Гибрид из усилителя Агеева и не только

Совершенно другой вопрос-почему никто не сказал в самом начале эпопеи, что Агеевский ВК без глубокой ООС глупо применять- у него искажения высокие.
Относительно Ваших запросов (0,003%) возможно, и высокие, а пока из А класса не выходит - вполне себе. На картинках спектр моего гибридника (ВК Агеева на не самых лучших транзисторах КТ8101-8102 и КТ850-851, питание всего лишь +-13 Вольт) при 0,1 Вт (ещё в А классе) и 1 Вт (уже в АБ) на бахрому внизу не обращайте внимания, сигнал подан с той же карты, что и записан, по земляной петле наловило. Если какие претензии и есть по звуку, то точно не жёсткость в верхних СЧ
 

Вложения

  • 0,1.png
    0,1.png
    28.1 KB · Просмотры: 108
  • 1.png
    1.png
    31.5 KB · Просмотры: 111
Относительно Ваших запросов (0,003%) возможно, и высокие, а пока из А класса не выходит - вполне себе. На картинках спектр моего гибридника (ВК Агеева на не самых лучших транзисторах КТ8101-8102 и КТ850-851, питание всего лишь +-13 Вольт) при 0,1 Вт (ещё в А классе) и 1 Вт (уже в АБ) на бахрому внизу не обращайте внимания, сигнал подан с той же карты, что и записан, по земляной петле наловило.
...
Если какие претензии и есть по звуку, то точно не жёсткость в верхних СЧ
Мой ВК Агеева на настоящих Тошибах. Слушал, понятно, в АВ. Звук хреновый, особенно на верхней середине.
На экране осциллографа всё достойно, по звуку нерадостно.

Речь о самом ВК без ООС. Драйвер ламповый.
 
...

Мой ВК Агеева на настоящих Тошибах. Слушал, понятно, в АВ. Звук хреновый, особенно на верхней середине.
На экране осциллографа всё достойно, по звуку нерадостно.

Речь о самом ВК без ООС. Драйвер ламповый.
Драйвер мог гадить , думал, что СРПП автоматом решает все проблемы. А там понадобился помощнее, на той же 6н6п. Но усиления уже не хватало.
 
Драйвер мог гадить , думал, что СРПП автоматом решает все проблемы. А там понадобился помощнее, на той же 6н6п. Но усиления уже не хватало.
Я те больше скажу. Мне уже с этим драйвером даже с новым ВК не всё нравится. Несомненно всё намного лучше чем с Агеевским ВК, но придраться есть к чему.
Теперь на первое место выходит драйвер.
 
Я те больше скажу. Мне уже с этим драйвером даже с новым ВК не всё нравится. Несомненно всё намного лучше чем с Агеевским ВК, но придраться есть к чему.
Теперь на первое место выходит драйвер.
Опа....Вона как оно, Михалыч....Уже есть придирки. Очень тебя понимаю.
Мои поделки тоже не всегда на ура. Особенно ранние гибридосы. радуюсь, слушаю, а мне как ведро ледяной воды - слова жены, про бас, который раньше можно было по нотам срисовать на лист, а сейчас сплошной гул. И ничего не докажешь, права, она специалист, профи, а я- самодельщик.
 
Опа....Вона как оно, Михалыч....Уже есть придирки. Очень тебя понимаю.
Мои поделки тоже не всегда на ура. Особенно ранние гибридосы. радуюсь, слушаю, а мне как ведро ледяной воды - слова жены, про бас, который раньше можно было по нотам срисовать на лист, а сейчас сплошной гул. И ничего не докажешь, права, она специалист, профи, а я- самодельщик.
Нормальное явление. Сначала видишь хорошее. Когда хорошего больше, недостатки сразу не замечаешь. Потом с количеством прослушанной музыки растёт понимание, что история ещё не завершилась. Так бывает часто, почти всегда.
Поэтому сейчас дела, потом снова драйвер. Надо его рихтануть, или заменить. По ощущениям убрать цепочку НЧ коррекции и катодный конденсатор первого каскада. С этого начать. Дальше видно будет.
 
Лет много тому назад , пытаясь победить или приспособить неважного качества выходники от Trancendar , включил ик в катод повторителя на мощном пентоде в триодном включении. Часть смещения лампа получила за счет падения на первичке, остальное добил сеточным отрицательным от мощного стабилитрона.
Все параметры кроме мощности упрыгали вверх, и полоса и внутреннее , звук поначалу сразил. Потом послушал, затосковал и вернул все назад.
Второй виток спирали повторителя был , когда приобрел для опытов кучку латералов и с повторителя как с самой простой схемы, начал . Две детали выдали очень впечатляющий звук, не говоря уже про полосу в Мегагерцы. Но внимательная прослушка выявила акценты и резкость звучания скрипок и труб, свистящие призвуки. И сам характер звучания был непривычный, взрывной что ли, плавности не было.
Позже ушел от повторителей к своей схеме АБ1, она устроила о всем, кроме разве что высокого выходного и куриной мощности. Но со звуком там порядок, ненапряжный совсем и привычный.
 
Последнее редактирование:
Поэтому продолжим изыскания. Но сейчас не выходного каскада, а драйвера. Вариантов там немало. Будет чем развлечься.

Собственно, не проблема снова собрать тот же каскод, но подходящего МКТ нет. Мои можно включить на понижение только в два раза, вторичка из двух частей, а надо поболе. Мотать некогда, и вообще не быстро.
 
Последнее редактирование:
Поэтому продолжим изыскания. Но сейчас не выходного каскада, а драйвера. Вариантов там немало. Будет чем развлечься.

Собственно, не проблема снова собрать тот же каскод, но подходящего МКТ нет. Мои можно включить на понижение только в два раза, вторичка из двух частей, а надо поболе. Мотать некогда, и вообще не быстро.
Сергей, у тебя есть усь на 2А3, попробуй перекоммутировать вторичку, вот и получишь драйвер на попробовать.
 
Блестящая идея, которая никому не пришла ранее. А я такой, что взял бы с анода 2А3 через емкость. Мне вариант с межкаскадником в роли дросселя понравился во всем.
Тоже вариант, на первый взгляд просто. На деле не совсем - там на входе ВК 15 кОм.
СРПП на 6Н6П работать сможет. Или на 6Ж43П в триоде.

И вообще, усилитель на 2А3 я пока не трогал бы. Можно что-нибудь специально изобразить. Хоть на той же 2АЗ, хоть на чём-то ещё.
 
Последнее редактирование:
Относительно Ваших запросов (0,003%) возможно, и высокие, а пока из А класса не выходит - вполне себе. На картинках спектр моего гибридника (ВК Агеева на не самых лучших транзисторах КТ8101-8102 и КТ850-851, питание всего лишь +-13 Вольт) при 0,1 Вт (ещё в А классе) и 1 Вт (уже в АБ) на бахрому внизу не обращайте внимания, сигнал подан с той же карты, что и записан, по земляной петле наловило. Если какие претензии и есть по звуку, то точно не жёсткость в верхних СЧ
Мы про второй вариант Агеева говорим или про первый на одном ОУ?
Второй вариант не работает ниже +_ 20 В А у первого качество как у радиолы 3-го класса сложности.
 
Сергей, какой Ктр надо? Уже не помню. Для каскодного драйвера. Усь на 2А3 имеет довольно специфичный выходник и его сложно перекоммутировать.
Надо 10:1, можно и больше, и меньше. Все зависит от общего коэффициента усиления, тебе нада 10-15.
 
Надо 10:1, можно и больше, и меньше. Все зависит от общего коэффициента усиления, тебе нада 10-15.
Надо посмотреть какие трансформаторы есть в наличии и как можно перекоммутировать секции вторички.
В любом случае каскодный драйвер за одни выходные не сделать, поэтому пока попробую более простые варианты. А этот каскодный буду держать в планах до удобного случая. Мне нравилось как с ним звучала ГУ-80. Поэтому есть желание повторить, но без ГУ-80.
 
Мы про второй вариант Агеева говорим или про первый на одном ОУ?
Второй вариант не работает ниже +_ 20 В А у первого качество как у радиолы 3-го класса сложности.
О выходном каскаде варианта 1987, с конденсаторной вольтдобавкой. Он вполне нормально работает от небольших напряжений, только резисторы стоит уменьшить, чтоб поднять ток предвыхода хотя бы до 50-60 мА. Потом, у меня транзисторы разные, выходные и предвыход. Ток покоя выходных раз в 5 больше, чем у предвыходных. Помимо усилителя, такой каскад у меня и в самодельном звуковом генераторе, там вообще питается от +- 12. Спектры в предыдущем сообщении от гибридника без ОООС, катодный повторитель на 6н1п+выходной каскад. Усилителя напряжения нет за ненадобностью - хватает сигнала с карты. Возможно, когда-нибудь поставлю повышающий трансформатор 1:2. "Агеевский" повторитель любит низкое выходное драйвера, вспомнить, например, усилитель Ульянова с трансформатором, там выходное сопротивление драйвера единицы-десятки Ом. По звуку чем нравится, чем тише, тем лучше играет. На наушники вообще отлично. Не нравится не очень хорошим пространственным разрешением и небольшой общей грязноватостью, но это, я подозреваю, от советских транзисторов и клемм из настоящей аудиофильской стали. (и не прорезанной стальной задней панели)
 
Последнее редактирование:
Помимо усилителя, такой каскад у меня и в самодельном звуковом генераторе, там вообще питается от +- 12.
Не в тему, но прошу выложить решение по Вашему генератору. Меня не устраивает работа китайской сборки на XR2206, т.к. плаввет уровень на выходе с изменением частоты, похоже зависит от выходного сопротивления, хочу попробовать использовать решение Бокарева на катушке Мишина, но интересны разные решения.
 
Не в тему, но прошу выложить решение по Вашему генератору. Меня не устраивает работа китайской сборки на XR2206, т.к. плаввет уровень на выходе с изменением частоты, похоже зависит от выходного сопротивления, хочу попробовать использовать решение Бокарева на катушке Мишина, но интересны разные решения.
У XR2206 и в самом деле падает уровень сигнала с ростом частоты. Если смотреть от 100 кгц до 1 Мгц. А учитывая, что резонанс катушки в воздухе и на теле с 300кгц падает до 290 кгц, на эти куриные измерения уровня можно наплевать и забыть.
 
У XR2206 и в самом деле падает уровень сигнала с ростом частоты. Если смотреть от 100 кгц до 1 Мгц. А учитывая, что резонанс катушки в воздухе и на теле с 300кгц падает до 290 кгц, на эти куриные измерения уровня можно наплевать и забыть.
Хорошо бы так, но я столкнулся с проблемой на звуковых частотах при возне с выходным каскадом "Одиссея 001".
 
Хорошо бы так, но я столкнулся с проблемой на звуковых частотах при возне с выходным каскадом "Одиссея 001".
Функциональный генератор типа "дегенератор" , что с него взять, как с измерительного прибора.
 
Сегодня весь день занимался домашними делами и слушал музыку. Сначала с обнаруженной вчера характерной шершавостью и хорошим басом, потом отпаял проводок с катодного конденсатора 6Н28Б-В. Шершавость как и ожидалось ушла, но и бас просел. Ввёл на 3/4 басовую коррекцию. Вроде стало лучше.
Вывод такой - хорошему ВК нужен хороший драйвер. Заняться будет чем.

Ещё одно наблюдение. Мой гибридник лучше звучит после прогрева. Не знаю, что здесь начинает лучше петь с прогревом, ВК или драйвер, но звук через некоторое время после включения становится лучше. Это заметно. Может ему ток покоя ещё сильнее увеличить? Или сгорит к едреней фене?
 
Последнее редактирование:
Мой ВК Агеева на настоящих Тошибах. Слушал, понятно, в АВ. Звук хреновый, особенно на верхней середине.
На экране осциллографа всё достойно, по звуку нерадостно.
А какой ток покоя?
 
Ещё одно наблюдение. Мой гибридник лучше звучит после прогрева. Не знаю, что здесь начинает лучше петь с прогревом, ВК или драйвер, но звук через некоторое время после включения становится лучше. Это заметно. Может ему ток покоя ещё сильнее увеличить? Или сгорит к едреней фене?
Аналогично , где то через 30 минут. Причём, как то сразу , вдруг не с того не с сего. У меня правда внутри корпуса 40-45 Гр.С температура и поднимается примерно за это время , радиаторы быстрее и гораздо, электролиты очень близко к радиаторам ( умышленный конструктив ), слышал про такой эффект.
 
Я на самом деле не знаю о каком Белом Драконе речь. Это гибрид? И чем хорош?
Нет. Это не гибрид. Это дискретный усилитель в классе АБ. Просто .. Его куда проще запустить и питать. И греется меньше.
 
Так это же Чёрный Дьявол, а был обещан Белый Дракон.
Возможно хороший. Только мне хочется довести до ума начатый гибридник в классе А.
Я давно не балдею от красивых параметров и высоких мощностей. Когда-то много всего из Радио собирал, потом фирму всяческую покупал. Потом лампы пошли. Вот они мне нравятся. Т.е. ламповые усилители с погаными параметрами, но хорошим звуком.
Есть у меня импортный транзюк в шкафу, не включаю. Гибридник по звуку ближе к ламповому, но вых сопр у него для лампы недостижимое. И звук, как выяснилось, интересный. Поэтому сейчас хочется именно его.
А тему о Чёрном Дьяволе почитаю. Спасибо.
 
Так это же Чёрный Дьявол, а был обещан Белый Дракон.
Возможно хороший. Только мне хочется довести до ума начатый гибридник в классе А.
Я давно не балдею от красивых параметров и высоких мощностей. Когда-то много всего из Радио собирал, потом фирму всяческую покупал. Потом лампы пошли. Вот они мне нравятся. Т.е. ламповые усилители с погаными параметрами, но хорошим звуком.
Есть у меня импортный транзюк в шкафу, не включаю. Гибридник по звуку ближе к ламповому, но вых сопр у него для лампы недостижимое. И звук, как выяснилось, интересный. Поэтому сейчас хочется именно его.
А тему о Чёрном Дьяволе почитаю. Спасибо.
Чёрным дьяволом он был пока был маленький.) А потом подрос. Впрочем, насчёт его звука я всё равно ничего не скажу- у меня нет никаких ламп чтобы сравнивать. Ну не со светодиодными же?
 
Чёрным дьяволом он был пока был маленький.) А потом подрос. Впрочем, насчёт его звука я всё равно ничего не скажу- у меня нет никаких ламп чтобы сравнивать. Ну не со светодиодными же?
Никто и не предлагает сравнивать его с ламповым. Здесь главное чтобы автору нравился или просто до ума доводившему.
Тему обязательно почитаю для общего развития. Хорошо когда есть простые хорошо звучащие схемы. И хорошо что разные.

Добавлю. Мне по-дилетантски кажется симпатичным. Деталей мало, просто, параметры высокие и плата есть. Бери да делай. Хотел бы транзюк, собрал бы обязательно. Пока не хочу.
Гибрид интереснее, хотя и сложнее и капризнее. Но хочется.
 
Последнее редактирование:
Сегодня весь день занимался домашними делами и слушал музыку. Сначала с обнаруженной вчера характерной шершавостью и хорошим басом, потом отпаял проводок с катодного конденсатора 6Н28Б-В. Шершавость как и ожидалось ушла, но и бас просел. Ввёл на 3/4 басовую коррекцию. Вроде стало лучше.
Вывод такой - хорошему ВК нужен хороший драйвер. Заняться будет чем.

Ещё одно наблюдение. Мой гибридник лучше звучит после прогрева. Не знаю, что здесь начинает лучше петь с прогревом, ВК или драйвер, но звук через некоторое время после включения становится лучше. Это заметно. Может ему ток покоя ещё сильнее увеличить? Или сгорит к едреней фене?
У ламп это нормальное явление. У каких то схем менее заметно, у каких то сильно заметно.
30-40 минут- и "разыгрался".
Не путать с явлением "усилитель включил вечером"-там электросеть начинает "улучшаться" и играть начинает "лучше". Опять же не всегда, но тенденция есть.
 
Где увидеть? Просто любопытно.
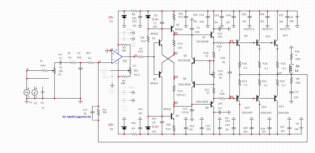
оос можно перенести на выход оу отказавшись от общей оос
eaau_e10.jpg
 
Такую схему прокомментировать у меня не хватает знаний.
Я наверное собрал бы Белого Дракона. Он проще. Этот, судя по прочитанному здесь на форуме, совсем правильный, но не совсем народный.
 

Статистика форума

Темы
3,308
Сообщения
263,797
Пользователи
2,550
Новый пользователь
Александр Н.
Назад
Сверху Снизу