Micro Cap 12, о наболевшем.

  • Автор темы Автор темы R2D2
  • Дата начала Дата начала
Сергей Спасибо можно проверить.
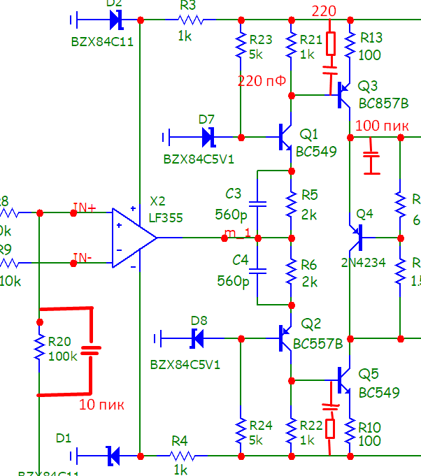
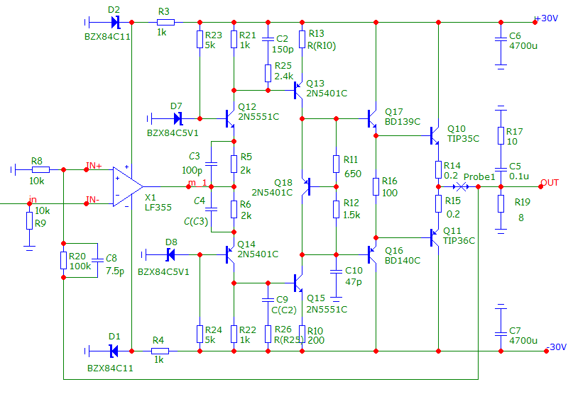
Самое главное - АЧХ. Слабо верится, что она хороша: во всех высокоомных точках должны быть RC-цепи или конденсаторы. Также конденсатор обязателен // верхнему резистору цепи ООС.

1774384662801.png

Даны стартовые номиналы.
 
Зузыт...
И начальное успокоительное от СМЕРШ не помогает.
 
А какой смысел эту тему городить если внешне похожий унч "Керогаз" проще и лучше на мой взгляд .
 
Схема уходит в терморазгон.
Более чем странный у автора выбор транзистора термостабилизации - начиная от типа (ну и, само собой, корпуса) и заканчивая ценой.
 
Да, на малых сигналах не зудит, а чуть больше - несколько (около 5) мегагерц сидит на волне, да и Найквист практически в минус 1 упирается (Probe1 переставлен в цепь ОООС).
У аффтара транзисторы вообще вперемежку смд и трухольные, писал же, что списывал бездумно.
Пока до терморазгона дело дойдет, 5-мегагерцовый дымок улетит...
 
Да, на малых сигналах не зудит, а чуть больше - несколько (около 5) мегагерц сидит на волне, да и Найквист практически в минус 1 упирается (Probe1 переставлен в цепь ОООС).
Поясните, пожалуйста, я не понял про 5 мГц. Probe в ООС ставить или на выход - у меня разницы нет. По поводу термо - мопед не мой, я сделал коррекцию only. Ну и 45 вольтовые транзисторы заменил.
На 5 мГц все чисто.
1774442179160.png
 
Поясните, пожалуйста, я не понял про 5 мГц.
Входной сигнал 0,25 и 2,25 В амплитуды.
АЧХ - пик возле 5 МГц вылез (виден на любом напряжении частотного анализа).
Найквист.
PS. У меня мс12 64 бит и W10, картинки несколько другие почему-то.
 

Вложения

  • Найквист.jpg
    Найквист.jpg
    134.9 KB · Просмотры: 36
  • возбуд_260325.jpg
    возбуд_260325.jpg
    154.4 KB · Просмотры: 32
  • АЧХ_ГВЗ_260325.jpg
    АЧХ_ГВЗ_260325.jpg
    376.1 KB · Просмотры: 32
картинки несколько другие почему-то.
Ааа, понял. Я смотрел в Stability... В АС анализе у меня такая же горбылина вылезла. На вход 2кОм+390пФ, на выход 2мкГн параллельно 10 Ом ее вроде сглаживает.
PS коррекцию изменил. С3,С4 по 75 пФ, RC соответственно 360 пФ+750 Ом. Получше вроде.
 
Последнее редактирование:
А хорошо становится при возврате к исходной LM358. Ну, ГВЗ стала 1,8 мкс вместо 0,7 мкс, зато устойчивость и покой.
 


[td]
LF357




[td]
КР544УД2А/Б




[/td]​


С этой еще лучше

Вроде все проверил работает,можете проверит.
 

Вложения

Ток покоя в полампера - это так и задумывалось?
 
Luzer, переставьте пробник в цепь ОООС, запустите Alt+0 и в окне NYQUIST посмотрите, как кривая жадно заглатывает точку -1, 0 - т. е. схема неустойчива. Ну и горбы фазовой характеристики указывают на то же самое. ГВЗ дошло до 6 мкс или около того, но это мелочи.
 
Олександр, ясно уже, что Luzer не понимает основ коррекции и не слышит советов. И не похоже, что у него есть желание разбираться с ошибками, прогресса нет. А может знаний не хватает.
 
Точно. Мелкий пушной зверек пришел выходникам.
Есть в железе схема подобная этой от игрового автомата японского на 100Вт (примерно), в схеме стоит ОУ NJM4558. Моделировал усилитель чтобы понять его возможности, при попытке поставить быстродействующий ОУ (как раз LF357 и другие быстродействующие), схема также шла в разнос, попытка скорректировать получалась трудно и параметры были гораздо хуже чем с 4558. Причем только эта схема, в других получалалось.
 

Статистика форума

Темы
3,304
Сообщения
263,025
Пользователи
2,544
Новый пользователь
vlad'mir
Назад
Сверху Снизу