Мой усилители проект в Микро капе.

  • Автор темы Автор темы Luzer
  • Дата начала Дата начала

Luzer

3 ранг
Регистрация
17 Мар 2026
Сообщения
103
Реакции
8
Баллы
2
Мой усилители проект в Микро капе.
Смотрю все одно и тоже переделывают вот мой разработки жду критики и доработки если сможете.
 

Вложения

А схемы слабо положить картинкой или обязательно нужно качать майкрокап, чтобы их посмотреть?
 
А схемы слабо положить картинкой или обязательно нужно качать майкрокап, чтобы их посмотреть?
Там ничего особо интересного нет, но лично для тебя могу сделать исключение.
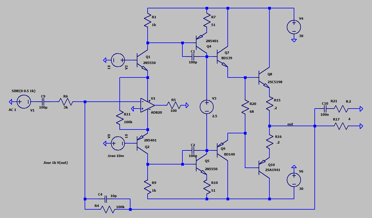
Букса
1774799508114.png
Александр
1774799568218.png
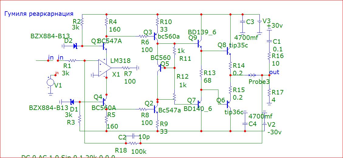
Гумеля

1774799631157.png
 
Ага. Термотранзистор особо интересен.
/плюнул и дальше смотреть не стал.
 
Работала? Как звук?
 
Эта схема была сделана на старых блоках армейской аппаратуры в армии в 1987году
Работала? Как звук?
Звук шипения стабилитронов, наверное - чего в армии со скуки не привидится. Почему думаю "со скуки" - потому что даже думать было лень куда девается изменение тока потребления ОУ при наличии сигнала.
PS. Похоже, что просто набросаны детали и соединены проводочками, т. к. судя по генератору входного сигнала и расположению пробника анализ не запускался вообще - ведь ни одной картинки результата анализов ТС не привел нигде.
 
Какие могут быть результаты, если схемы с ошибками.
 
Пожалуйста. Разберешься?
Зачем тебе шесть дифф каскадов?

PS. Похоже, что просто набросаны детали и соединены проводочками, т. к. судя по генератору входного сигнала и расположению пробника анализ не запускался вообще - ведь ни одной картинки результата анализов ТС не привел нигде.
Это все работает в железе.
 
Это все работает в железе.
Тогда одно из двух:
1. в модели намеренно внесены ошибки (однако для такого надо знать микрокап, мягко говоря, получше);
2. ни... не работает. Железно.
 
Александр
Укажи где,ошибки ? если все знатоки то показывайте ошибки,тем более симмуляторе нет моделей на нашей элементной базе,а собрано на безе наших микросхем и транзисторов.
 
если все знатоки то показывайте ошибки,
Счас вот, ага, рассказали, а ты поисправлял и потом будешь говорить, что ты спроектировал. Хитренький какой, у-тю-тю.

Может себе позволить.
Аргумент, конечно. Если в килограммах, то можно дорожки посыпать в саду, говорят, что вредители зело компаунд не любят.
 
Счас вот, ага, рассказали, а ты поисправлял и потом будешь говорить, что ты спроектировал. Хитренький какой, у-тю-тю
Ну и не лез,проект то мой ,кому надо тот доведет как ему надо,главное идея.

Под ручку, как бабушку через дорогу.
И все аргументы,идей нет и симулятора тоже ,так пописать пришел.

А ведь схемы работают,но нет критики.
 

Вложения

Последнее редактирование модератором:
А ведь схемы работают,но нет критики.
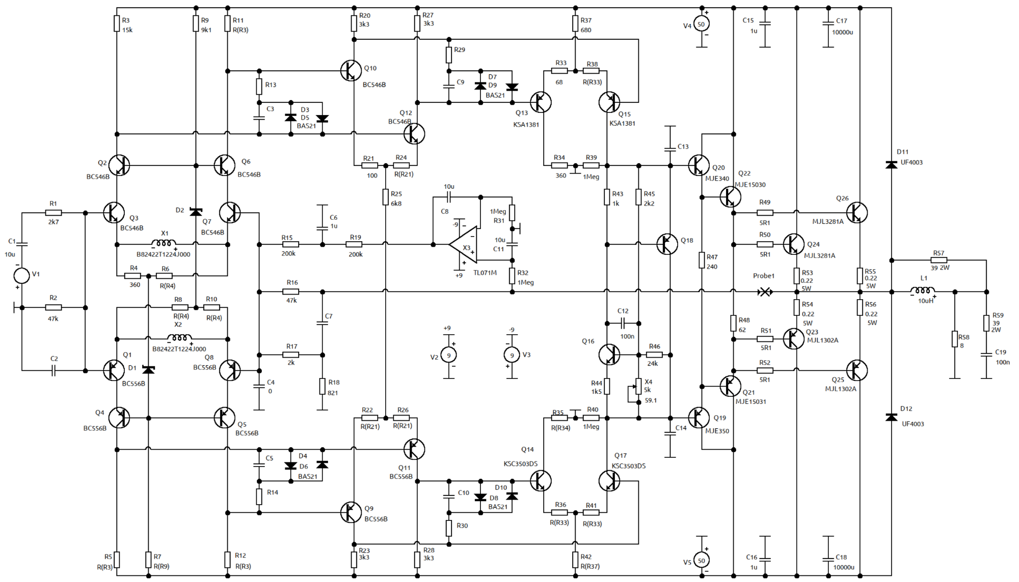
Если исходить из принципа, что усиление = линейность, то твои схемы, скажем так "новичковые". А между тем, можно с таким же количеством транзисторов после ОУ наскирдовать 120db на 20КГц, несмотря, что ВК двойка:
 

Вложения

  • Усил3.png
    Усил3.png
    65.9 KB · Просмотры: 83
Нужна критика.
Гумеля в представленном варианте неработоспособен:
1> отсутствуют запасы по фазе и усилению, это гарантированное возбуждение.
2> при выбранных номиналах отсутствует ток покоя усилителя напряжения и как следствие отсутствует ток покоя выходного каскада.
3> перепутаны местами входы ОУ
4> 4700 миллифарад это слишком большая ёмкость для реального применения в усилителе
5> ошибка в написании слова "реаркарнация"

Схема совсем сырая, если сделать хотя бы так, будет лучше, но это конечно не окончательный вариант:

1776584063945.png
 
Гумеля в представленном варианте неработоспособен:
1> отсутствуют запасы по фазе и усилению, это гарантированное возбуждение.
2> при выбранных номиналах отсутствует ток покоя усилителя напряжения и как следствие отсутствует ток покоя выходного каскада.
3> перепутаны местами входы ОУ
4> 4700 миллифарад это слишком большая ёмкость для реального применения в усилителе
5> ошибка в написании слова "реаркарнация"

Схема совсем сырая, если сделать хотя бы так, будет лучше, но это конечно не окончательный вариант:

Посмотреть вложение 182401
Скинь модель, поразмышляем.
 

Статистика форума

Темы
3,301
Сообщения
262,922
Пользователи
2,544
Новый пользователь
vlad'mir
Назад
Сверху Снизу