Zandy
1 ранг
- Регистрация
- 30 Дек 2022
- Сообщения
- 1,493
- Реакции
- 1,881
- Баллы
- 74
- Страна
- РФ
- Город
- Москва
- Имя
- Zandy
Я был вынужден создать эту ветку, т. к. там где я начинал, основательно зафлудилась. А начало (даже не совсем начало)... начало уж не знаю и сам где искать... Короче все предыдущее здесь https://ldsound.club/threads/radiotehnika-s-30.71/page-25
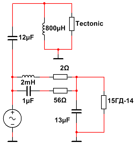
Итак, остановились на том, что Николай Марков попросил меня испытать некую схему фильтров, которая, на его взгляд может служить отправной точкой для дальнейших обсуждений. (схема в той старой ветке).
Я скурпулезно и максимально точно подошел к данной просьбе. То что выкладывал ранее (собственные изыскания) действительно не обладали необходимой точностью для серьезных подходов. Где-то что-то двигал, где-то что-то подкручивал. Знаете, одно дело, когда делаешь для себя, совсем другое, когда выкладываешь на общественный суд. Поэтому получились некоторые расхождения между реальными изиерениями и моделью. Каюсь! Сейчас все точно! По крайней мере старался.
Привожу все документы в виде картинок. Кому будут интересны оригиналы, там внизу в архиве реальные исходники. Итак, импеданс динамиков в реальном ящике.
Сиреневый - 25ГДН (доработанный) Розовый - Tectonic Смотрите правую ось.
АЧХ 25ГДН без фильтра(желтый) и с фильтром (бирюзовый).
АЧХ Tectonic без фильтра (розовый) и сфильтром (голубой).
АЧХ суммарная с подключенными фильтрами
Ну и все АЧХи в одном графике
К сожалению оттенки цветов немного искажены, но думаю, поймете, где и что. Я старался, но это козни графических программ.
А теперь внимание!!! Кто там сомневался в достоверности работы симмуляторов? VITUIX CAD - это ВЕСЧЬ! Ну посмотрите и сравните сами. Неужели так велики расхождения? Если велики, можете виртуально закидать меня камнями!
Ну ведь ноздря в ноздрю же!!!
Конечно, я осознаю, что моделирование до конца неполное. Нет ближней/дальней зоны, нет измерений под углами и много чего еще нет... Но это как бы начальный этап для грубой отбраковки.
Для тех, кто хочет больше данных, пожалуйста качайте .rar
Добавляю... Все измерения делались с одной точки перед колонкой. Микрофон был расположен на расстоянии 45 см от передней панели и на высоте между динамиками. Как расположены динамики в S30 думаю знаете. Таковы особенности моей комнаты. Если микрофон расположить дальше, полезут отражения и на НЧ увидеть достоверно ничего будет невозможно. На ВЧ можно воспользоваться временнЫм окном, но тут хотелось бы грубо но все сразу!
Итак, остановились на том, что Николай Марков попросил меня испытать некую схему фильтров, которая, на его взгляд может служить отправной точкой для дальнейших обсуждений. (схема в той старой ветке).
Я скурпулезно и максимально точно подошел к данной просьбе. То что выкладывал ранее (собственные изыскания) действительно не обладали необходимой точностью для серьезных подходов. Где-то что-то двигал, где-то что-то подкручивал. Знаете, одно дело, когда делаешь для себя, совсем другое, когда выкладываешь на общественный суд. Поэтому получились некоторые расхождения между реальными изиерениями и моделью. Каюсь! Сейчас все точно! По крайней мере старался.
Привожу все документы в виде картинок. Кому будут интересны оригиналы, там внизу в архиве реальные исходники. Итак, импеданс динамиков в реальном ящике.
Сиреневый - 25ГДН (доработанный) Розовый - Tectonic Смотрите правую ось.
АЧХ 25ГДН без фильтра(желтый) и с фильтром (бирюзовый).
АЧХ Tectonic без фильтра (розовый) и сфильтром (голубой).
АЧХ суммарная с подключенными фильтрами
Ну и все АЧХи в одном графике
К сожалению оттенки цветов немного искажены, но думаю, поймете, где и что. Я старался, но это козни графических программ.
А теперь внимание!!! Кто там сомневался в достоверности работы симмуляторов? VITUIX CAD - это ВЕСЧЬ! Ну посмотрите и сравните сами. Неужели так велики расхождения? Если велики, можете виртуально закидать меня камнями!
Ну ведь ноздря в ноздрю же!!!
Конечно, я осознаю, что моделирование до конца неполное. Нет ближней/дальней зоны, нет измерений под углами и много чего еще нет... Но это как бы начальный этап для грубой отбраковки.
Для тех, кто хочет больше данных, пожалуйста качайте .rar
Добавляю... Все измерения делались с одной точки перед колонкой. Микрофон был расположен на расстоянии 45 см от передней панели и на высоте между динамиками. Как расположены динамики в S30 думаю знаете. Таковы особенности моей комнаты. Если микрофон расположить дальше, полезут отражения и на НЧ увидеть достоверно ничего будет невозможно. На ВЧ можно воспользоваться временнЫм окном, но тут хотелось бы грубо но все сразу!
Вложения
Последнее редактирование:






