Постройка басовой секции

  • Автор темы Автор темы Пётр
  • Дата начала Дата начала
Одна мкф на пищале тоже изрядно душит отдачу, а резистор -гасилка , виртуально добавляя емкости, добивает отдачу.
Кто не в курсе, выходное сопротивление усилителя 6 Ом , дотянуть добротность басовика в ящике до нормы.
Усилителей теперь - два. У какого - сколько Ом?
Смотрю, не верю в нарисованное. На фильтре средника должно быть так: контур CL, потом делитель 5. 6 к 3 Омам, с делителя-на средник. Нужно глянуть исходник, а не перерисовку с него. Явно ошибка.
Так отож. Надо обновить документацию, и срочно.
 
Усилителей теперь - два. У какого - сколько Ом?

Так отож. Надо обновить документацию, и срочно.
"Если я что-нибудь в чем-нибудь понимаю" (В.Пух.Избранное), то однотакт на 6с4с с помошью рычага по имени Ктр выдает свои 6 Ом без балластного резистора на выходе.
Что касаемо двутавра на 6п41с, там может быть в районе 2-2, 5 Ом. Докинуть ему на выход 3-4 ома и вперед.
 
Что касается выходного сопротивления усилителей:
однотактный, на лампах 6С4С - выходное сопротивление после замены выходных трансформаторов (а это было более двух лет назад) - не замерял. В то время и с этим усилителем - я уже гонялся не за "прорисовкой баса" - а за качественным звуком в целом. Поэтому были приобретены и установлены TW10SE. Коэффициент трансформации у них Ктр=24. Какое выходное сопротивление имеет теперь этот усилитель - не знаю, но с трансформаторами этими и с выходными лампами 6С4С - порядка 1,5 Ома получается примерно (это я так встречал на форумах).
двухтактный на лампах 6П41С - выходное сопротивление равняется 4,1 Ом. Именно этот усилитель - "затачивался" под басовые секции, в ущерб СЧ диапазону. Он и собран.

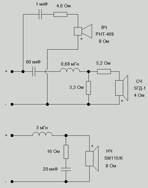
Что касается схемы пассивного фильтра АС. Перерисовал схему фильтра, работающего в данный момент:
1.jpg

Что было тогда, в 19-м году - к сожалению, ни схемы рукой А.Б. на листочке, ни своих зарисовок - найти не удалось. Лишь это некачественное фото той фанерки, на которой Александр собрал тогда фильтр:
2.jpg

Вы, конечно - "как обухом по голове" меня - с той мыслью, что полная лажа в схеме фильтра и т.д. Я, конечно, допускаю, что где-то как-то мог ошибиться. Но это уж очень маловероятно.
Помню точно - что со стыковкой именно СЧ - были большие трудности.
Схема сложилась как сложилась, в тех самых диких условиях , про которые уже говорили.
И я не знаю, что получится, если ее сейчас расковырять, подключив коллективный разум.
Точнее. примерно знаю. что получится. Ничего хорошего.
Главное-чтобы была возможность все вернуть обратно взад.
Уже очень склоняюсь, что это верные мысли...
 
Последнее редактирование:
Что касается выходного сопротивления усилителей:
однотактный, на лампах 6С4С - выходное сопротивление после замены выходных трансформаторов (а это было более двух лет назад) - не замерял. В то время и с этим усилителем - я уже гонялся не за "прорисовкой баса" - а за качественным звуком в целом. Поэтому были приобретены и установлены TW10SE. Коэффициент трансформации у них Ктр=24. Какое выходное сопротивление имеет теперь этот усилитель - не знаю, но с трансформаторами этими и с выходными лампами 6С4С - порядка 1,5 Ома получается примерно (это я так встречал на форумах).
двухтактный на лампах 6П41С - выходное сопротивление равняется 4,1 Ом. Именно этот усилитель - "затачивался" под басовые секции, в ущерб СЧ диапазону. Он и собран.

Что касается схемы пассивного фильтра АС. Перерисовал схему фильтра, работающего в данный момент:
Посмотреть вложение 81086
Что было тогда, в 19-м году - к сожалению, ни схемы рукой А.Б. на листочке, ни своих зарисовок - найти не удалось. Лишь это некачественное фото той фанерки, на которой Александр собрал тогда фильтр:
Посмотреть вложение 81087
Вы, конечно - "как обухом по голове" меня - с той мыслью, что полная лажа в схеме фильтра и т.д. Я, конечно, допускаю, что где-то как-то мог ошибиться. Но это уж очень маловероятно.
Помню точно - что со стыковкой именно СЧ - были большие трудности.

Уже очень склоняюсь, что это верные мысли...
резистор 3.3 Ома передвинь к клеммам динамика СЧ , ему там самое место. А как есть- бред.
Далее глянь по очереди полосовые АЧХ , для чего всего лучще на момент измерений заменять молчащий динамик его эквивалентом-резистором. Иначе взаимовлияние элементов. Есть такой неприятный эффект на схемах под высокое выходное сопротивление.
 
Выходное 1,5 Ом это слишком оптимистично! 2,5 ближе к истине.
 
Поразмыслив, понял, что есть предпосылки к тому, что я мог ошибиться. Александр тогда, в 19-ом - создал фильтры на фанерке, в натуре. Время очень поджимало и он тогда сказал: перерисуешь с фанерки схему самостоятельно. Поднимая воспоминания (общались тогда на форуме "ulfdiysound") я обнаружил, что изначально допустил ошибку при перересовывании схемы с фанерки:
2.jpg

Потом - вроде как, заметил что неправильно срисовал и попытался подправить:
3.jpg

Но есть вероятность, что резистор 5,1 Ом - изобразил не с той стороны по отношению к резистору 3 Ом.
Это - как бы как предпосылка подумать, что я допустил ошибку - не сумев, банально, срисовать простейшую схемку с собранного фильтра.
Удивляет другое - как я столько лет слушал и восторгался звуком (и продолжаю) имея такой "косяк" в фильтрах...
 
все может быть, даже то, чего быть не может. Резистор 5, 6 Ом. "Откуда взялся? На чем приехал?" Не было его. 5, 6 Ома давилка суровая. средник присядет, с какой стороны этот резистор не ставь. остается повторить все варианты схемы, под контролем Спектры, остановиться на АЧХ с цветными линиями.
Испробуй и вариант 3.3 ома после-но в делителе, а 5, 2 параллельно динамику.
А всего лучше делитель выполнить переменником в варианте потенциометра(как регулятор громкости), ом на 10, проволочник. И им на слух накрутить здоровый баланс.
 
Последнее редактирование:
остается повторить все варианты схемы, под контролем Спектры, остановиться на АЧХ с цветными линиями.
Из Спектры подаю розовый шум, через УНЧ на 6С4С и микрофоном на расстоянии примерно 1 м от динамика - снимаю АЧХ и сравниваю с той АЧХ, что получалась в 19ом. Верно я понял?
 
Из Спектры подаю розовый шум, через УНЧ на 6С4С и микрофоном на расстоянии примерно 1 м от динамика - снимаю АЧХ и сравниваю с той АЧХ, что получалась в 19ом. Верно я понял?
Да. так. И учти, что у нас средник с пищалой стоят над головой, излучая под углом. Их меряем внизу, не на оси.
 
Что касается выходного сопротивления усилителей:
однотактный, на лампах 6С4С - выходное сопротивление после замены выходных трансформаторов (а это было более двух лет назад) - не замерял. В то время и с этим усилителем - я уже гонялся не за "прорисовкой баса" - а за качественным звуком в целом. Поэтому были приобретены и установлены TW10SE. Коэффициент трансформации у них Ктр=24. Какое выходное сопротивление имеет теперь этот усилитель - не знаю, но с трансформаторами этими и с выходными лампами 6С4С - порядка 1,5 Ома получается примерно (это я так встречал на форумах).
двухтактный на лампах 6П41С - выходное сопротивление равняется 4,1 Ом. Именно этот усилитель - "затачивался" под басовые секции, в ущерб СЧ диапазону. Он и собран.

Что касается схемы пассивного фильтра АС. Перерисовал схему фильтра, работающего в данный момент:
Посмотреть вложение 81086
Что было тогда, в 19-м году - к сожалению, ни схемы рукой А.Б. на листочке, ни своих зарисовок - найти не удалось. Лишь это некачественное фото той фанерки, на которой Александр собрал тогда фильтр:
Посмотреть вложение 81087
Вы, конечно - "как обухом по голове" меня - с той мыслью, что полная лажа в схеме фильтра и т.д. Я, конечно, допускаю, что где-то как-то мог ошибиться. Но это уж очень маловероятно.
Помню точно - что со стыковкой именно СЧ - были большие трудности.

Уже очень склоняюсь, что это верные мысли...
Повторю нескромный вопрос. На сколько Ом нагрузки рассчитывался усилитель сч.вч звена? Ибо реальная нагрузка пляшет неслабо. При наличии гасилки в 4,6 Ома биамп более полезен, чем когда было 3.
 
Из Спектры подаю розовый шум, через УНЧ на 6С4С и микрофоном на расстоянии примерно 1 м от динамика - снимаю АЧХ и сравниваю с той АЧХ, что получалась в 19ом. Верно я понял?
А еще можно на время замера закрыть СЧ и ВЧ динамики подушкой, чтобы не мешали и не искажали импеданс схемы если их отключить.

Повторю нескромный вопрос. На сколько Ом нагрузки рассчитывался усилитель сч.вч звена? Ибо реальная нагрузка пляшет неслабо. При наличии гасилки в 4,6 Ома биамп более полезен, чем когда было 3.
На момент настройки колонки был готов рабочий макет усилителя на 6С4С с выходным сопротивлением........Не помню....У автора нужно спросить. А! Тогда же вырулили оптимальную АЧХ басового ящика с помощью внешнего резистора в районе 4, 7 Ома. Под него и подгоняли мощник. Каким образом- не помню.
 
Повторю нескромный вопрос. На сколько Ом нагрузки рассчитывался усилитель сч.вч звена? Ибо реальная нагрузка пляшет неслабо. При наличии гасилки в 4,6 Ома биамп более полезен, чем когда было 3.
Уже не до этого. Уже - понять бы, как фильтра бы восстановить. Уже вообще подвисает вопрос "а был ли мальчик". Усилитель СЧ/ВЧ звена не рассчитывался. Фильтр - делали под реальный имевшийся тогда усилитель. Не рассчитывали - а именно слушали-меняли-слушали-меняли при этом УНЧ был подключен к измериловке - с выходным трансформатором Ктр=25 и выходными лампами 6С4С (SE). Какое было у него выходное сопротивление - уже фиг знает. От 1,5 до 2,5 Ом (как подметил Rezvoy). Можно принять 2 Ом.
Откровенно говоря - в этой аврийной для меня ситуации я планирую постараться слушать пока одного человека (Александра Бокарёва). Иначе ничего путного не получится. С фильтрами - я вообще не дружу и теряюсь
При наличии гасилки в 4,6 Ома биамп более полезен, чем когда было 3.
Эта гасился на ВЧ изменила свой номинал с 3 Ом на 4,6 Ом - когда я заменил выходные трансформаторы. На момент настройки Александром фильтров - в усилители находились трансформаторы самомото с заваленной частоткой на ВЧ. Вот АЧХ тех выходников, с которыми настроивались фильтра:
1.jpg

А позже - я заменил выходные трансформаторы в этом усилителе на Аудиоинструментовские. На новых выходниках такого дикого обвала по ВЧ - нет. В связи с этим - увеличил гасящий резистор в ВЧ звене с 3 до 4,6 Ом. На слух.
 
Последнее редактирование:
Конечно же, после замены выходников и постройки нового мощника не мешает снова настроить фильтры. Другой вопрос-когда. Два моря уже выпали из-за ковидлы и прочего.
 
Далее глянь по очереди полосовые АЧХ , для чего всего лучще на момент измерений заменять молчащий динамик его эквивалентом-резистором.
Мы - тупо паяльником на фанерке отсоединяли все динамики кроме замеряемого. Вроде так было. Или я путаю?
 
Так должно быть:
Про тот странный (выложенную ранее схему) L-Pad я промолчал. В данном случае уж очень сильное подавление СЧ динамика. Неужели он имеет такую высокую чувствительность, что его надо давить больше чем на -6 дБ?
Не проще ли было сначала сымитировать восьмиомную нагрузку фильтра (добавив последовательно к динамику 3,2...3,6 ома если конечно фильтр на восемь ом), а уж затем к нему (общему R ) добавлять L-Pad. Коли уж пошла такая пьянка с кучей резисторов.
Это я так. Думаю вслух.
 
Тем не менее, что-то получилось и звучало неплохо.
Да. Но вот - закрались мысли, что я некорректно схему срисовал с фанерки. Досада.
Удивительно - что и тогда, в момент настройки звук нравился. И сейчас - когда я (возможно неправильно) переместил детальки на фанеру уже к динамикам.
Теперь задача - попробовать под вашим контролем провести опыты, которые возможно позволят распутать клубок. И привести в порядок.
 
Заявлено 97дб/Вт, но это за счёт СЧ полки, а ниже 400 Гц 95дБ/Вт. Бейма нарисовала импеданс вручную в даташите )))
Реально 99дБ/Вт во всём ВЧ диапазоне, горб на резонансе не считаем. Импеданса нэт.
5ГД-1 заявлено 96дБ/Вт при 4 Ома, у них максимум отдачи как раз на нужной нам срединке, берём 98дБ/Вт.
Выходное сопротивление УМ для СЧ/ВЧ беру 2 Ома.
Постараюсь прикинуть по-быстрому, что есть сейчас и что было бы, если бы 5,1 Ома был ДО резистора 3 Ома.
 
Значит так: прихожу домой, вытаскиваю из кучи с досками подходящий кусок фанеры, откручиваю сзади СЧ динамика все фильтра (только басовая часть останется в басовых ящиках). Переставляю детали фильтра на фанеру. Делаю медные лужёные площадки-пятаки и собираю детальки так, чтобы удобно было быстро переключать, добавлять/убавлять детали. Наверное только на это и уйдёт целый вечер. До измерений не доберусь.
Я вот ещё подумал - катушки индуктивности я точно не мог перепутать. Конденсаторы - тоже вряд ли, скорее всего все на своих местах. Мог попутать резисторы - и то, скорее всего номиналы именно такие и были. Места расположения этих резюков мог перепутать. Отсюда и начну: менять места резюков. Для начала два положения: нормальный L-pad (делитель) и два варианта: динамик СЧ параллельно 3 Ом и второй - динамик параллельно 5 Ом. Ну и АЧХ микрофоном попробовать зафиксировать для этих двух вариантов фильтрованного СЧ. Так вижу.
И да, - для соотношения по-любому надо будет при тех же условиях микрофоном зафиксировать АЧХ высокочастотника с фильтром.
Без музыки останусь на какое-то время...
 
Значит так: прихожу домой, вытаскиваю из кучи с досками подходящий кусок фанеры, откручиваю сзади СЧ динамика все фильтра (только басовая часть останется в басовых ящиках). Переставляю детали фильтра на фанеру. Делаю медные лужёные площадки-пятаки и собираю детальки так, чтобы удобно было быстро переключать, добавлять/убавлять детали. Наверное только на это и уйдёт целый вечер. До измерений не доберусь.
Я вот ещё подумал - катушки индуктивности я точно не мог перепутать. Конденсаторы - тоже вряд ли, скорее всего все на своих местах. Мог попутать резисторы - и то, скорее всего номиналы именно такие и были. Места расположения этих резюков мог перепутать. Отсюда и начну: менять места резюков. Для начала два положения: нормальный L-pad (делитель) и два варианта: динамик СЧ параллельно 3 Ом и второй - динамик параллельно 5 Ом. Ну и АЧХ микрофоном попробовать зафиксировать для этих двух вариантов фильтрованного СЧ. Так вижу.
И да, - для соотношения по-любому надо будет при тех же условиях микрофоном зафиксировать АЧХ высокочастотника с фильтром.
Без музыки останусь на какое-то время...
На шуме в один миг услышишь не то, если средник торчит из шума. Или задавлен, но там сложнее , слуху такой расклад комфортнее торчащей средины. вплоть до случая полного молчания средника.
 
Мультисим вещает, что при актуальной схеме СЧ и этих исходных #3,446 СЧ ниже среднего уровня на 1,5дБ, что не факт, учитывая горб СЧ динамика. Типа и нормально. ВЧ на уровне. Ничего страшного нет, но видно влияние 3 Омов на АЧХ НЧ звена: просаживается область 700...900 Гц на 2дБ. Это - влияние выходного сопротивления УМ.
Ещё говорит, что разница фаз токов в НЧ и СЧ динамиках на частоте раздела (600 Гц) равна 100° и падает до 50° на частоте 1 кГц. Учитывая их противофазное включение, и не учитывая смещение их акустических центров (а как стоИт по глубине СЧ относительно НЧ?) получаем разницу 80° на разделе и 130° на 1 кГц. Не фонтан.
Ставлю 3 Ома после 5,1 Ома... Раздел стал 800 Гц, на разделе разница фаз 70°, на 1 кГц - 60°. Уровень СЧ на полке не ихзменился, уровень выше 4 кГц стал больше на 2дБ.
Вывод. Ни так, ни так - не фонтан и не провал, слушать можно. Но можно лучше! НЧ с СЧ дружат только ниже частоты раздела, в обоих случаях. На стыке первый вариант даже лучше, если АЦ на одинаковом расстоянии от слушателя. Подозреваю, что СЧ выставлен от фонарно относительно НЧ по глубине, и расчетные фазы недействительны.
Смотрю импедансы.
 
Последнее редактирование:
Николай, Вы эти два варианта просчитываете (схема)? :
1.jpg

а как стоИт по глубине СЧ относительно НЧ?
СЧ по глубине - дальше от слушателя, примерно на 10 см. Можно считать - что на одинаковом растоянии от слушателя.
 
Последнее редактирование:
Да я даже не задумывался. Банально - подставка, на которой прикреплены СЧ и ВЧ - имеет как бы ножку-площадку. Ну и чтобы тупо поставить такую подставку на ящик НЧ - получается, что СЧ углубляется от слушателя по сравнению с басовиком - который на передней панели своим фланцем прикручен. Но я в основном слушаю, ходя по комнате стоя. И в этом расположении, до моего уха - расстояние от СЧ даже меньше по факту, чем от НЧ. Если уж замерять такую воображаемую линию...
 
Да я даже не задумывался. Банально - подставка, на которой прикреплены СЧ и ВЧ - имеет как бы ножку-площадку. Ну и чтобы тупо поставить такую подставку на ящик НЧ - получается, что СЧ углубляется от слушателя по сравнению с басовиком - который на передней панели своим фланцем прикручен. Но я в основном слушаю, ходя по комнате стоя. И в этом расположении, до моего уха - расстояние от СЧ даже меньше по факту, чем от НЧ. Если уж замерять такую воображаемую линию...
Частота раздела довольно высокая, расстояния между центрами динамиков - огромное. Не поленитесь прикинуть, сколько в действительности от фланцев НЧ и СЧ динамиков до Ваших Ух, когда Вы ходите.
Импеданс левой схемы провальный, 3 Ома сразу за контуром на землю - ошибка. УМ перегружен в голосовом диапазоне в 2,6 раза. Картинки и предложения - за мной, но дайте положение СЧ относительно НЧ.
Неправильное включение 3 Ом, левая схема #3,448 :
1.png
Правильное включение, правая схема #3,448 :
2.png
Пик импеданса 6,5 кГц 40 Ом не мешало бы успокоить последовательным контуром, или хотя бы RC-цепочкой.
 
Последнее редактирование:
Не поленитесь прикинуть, сколько в действительности от фланцев НЧ и СЧ динамиков до Ваших Ух, когда Вы ходите.
Прикинул. Получается, что в наиболее частом варианте реальной прослушки - расстояние от НЧ и СЧ до моих ушей - одинаковое. Примерно 3,1 м.
1.jpg
 
Прикинул. Получается, что в наиболее частом варианте реальной прослушки - расстояние от НЧ и СЧ до моих ушей - одинаковое. Примерно 3,1 м.Посмотреть вложение 81132
То есть, разница равна 6 см, если брать за базы фланцы динамиков? 3 или 5 метров - неважно, важна разница. 6 см разницы по фланцам плюс 3 см на глубокий диффузор НЧ = 9 см больше путь от НЧ динамика. На частоте раздела нормальной схемы (800 Гц) это прибавляет к разнице фаз, посчитанной мной, 75°. Итого, на разделе вышло 70°+75°=145°, превосходно! На частоте 1 кГц: 60°+95°=155°! Положение СЧ идеально для фильтра.
СЧ по глубине - дальше от слушателя, примерно на 10 см.
Оказалось, на 9 см ближе!
Можно считать - что на одинаковом растоянии от слушателя.
Нельзя.
 
Частота раздела довольно высокая, расстояния между центрами динамиков - огромное. Не поленитесь прикинуть, сколько в действительности от фланцев НЧ и СЧ динамиков до Ваших Ух, когда Вы ходите. Пока я тут симулирую.
Импеданс первой схемы провальный, 3 Ома сразу за контуром на землю - ошибка. УМ перегружен в голосовом диапазоне вдвое. Картинки и предложения - за мной, но дайте положение СЧ относительно НЧ.
Неправильное включение 3 Ом, левая схема #3,448 :
Посмотреть вложение 81128
Посмотреть вложение 81130
Правильное включение, правая схема #3,448 :
Посмотреть вложение 81129
Посмотреть вложение 81131
Пик импеданса 6,5 кГц не мешало бы успокоить последовательным контуром, или хотя бы RC-цепочкой. Цепочка 7 мкФ+9 Ом вгоняет импеданс правой схемы в рамки 7,8...11,1 Ома, превосходно!
Средник может взвыть на верхнем срезе, хотя, цобель часто оживляет средник, недостаточно детальный. Выравнивается провал на стыке. Что касаемо нашего клиента 5ГД-1, то у него детальности хватит на пятерых.
 
Последнее редактирование:

Статистика форума

Темы
3,305
Сообщения
263,193
Пользователи
2,544
Новый пользователь
vlad'mir
Назад
Сверху Снизу