Постройка басовой секции

  • Автор темы Автор темы Пётр
  • Дата начала Дата начала
Я правильно понимаю - что именно это - следующий шаг, на пути получения требуемой АЧХ от басовой секции типа "щит", в точке прослушивания?
Если "да" - то, Николай, прошу подсказать требуемые номиналы в ФНЧ.
Типа так
3.png - даст -3дБ на 200 Гц , -4дБ на 500 Гц, и -2дБ на 2кГц относительно предыдущего ФНЧ. Неплохой аналог 10 мГн)))
Соврал, аналог катушки ровно 7 мГн, без цепочки 20 мкФ+16 Ом на землю.
Давайте крутить кучери щит не будем, а начнём с него.
Уже вижу, что коррекцию на частоте 40 Гц можно убавить на 3дБ, повысив частоту пика до 44 Гц. Ни много, ни мало - разгрузка в 2 раза по мощности.
IMG_20240213_153746.jpg - Эллиотт с единичным усилением, делитель по выходу исключается.
Снижение высоты пика = снижение добротности = уменьшение собственного гула на 40 Гц., симулятор красиво подтвердил. Плюс щит меньше идёт вразнос.
 
Последнее редактирование:
Уже вижу, что коррекцию на частоте 40 Гц можно убавить на 3дБ, повысив частоту пика до 44 Гц. Ни много, ни мало - разгрузка в 2 раза по мощности.
Посмотреть вложение 87245 - Эллиотт с единичным усилением, делитель по выходу исключается.
Николай, я удивляюсь... я сам не знаю точно, какая у меня сейчас схема обвязки ОУ. Вы составили новую схему обвязки - Вы знаете мою существующую схему? Или одно от другого совершенно не зависит?
Мне на сегодня - запланировать только ФНЧ поменять и померить, или лучше сразу и ОУ перепаивать?
 
Николай, я удивляюсь... я сам не знаю точно, какая у меня сейчас схема обвязки ОУ. Вы составили новую схему обвязки - Вы знаете мою существующую схему? Или одно от другого совершенно не зависит?
Мне на сегодня - запланировать только ФНЧ поменять и померить, или лучше сразу и ОУ перепаивать?
Не надо менять обвязку, это - прототип, типа протоплазмы, мысли вслух. Пробуйте усиленный ФНЧ, цепляйте фанерку СЧ сверху...
Забыл. Посмотрите на диване на предмет возможного перебора 40Гц, обязательно.
ЗЯ у Вас состыкуется только с Элиоттом 44 Гц, а у щита есть выбор корректора, причём с 44-герцовым пиком +7дБ в приоритете 95% гиратор. С точки зрения уровня 30 Гц.
P.S. Для уменьшения горба 200 Гц по центру комнаты, желательно, чтобы динамик был за 42 см от длинной стены. Перевернув щит вверх ногами, получаем положение Бэймы ближе к стене.
P.P.S. Шальная мысля прилетела. Поскольку правая АС стоИт не в углу и толком не басИт, после замены её акустического оформления с ЗЯ на щит ожидать от неё даже того, что есть сейчас, не стОит. Вопрос: а не оставить ли её с типом ЗЯ? Включить также от ИМС, с одинаковым корректором, но с другим ФНЧ. Ниже 300 Гц локализации звуков нет, разница не будет заметна совершенно, а суммарная АЧХ на НЧ и мидбасе сильно поздоровеет. Например, пики 30 Гц +8дБ ЗЯ + 0дБ щита в сумме дадут +5дБ, без корректора. А с корректором Элиотта на 44 Гц, +7дБ, уровень 30 Гц сядет на -2дБ, и суммарно будет +3дБ.
 
Последнее редактирование:
Погоня за Малобасом! вырождается в "Всегомало!"... Равняйте, равняйте! Потом в асфальт закатаете!
ИМХО
Декларирована цель поиметь пристойный результат по всей комнате. Или по большей ее части. Потому не пойму я этих телодвижений. Усилитель у меня практически такой же. Результат зависит от того, где слушаю. Нормальный процесс. Ушел подальше, малабас прорезался, верх приглушился. Поближе баланс снова другой. В целом звук пристойный. Наверное для небольшого пятачка можно сделать лучше. За счёт ухудшения остального. Смысл?
В какой то момент приходит понимание необходимости китайской гимнастики ХУСИМ.
То есть становишься в середине комнаты, слушаешь, поднимаешь правую руку а затем резко вниз со словами ну и х с ним (на выдохе!!!). После спокойно слушаешь музыку.
 
Собрал новый ФНЧ. Резистор 3,6 к у себя не нашёл, поставил вместо него 3,9 к. Поставил микрофон примерно в то место, где он был вчера, подогнал уровень. Снял замер АЧХ:
1.png

красным - что было вчера
синим - что получилось сейчас
 
В самом мерзком месте горб, бубнить будет.
 
Ещё сделал замеры:
2.png

синим - так называемая точка прослушки (уши сидящего человека в торце стола, 1,5 м от динамика)
малиновым - наиболее частое реально место прослушивания - середина комнаты, 3 м от динамика, высота ушей стоящего человека
зелёным - уши сидящего человека на диване - противоположный угол, вдоль длинной стены, 4 м от динамика

При замерах (всех трёх) на динамик подаётся одинаковая мощность (уровень не менялся). Меня удивило, что при удалении от динамика, громкость (судя по АЧХ) падает незначительно
 
Ещё эксперименты. Вращение щита. 0 (ноль) градусов - это щит параллельно длинной стене.
4.png

красным - 0 градусов
малиновым - 22 градуса
синим - 45 градусов
зелёным - 67 градусов

5.png

здесь - то же самое, кроме красного
красным - 90 градусов

Совпало с теорией Николая
1.png

я про "32 мин, 60 макс". Это когда микрофон стоял примерно по центру комнаты
 
Последнее редактирование:
Собрал новый ФНЧ. Резистор 3,6 к у себя не нашёл, поставил вместо него 3,9 к. Поставил микрофон примерно в то место, где он был вчера, подогнал уровень. Снял замер АЧХ:
Посмотреть вложение 87280
красным - что было вчера
синим - что получилось сейчас
Впечатление, что глючу я или Мультисим. Помню, что разницу делал -4дБ на 500 Гц, а есть -10дБ! Надеюсь, что глюк не у Вас. Ладно, что-то похожее на полосу НЧ есть.
Ещё сделал замеры:
Посмотреть вложение 87281
синим - так называемая точка прослушки (уши сидящего человека в торце стола, 1,5 м от динамика)
малиновым - наиболее частое реально место прослушивания - середина комнаты, 3 м от динамика, высота ушей стоящего человека
зелёным - уши сидящего человека на диване - противоположный угол, вдоль длинной стены, 4 м от динамика

При замерах (всех трёх) на динамик подаётся одинаковая мощность (уровень не менялся). Меня удивило, что при удалении от динамика, громкость (судя по АЧХ) падает незначительно
Малиновая - точно посередине по длине. 32 Гц издохли, 63 Гц в тренде. Ямка 40 Гц на диване говорит о том, что мы не переборщили с коррекцией.
Ещё эксперименты. Вращение щита. 0 (ноль) градусов - это щит параллельно длинной стене.
Посмотреть вложение 87291
красным - 0 градусов
малиновым - 22 градуса
синим - 45 градусов
зелёным - 67 градусов

Посмотреть вложение 87292
здесь - то же самое, кроме красного
красным - 90 градусов
80 оптимально, а это - не на слушателя (( Надежда на перемещение динамика на 40 см от края - должны сесть 200 Гц.
Совпало с теорией Николая
Она не моя.
Посмотреть вложение 87298
я про "32 мин, 60 макс". Это когда микрофон стоял примерно по центру комнаты
Ставьте 67...80 градусов, цепляйте сверху СЧ/ВЧ фанеру. Столь резкий обрыв ниже 32 Гц напрягает, можете переключить на гиратор, посмотрим, есть запас. Резкий обрыв = нехорошая ФЧХ. кто бы что ни говорил.
 
Последнее редактирование:
Ставьте 67...80 градусов, цепляйте сверху СЧ/ВЧ фанеру.
Это теперь уже если только завтра...
Собрал новый ФНЧ. Резистор 3,6 к у себя не нашёл, поставил вместо него 3,9 к.
Ещё, вместо 82 нФ, поставил 33+47=80 нФ

Объясните мне (пожалуйста), вот эти 32 Гц - которые присутствуют у меня на АЧХ во многих точках измерения, кроме центра комнаты - что это за Герцы? Они несут в себе реальный и правдивый музыкальный сигнал? Они полезны (создают расширение диапазона вниз), или же они вредны - то есть, лишь создают лишний гул, мешающий слушать бас, создают "кашу"?
Я задаю этот вопрос с целью понять - не следует ли повысить частоту настройки корректора, чтобы эти самые 32 Гц присели (стали бы иметь меньше дБ на АЧХ)? Или же - всё оптимально (с присутствием этих 32 Гц) и их "присаживать" не следует?
Или же - их фиг присадишь, и они в любом случае будут присутствовать и на этом уровне (по дБ)?
 
Последнее редактирование:
Для начала весёлые картинки. Не могло последнее изменение номиналов ФНЧ дать разницу 10дБ. Похоже, что при первом измерении отвалилась цепочка 33 нФ+10 кОм. Тогда есть 8дБ разницы. Хотите - проверьте.
а.png

Сравнение плАтки-ФНЧ с пассивными фильтрами при работе от источника 2 Ома, СЧ/ВЧ подключены.
б.png
Объясните мне (пожалуйста), вот эти 32 Гц - которые присутствуют у меня на АЧХ во многих точках измерения, кроме центра комнаты - что это за Герцы? Они несут в себе реальный и правдивый музыкальный сигнал?
Сюда и ниже залезают спецэффекты в кино, орган, рояль, турецкий барабан, синтезированный ударник, просто синтез-эффекты, расширенная бас-гитара.
Они полезны (создают расширение диапазона вниз), или же они вредны - то есть, лишь создают лишний гул, мешающий слушать бас, создают "кашу"?
И то, и другое. Из-за особенностей размещения у Вас - под котороткой стеной - стоячая волна возбуждается максимально мощно, и 30 Гц больше вредны, чем полезны. Разве что Вы выберете точку недалеко от середины комнаты по длине, где стоячая волна не сильнее прямой, тогда 30 Гц - вполне полезны. Кстати, то, что мы прибиваем бактриана 30/60 Гц, оценят домашние. Ибо теперь стены не ходят ходуном (а уши - кругами) не только в этой комнате, но и во всей квартире,
Я задаю этот вопрос с целью понять - не следует ли повысить частоту настройки корректора, чтобы эти самые 32 Гц присели (стали бы иметь меньше дБ на АЧХ)? Или же - всё оптимально (с присутствием этих 32 Гц) и их "присаживать" не следует?
Посмотрите на замер посередине комнаты. Там минимум (узел) стоячей волны, 32 Гц провалены на 16дБ относительно 1,5 метра. Вот эти +16дБ и есть горб, подаренный комнатой. Если бы это была линейная схема, то эквивалентом была бы полоса эквалайзера с настройкой 30 (32?) Гц ,+16дБ, добротность под 5 единиц. Но, поскольку это эхо, а не линейная схема. то ситуация похуже.
Или же - их фиг присадишь, и они в любом случае будут присутствовать и на этом уровне (по дБ)?
Нет, они вполне послушны.
Почитайте в свободное от свободы время Резонансы помещения. Черновик, часть 1
 
Последнее редактирование:
Не могло последнее изменение номиналов ФНЧ дать разницу 10дБ. Похоже, что при первом измерении отвалилась цепочка 33 нФ+10 кОм. Тогда есть 8дБ разницы. Хотите - проверьте.
Николай, Вы про это расхождение при изменении мною ФНЧ?
1.png

Ну что сказать... мог микрофон не совсем в то место поставить... но это не должно было сильно повлиять. Может, при замерах ребёнок или ещё кто - гаркнул на этой частоте. Но не исключаю варианта, что ранее отвалилась цепочка 33 нФ+10 кОм. Вполне возможно. Я каждый раз вынужден - собирать и разбирать всё, на том столе, где кушаем. И каждый раз - я припаиваю и отпаиваю сигнальный экранированый провод от платки с корректорами к ФНЧ (на плате мощнока-ИМС). Пока нагрел вывод резистра, чтобы припаять сигнал - место паяния деталек ФНЧ могло распаяться... "на соплях" же всё.
Резонансная частота динамика принята 40 Гц, но не важно (а сколько реально?)
Замеры по импедансу, в щите, недавно - дали результат 39 Гц.
Замеры по импедансу, без оформления (динамик за фланец в тисках), 6 лет назад - дали результат 27 Гц.
 
Ну что сказать... мог микрофон не совсем в то место поставить... но это не должно было сильно повлиять. Может, при замерах ребёнок или ещё кто - гаркнул на этой частоте. Но не исключаю варианта, что ранее отвалилась цепочка 33 нФ+10 кОм. Вполне возможно. Я каждый раз вынужден - собирать и разбирать всё, на том столе, где кушаем.
_scareПлюмбум!!! Сменное рабочее покрытие всего стола!
И каждый раз - я припаиваю и отпаиваю сигнальный экранированый провод от платки с корректорами к ФНЧ (на плате мощнока-ИМС). Пока нагрел вывод резистра, чтобы припаять сигнал - место паяния деталек ФНЧ могло распаяться... "на соплях" же всё.
:confused:
Замеры по импедансу, в щите, недавно - дали результат 39 Гц.
Замеры по импедансу, без оформления (динамик за фланец в тисках), 6 лет назад - дали результат 27 Гц.
Задубэйма. А для Вас - супер! Добротность повысилась, резонанс дина ушёл выше основного резонанса комнаты.
Если взять за опорные даташитные данные 29 Гц, 270 литров и 0,25 добротность, то сейчас экв. объем 150 литров, добротность 0,34 фриэйр, и тогда:
в 110 литров ЗЯ без примочек резонанс 60 Гц, добротность 0,52
в 60 литрах ЗЯ без примочек резонанс 73 Гц, добротность 0,63
Как же Вы добавляли резистор многаом к ЗЯ 110 литров, и изменения уровня не было на 45 Гц? Не сходится.
 
Последнее редактирование:
Как же Вы добавляли резистор многаом к ЗЯ 110 литров, и изменения уровня не было на 45 Гц? Не сходится.
Когда добавлял? (6 лет назад либо сейчас) На основе чего Вы сделали вывод, что не было изменения уровня 45 Гц?

Сегодня... - я планирую прикрутить сверху СЧ/ВЧ щиток и пытаюсь заснять АЧХ раздел НЧ и СЧ?
 
Картинки, где добавляли 2, 5 и больше Ом последовательно с выходом ИМС , в этой камасутре теме уже ничего не найдёшь. Может то и щит был в упор.
Динамик был в щите. А.Б. тогда спровоцировал - "подкинь резюк, пока измерилку не смотал". Подкидывал и 5 и 15 Ом. Вы ещё тогда подметили: "О! дополнительный инструмент влияния на АЧХ!"
А это картинка 6 летней давности, ЗЯ объёмом 120 л, микрофон в упор к динамику (частота резонанса динамика в ящике 48 Гц):
1.png

тут - на 45 Герцах ничего не меняется...

А это картинка из настоящего времени: https://ldsound.club/attachments/1-png.83751/
ящик (ЗЯ) другой, но объём примерно тот же. АЧХ там - без резистора и с резистором 2,1 Ом. На 45 Гц - тоже изменением не пахнет (микрофон в упор к динамику)
И наконец - послушать.
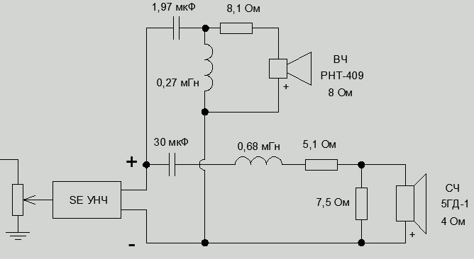
У меня фильтры на СЧ/ВЧ секции - между УНЧ и динамиками. Один из предыдущих вариантов. Последовательно СЧ динамику - там конденсатор 30 мкФ. Этот номинал следует менять? С чего начинать определяться (с чего начинать стыковку СЧ/НЧ) - сразу с имеющимся фильтром мерить АЧХ, либо как-то по-другому, - например, напрямую СЧ динамик, без фильтра вообще

СЧ/ВЧ щиток в настоящий момент по такой схеме подключён:
1.jpg
 
Последнее редактирование:
У меня фильтры на СЧ/ВЧ секции - между УНЧ и динамиками. Один из предыдущих вариантов. Последовательно СЧ динамику - там конденсатор 30 мкФ. Этот номинал следует менять? С чего начинать определяться (с чего начинать стыковку СЧ/НЧ) - сразу с имеющимся фильтром мерить АЧХ, либо как-то по-другому, - например, напрямую СЧ динамик, без фильтра вообще
Сразу с имеющимся фильтром. С одного метра выставляете уровень ВЧ полки по НЧ полке или на 1...2дБ ниже, по желанию, СЧ выставится автоматически. РГ более чувствительного УМ подключаем к движку РГ менее чувствительного УМ. Я не знаю, какой Ку у SE, сами определитесь. И мне чухается, что ВЧ полосу надо будет расширить вниз. А, увидел, уже стоИт 2мкФ, ОК!
*****
Есть идейка по поводу прочистить горло сильно уменьшить амплитуду СЧ на его мех. резонансе, одновременно подняв в 2 раза импеданс блока СЧ/ВЧ на средних частотах. Говорят, полезно для снижения КНИ ламповика. Задействуется высвободившаяся катуха 3 мГн. Убираются остатки фона 50 Гц на 16дБ, резонанс 65 Гц на 16дБ и 100 Гц на 4дБ.
Вот такой ФСЧ
3.png - выше 200 Гц АЧХ без изменений.
Изменения:
б.png - было
а.png - предложение
 
Последнее редактирование:
Для начала весёлые картинки.
Николай! Неужели вы не знаете что такое "весёлые картинки" для взрослых?
Я бы выложил сюда несколько штук, но боюсь, администрация не одобрит.
Рассказвал мой знакомый. Ещё в советское время у нас были мультфильмы для взрослых, показывали их за полночь. Но это были просто мультфильмы жизненные, философские, детям непонятные и неинтересные. И вот приехал к нему в гости из-за границы иностранец, увидел в программе (газетной) "мультфильмы для взрослых" и сказал что любит такие мультфильмы. Каково же было его разочарование когда никакого порно там не оказалось. Не придумываю, это быль.
Интересный у Вас новый аватар - Троица!" И глазастая (6 глаз) и клевачая.
Но главное - втройне мудрая.
 
Интересный у Вас новый аватар - Троица!"
Мне кажется Николай меняет автарки чтобы Петру не надоедать такое ощущение что у них уже соревнование кто первый махнет на это дело рукой.
 
Прикрутил фанерку СЧ/ВЧ
1.jpg

поставил микрофон на расстоянии 1 м от щита. По высоте - чуть выше середины линии между центрами НЧ и ВЧ динамиков. Сначала пытался для снятия АЧХ вывести уровни НЧ и ВЧ на одну линию. При этом запустил музыку - мне показалось, что ВЧ слишком много. Настроил уровни НЧ и СЧ/ВЧ секции примерно, по восприятию музыки. И после этого сделал замер:
2.png
 
Прикрутил фанерку СЧ/ВЧ
Посмотреть вложение 87424
поставил микрофон на расстоянии 1 м от щита. По высоте - чуть выше середины линии между центрами НЧ и ВЧ динамиков. Сначала пытался для снятия АЧХ вывести уровни НЧ и ВЧ на одну линию. При этом запустил музыку - мне показалось, что ВЧ слишком много. Настроил уровни НЧ и СЧ/ВЧ секции примерно, по восприятию музыки. И после этого сделал замер:
Посмотреть вложение 87425
Хм. Поменяйте полярность одному из блоков, НЧ и СЧ бьются. Завал выше 10 кГц - микрофон за пределами лепестка рупорной Пишки. Значит, смотрим сейчас нижний раздел, на верхний не обращаем внимания. Положение микрофона - удачное для нижнего раздела, ОК.
Вы перевернули щит? _preved
Потом, не сегодня,
в правильной позиции прикрепите фанерку сзади щита, и посмотрим, как лучше.
 
Последнее редактирование:
Полярность басовика поменял:
1.png

Мои улеглись, поэтому - уровень поменьше. Расширил по шкале дБ. Раз верхний стык (СЧ/ВЧ) пока не смотрим - раздельно их не заснял.
Щит, может и перевёрнут по отношению к какому-то из вариантов, но вчера он был так же (верх-низ). Единственное - я его развернул, ближе к 80 градусам, по отношению к длинной стене.
 
Есть нижний стыК! Есть выравнивание! Идём смотреть верхний стык, посередине между СЧ и ВЧ с метра. Дыра 3 кГц должна уменьшиться вдвое. Если ОК - посмотрите с 1,5 метра у стола, есть ли шиши 100 и 200 Гц, родимые. И - слушайте.
О! на гиратор щёлкните.
Мне казалось, что Бэйма была на щите смещена вправо, а сегодня она - слева, ближе к стене.
 
Последнее редактирование:
Микрофон на 1 м от щита, по высоте - между СЧ и ВЧ:
2.png


На торце стола, уровень ушей сидящего:
3.png
 
Последнее редактирование:
На торце стола, уровень ушей сидящего:
Посмотреть вложение 87431
Низко! СЧ/ВЧ мимо стреляют! Сами видите. Надо их цеплять ниже, а щит наклонить назад. Тогда у стола будет ОК, и для стоЯщего в Дали будет ОК. Или, наоборот, наклонить СЧ/ВЧ вниз. Но тогда стоя будет хуже, а лучше - диванному рабочему. Решайте. Сейчас проще сделать второй вариант: наклонить фанерку.
Как Вы раньше-то слушали? _grust Многия знания - многия печали.
 
Последнее редактирование:
Ещё зафиксировал примерно посередине комнаты, 1,5 метра от пола:
Посмотреть вложение 87434
Там не надо слушать, 101%. 70 см вперёд или назад, но - не там.
Однако, почему сдувается СЧ на 3...5 кГц? Да и ВЧ тоже. Резко пропадают отражения комнаты выше 2,5 кГц? :unsure:
Таки включите гиратор, если не включили. Похоже, СО ЩИТОМ.
 
Последнее редактирование:

Статистика форума

Темы
3,305
Сообщения
263,287
Пользователи
2,543
Новый пользователь
vlad'mir
Назад
Сверху Снизу