Постройка басовой секции

  • Автор темы Автор темы Пётр
  • Дата начала Дата начала
Пишка вам с Петей вашу концепцию крутанёт на обратную, прежняя была вытащить отдачу внизу из низкодобротного лопуха, а тут - этой добротности девать некуда, только объём наращивай, чтобы резонанс не убежал. Приехали , станция Комод, выходим.
Зато недорого. На первый взгляд. Цена потом набежит, когда жить негде станет в комнате с парой "колоночек"
В эти выходные пилю дровишки для второго скворечника к дулькам.
Потянет ли на комод, зависит от результатов.
 
на восьмерочках строят колонки неудачники. Настоящие пацаны применяют пятнашки.
Даже сейчас, зная на что способны 8" иногда тянет достать 15" КИНАП. Благо это желание отпускает через 5 минут. :giggle:
Пару лет жил с двумя АС НЧ 8 и 12 дюймов. Странно, но слушал 95% времени мелкие и недостатка глубины баса не чувствовал. Эти 2 года я себя уговаривал признать что нет смысла держать эти гробы в комнате.
 
Мог бы с Геной договориться, взять у него его Визы на послушать и понял, твой это звук или нафиг его. А так- снова пилим. пилим. потом на мусорку.
 
Даже сейчас, зная на что способны 8" иногда тянет достать 15" КИНАП. Благо это желание отпускает через 5 минут. :giggle:
Пару лет жил с двумя АС НЧ 8 и 12 дюймов. Странно, но слушал 95% времени мелкие и недостатка глубины баса не чувствовал. Эти 2 года я себя уговаривал признать что нет смысла держать эти гробы в комнате.
Потому это, что человек привык преувеличивать размер своих запросов. Хочется ого-го, а хватает счастья от мизера.
 
Очень хотел понять как эту восьмёрочку зовут?
Переделанный 10ГД-30. Катушка в 3 слоя, легче диффузор и самый мягкий подвес. При 25 Гц полная добротность будет 0,25-0,3
Я человек с низким доходом, поэтому с подобными параметрами фирму я и не задумывался покупать.
Всех затрат было подвесы по 170 рублей и оправка для катушки за 150 рублей. Динамики были.
 
Даже сейчас, зная на что способны 8" иногда тянет достать 15" КИНАП. Благо это желание отпускает через 5 минут. :giggle:
Пару лет жил с двумя АС НЧ 8 и 12 дюймов. Странно, но слушал 95% времени мелкие и недостатка глубины баса не чувствовал. Эти 2 года я себя уговаривал признать что нет смысла держать эти гробы в комнате.
Хороший пост.
В данный момент у меня нет АС на 8" таких чтобы пятнашек не хотелось.

Переделанный 10ГД-30. Катушка в 3 слоя, легче диффузор и самый мягкий подвес. При 25 Гц полная добротность будет 0,25-0,3
Я человек с низким доходом, поэтому с подобными параметрами фирму я и не задумывался покупать.
Всех затрат было подвесы по 170 рублей и оправка для катушки за 150 рублей. Динамики были.
Я интуитивно тянулся к 10ГД-30, правда хотел по 2 шт. в одну АС, никто не поддержал.

Откройте тут школу переделки динамиков.
Будем благодарны.

Я пытался найти старые 10ГД-30 с низким резонансом, чтобы без переделок применить. Не нашел.
 
Отлично. Ждём.
Только повторять быстро не все смогут. Но будем стараться.
 
:)
Я, признаться, тоже не успеваю за полётом мыслей Сергея Z. И если бы не был с ним знаком лично - подумал бы, что человек - просто любитель поболтать.
Но, когда он вскоре после посещения меня сделал свои наборные рупоры из фанеры, да большого размера, да в коридоре на лестнице, да быстро - то уже знаю - что человек реально готов взяться за всё что угодно.

В любом случае, друзья - прочитывание сообщений в этой теме навевает различные мысли. Думаю, - в общем - это полезно. И не малая заслуга в том что беседа течёт - Сергея Z
 
Переделанный 10ГД-30. Катушка в 3 слоя, легче диффузор и самый мягкий подвес. При 25 Гц полная добротность будет 0,25-0,3
Я человек с низким доходом, поэтому с подобными параметрами фирму я и не задумывался покупать.
Всех затрат было подвесы по 170 рублей и оправка для катушки за 150 рублей. Динамики были.
А Сергеич то хотел, но не знал, на чем фазоинвертор по Бесселю построить:)
 
Эти 2 года я себя уговаривал признать что нет смысла держать эти гробы в комнате.
И что в итоге? Уговорили себя? Или же так и продолжает тянуть к большим басовикам (здесь идёт речь, как понял, про 12")?
 
О, широка и глубока тема электроакустики! Как неисчерпаемы области интересов!))
 
Упоминаемый в ветке 10ГД-30... Это он?
1.jpg
 
И что в итоге? Уговорили себя? Или же так и продолжает тянуть к большим басовикам (здесь идёт речь, как понял, про 12")
В итоге 12" лежат в шкафу. Слушаю второй год 10", но лишь потому, что захотелось повторить AR-5 и попробовать переделку 30гд-2. Какой-то прибавки в качестве баса я не заметил. Напрямую правда не сравнивал, те 10гд-30 давно разобраны для последующих экспериментов. Лежат подходящие корпуса и как только будут диффузоры, сразу соберу снова 8" и если их бас меня устроит, то 10" уйдут на покой.
Упоминаемый в ветке 10ГД-30... Это он?
Я использовал с ферритовым магнитом. Может быть АЛЬНИКО действительно имеет лучшее звучание, но он стареет. И если нет возможности наметить, то лучше применять феррит, меньше вероятность что магнит будет подсевшим
 
А Сергеич то хотел, но не знал, на чем фазоинвертор по Бесселю построить:)
Да, это правда. Уже не надеялся увидеть такое , а динамики и правда с шикарными Т-С, не говоря о том. что звук у них мой любимый.

В итоге 12" лежат в шкафу. Слушаю второй год 10", но лишь потому, что захотелось повторить AR-5 и попробовать переделку 30гд-2. Какой-то прибавки в качестве баса я не заметил. Напрямую правда не сравнивал, те 10гд-30 давно разобраны для последующих экспериментов. Лежат подходящие корпуса и как только будут диффузоры, сразу соберу снова 8" и если их бас меня устроит, то 10" уйдут на покой.
Вам нужно микрофонную измерилку сделать. Тогда в нашем полку одним вундером прибудет.

И что в итоге? Уговорили себя? Или же так и продолжает тянуть к большим басовикам (здесь идёт речь, как понял, про 12")?
Для меня 12" , которые реально озвучили комнату, а за ней и соседнюю, не теряя звучности, это вот эти , JBL 4312. В самом деле, удар барабана - сбивает сног. И средник тут превосходен. Пищалка хоть и титановая, но не режет слуха.
Picture 123.jpg Picture 125.jpg
 
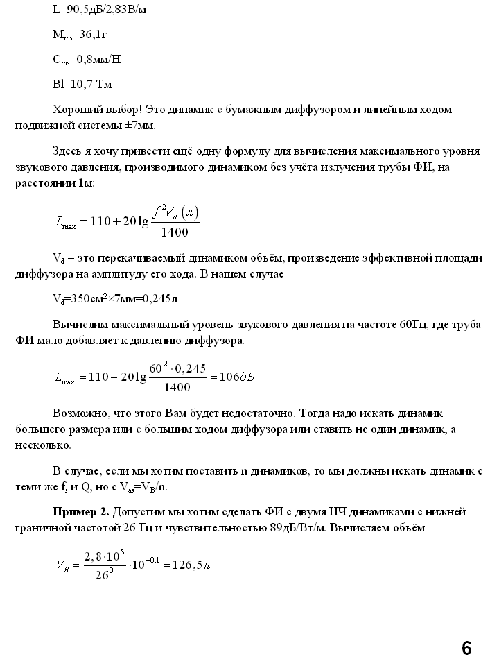
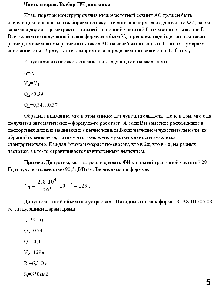
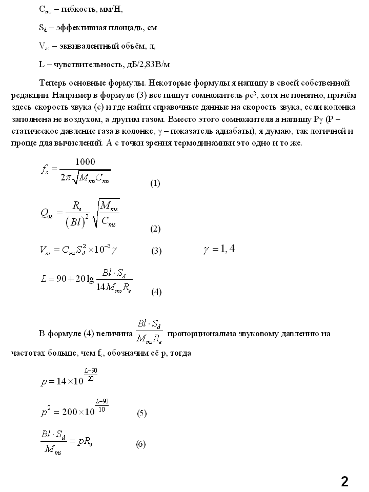
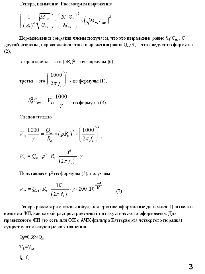
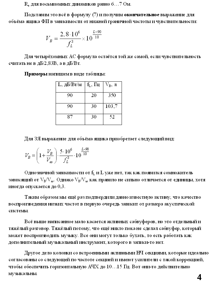
Для тех, кто хочет низкий бас с в малом объёме и с большим чутьём есть хорошая отрезвляющая статья.
 

Вложения

  • 1.png
    1.png
    73.1 KB · Просмотры: 180
  • 3.png
    3.png
    44.8 KB · Просмотры: 184
  • 2.png
    2.png
    42.6 KB · Просмотры: 172
  • 4.png
    4.png
    56.9 KB · Просмотры: 174
  • 5.png
    5.png
    54.5 KB · Просмотры: 159
  • 6.png
    6.png
    48.7 KB · Просмотры: 169
  • 7.png
    7.png
    48.4 KB · Просмотры: 184
Отлично. Вектор сменился за считанные минуты.
Ты не хочешь понять простую вещь - я действительно хочу соорудить басовую секцию соответствующую собственным запросам и ищу для этого все возможные варианты. Некоторые из них буду реализовывать, а некоторые отваливаются сами собою. Например, сдвоенные головки.
:)
Я, признаться, тоже не успеваю за полётом мыслей Сергея Z. И если бы не был с ним знаком лично - подумал бы, что человек - просто любитель поболтать.
Но, когда он вскоре после посещения меня сделал свои наборные рупоры из фанеры, да большого размера, да в коридоре на лестнице, да быстро - то уже знаю - что человек реально готов взяться за всё что угодно.

В любом случае, друзья - прочитывание сообщений в этой теме навевает различные мысли. Думаю, - в общем - это полезно. И не малая заслуга в том что беседа течёт - Сергея Z
Рад, что Пётр понимает меня правильно.
Я намеренно пытаюсь оживить дискуссию по всем интересным направлениям в этой теме для того, чтобы все, кому это надо, и я в том числе, могли бы выбрать свой путь решения басовой проблемы.
И хорошо, что это наводит кого-то на разные мысли. Давайте делиться размышлениями и опытом. Оно полезно.
А пилить практически придется. Я готов. Но надо понять что и зачем пилить. Для того и тема.
И доработка динамиков тоже интересна, если она даёт реальные результаты и не требует вложений в дорогостоящие приспособления.

.............те 10гд-30 давно разобраны для последующих экспериментов. Лежат подходящие корпуса и как только будут диффузоры, сразу соберу снова 8" .....

Я использовал с ферритовым магнитом. Может быть АЛЬНИКО действительно имеет лучшее звучание, но он стареет. И если нет возможности наметить, то лучше применять феррит, меньше вероятность что магнит будет подсевшим
Интересно, куда делись родные оригинальные диффузоры? Или нужны диффузоры особенные?
И про магниты тоже интересно. Из того что довелось послушать были динамики с различными магнитами как хорошо звучащие так и не понравившиеся. Получается, что для доработки можно купить те же 10гд-30 на феррите, которых много и они дешевы.
 
Интересно, куда делись родные оригинальные диффузоры? Или нужны диффузоры особенные?
И про магниты тоже интересно. Из того что довелось послушать были динамики с различными магнитами как хорошо звучащие так и не понравившиеся. Получается, что для доработки можно купить те же 10гд-30 на феррите, которых много и они дешевы.
Сергей, посмотрите сюда:
Там есть хорошая переделка 10ГДШ-1-4.
Этот динамик при грамотной доработке позволит получить быстрый низкий бас, ровную хорошую середину для двухполоски.
И цена эксперимента будет смешная.
Возможно, это примерно то, что вы ищите.
 
Интересно, куда делись родные оригинальные диффузоры? Или нужны диффузоры особенные?
Я использовал оригинальные, просто я их утончил лезвием и шкуркой до половинного веса. Это кажется страшным и сложным, но всё проще. Диффузоры 10гд-30 и 75гдн как бы слегка слоистые и если подцеплять кончиком лезвия верхние волокна, то они снимаются тоненькими лоскутами не углубляясь вовнутрь. Вот такие лоскутки снимаем равномерно по всему диффузору.Таким переходы стачиваются наждачкой. При небольшом старании и доле вдохновения даже получается сделать переменную толщину бумаги. Не стоит пугаться что диффузору стал сильно слабый, с приклеенной катушкой и подвесом диффузор получает дополнительную жесткость.
Так что дешевость ферритовых 35гдн нам только на руку. По сравнению с первыми сериями 10гд-30 их диффузоры гораздо толще и тяжелее, но раз их всё равно облегчить, то и беспокоиться не о чём. Подвес тоже надо менять, сейчас продаются резиновые вдвое тоньше и мягче.
 
Очень интересно.
А диффузоры от других доступных динамиков использовать можно?
Я никогда динамики не разбирал и не клеил. Поэтому сразу куча вопросов.
Скажем покупаем на Авито пару мусорных динамиков по 300 р. Им надо отклеить диффузоры. Чем и как размягчить заводской клей? Сдирать слой бумаги с тыльной стороны диффузора?
Где брать оправку для намотки катушек? Где брать тонкие подвесы? И какие?
И вообще по переделке динамиков нужна отдельная тема. И перенести туда всё по теме, начиная с поста #1, 364, когда начался разговор о переделанные 10гд-30.
 
Последнее редактирование:
Послушал в лавке по динамикам 10ГД-30, непеределанный, как есть, звук красивый, динамик самодостаточный, чуть выровнять выброс наверху и оставить как есть. Он играл даже получше чем какой-то залетный Сканспик 26см.
Насчет затеи с нуля делать динамики потому, что кто-то делает то же самое и успешно - ну, не знаю.......тут я скорее жестокий пессимист.
 
Нормальных 10гд-30 я пока не нашёл.

Никто тебе не предлагает делать динамики с нуля.
Мне для начала интересно узнать как это происходит в подробностях. А там можно будет решить, делать или нет. Может быть Пётр перестанет чужие самоделки покупать, а сделает себе сам хорошие дины с нужными параметрами.
А может быть и я возьмусь. Как понимаю, здесь затраты нулевые, в свободные дни или во время дежурства на работе вполне можно и бумагу слоями поковырять. Всё лучше чем просто за компом сидеть.
 
Угу. Вот прям, читаю -и верю каждому твоему слову. И уже вижу. как Пётр ставит в ящики Беймы с его новыми диффузорами, с полетным звуком. Мдя.
 
Саша, твоя фантазия в другую сторону работает. Беймы портить не надо. А сделать из отечественного хлама не совсем хлам - почему бы и нет...

Я сейчас дежурю на работе. Пойду размечать боковины и заднюю стенку для второй колонки на Визатонах. Время использую с пользой. Дома то некогда.
 
Последнее редактирование:
Дядя Сергей сегодня договорился с владельцем пары Пишек HP15W , скоро получит их для опытов. У них один недостаток, литражу просят приличного, а что касаемо звука, так он там весьма неплох, мягкий, объёмный, из фильтра- просто катушка и басы в кармане.
Мне эти динамики нравятся с тех пор, как подсказали их приобрести, в итоге их не приняли за их беспонтовость и копеечную цену, а сооружали на том, что подороже и круче. Хотя в инверторе на 250 л они нахлобучили по басу все ТАДы и Фостексы. Там бас был гром и молния, девать некуда. Но понты не позволили их оставить , хозяин-барин.
 
Отлично! Лишь бы все срослось и в итоге - Сергей даст и свой отзыв по этим динам. А то, Александр так сладко пишет - что прям хоть сейчас беги за такими. Но, объем в 250 л все же заставляет задуматься. Многовато, коли тронного зала нет...
 
Саша несколько поторопился с анонсом Пишек. Их ещё доставить должны. А потом увидим что с ними делать и в каком объеме. А, главное, в каком состоянии они приедут.

Пока строим на Визатонах. Там тоже вопросы есть интересные. Например, интересно выглядят расчетные частоты примененных фильтров второго порядка. И фазик надо будет правильно настроить. Похоже, я неподходящие пластмассовые тоннели фазоинвертора купил. Т. е. трубочки не те. В общем надо будет ещё и с Визатонами повозиться.

И интересно было бы увидеть начатой тему о переделке динамиков. Нам тут коллега Aleph обещал...
 

Статистика форума

Темы
3,304
Сообщения
263,103
Пользователи
2,544
Новый пользователь
vlad'mir
Назад
Сверху Снизу