Схемотехника усилителей 2021

  • Автор темы Автор темы rngtng
  • Дата начала Дата начала
А ламповый на 6с4с и 45, во много раз!
Ага, щас. Лампы так устроены, что своими искажениями усиливают форманты, потому их приятно слушать на небольшой громкости - вот и получается слишком сладкий чай. Однако, хорошо ли это? Вряд ли.
 
Распространенная ошибка.
 
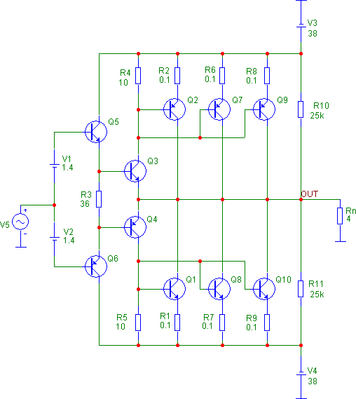
Про усилитель 2021 года. Если ВК то только такой. Посмотреть вложение 13676
Обоснуйте, пожалуйста. Запараллеливание 3х транзисторов снизит искажения. Но емкость Миллера возрастёт втрое, не? Решение в лоб, не помню кто их штук по 10 параллелил. А вот если все это на одном кристалле, я не против и током их, током.

Распространенная ошибка.
Ошибка наслаждаться искажениями. Вернее это для глуховатых нормально, типа усилитель, а заодно и слуховой аппарат. И голоса солистов приобретают сочность, да такую, какой по жизни у них никогда и не было. Форманты они такие. Фирма Корг в своих синтезаторах очень ловко работает в цифре с формантами , и у неё получаются потрясающие результаты, но это другая тема.
 
Последнее редактирование:
Чем не так, г-н rngtng?
6с4с, питание +340в, драйвер питание +600в, на 6н8с две половинки, +/- на входе 6с4с без искажений, выход 3,5 Вт тоже?
 
Обоснуйте, пожалуйста.
Схемотехнику придумал не я)) Есть статья в журнале Радиохобби 2006 г.н.2,3. "Быстродействующий УМЗЧ со сверхнизкими искажениями". Автор Сергей Рубальский. Достоинства такого ВК, цитирую из статьи
1.Нелинейные искажения снижены в 15 раз
2. Быстродействие увеличено в 7 раз
3. Выходное сопротивление 60 мОм
4. Интермодуляционные искажения снижены в 7-30 раз
5. Коэф. передачи 0,99.
Т.е. такой каскад можно использовать автономно, т.е без общей ООС.
 
Схемотехнику придумал не я)) Есть статья в журнале Радиохобби 2006 г.н.2,3. "Быстродействующий УМЗЧ со сверхнизкими искажениями". Автор Сергей Рубальский.
Вы же видите 2006г., а сегодня 2021. :) Спасибо за ссылку - буду изучать.
 
Вот бы его сделать на германиевых! Думаю такому ВК не будет равных.
Вы бы лучше показали схему,которую слушали на германии после D-эшника.Буду очень благодарен.
 
Вы бы лучше показали схему,которую слушали на германии после D-эшника.
Вы будете смеяться)) Этот старый добрый Лин, просто вылизанный по режимам. +стаб по питанию,(-39 Вольт)выходные 1Т901А. На 1Т813-ых выходная мощность чуток больше. Кстати говоря, R вых которое меньше 0,5 Ом для звука на НЧ плохо. Бас становится сухим и скучным, пропадает "мясо". Слушали на ШП 10" и на 3-х полоску с ЧВР 15"
 
Схемотехнику придумал не я)) Есть статья в журнале Радиохобби 2006 г.н.2,3. "Быстродействующий УМЗЧ со сверхнизкими искажениями". Автор Сергей Рубальский.
Много усилителей с низкими искажениями и дряным звуком.
Поэтому лучший усилитель для каждого свой.
Каждому не угАдишь!
 
Вы будете смеяться)) Этот старый добрый Лин, просто вылизанный по режимам. +стаб по питанию,(-39 Вольт)выходные 1Т901А. На 1Т813-ых выходная мощность чуток больше. Кстати говоря, R вых которое меньше 0,5 Ом для звука на НЧ плохо. Бас становится сухим и скучным, пропадает "мясо". Слушали на ШП 10" и на 3-х полоску с ЧВР 15"
А на на выходе 3 1T901 или два?Я имею ввиду внизу один транзистор включенный диодом .Что такое ЧВР? Стаб какой?На каких транзисторах?
 
ЧВР, это четвертьволновой резонатор, иначе говоря трансмиссионная линия, в народе "лабиринт Рогожина". Усилитель на германии самый обычный, почти что "Аккорд")

Надо было до ГУ80 дойти.
Да чо там мелочиться! Надо делать на ГМ 100))
 

Вложения

  • osAnD7ayDikRuIwkbz3QyI6sDi-Hrgw.jpg
    osAnD7ayDikRuIwkbz3QyI6sDi-Hrgw.jpg
    226.4 KB · Просмотры: 335
Мне смешно, но
1. Одноламповик на 6п15п порвёт любую вашу схему
2. На германии, схема Вильмы, Тоники, сделал в 1976г, и завязал
 

Вложения

  • УНЧ мага Тоника-210.png
    УНЧ мага Тоника-210.png
    186.3 KB · Просмотры: 591
Да чо там мелочиться! Надо делать на ГМ 100))
Очень современная конструкция. Полная замена электрокамина. Погрелся и музычку послушал. Для лета срочно необходим похожий вариант, но с косилкой для травы.
 
Старый добрый Лин, хоть вылижи, говно, и отвечаю за свои слова
 
Усь из Тоники говно- говнище, как его можно сравнивать по звуку с этой схемой:
1617804991025.png


Добавлю,что дело ещё не в схеме а в деталях.Чтобы это понять,нужно послушать именно Grundig или повторить на импорте.А то будет,как Рабинович напел...
 
Вот она РОКОВАЯ ОШИБКА!
Играл, но не угадал ни одной буквы. Просто мой друг опередил меня и успел сделать его раньше меня. :)Графитовые аноды. Анодное под 1000-чу. Огромные конденсаторы. Хорошая мощность. Неинтересный звук.
 
Слышал, конечно там 10вт и нету, вт 2-3 советских
Тоника, а просто НАСТРОИТЬ нельзя?
AD161/162 красиво, но тоже умею на советских транзюках
 
Добавлю,что дело ещё не в схеме а в деталях.Чтобы это понять,нужно послушать именно Grundig или повторить на импорте.А то будет,как Рабинович напел...
Это вы напрасно. У меня под столом валяется грюндиг SV40 на AD166 - ничего особенного, абсолютно. Конструктив его вообще ужасен, до УМ не добраться. Пока что, слушаю Банг и Олуфсен 1000-й на германии, намного лучше.
 
Даа, у вас эксклюзивные, именно Grundig... А мы тоже могём, и не хуже
 
Усь из Тоники говно- говнище, как его можно сравнивать по звуку с этой схемой:
Посмотреть вложение 13688
А вот и моя любимая схема!!! Делал её не раз именно на этих транзисторах. Звук сильно зависит от 1го транзистора, чтобы был оригинальный и тех лет. А вместо стабилитрона на смещение выходных я ставил переход такого же кубика AC127К.
AD161-AD162 производства Tungsram играют немного хуже, чем SIEMENSы.
 
Последнее редактирование:
Гланое, кт315 не ставил. Только 2т312в
 
Я не против того,что вы можете,я с этим НЕ СПОРЮ.Я просто говорю,что AD162/161 специально для звука разрабатывались у них кристалл намного больше ,чем у П605 на входе кремень от Филипса самый певучий BC107C(они и сейчас в большой цене NOS tckb)?153 -Аналога нашего тоже не имеет.П605 низ такой дать не могут, а верх -так вроде ничо. Олавсен 1000 меня не впечатлил высокие грязь. (40 грюн не слышал,но знаю что он на межк. трансах и его весь надо перетряхивать)
 
Гланое, кт315 не ставил. Только 2т312в
А у меня как раз было полно и 301 и 312 и 306 - 316 , делились ребятки из лаборатории по соседству с нашим студенческим кб. 315- так себе, не нравились никому.

да, 161-162 шедевры, но делать лучше на том, что есть здесь, сегодня и будет завтра.
 
И вы верите, BC107C это всё? У меня есть 2т312в, sf137, bcy59 с бета ~300-500, и нормально
 
И вся этот усилитель только 40% процентов звука,а ещё к нему нужно найти качественные динамики .Это очень редкие Пирлессы ROYAL 12-ки на альнико на мягчайшей резине,на СЧ вот такие :

По случаю достались такие динамики.
Звучат просто великолепно.

1617527772173.png




IMG_20210404_121112.jpg
IMG_20210404_121120.jpg
IMG_20210404_121129.jpg


На ВЧ выбор большой,с чуйкой больше 95Дб

Да,и дины все 8Ом подбирать, Пирлессы их выпускали от 4 до 16Ом в одинаковых корпусах.
 
Последнее редактирование модератором:

Статистика форума

Темы
3,304
Сообщения
263,029
Пользователи
2,544
Новый пользователь
vlad'mir
Назад
Сверху Снизу