vitamir
1 ранг
- Регистрация
- 2 Янв 2021
- Сообщения
- 2,344
- Реакции
- 1,706
- Баллы
- 84
- Возраст
- 64
- Страна
- Україна
- Город
- Київ
- Имя
- Віталій
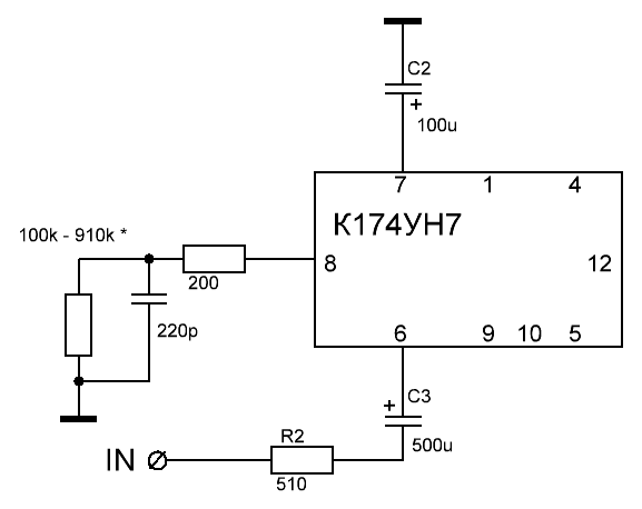
Ви майже все вірно зрозуміли.Я правильно Вас понял насчет вывода 8? Насчет 200 Ом, там ведь внутри стоит 2 кОм, или неважно так как он "кристальный" (на кристалле)?
Посмотреть вложение 84679
Налаштування режиму першого каскаду потрібно проводити в режимі інвертуючого підсилювача, як Ви намалювали вище.
А слухати я б порадив в режимі неінвертуючого підсилювача, як у всих нормальних людей. Тобто, подаючи сигнал на R1 через конденсатор. Конденсатор 220 пФ під'єднується безпосередньо на вивід 8
Приношу вибачення, я зі смартфону.
Последнее редактирование:












