Схемотехника усилителей 2021

  • Автор темы Автор темы rngtng
  • Дата начала Дата начала
понятия у вас более, чем странные. Чуток изучите схему, там многое для вас будет в новинку .
А мне, к примеру, ваши лозунги про неведомые не связанные меж собой плечи выходного каскада, НО НЕ ЦИРКЛОТРОН, навевают великое " смешать, но не взбалтывать!"
"Смешать, но не взбалтывать" все же имеет смысл. Который проверили великие Севидж и Хайнеман.
А здесь скорее "взболтать, но не смешивать".
Как не крути РР, а плечи должны принадлежать телу одного усилителя.
 
"Смешать, но не взбалтывать" все же имеет смысл. Который проверили великие Севидж и Хайнеман.
А здесь скорее "взболтать, но не смешивать".
Как не крути РР, а плечи должны принадлежать телу одного усилителя.
безумно нравится эта передача про Разрушителей Легенд. Два забавных гения , юморных и на диво знающих. Одного вспомнил, Адам Сэвидж . Хайнемана имя забыл, морж в беретике.Ричард кажется.
Из самых феерических передач две: изучение теплопотерь с помощью тепловизора в морозилке минус 30 , с одновременным наливом вискаря . Вторая - попытка создать звуковое давление на инфразвуке, с эффектом "коричневой ноты" То есть, определенная частота инфразвука большой интенсивности, вызывающая слабительный эффект.
А! Еще классная лабораторка с затоплением автомашины, попыткой выбраться из нее под водой и главных выводов , вопреки киношной шняге на эту тему.
 
Последнее редактирование:
Да, там был коленвально-приводный динамик, как бы не метрового диаметра. Притом установленный в легковушку. Выжимали конкурсные рекордные децибелы автозвука.
 
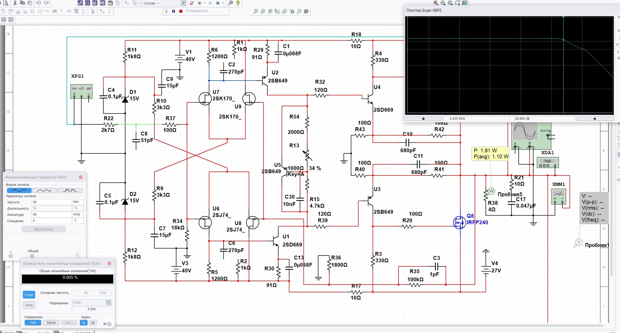
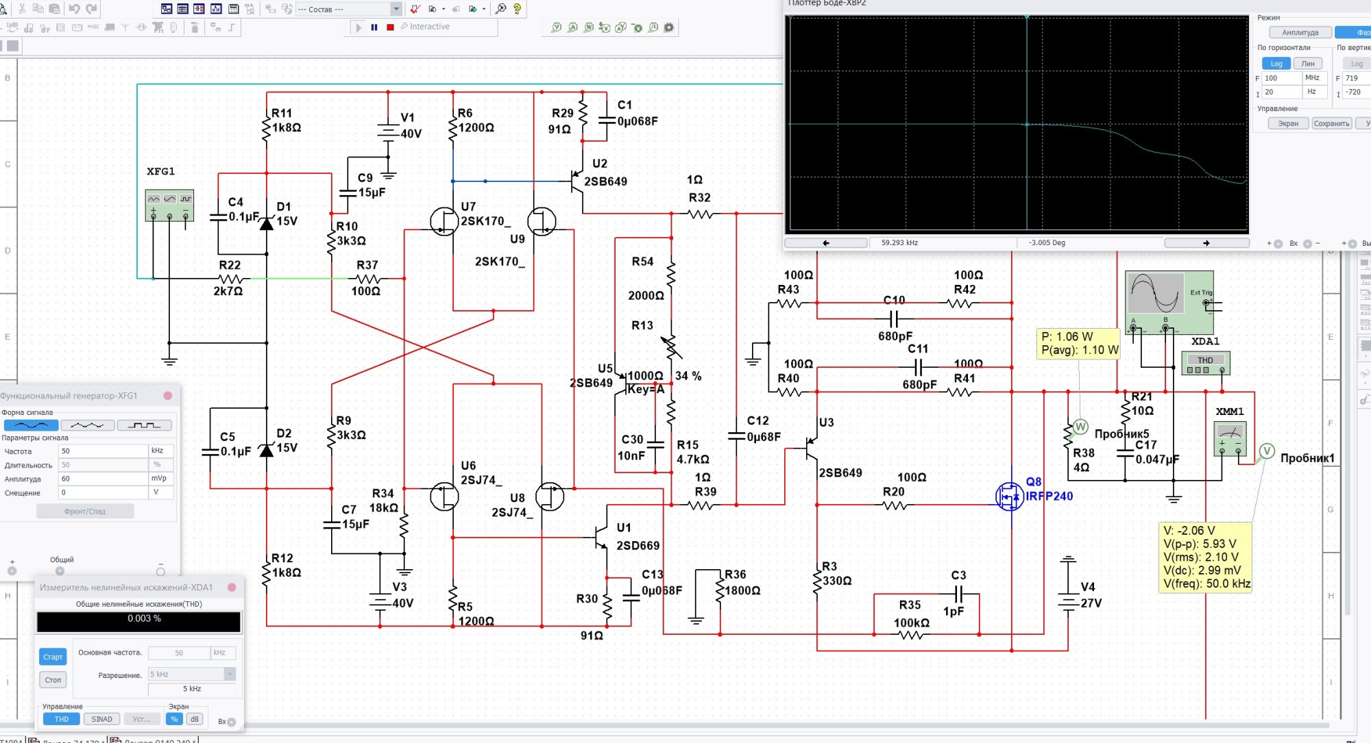
Грубая проверка на полосу большого сигнала.
На полосу лучше синусом прогнать и посмотреть где начнет запиливаться, где спад -3дБ...
Просто потому, что меандр в полную амплитуду давать не самая лучшая идея - можно сквозняк в ВК словить и помахать им ручкой, если вдруг что не так.
инвертором специально обозвал УН с ОЭ подключённым. Интересно, что он с фазой (горбик) делает? После УН всё ровно (полка в ФЧХ)
Нас мало волнует диаграмма Боде кусочка схемы. Нам важно два варианта - всего усилителя с замкнутой ООС, чтобы убедиться, что на ВЧ нет горба, свидетельствующего о потенциальной неустойчивости, и петлевого усиления с разомкнутой ООС (но тут нужно дополнительные телодвижения делать). Поэтому снимайте первый вариант, а потом смотрите прямоугольный сигнал и по необходимости дошлифовывайте.
Да, ВК попробуте от сюда взять, ПТ разгружает "падачу"
Шиклаи с усилением не самый лучший вариант. Лучше уж тогда поставьте двойку с биполярным повторителем и полевым оконечным каскадом, раз уж так на полевые тянет.
Neulo, такой "гитарный усилитель" теперь и Алексею понравится
Так что там у вас с моделью по Neulo было? Почему были завышенные искажения?
Так - то он звучит неплохо, и низ нормальный и верха, просто всё это как бы крутится вокруг середины, и это непривычно после композитов Стоунколда.
А может это раньше середине прозрачности не хватало и она не притягивала внимание?) Кто знает)
Например, недостаток Локанти в том, что драйверу (и буферу) приходится тягать сразу - два нагруженных на него транзистора - один на открывание ,другой на закрывание,и это уже минус
Рассуждение неверное. Тройка для УН нагрузка высокоомная, ток для ее прокачки нужен небольшой, а значит и УН будет меньше искажений вносить. И все становится еще интереснее, если нагрузку рассматривать как комплексный импеданс с его емкостной составляющей в ВЧ части диапазона.
 
На полосу лучше синусом прогнать и посмотреть где начнет запиливаться, где спад -3дБ...
Просто потому, что меандр в полную амплитуду давать не самая лучшая идея - можно сквозняк в ВК словить и помахать им ручкой, если вдруг что не так.

Нас мало волнует диаграмма Боде кусочка схемы. Нам важно два варианта - всего усилителя с замкнутой ООС, чтобы убедиться, что на ВЧ нет горба, свидетельствующего о потенциальной неустойчивости, и петлевого усиления с разомкнутой ООС (но тут нужно дополнительные телодвижения делать). Поэтому снимайте первый вариант, а потом смотрите прямоугольный сигнал и по необходимости дошлифовывайте.

Шиклаи с усилением не самый лучший вариант. Лучше уж тогда поставьте двойку с биполярным повторителем и полевым оконечным каскадом, раз уж так на полевые тянет.

Так что там у вас с моделью по Neulo было? Почему были завышенные искажения?

А может это раньше середине прозрачности не хватало и она не притягивала внимание?) Кто знает)

Рассуждение неверное. Тройка для УН нагрузка высокоомная, ток для ее прокачки нужен небольшой, а значит и УН будет меньше искажений вносить. И все становится еще интереснее, если нагрузку рассматривать как комплексный импеданс с его емкостной составляющей в ВЧ части диапазона.
Драйвер Локанти с его 10 комами в коллекторе драйверного транзистора держит не моргнув глазом 50-комную нагрузку , а с емкостью нагрузки как-то печальнее. Но об этом потом.
 
На полосу лучше синусом прогнать и посмотреть где начнет запиливаться, где спад -3дБ...
Просто потому, что меандр в полную амплитуду давать не самая лучшая идея - можно сквозняк в ВК словить и помахать им ручкой, если вдруг что не так.
Кто же проектирует усилитель, забыв о "сквозняке"? Это одно из первых дел.
Многие схемы не чувствительны к сквозному току, какую частоту ему не подавай.
 
Кто же проектирует усилитель, забыв о "сквозняке"? Это одно из первых дел.
Многие схемы не чувствительны к сквозному току, какую частоту ему не подавай.
И такие схемы есть, например, Ашник на германии))) В то же время, пары 2Т818-819 гнали сквозной ток уже на 200 килогерцах
 
"Смешать, но не взбалтывать" все же имеет смысл. Который проверили великие Севидж и Хайнеман.
А здесь скорее "взболтать, но не смешивать".
Как не крути РР, а плечи должны принадлежать телу одного усилителя.
Всё там смешивается как надо, в выходном сумматоре
Схему нарисую, всё станет ясно
А может это раньше середине прозрачности не хватало и она не притягивала внимание?) Кто знает)
Хотя я придумывал и много схем, но это в основном к гитарным перегрузам и унч, и немного по цифре.
Но вот этот мелкоосник, мой первый опыт в линейных УНЧ, поэтому мне сложно его комментировать как-либо.
По звуку он вроде неплох, и середина не всегда выпирает, а только в тех записях, где она выпирает изначально. Низа, верха на месте, для фильмов он хорошо идет, совсем другой звук чем в компьютерные колонки, атмосферный, как в кинотеатре.
И потом, это лишь схемотип в железном макете, доводить его можно еще много, то есть потенциал у него есть
Рассуждение неверное. Тройка для УН нагрузка высокоомная, ток для ее прокачки нужен небольшой, а значит и УН будет меньше искажений вносить. И все становится еще интереснее, если нагрузку рассматривать как комплексный импеданс с его емкостной составляющей в ВЧ части диапазона.
Отказ от ВК Локанти, на сегодня - для меня вопрос решенный. Не потому что он плох, нет, совсем не плох, а потому что я нашел для себя что-то поинтереснее
Я знаю ВК Локанти - неплохо, его плюсы и минусы.
Не знаю, видели вы или нет, но по Локанти я делал целую тему. Вот здесь
Так что , просто движемся дальше.
По новому ВК "Квазитрон", (даже не ВК, а проект ) я расскажу немного позже.
Хотя я уже и рассказывал - полное разделение плеч, от входа (сплиттер) до двухтактного выхода (сумматор)
По замыслу, это должно вывести звук на немного более высокий уровень качества , но не факт.
Нужен макет и эксперимент, к чему сейчас и готовлюсь
Предполагается, что по завершении - двухтакт будет звучать как однотакт, но конечно мощнее. А однотакты звучат лучше, потому что меньше искажений, и причин для их возникновения.
Но там и так два однотакта по плечам, до выхода, так почему бы и нет?
 
Последнее редактирование:

Вложения

я набрал ее 1:1, она так и работает в микрокапе, кому интересно вот ее модель
Они и не были завышенные. Разницу некоторую в искажениях даёт только конденсатор который у вас 47пФ а у меня 68. Ну собственно, я и говорил что схему шлифануть не повредит.
Тем не менее разница от добавления повторителя в схему и избавления от однополюсного миллера- на лицо.
ФН - форсированный с нагнетателем. форсированный -коррекцией, а нагнетателем у нас стал повторитель- во всех смыслах.) _preved
 
Нас мало волнует диаграмма Боде кусочка схемы.
я ж им говорю, что с ними лучше будет. Не линейный ни фига, но борзый. Шиклаи не когда выбрасывать, кому надо - могут.
Да, ТП 70мА, менее 10 не надо, ВК возбудиться. )) В ОС видим? Лучше ещё ослабить.
Можно и в Кривоид, J74 и так не доставаем. "Костыли" - ни холодно ни жарко,
двойку в УН, если ВК на биполярах.
Когда сшивал, забыл, что 2этажа в питании, исправил и ещё по мелочи.
Мне НЕ интересен - с таким термо - перекашивает (подачу в ВК)
 

Вложения

  • турбинки.jpg
    турбинки.jpg
    379.7 KB · Просмотры: 92
  • фаза турбо.jpg
    фаза турбо.jpg
    376 KB · Просмотры: 98
Последнее редактирование:
1706561912081.png

Да, не вопрос, если есть обоснование почему "разогнать" ДК нужно. Приклеил, тогда в ОС 5.1пФ поставить нужно (Кг - не решает в итого)
Др. Дело - параллельный перекосило, УН очень слабое звено. Полевые в сборке ВК другие ставить (искать), где меньше паразитной ёмкости на входе? Да, без термокомпенсатора добиться можно (делал) идеального напряжения в плечах, может его пересмотреть?
Где там КНОПКА? "Рихтовать" диодами НЕ НАДО, это даже не "костыль", это сразу "инвалидная коляска". Может по ВЧ "паршивит", не "срослось" с ДК и тормозит в виде перекоса (мысли в слух)?
Да, 2этаж убрал, он на перекос не влияет (конечно, Кг вырос на порядок)
167695246647494062.jpg

facepalm.jpg

Сколько уже можно один и тот же бред молоть и одну и туже схему вертеть в разные стороны как вокзальную проститутку? _neuchi
 
Давайте "Доброго волка" покормим, подключимся к эгрегору "Коллективный разум"?
Как термо удалить? Латералы вижу, доставаемы.
Модели 2П303/2П103 нужны и, конечно, запитать 30в.
Хитачи в УН "уже не могут", есть чем "из аудио" их заменить, "турбинки" из ИИП?
ВК - отдельно, я пожалуй, себе "допил" на Веге и оставлю.
Две ОС и компотЗит? Дадим по жопе Параллаксу?
Гербер в СЛ с меня, Назар для 1этажа там же (как и ЛТ1084 для 2-го с литами)
 
Последнее редактирование:
Самая простая схема, самая простая однополюсная коррекция, никаких троек, меандр 1Мгц нефильтрованый.
1)Простота не всегда хороша, иначе не было бы сегодня компьютеров, а были б бухгалтерские счеты )
2)Тоже могу сказать про гитарные перегрузы. Простые схемки, они конечно работают и могут давать неплохой эффект, но если хочется чего то более интересного, приходится схему усложнять, и не слабо.
3.) Мне не нравится когда ООС заводится в диффкаскад. Диффкаскад, штука хорошая, но на своём месте.
Как термо удалить?
поставьте цепочку диодов + R. Выходные транзисторы, каждое плечо, на отдельный радиатор + обдув. Саморазогрев при таком конструктиве - исключён.
 
Тоже могу сказать про гитарные перегрузы
не можете, "не дожали" тему - там только джифет место иметь, для хорошей примочки, может. Биполяры там - ни о чём, были, есть и будут.
"Перегруз" на биполяре... есть приёмы, но ни туда и ни сюда, зачем там что то делать, тем более в примочках лишнии детали и на "Крону". А какие "вкусные" гармоники, а как "пуляет" на дисторшн... у... соберите и послушайте, там две кп303 лишь надо.
 
Последнее редактирование:
не можете, "не дожали" тему - там только джифет место иметь, для хорошей примочки, может. Биполяры там - ни о чём, были есть и будут.
это всё вкусовщина. Я немного о другом.
"Перегруз" на биполяре... есть приёмы, но ни туду и ни сюда, зачем там что то делать, тем более в примочках лишнии детали и на "Крону"
Я не говорю что обязательно на нём, и опять же, это на любителя. Кому то нравится окрас джифета. кому то биполяра
Где то биполяр звучит как джифет, где то наоборот. Кто то вообще прётся от перегруза ОУ.
Какая крона?...у меня последние варианты были полноценного рекового размера, с питанием +_ 15 В, и еще преобразователи питания для ламп, и там наворочено было столько, сколько схемам УНЧ и не снилось
 
Термотранзистор совершенно замечательное решение, удобное со многих сторон.
"подпирать" драйверы в ВК, тоже об этом думал, но "руки не дошли". Сам не хочу туда "горизонталы" миллеры на них ужасны и тормоз в итого (суппер слабое звено получится)
 
"подпирать" драйверы в ВК, тоже об этом думал, но "руки не дошли". Сам не хочу туда "горизонталы" миллеры на них ужасны и тормоз в итого (суппер слабое звено получится)
Миллеры у латералов кстати не так велики в сравнении с вертикалами. Хотя, для звука выпускались и вертикалы типа 1530 , с малой емкостью и невысоким порогом затвора.
 
это всё вкусовщина. Я немного о другом.

Я не говорю что обязательно на нём, и опять же, это на любителя. Кому то нравится окрас джифета. кому то биполяра
Где то биполяр звучит как джифет, где то наоборот. Кто то вообще прётся от перегруза ОУ.
Какая крона?...у меня последние варианты были полноценного рекового размера, с питанием +_ 15 В, и еще преобразователи питания для ламп, и там наворочено было столько, сколько схемам УНЧ и не снилось
Обратная связь уравняет все нюансы звучания биполяра и джифета. останется нечто стандартное в пределах данной схемы.
 
ОООС наплодит высших гармоник, и действительно все уравняет.
Вместо блюда от шефповара будет стандартный бледный суп из заурядной столовки.
 
Обратная связь уравняет все нюансы звучания биполяра и джифета. останется нечто стандартное в пределах данной схемы.
Вот мне без разницы на чём собирать, просто биполяры я более-менее знаю, и что от них ждать, а ньюансы полевиков - нет, да и нет их у меня.
А если усилитель выдаёт мне звук железа тарелок, хай-хэта и барабанов такой, какой я слышу непосредственно, какая разница на чём он сделан, и какая у него схемотехника.
 
ОООС наплодит высших гармоник, и действительно все уравняет.
Вместо блюда от шефповара будет стандартный бледный суп из заурядной столовки.
Смотря какая ООС, и какая схема.
Я например долгое время считал звук фм50-2 - линейным, потому что на слух он был оч. нейтральным и гладким, без наждака и окраса.
 
К примеру, каждый усилитель имеет свой некий акцент в каком-то участке звуковой полосы. вчера слушал схему на германии- там явно слышен призвук герцах на 400, этакий окрас пустой картонной коробки. Схемы на кремнии жестчат в районе 4-5 кил, на некоторых записях подвизгивание появляется или подсвист.
Ламповые схемы тоже не без этого, у каждого драйвера свой букет призвуков, один смещает все вниз, другой гасит верхушки, третий ярчит призвуком консервной жестянки. Особенно портят звук катодные электролиты.
Нет в мире совершенства.
 
Смотря какая ООС, и какая схема.
Я например долгое время считал звук фм50-2 - линейным, потому что на слух он был оч. нейтральным и гладким, без наждака и окраса.
да, есть и такие схемы, без изъяна, все ровно, правильно и звучно. Но их обидно мало
 
ОООС наплодит высших гармоник, и действительно все уравняет.
Вместо блюда от шефповара будет стандартный бледный суп из заурядной столовки.
У безООСников, звук максимально раскрытый, это да, но им не хватает гладкости звука хороших ООСников.
Вот если бы совместить эти оба качества.
Может получится сделать что-то подобное в Квазитроне.
да, есть и такие схемы, без изъяна, все ровно, правильно и звучно. Но их обидно мало
Хорошего всегда мало.
Вернее, его не мало, а ровно столько, сколько нужно по пропорциям законов космоса.
Примерно так - же , как пропорции количества материи и пустоты/вакуума во вселенной
 
полное разделение плеч, от входа (сплиттер) до двухтактного выхода (сумматор)
По замыслу, это должно вывести звук на немного более высокий уровень качества , но не факт.
Нужен макет и эксперимент, к чему сейчас и готовлюсь
Предполагается, что по завершении - двухтакт будет звучать как однотакт, но конечно мощнее. А однотакты звучат лучше, потому что меньше искажений, и причин для их возникновения.
Но там и так два однотакта по плечам, до выхода, так почему бы и нет?
Ровно в 2 раза мощнее, чем однотакт.
Но качественно, поскольку сигнал - двойной по напряжению от однотактов.

Ну вспомните замысел моего БИОусилителя все тоже самое, только 1997 года создания.
 

Статистика форума

Темы
3,305
Сообщения
263,262
Пользователи
2,543
Новый пользователь
vlad'mir
Назад
Сверху Снизу