Транзисторные винил-корректоры

Может кто в теме, есть такая прога http://waynestegall.com/audio/phonolcr.htm набрал пять голов и решил измерить их индуктивность прибором унит , и собрал паралельный колебательный контур подключая к головкам емкость 0.02мкф 165пф и 23пф. у всех голов наблюдается одинаковая тенденция с увеличением частоты индуктивность падает.
Измеренная прибором 0,568г, написано в инструкции по прибору на 1000гц.
0.02мкф резонанс 1558гц индуктивность 0.521г
165пф резонанс 21500гц индуктивность 0.331г
23пф резонанс 54080гц индуктивность 0.376г начала расти скорее всего сказывается емкость обмотки примерно 10пф.
Так какую индуктивность брать для расчета прогой, если взять измеренную 0, 521г и емкость 165 пф резонанс будет на 17165гц а реально он получился на 21500 с идуктивностью 0.331г разница 4кгц
ИИ выдал такой ответ
Падение реальной индуктивности с ростом частоты обусловлено эффектами в сердечнике и конструктивной емкостью, что приводит к снижению магнитной проницаемости
И терзают мысли зачем нам иметь малую емкость на входе корректора и расширять диапазон в 40-50 кгц где звука нет.
 

Вложения

  • phonolcr-scrnsht.jpg
    phonolcr-scrnsht.jpg
    52.8 KB · Просмотры: 31
  • 1775217781408.gif
    1775217781408.gif
    43 байт · Просмотры: 33
  • 1775217811432.gif
    1775217811432.gif
    43 байт · Просмотры: 37
  • 1775218273858.gif
    1775218273858.gif
    43 байт · Просмотры: 31
Последнее редактирование:
ставьте неполярный Nichicon
Он состоит уже из двух встречно-последовательных конденсаторов, которые суть диоды и с приложением к ним напряжения один из них откроется, потеряв работоспособность. То есть, я хотел сказать: нахера нам неполярные? Чтобы заплатить вдвое за половинную ёмкость, а пользоваться одним?
 
Вам не столько электрика задаёт верхнюю границу,как механика.А механику смотрим на измервиниле.
Это понятно и не оспаривается, тут видео посмотрел https://www.youtube.com/watch?v=yJG7b1Y4vQA&t=678s и по резонансам как то не получается, может когда магнитик там шевелится около катушек головы этот эффект не проявляется, и ошибаюсь. Но https://www.youtube.com/watch?v=aTSV8ULN1nk
 
Последнее редактирование:
Шум, а что шум? Винил удел в основном пенсионеров из моей практики и сам пенсионер, шум в голове преобладает над шумами немой канавки и в разы самого корректора.
 
вобщем хороший корректор на транзисторах если достался даром или недорого. ремонт конечно ((( 36 корпусов электролитов, холодные пайки, чистка....
в результате имеем корректор-коммутатор-регулятор с выходом аж до 8 вольт. шум с корректора -72-73дб.
звучит солидно и имеет кучу управления, но нет прямого выхода с корректора, только через все коммутаторы
 

Вложения

  • УП-001.jpg
    УП-001.jpg
    459.7 KB · Просмотры: 65
1776161761739.png

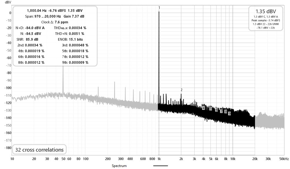
коэффициент гармоник 0,00034%
Это где? Это на лёгком одном килогерце первой гармоники. Вроде звучит: 0,34 тысячной! На деле же, на 20 кГц будет уже в 20 рах больше: 7 тысячных процента. Но ведь это - предусилитель, не усилитель мощности!
Вот, для примера, Кг ВВС-2011 на 20 кГц:

Искажения ВВ 0.00047%.png

Что происходит? Сухову удалось соорудить скопировать у Кенвуда совершенно никчёмный корректор, искажающий больше, чем усилитель мощности с колонками!
А вот по причине больших искажений на 20 кГц интермоды в тесте ССИФ 19+20 кГц он решил не показывать. А ведь и интермоды в кенвуд-суховском поделии будут побольше, чем у УМ ДОНЕЦК:
Спектр.png
 
Последнее редактирование:
1776163678996.png

Глубина ООС на 20 кГц ниже, чем на 1 кГц. Более того, все гармоники теста 19+20к приходятся на падающую АЧХ петлевого усиления, потому результатами теста бахвалиться не выйдет.

Соврите кто-нить чо-нить, не мерявши, не знаючи?
На 20кГц глубина оос относительно 1кГц увеличивается на 20db.
Спасибо. Ещё желающие?

Не может там и плоской АЧХ петлевого быть. Дело в том, что на результирующую АЧХ действуют два фактора:
1) Миллер в третьем каскаде, с ОЭ:
1776164406350.png

обнуляющий Ку второго дифкаскада до 0 дБ@6kHz:
1776164186369.png

2. Закоротка выхода ОЭ на РИАА-цепь с ёмкостным импедансом, сбивающую усиление на ВЧ с 10 кГц:

1776164296888.png
 

Вложения

1776165156268.png

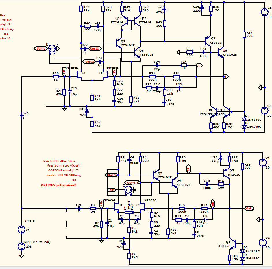
Здесь - две схемы корректоров Кенвуда на советской комплектухе: КТ315 и КТ361, иногда - доступный КТ3102Е, ликвидирующий суховскую транскондуктантность: Усиление есть линейность.
В целом, силовой каркас дополнен четырьмя транзисторами, коррекция оптимизирована под повышенное петлевое усиление.

1776165131561.png

Здесь - два спектра от собранных на советской комплектухе корректоров Кенвуда. Искажения сбиты на 17 дБ:

1776165336531.png

и на 23 дБ:
1776165376609.png
 
Непременно смакечу вашу коррекцию и сравню с типовой.
Если ещё не сравнил, то результаты симуляции для референса .
Зелёная - от тов. Сухова.
Синяя - RIIA по крайнему стандарту
Красная - типовая
1776310855308.png

К стандартной добавлено усиления для лучшей визуализации. Небольшой подъёмчик с 13.5 кГц и, возможно, более однородная ФЧХ, дают "хрустальные бокалы" вместо гранёных стаканов :)

1776311284989.png

А здесь стандартная в сравнении с типовой от Эллиота. Тогда ещё не использовали рокот фильтров.
 

Статистика форума

Темы
3,297
Сообщения
262,347
Пользователи
2,545
Новый пользователь
vlad'mir
Назад
Сверху Снизу