Выбор осциллографа

  • Автор темы Автор темы Zllator
  • Дата начала Дата начала
И опять же, ассоциативно/настольгический синдром, спирт, девульки, и какой то там сине/бирюзовый лучь на экране? Кому сейчас в голову взбредёт купить С1-19Б?
Сейчас уже никто не купит. Сдали на драги лет 30 назад.
 
С1-65А великоват и тяжелый, занимал четверть стола. Был уволен и списан за ненадобностью. Каким-то чудом удалось часть запасов компонентов сохранить. Но, как показала ревизия - только часть.
К слову, я уже пару раз "завязывал" с электроникой. И вот опять, расчехляю паяльники
Это как с курением, можно бросать много раз.

Эх, давненько не брал я в руки шашек. _kluch

Это все предисловие.
Волею судьбы, достался новый в упаковке DSO2C15. Сейчас пробую попривыкнуть пользоваться.
Что-то не очень впечатления.
После 65-го , лучик шероховатый и как-то все не быстро отображается! С синхронизацией тоже как-то сложновато пока получается.
Довольно сильно раздражает настройка, нужного в отображении измеряемых параметров как пример.
Надеюсь, можно как-то после настройки осцилоскопа этот сетап забекапить на флешку. Или как-то сохранить.
Пока курю мануал. На выходных буду пробовать смотреть.
 
Сейчас работаю С1-137 , с миллионом малюсеньких квадратных кнопок с марсианскими значками вместо надписей. Издевательство шестого уровня и издевка над пользователем.
 
Волею судьбы, достался новый в упаковке DSO2C15. Сейчас пробую попривыкнуть пользоваться.
Что-то не очень впечатления.
Хороший аппарат. переделал на аккумуляторы и спаял активный щуп с симметричным входом и усилением до 1000. Советую тему почитать, там много, но по делу.
 
Хороший аппарат. переделал на аккумуляторы и спаял активный щуп с симметричным входом и усилением до 1000. Советую тему почитать, там много, но по делу.
Полезно. smile_6
Дякую!
 
Был у меня на работе - лет 40 назад настоящий комплект измерительной аппаратуры HP, только с выставки
В начале 1976-ого появился в лаборатории Tektronics 7623A с выставки Физика 75 - красота и тишина (только потом услышал вентилятор, когда выключил всю аппаратуру перед концом рабочего дня) с кучей блоков - удобный, интуитивно понятный... И сейчас бы не отказался.
 
Волею судьбы, достался новый в упаковке DSO2C15. Сейчас пробую попривыкнуть пользоваться.
Что-то не очень впечатления.
После 65-го , лучик шероховатый и как-то все не быстро отображается! С синхронизацией тоже как-то сложновато пока получается.
Довольно сильно раздражает настройка, нужного в отображении измеряемых параметров как пример.
Меня тоже бесило по началу, переход с С1-116 на оный был не очень весёлый. Потом привык.
Russ, конечно, круто модернизировал, я ограничился переделкой штатного БП. Поставил транс, какой-то ТН, уже не помню, по +5В готовый импульсный Mean Well dc/dc, по +- 8В 7808 и 7908, на этом и успокоился.
Ещё обновил прошивки по рекомендациям 4pda, так и работает до сих пор.
 
У меня Хантек dso2d10 и Gold star 9040d(трубка тошиба), Как-то аналогом чаще пользують, а от хантека чисто генератор юзаю. Вот подумываю фильтр оранжевый купить по приколу, отпадно луч будет смотреться. Или нет)
 
Там еще пару конденсаторов надо выкинуть на входе АЦП, на ВЧ звенят сильно
Как, продвинутого юзера данного аппарата, спрашиваю.
Радиаторы на микросхемы и доработка БП - по умолчанию делать?
Пока даже не вскрывал, все работает, с оговорками на помехи.
По самому девайсу:
Уже привыкаю понемногу, вполне рабочий вариант осцыллоскопа.
Настроил свечение экрана, вида сетки, яркости луча, отображаемых параметров - уже хорошо!
Синхронизация - особо понравилась. Особенно видимый ее уровень.
Удобно.
 
Вот, кстати о птичках! Есть кто с таким, как у меня Rigol-DHO8xx?
Вопрос в функции FFT. По дефолта шкала по Хэ линейная, что совершенно неудобно. Ставил кто себе продвинутый плагин с лого шкалой?
 
Как, продвинутого юзера данного аппарата, спрашиваю.
Радиаторы на микросхемы и доработка БП - по умолчанию делать?
БП менять однозначно, конденсаторы С38 и С49 выпаивать тоже, а вот радиаторы не совсем нужны, АЦП и Лимонное дерево греются примерно до 55 градусов при длительной работе в закрытом корпусе, что вполне допустимо. из доработок полезны часы реального времени и конвертер картинок с экрана в .png. Да и лучше сделать снимок системы пока все работает, в случае чего будет гораздо проще восстановить аппарат до состояния "как было"
 
Последнее редактирование:
Для работы (звук) С1-94. Мало места занимает и чинится прекрасно. Немного upgrad-ил усилитель, поставил BNC и новый щуп. Для цифры и "энтузиазизма" взял DSO2D15, хватает за глаза.
 
Для работы (звук) С1-94. Мало места занимает и чинится прекрасно. Немного upgrad-ил усилитель, поставил BNC и новый щуп. Для цифры и "энтузиазизма" взял DSO2D15, хватает за глаза.
Но ему нужна сеть 220 В?
Хотелось бы отвязки от сети. Исследовать земляные петли , места заземления шасси, токи между блоками и.т.д.
 
Переделал на аккумуляторы 26650, как раз для них места внутри достаточно и работает теперь почти сутки на одной зарядке, ну и потяжелее стал, по столу не елозит.
 
Переделал на аккумуляторы 26650, как раз для них места внутри достаточно и работает теперь почти сутки на одной зарядке, ну и потяжелее стал, по столу не елозит.
Дисплей экранировали?
 
Дисплей экранировали?
Так он там и так экранирован железякой, вот теперь точно не вспомню где я землил цифровой минус питания, да и заклеил медной липучей фольгой ту квадратную дырку для дополнительного разъема сзади. Дисплей дает наводку спереди, если сделать колечко из щупа и крокодила заземления, поводить перед экраном и все будет видно.
 
От повербанки пробовал через переходник с USB на 15В, возникает неудобство, когда подключаешь зарядку от сети, напряжение на выходе пропадает на секунду и осциллоскоп перегружается.
 
Думал гадал и DSO2C10 взял.
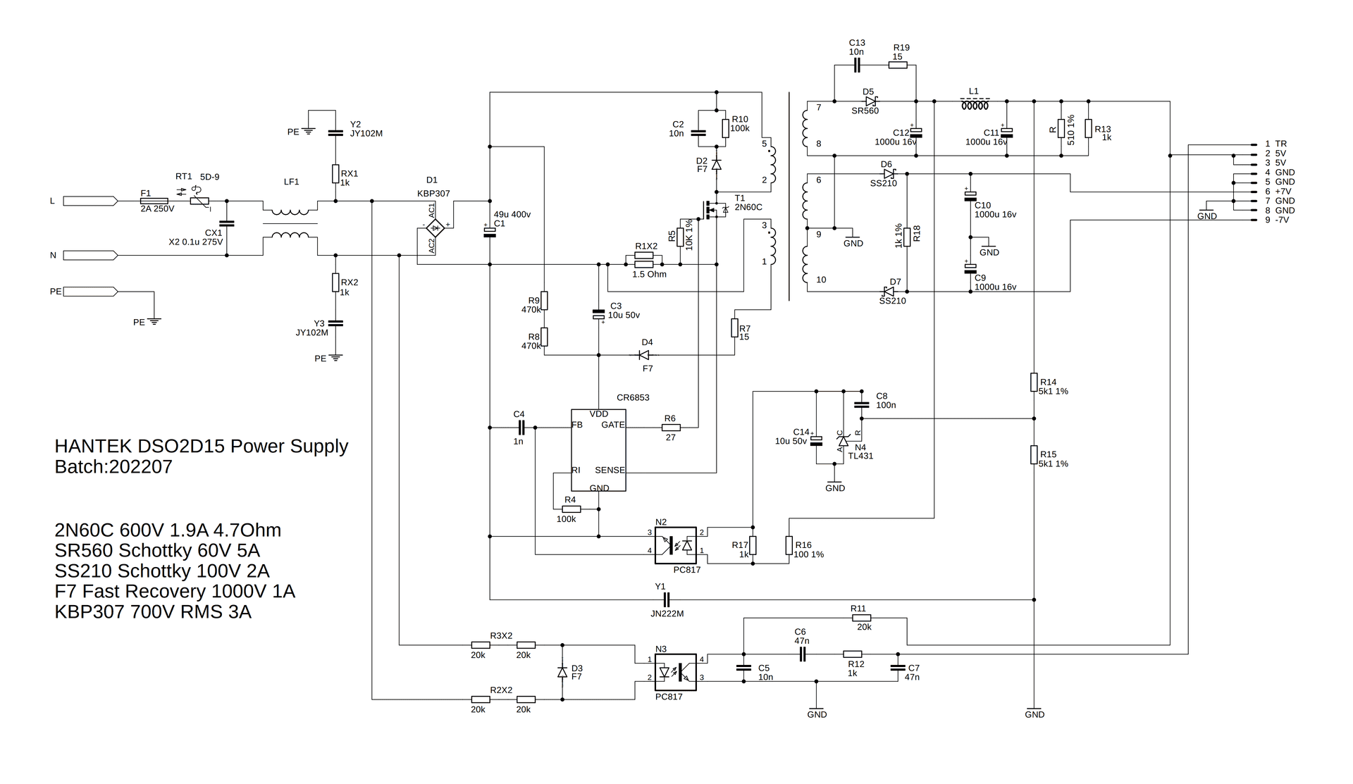
В схеме "НОВЫЙ" БП какая деталь регулирует напряжение?
Все напряжения с превышением. Видел люди с нагревом процессора ебутся, а там питание гарантию отработает и давай досвиданья.

Питаю через трансформатор от 100В. Заявлено от 100 до 240В. Работает зараза даже от 45 Вольт! Ниже не пробовал.
Конденсаторы в ИБП заменил на Nichicon.
 

Вложения

  • 61379FD1-9194-4819-807F-BB8A387C9A18.png
    61379FD1-9194-4819-807F-BB8A387C9A18.png
    76 KB · Просмотры: 63
Последнее редактирование:
Думал гадал и DSO2C10 взял.
В схеме "НОВЫЙ" БП какая деталь регулирует напряжение?
Все напряжения с превышением. Видел люди с нагревом процессора ебутся, а там питание гарантию отработает и давай досвиданья.

Питаю через трансформатор от 100В. Заявлено от 100 до 240В. Работает зараза даже от 45 Вольт! Ниже не пробовал.
Конденсаторы в ИБП заменил на Nichicon.
Делитель R14-R15. Я, обычно, ставлю переменник и выставляю нужное напряжение. В небольших пределах можно изменить. На всякий случай ослика лучше на время "эксперимента" не подключать.
 
оК. Спасибо.
А цепь RX1,RX2 - при отсутствии заземления бесполезна?
Можно поднять с земли (с шасси)?
 
оК. Спасибо.
А цепь RX1,RX2 - при отсутствии заземления бесполезна?
Можно поднять с земли (с шасси)?
При отсутствии заземления через нее может и "долбануть". Когда то давно мы отключали входные фильтры в стиральных машинах, если устанавливали их в старых домах без заземления. Иначе хозяев начинало "пощипывать" при прикосновении к корпусу или барабану.
Вообще с заземлением нужно быть осторожным. У меня на работе все осцилографы для работы с оборудованием питающимся от сети развязаны трансформаторами или специальным изолятором. Был случай, когда при подключении "крокодила" щупа к корпусу подопытного прибора ослик весело "бабахнул".В большинстве случаев клемма заземления ослика соединена с "крокодилом" щупа.
 
Половина питания сети на корпусе будет если без заземления и их не отключить.
Прибор отличный и он того заслуживает, чтобы сделать ему приличный БП на трансформаторе, либо аккумуляторный.

зы. Первая версия родного БП этого осциллоскопа была просто нерабочая принципиально, диоды выпаивались от нагрева :)
 
Пока только понижающий трансформатор из 220>100 Вольт.

Насколько критично что 5 Вольт завышено, где то до 5.5 Вольт?
 
Прикупил.

FNIRSI 1013D
Неплохо, всё работает.
Непривычно\неудобно(пока..?) сенсорное управление.
Но мне такой нужен был, с собой таскать,
и чтобы не от сети.
Приходится проверять Импульсные источники питания и драйверы LED.
А то я у рабочего осциллила один канал чуть не спалил,
зазевался и подключил драйвер без транса гальваноразвязки. smile_9
Поработал.
Всё неплохо.
К тыканию пальцем в экран почти привык.
Из минусов - аккум сдувается довольно быстро.
Хватает примерно на полдня непрерывной работы.
Что то маловато выходит. Может аккум дерьмовый стоит.
Может не зазря прибор 10 тыр. стоил?!:(
 

Статистика форума

Темы
3,304
Сообщения
263,103
Пользователи
2,544
Новый пользователь
vlad'mir
Назад
Сверху Снизу