АБ4 - двухтактник на латералах с лампой

  • Автор темы Автор темы LDS
  • Дата начала Дата начала

LDS

1 paнг
Регистрация
5 Июл 2019
Сообщения
5,019
Реакции
3,302
Баллы
145
Возраст
38
Страна
Украина
Имя
Дмитрий
два варианта двухтактного выходного каскада на латералах, с разным током покоя и выходной мощностью.
Один АВ4 с током 0,6 А и выходом 20 Вт/8 Ом:
921

Второй в классе А, ток 1,5 А, выход 8 Вт:
922

Вероятно, выберу 20 ваттник. Он тянет всякие колонки до упора.
Питание не имеет жесткой средней точки от вторички силовика, земля плавающая. Такой вариант безопасен для динамиков в случае аварии и не требует защиты колонок от постоянки.
 
Последнее редактирование:
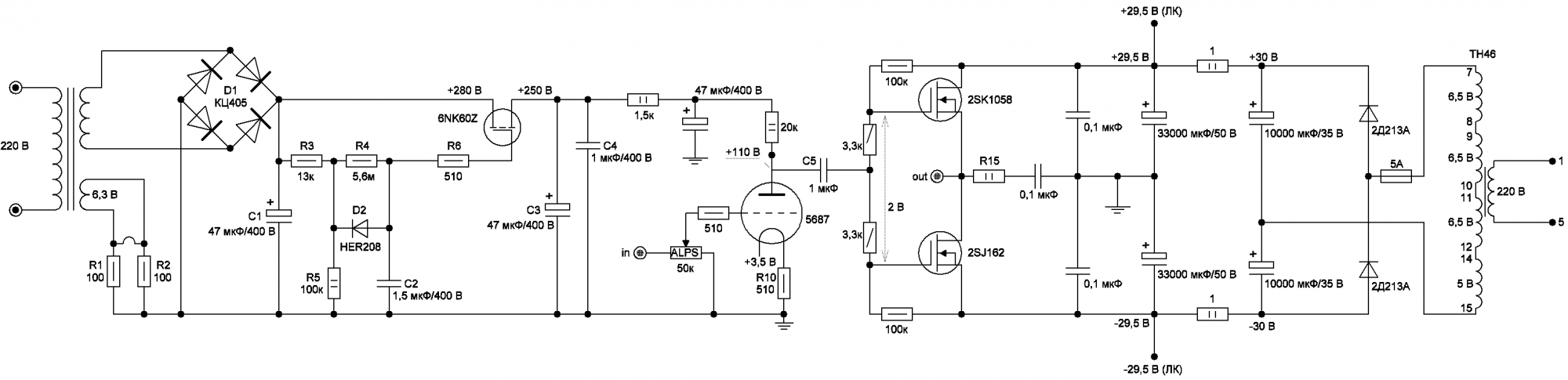
Изначально сделан крепкий макет усилителя в варианте с питанием два по 25 вольт и током 600ма , по мотивам так называемого Фермерского УНЧ на Вегалабе. Драйвером взята лампа 5687 или 6н6п с отдельным стабилизированным питанием и плавным подъёмом анодного. В этом виде схема работает с весны-лета, показала отменное звучание с разными колонками, лучше всего с моими.
Позже опробован вариант в классе А с током в ампер и питанием два по 16 вольт. Особой разницы не услышал, разве что кипеть стало сильнее и силовик нагревается. Верну обратно, смысла ноль.И так нормально.

Сегодня выбран вариант с питанием два по 30 вольт, ток покоя уточняется. Поскольку ток покоя невелик, выбран в качестве силовика ТН46 с четырьмя накальными обмотками на 6, 3 в , скоммутирован на две вторички по 6,3 и две по 5 вольт, выпрямитель по схеме удвоения, он раскидывает входное напряжение по двум шинам питания, плюсовой и минусовой, относительно нулевого провода..
Ток покоя в данный момент выбран 375 ма на канал , но такое впечатление, что перебор, до радиаторов не дотронуться, градусов 80. Послушал несколько дисков- очарован звуком, он объёмнвй и прозрачный. драйверная лампа 6Н23П-ев, перед ней отслушал другие, оставил эту. С ней звук ясный и без крика.
Давал мощности колонкам, искажений нет , качают чисто , плотно.
Продолжение следует
 
д. Саша прислал конечный вариант усилителя. Добавлю сюда, а схемку нарисую:
В схеме ошибка, выходные транзисторы попутаны местами.
1085
 
Последнее редактирование:
спасибо, Дмитрий! Добавлю, что выбран в итоге ток покоя 250ма на канал, 500ма в сумме.Силовик теплый, не более, радиаторы градусов 80 , терпимо. А главное-звук превосходен. Слушаю все диски и нет ощущения, что это транзисторы играют, на слух- хаендовский лампач. Звук собранный, прозрачный и очень певучий.

У этой схемы есть предыстория. Лет 10 назад один форумчанин прислал в подарок несколько пар подобранных латералов и свою схемку на них, которую он назвал "Мой убивец 300В" Я тогда особо не интересовался подобными вещами, транзисторы благополучно пролежали до недавнего времени, когда в 2017 году случайно сочинил простецкую схемку и услышал что-то очень непривычное и интересно звучащее.
Пара лет ушла на переборы и улучшения, теперь есть коллекция готовых и звучащих схем.
И если не упираться в нюансы, то схема этого самого АБ4 во многом похлжа на тот Убивец 300В.Там правда, в раскачке применен СРПП на паре нувисторов 51-х, а у меня половинка более мощной 5687. Что непринципиально, пробовал и српп, разницы особой не услышал. Зато сама схема каждый раз при включении вызывает тихую радость оттого, что звук удался.
 

Вложения

  • МОЙ убивец 300B.jpg
    МОЙ убивец 300B.jpg
    36 KB · Просмотры: 1,044
Александр, а какое входное сопротивление у выходного каскада схемы #4?
 
Да, отлично. Прокачивать одно удовольствие)
 
звучание этого усилителя нравится мне всё больше. Что есть добрый знак удачной конструкции. Главное- нет гула от неважного контроля за басовиком , средина ясная и ненавязчивая, нет акцента , присущего транзисторникам с оос. Баланс идеальный. Понимаю ценителей подобного звука , скажем. в схеме Заратустра.
 
....Ошибка и какая...Спасибо вам,что заметили. кОНЕЧНО ЖЕ, 1058 сидит на плюсовой шине питания. а 162 на минусе. лУЧШЕ удалить схему, а то кто-нибудь попадет в капкан. Что за неудача - и все в один день.
зато сегодня подшаманил ламповый драйвер в плане току ему поддать. Анодный резистор сейчас 12 килоом, катодный 180 ом. Питание присело с 250 до +230 вольт, на аноде +80в, в катоде +2в. Ток через лампу примерно11-12 ма. Звук приятный, ровный, а все изменения в схеме нарисую в финальном варианте.
Схемка постепенно устаканилась, работает бесшумно, звук красивый, к балансу не придраться.

Будучи на фирме, где брал транзисторы, поделился своими достижениями с директором фирмы. И когда сказал, что полоса пропускания выходного каскада 4 МГц, он меня на смех поднял, мол, у него полоса 30МГц была. На вопрос: а зачем вам столько? -вразумительного ответа я не получил. А шоб було.
А я ещё думал, как бы так присадить полосу усилителя, чтобы выше сотни кгц не было ничего. оказывается, я ничего не понимаю в схемах. Может быть....
 
Последнее редактирование:
Будучи на фирме, где брал транзисторы, поделился своими достижениями с директором фирмы. И когда сказал, что полоса пропускания выходного каскада 4 МГц, он меня на смех поднял, мол, у него полоса 30МГц была. На вопрос: а зачем вам столько? -вразумительного ответа я не получил. А шоб було.
А я ещё думал, как бы так присадить полосу усилителя, чтобы выше сотни кгц не было ничего. оказывается, я ничего не понимаю в схемах. Может быть....
Где Вы покупали выходники? В Китае на АЛиекспресе есть смысл брать?
 
Али с меня хватит, десяток латералов оказался подделкой, деньги сгорели, контора замолчала. беру на рынке у нас, 450р штука и есть небольшой разброс. Зато настоящие.
 
Начнете конденсаторы считать, точно ужаснетесь. Схема то может быть очень широкополосной снизу и энергоемкой. Александр всех нас жалеет просто)))
 
Начнете конденсаторы считать, точно ужаснетесь. Схема то может быть очень широкополосной снизу и энергоемкой. Александр всех нас жалеет просто)))
Согласен, там еще больше в зависимости от фирмы. Но таких дорогих транзисторов как то не встречал ранее.
 
Про конденсаторы. За силовиком на входе -пара банок на удвоение, точнее, двухполярное питание по однополупериодной схемке. Первые баночки взял по 10 тыс мкф 35 вольт, Жамиконы, они недорогие, рублей по 150. дальше пара банок 33000 мкф 50 вольт, Джакконы, эти уже дороже, по 450р штука. Зато крутые в плане ESR . итого. 1200р на кондеры. 1800Р на полевики , три тысячи. Радиаторы ещё 700р. Регулятор Альпс 1200р. Питание лампы- навскидку тыща-полторы.(без работы, чисто детальки) Сама лампа - три , потому как
импортная известная .
А кто посчитает, сколько времени и сил ушло на перебор вариантов, чтобы осталось то, что сегодня играет?
да. забыл про емкости на входе мощного каскада. туда нужно что-то очень хорошее, скажем, Янтцины, пленку. Или наши к78-37 из славного Петербурга. Их есть у нас в Ростове , и давно.

Согласен, там еще больше в зависимости от фирмы. Но таких дорогих транзисторов как то не встречал ранее.
латералы исчезли почти, а те, что остались, либо цена зверская либо подделка. 17 фунтов за BUZ900 или 905 в Англии.

На будущее соберу схему на простых и доступных транзисторах BD911 BD912, по схеме Агеева, прекрасно работают в приборе , в жутких условиях, который год. И параметры убойные просто.
Особенность данной схемы- не очень высокое входное сопротивление выходного каскада, 4 килоома, значит, ламповый драйвер должен работать с такой нагрузкой. Думаю, что СРПП на 6н6п или 5687 справится успешно.
 
Набросал:
1187

Как вам исполнение?
 
Смотрится суперски, но есть мелочишка. Кочергу затвора у 2SJ162 нужно развернуть пяткой в средину.
аНОДНЫЙ резистор лампы 5687 сейчас выбран 12 к 2вт МТ-2. Катодный резитстор 180 ом. Напряжение питания на баночке 47мкф - +230 вольт. На аноде триода +80 в, в катоде +2 вольта.
Резисторы по 1 Ому в питании мощника взяты 1 ваттные, с2-10, если что- сработают как предохранители.
Ох, скорее сохраню схему на память , сам так ни в жисть не нарисую.
 
По конденсаторам в "проход", очень рекомендую "Оранжевую линию" от Казанского завода. Прекрасное изделия, опробованы на Сканах 9900 в качестве шунтов к К77, получили отличную оценку от нескольких заинтересованных "слухачей")
Александр, не сочтите за наезд, но вашу схему надо из "кирпича" переводить в размер 10 кирпичей, она того явно заслуживает, как мне кажется.
 
Смотрится суперски, но есть мелочишка. Кочергу затвора у 2SJ162 нужно развернуть пяткой в средину.
аНОДНЫЙ резистор лампы 5687 сейчас выбран 12 к 2вт МТ-2. Катодный резитстор 180 ом. Напряжение питания на баночке 47мкф - +230 вольт. На аноде триода +80 в, в катоде +2 вольта.
Резисторы по 1 Ому в питании мощника взяты 1 ваттные, с2-10, если что- сработают как предохранители.
Ох, скорее сохраню схему на память , сам так ни в жисть не нарисую.
Схема еще полностью не дорисована. На сайте сделаю статью, тогда оформлю.
Пяткой в центр говорите, а разве есть разница? Или это считается ошибкой?

По конденсаторам в "проход", очень рекомендую "Оранжевую линию" от Казанского завода. Прекрасное изделия, опробованы на Сканах 9900 в качестве шунтов к К77, получили отличную оценку от нескольких заинтересованных "слухачей")
Александр, не сочтите за наезд, но вашу схему надо из "кирпича" переводить в размер 10 кирпичей, она того явно заслуживает, как мне кажется.
Что за конденсаторы?
 
По конденсаторам в "проход", очень рекомендую "Оранжевую линию" от Казанского завода. Прекрасное изделия, опробованы на Сканах 9900 в качестве шунтов к К77, получили отличную оценку от нескольких заинтересованных "слухачей")
Александр, не сочтите за наезд, но вашу схему надо из "кирпича" переводить в размер 10 кирпичей, она того явно заслуживает, как мне кажется.
DIM , схему Кирпич задумал выполнить ещё в одном варианте, отказаться от летающего питания, но сделать инвертирующий вход, с ним вся обвеска ещё проще, правда, ценой потери мощности. Зато можно применить на входе обычный регулятор типа А, он будучи нагруженным на невысокое входное, автоматически становится типа В.
Сейчас Кирпич лежит в углу, его сменил бриллиант по имени Гибридник . Не могу поверить, что эта кучка железок на фанерке- и ТАК играет!
 

Вложения

  • 20191221_225102.jpg
    20191221_225102.jpg
    307.3 KB · Просмотры: 570

Александр, заказываю выходники и корпус. Бриллианты нынче очень редко попадаются)
 
Впечатлен информацией про эти КАЗАКИ . 500р за такое чудо согласен платить. Фольга- это почти что Солен , но за реальные деньги.
Завтра, если будет время, хотел бы спектр увидеть Гибридника. Хотя, примерно знаю, что должно быть.
 
Александр, мы с Георгом буквально "в осадок выпали", верха больше не стало, но он удивительным образом прочистился, пропало непонятное "прицикивание", песок и прочее,сначала грешили на артефакты тракта, но 10-и процентные шунты все по местам расставили. Такой реакции не было даже на фторопласт. Уточню, фильтры 4LR.
 
Александр, мы с Георгом буквально "в осадок выпали", верха больше не стало, но он удивительным образом прочистился, пропало непонятное "прицикивание", песок и прочее,сначала грешили на артефакты тракта, но 10-и процентные шунты все по местам расставили. Такой реакции не было даже на фторопласт. Уточню, фильтры 4LR.
а вот верю, аксакал, верю. Чудеса бывают даже в наши циничные времена. Я вот недавно маялся, маялся, потом резючок в 1 ом к пищалке подкинул и забыл про мысли что-то там улучшить, все просто замечательно.

Интересно было бы ваши фильтры "Четырлы" послушать, что оно такое. не довелось. заодно ачх глянуть вживую. Мысль греет, что вы с Георгом теперь не просто , а с микрофоном, как почтальон Печкин- с велосипедом. Совсем иной подход и результат.

Схема еще полностью не дорисована. На сайте сделаю статью, тогда оформлю.
Пяткой в центр говорите, а разве есть разница? Или это считается ошибкой?
Знаете, я бы не считал ошибкой затвор не в ту сторону, кому надо -поймет. Или не догадается вообще. )))
 
Во во) Александр, посмотрите почту, пожалуйста, там вам ответ из Украины)
И еще, гляньте интересную лампочку E88C, крайне низкий уровень шумов, с открытой сеткой аж -107 дБ один специалист измерил...
АС послушаете, я так думаю. Попробуем устроить) Они в салоне, пытаются комплект подобрать. Там проблема - любые изменения в тракте слышно за километр.
 
Дмитрий, в почту на веге не могу глянуть, не захожу на форум.

Ситуация, когда начинаются пляски вокруг колонок с подбором компонентов по причине влияния на результат, настораживает. Капризность не лучшее качество.
Свои колонки под лампач настроил, но они и с транзистором играют так же неплохо. даже пожалуй интереснее.
 
Я имел в виду вашу личную почту на мэйл.ру
Колонки не капризные, импеданс ровнейший, просто все слышно. Любые косяки и провода, даже пресловутую вилку питания.
 
В почту ничего не пришло, гляну снова, может в спам угодило

Так и есть, нашел в спаме, ответил уже. Спасибо вам за помощь!

Своими сканами я тоже доволен, с хорошим усилителем звучат космически, не могу поверить , что так удачно получилось. И усилители с ними каждый звучит по-своему, со своей изюминой. Сейчас в фаворитах Гибридник.
 
Последнее редактирование:
Гибридник отодвинул 6С4С? Огого...
 

Статистика форума

Темы
3,304
Сообщения
263,052
Пользователи
2,544
Новый пользователь
vlad'mir
Назад
Сверху Снизу