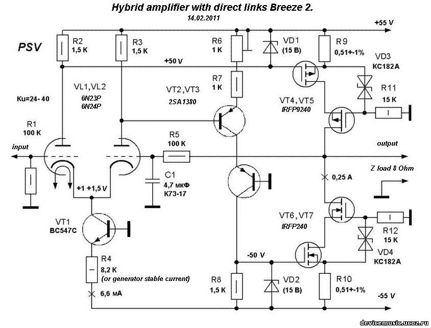
"Бриз-2", лампово-биполярно-полевой УПТ - ИТУН

Святослав_

1 ранг
Регистрация
10 Июн 2021
Сообщения
8,568
Реакции
4,579
Баллы
202
Страна
Україна
Город
Бердянськ
Предупреждений
1
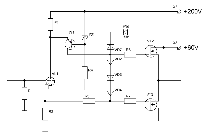
Младший брат усилителя "Бриз". Помогающий старшему "родственнику". Замещает его в диапазоне выходных мощностей свыше 40...50 Вт. Схема простая, стандартная, каких-либо особенностей не имеет.
Разве что выходное сопротивление за килоом. Но это так, мелочи.
По согласованию с акустикой, под высокое сопротивление, есть информация в теме усилителя "Бриз":
Тем не менее, хорошо прижился как усилитель... для сабвуферов.
Напряжение питание снизу ограничено возможностями применяемой лампы, сверху - возможностями выходных транзисторов и размером радиаторов. Так как транзисторы второго этажа соединены стоками, то лучший вариант ставить их подпружиненным крепежом на один радиатор, без изолирующих прокладок, а изолировать сам радиатор. Если на корпусе транзисторов сток.
Если блок питания слабый, и при работе усилителя заметно "проседает", то R4 можно заменить на ГСТ, собранном на полевом транзисторе.
Первое включение собранного усилителя лучше проводить через осветительные лампочки накаливания, которые на 220 В.
Кстати, эти лампочки быстро исчезающий вид, неплохо иметь их запасец, для такого использования.
Схема позволяет предварительные каскады включать и настраивать отдельно от ВК.

1675496474101.png

Перед повторением конструкции очень желательно ознакомиться с ее историей
Ответов в ней за шесть сотен, но "воды" нет.

Печатная плата от нашего коллеги.

1675500266698.png1675500295075.png
 
Последнее редактирование:
Это же гибридый?
 
Как бы да. Тройной гибрид. Есть лампа, биполярные транзисторы, и полевые.
Но он все же транзисторный.
 
Переименовывать не гоже, может и обидеться.
При тестовом включении он взбрыкнул - вывалил боковую стенку напольной АС. Просто выпала.
 
А как вам такое? И просится ему имечко ЛГБТ-П. Ламповый гибридный биполярно-транзисторный полевик .
 

Вложения

  • comment_image_reloaded_44947585.gif
    comment_image_reloaded_44947585.gif
    5.1 KB · Просмотры: 241
Последнее редактирование:
Да ничего себе схема, правда, только для особей "нетрадиционной ориентации".
 
Т2 и Т3 не красиво смотрятcя, может их кондером заменить, c фазой вроде все срастется или чуть нет. Я про верхнюю схему. На 6 странице там более симметричная схема, приятней глазу.
 
Последнее редактирование:
При напряжении питания 100 В и Ra=200 Ом и Rk=100 Ом лампа 6DJ8 быстро раскроет свою благородную душу.:cool:
 

Вложения

  • comment_image_reloaded_44947585.gif
    comment_image_reloaded_44947585.gif
    5.1 KB · Просмотры: 135
Все-таки эту схему не оформили как УПТ. То ли стабильность нуля на выходе недостаточна, из-за небольшой глубины ООС, то ли лампе понадобилось не меньше ста вольт для работы.
Она почти не усиливает напряжение, за всех отдувается биполярный транзистор.
6Н23П начинает хорошо работать уже с 12 В. Правда, не каждая, и не во всякой схеме.
Важная особенность - с выхода ОООС не взята. Усиление схемы по напряжению около двадцати.
 
Все-таки эту схему не оформили как УПТ. То ли стабильность нуля на выходе недостаточна, из-за небольшой глубины ООС, то ли лампе понадобилось не меньше ста вольт для работы.
Она почти не усиливает напряжение, за всех отдувается биполярный транзистор.
6Н23П начинает хорошо работать уже с 12 В. Правда, не каждая, и не во всякой схеме.
Важная особенность - с выхода ОООС не взята.
Рассуждаю так же.Это скорее идея,чем готовая схема.
 
А пару полевиков нельзя было поставить? Лампа в дурацком режиме, да и нужна только как источник искажений.
 
Ну, все детали искажают, каждая в меру своей испорченности.
Первой в обоих приведенных в теме схемах стоят лампы с благородным спектром.
От них не требуется большого усиления. В "Бриз-2" напругу усиливает ВК, в радужной схеме - биполярник.
 
Ну, все детали искажают, каждая в меру своей испорченности.
Первой в обоих приведенных в теме схемах стоят лампы с благородным спектром.
От них не требуется большого усиления.
Лампа тут в собачем режиме кз по нагрузке.
 
Так у нее усиление равно двум единицам, да еще и с местной ооос.
Работает как операционник с КЗ по выходу, в некоторых ооосных схемах.
В радужной схеме мелким резистором в аноде решается вопрос о Миллере.
Этот концепт с более продвинутой, чем три диода, цепочкой смещения, можно попробовать довести до макета.
 
Так у нее усиление равно двум единицам, да еще и с местной ооос.
Работает как операционник с КЗ по выходу в некоторых ооосных схемах.
В радужной схеме мелким резистором в аноде решается вопрос о Миллере.
Была схема транзисторного осциллографа, но на трубку работала 6н16б с нормальным питанием. Вот это нормальное решение. А эту схемку допиливать и допиливать. Или пентода на входе внедрять.
 
Лампа практически в курортном режиме, отдыхает. А биполярник в простом включении ОЭ, пусть даже и с местной оос, вносит больше всего неприятной отсебятины. Хорошо бы его заменить каскодной схемой ОЭ--ОБ.
При ста вольтах и таком включении найдется куча триодов, как кандидаты на первый каскад.
 
Последнее редактирование:
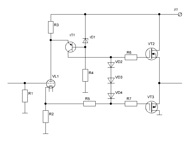
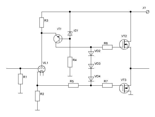
А если так
Лампово-транзисторно-полевой усилитель.GIF

Или так
Лампово-транзисторно-полевой усилитель 2.GIF

Если скрестить ужа и ежа, получим колючую проволоку
 
Последнее редактирование:
Можно и так. Правда, сокращается количество ламп, которые можно использовать.
Надо, чтобы они давали достаточный ток.
Анодный резистор надо будет разбить на два, один из которых - подстроечник.

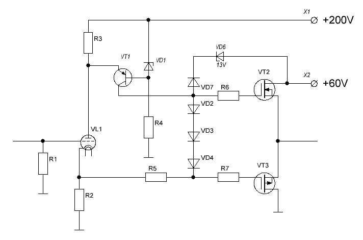
Во вложении вариант с каскодом, и регулировкой тока покоя ВК.
Антизвонные резики убрал с затворов, они и так подключены к большому выходному сопротивлению драйвера.
 

Вложения

  • IMG_20230205_094332_774.jpg
    IMG_20230205_094332_774.jpg
    185.2 KB · Просмотры: 195
Последнее редактирование:
Можно и так. Правда, сокращается количество ламп, которые можно использовать.
Надо, чтобы они давали достаточный ток.
Анодный резистор надо будет разбить на два, один из которых - подстроечник.

Во вложении вариант с каскодом, и регулировкой тока покоя ВК.
Антизвонные резики убрал с затворов, они и так подключены к большому выходному сопротивлению драйвера.
Лампочке бы нормального резючка в анод, а следом за ним- катодного повторителя. И питание задрать до+200, а полевикам +60. 6С31б покатит.
 
Хотелось бы услышать мнение автора о Бриз2. Ссылка на 600 ответов в ступор вводит.
Чем хорош, чем плох. Какие проблемы могут возникнуть?
 
"Бриз-2" это маленькая вечеринка, неожиданно переросшая в большой и шумный банкет. На котором автор присутствовал по видеосвязи, и не часто. Так что скажу о нем немного.
Гораздо лучше изучил его старшего брата, "Бриз".
Общая сложность у них одна, высокое выходное сопротивление, требующее согласование с акустикой. Которая, в случае двух- или трехполоски, будет заточена только под такой тип усилителя.
В случае широкополосника получается почти универсальная АС, под любое выходное, любого усилителя. Впрочем, такое согласование с акустикой не требует каких- то особых деталей, или знаний, кроме теории и практики расчета и изготовления "обычных" фильтров.
Если что, есть примеры, и по мере сил окажу помощь.
Бриз целесообразен до 40..50 Вт, дальше спектр будет ухудшаться. Бриз-2 подхватывает эстафету на мощностях выше. Это к вопросу о том, что на каждый диапазон мощностей - своя схемотехника.
К снижению нелинейщины, даже к ее "гармонизации" призваны ламповый триод на входе, и каскод на полевиках в ВК. Каскод же разгружает возросшую тепловую нагрузку выхода, и разгружает по напряжению пробоя. Ток задают первые по ходу полевые транзисторы, которые почти не греются. При питании +55 В вполне допустимо использование во втором этаже и стовольтовых мосфетов.
Слушал только на макете и то недолго. По звуку "Бриз-2" оказался подобным "Бризу".
Хоть напряжение на лампе и не маленькое, но требуется некоторый их отбор по ВАХ. Чтобы по крайней мере было соответствие книжной, паспортной, и был малый разброс триодов в баллоне. 6Н23П перемерял десятки, если не сотни, всяких-разных. Пришлось - у нее совершенно не видна уработка. Хорошо, что лампа массовая, не дорогая.
Среди 6Н23П попадаются более высоковольтные, более низковольтные, и даже такие, что почти приближаются к ВАХ 6Н27П.
Лампочке бы нормального резючка в анод, а следом за ним- катодного повторителя. И питание задрать до+200, а полевикам +60. 6С31б покатит.
Это уже будет совсем другой усилитель. не минималистский. С более глубокой оос, охватывающей уже не два, а три каскада.
Где же столько набрать 6С31Б? Суперлампа, уникальная, но, насколько известно, никто ее ныне не выпускает.
Скооперироваться, и заказать в Чайне?
 
Последнее редактирование:
коммерческий проект. Лампа ради лампы. Уж лучше симуляторщики с их 0,0000000% .
 
коммерческий проект. Лампа ради лампы. Уж лучше симуляторщики с их 0,0000000% .
При подходящих напряжениях, почему бы не использовать ламповый триод?
Для меня "Бриз-2" не коммерческий.
"Бриз" сделал в нескольких экземплярах, и продолжу дальше.
 
При подходящих напряжениях, почему бы не использовать ламповый триод?
Для меня "Бриз-2" не коммерческий.
"Бриз" сделал в нескольких экземплярах, и продолжу дальше.
Цель этого применения какова?
 
Цель использования лампы на входе? Ну так это высоколинейный усилительный прибор.
Мелких JFET под напругу в 55 В на стоке, так просто и не сыскать.
Тем более, что лампу они могут и не переплюнуть по линейности.

Или вопрос о цели применения усилителя?
 
Нелинейна она в этом режиме. Анод катод минимум вольт 70надо. И нагрузка 1,5к мала.
 
Так она и используется в режиме с небольшим усилением по напряжению, как в схеме сообщения 6.
Основное усиление - ВК.
Кроме того, есть штатные паспортные режимы использования 6Н23П при 12 В анодного.
Работает в ушном усилителе при 15 В питания.
Вместо нее можно попробовать поставить 6Н28Б.
 
Последнее редактирование:

Статистика форума

Темы
3,304
Сообщения
262,984
Пользователи
2,544
Новый пользователь
vlad'mir
Назад
Сверху Снизу