Германиевые УНЧ

"То, что советские тантал и ниобий ведут себя непредсказуемо - безалаберность и по...зм при изготовлении. По факту ни кто не отличит на слух на ходе усилителя алюминий и тот же К52. В Бригах стоят, и чуть ли не эталоном считают. А уж про КМ в темброблоках даже не смешно"
А это кто?
Ни хрена себе, переложил с больной на здоровую. Так это ответ на Ваши мантры о смерти звука и т.д.
 
"То, что советские тантал и ниобий ведут себя непредсказуемо - безалаберность и по...зм при изготовлении. По факту ни кто не отличит на слух на ходе усилителя алюминий и тот же К52. В Бригах стоят, и чуть ли не эталоном считают. А уж про КМ в темброблоках даже не смешно"
А это кто?
Если мне не изменяет маразм, то в Бриге единственный К52-1 стоял в защите, как задающий время задержки реле. Ещё Лихницкий писал, как бился за разрешение применить эту спецуру в бытовом устройстве.
 
Если мне не изменяет маразм, то в Бриге единственный К52-1 стоял в защите, как задающий время задержки реле. Ещё Лихницкий писал, как бился за разрешение применить эту спецуру в бытовом устройстве.
Изменят, АБ. Первая версия, достаточно найти оригинальную схему. К53-1 в УМ, и К53-14 а УТ. Перчатки разведены именно под них, аксиально.
 
Гляньте схему пигноуз
На Германий ее можно перевести
Сохранив 5 Вт на 9 вольт?

умощнить с оригинальными транзисторами от 12-16 вольт питания нельзя потому что трансформатор?

А найти резистор которым меняют порог гейна кто то может по схеме?
Кроме входного на50 ком там должен быть такой
 

Вложения

  • 1644422007859.jpg
    1644422007859.jpg
    38.3 KB · Просмотры: 322
Последнее редактирование:
Ну разве что в классе С, но слушать никто не будет...
Александр, и табличку распечатайте и на стене повесьте

Выходная мощность
Данный параметр имеет множество разновидностей и методик измерения, и некоторые производители используют это в рекламных целях, намеренно не указывая условия, при которых выходная мощность была измерена. Именно поэтому покупатель недоумевает, сравнивая в магазине крохотный музыкальный центр с наклейкой 2х1000W и увесистый усилитель мощности внушительных размеров с характеристикой 30 Вт на канал.
Для отечественных усилителей в основном использовались такие характеристики, как номинальная и максимальная выходная мощность:
Номинальная мощность – выходная мощность усилителя при заданном коэффициенте нелинейных искажений.
Максимальная мощность – выходная мощность усилителя при ненормированном коэффициенте нелинейных искажений.
Данный параметр является еще менее информативным, чем номинальная мощность и характеризует только запас прочности усилителя – способность работать длительное время при перегрузках по входу.
Среди зарубежных чаще всего используются характеристики RMS, PMPO и DIN POWER:
RMS (Root Mean Squared) – среднеквадратичное значение мощности при нормированном коэффициенте нелинейных искажений. Как правило, измерение проводится на 1 кГц при достижении коэффициента нелинейных искажений 10%.
Этот показатель был заимствован из электротехники и, строго говоря, для описания звуковых характеристик непригоден. В музыкальных сигналах громкие звуки человек слышит лучше, чем слабые, поскольку на органы слуха воздействуют амплитудные значения, а не среднеквадратичные. Таким образом, усредненное значение будет мало о чем говорить.
Стандарт RMS был одной из неудачных попыток описать параметры звуковой аппаратуры и имеет весьма ограниченное применение - усилитель, который выдает 10% искажений не на максимальной мощности нужно еще поискать. До достижения максимальной мощности, искажения не превышают зачастую сотых долей процента, а потом резко возрастают.
PMPO (Peak Music Power Output) - максимально достижимое пиковое значение сигнала независимо от искажений за минимальный промежуток времени (обычно за 10 mS).
Как следует из описания, параметр PMPO - виртуальный и бессмысленный в практическом применении.

Кто хоть одно отличие найдет...
ПС: смена полярности, номиналы, вольтдобавка по другому и пр. мелочевка не считаются
amplificador con AD161 AD162.gifIMG_1799_.jpg
 
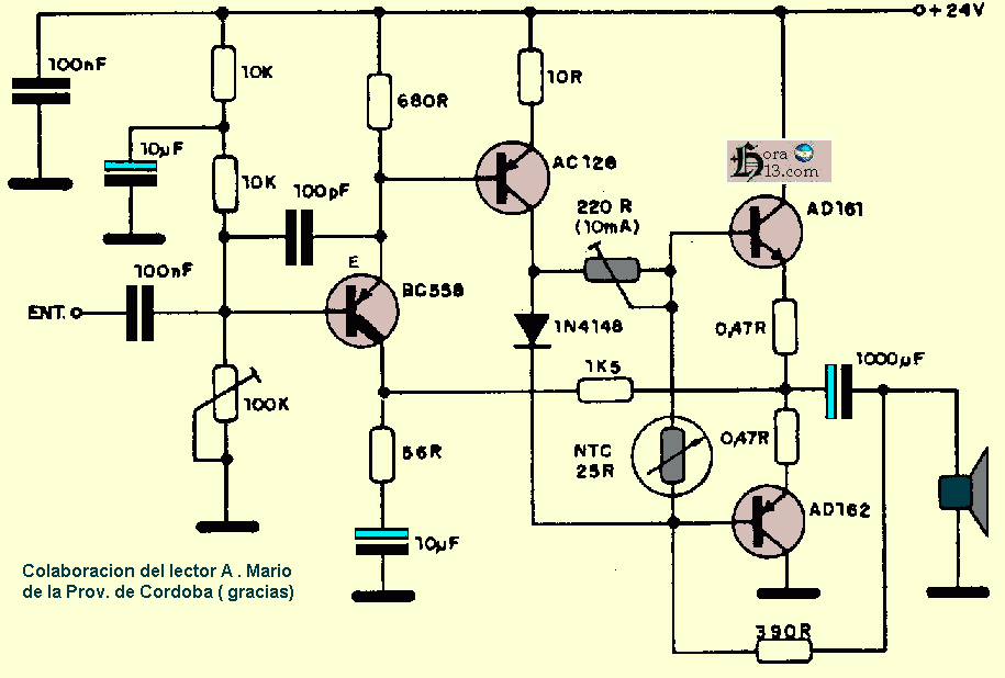
Оос подается в цепь коллектора первого транзистора,на первой картинке?
Ничего не перепутали ?
 
Все правильно, транз. n-p-n, эмиттер внизу, коллектор вверху. Угадали.
 
Оос подается в цепь коллектора первого транзистора,на первой картинке?
Ничего не перепутали ?
Это рисунок такой дурацкий, перепутка эмиттера с коллектором. А Юрина схема нормальная.
 
Отнюдь, сказал граф, шурша манжетами.
Слышал байку про известного специалиста, который бесплатно раздает схемы с заложенными косяками, а в личку продает правильные варианты. Типа, если дурак, плати.
 
Решил попробовать вариант типа "Любительский трансформаторный" Григорьева.
Наверное на ГТ806. Вот только в раздумьях насчет драйвера. Варианты:
1) Собственно двухтактный с конденсатором, как у Григорьева.
2) Однотактный, с конденсатором.
3) Однотактный с непосредственным включение обмотки как у Кёртинг, Элак 3300т.
4)Ну и наконец двухтактный с непосредственным включением обмоток.
Интересует в первую очередь передача микродинамики сигнала.
Наверное для начала попробую 3й вариант. Хотя конечно габариты транса растут существенно.
А вот в ламповых усилителях СЕ против ПП имеет преимущество как раз в передаче мелких деталей,
ведь так ?
 

Вложения

  • Григорьев.jpg
    Григорьев.jpg
    672.3 KB · Просмотры: 385
Решил попробовать вариант типа "Любительский трансформаторный" Григорьева.
Наверное на ГТ806. Вот только в раздумьях насчет драйвера. Варианты:
1) Собственно двухтактный с конденсатором, как у Григорьева.
2) Однотактный, с конденсатором.
3) Однотактный с непосредственным включение обмотки как у Кёртинг, Элак 3300т.
4)Ну и наконец двухтактный с непосредственным включением обмоток.
Интересует в первую очередь передача микродинамики сигнала.
Наверное для начала попробую 3й вариант. Хотя конечно габариты транса растут существенно.
А вот в ламповых усилителях СЕ против ПП имеет преимущество как раз в передаче мелких деталей,
ведь так ?
Микродинамика тут проблема 35-я. Важнее, чтобы не засвистела схема, транс все-таки в цепи оос.
 
А вот в ламповых усилителях СЕ против ПП имеет преимущество как раз в передаче мелких деталей,
ведь так ?
Если не завалите АЧХ дБ так на 6, на десяти-двенадцати килогерцах, то "мелкие детали" звука никуда не денутся. Притом на любом усилителе.
Если любите так называемую "микродинамику" то хорошо бы иметь в акустике задранный вверх участок после тех самых 10-12 кГц, или просто горб там. Ну и направленность поменьше.
 
Если не завалите АЧХ дБ так на 6, на десяти-двенадцати килогерцах, то "мелкие детали" звука никуда не денутся. Притом на любом усилителе.
Если любите так называемую "микродинамику" то хорошо бы иметь в акустике задранный вверх участок после тех самых 10-12 кГц, или просто горб там. Ну и направленность поменьше.
Не совсем так. Если вообще так.
ШП динамик с узкой полосой пропускания, скажем, 100- 7000 Гц, в паре с усилителем скоростным и ясным, обеспечит вам неслыханную детальность , без задира на верху, качество звука слышно мгновенно , даже в моем склерозном возрасте и с моими возможностями.
Один добрый знакомый долго мозг клевал в плане посоветовать классный ширик. Я посоветовал, Аудакс Т24РА15, голубой дюалкон. Долго искал, нашел пару в идеале. Включил и с первых звуков понял, что просто охеренный динамик. А во Франции есть фирма, они эти Аудаксы золотом покрывают и продают колонки за ебенячие деньги. И АЧХ там не задрана, согласно вашей теории, там все ровно и протяженно. И звук на месте, вопреки вашей теории.
 
С возрастом и 7 кГц уже "высокие".
Многим нравится "японский звук", со специфической АЧХ, с разной степенью подъёма в сторону ВЧ. "Свежий", "детальный", "микродинамика" и страницы подобных эпитетов.
Здесь на вкус и цвет спорить бессмыссленно.
 
Если не завалите АЧХ дБ так на 6, на десяти-двенадцати килогерцах, то "мелкие детали" звука никуда не денутся. Притом на любом усилителе.
Если любите так называемую "микродинамику" то хорошо бы иметь в акустике задранный вверх участок после тех самых 10-12 кГц, или просто горб там. Ну и направленность поменьше.
Абсолютно разные вещи.Задранный верх и микродинамика - какая связь? Но как говорится,если вы так слышите, то могу вам только позавидовать. Ни в коем случае не пытаюсь никого учить,лишь позволю себе цитату "
Микродинамика — это нюансировка звука. Более малые формы перепадов напряжения среди больших. Если макродинамика — это соотношение тихого звука и очень громкого, например звук скрипки из полной тишины до своего пика, то микродинамика — это малые перепады звучания этой скрипки внутри основного тона.
Если бы была только макродинамика, то звучание было бы крайне упрощено, а с микродинамикой оно богато на множество дополнительных звуковых нюансов, мелких тональных перепадов, когда говорят, что «скрипка плачет».

Микродинамика относится к области малых сигналов и создает малые динамические перепады музыки внутри основного звука.
Если усилитель, например, в силу бюджетности, не способен показать микродинамику произведения, то звук окажется более примитивным, с плохой нюансировкой." (c)

Примерно так и я это понимаю.
 
Последнее редактирование:
Усилитель с плохой микродинамикой не только на уровне "громко", но и на "средне" или "тихо" должен её резать. "Орущее ведро с кашей" типичная перегрузка усилителей в режиме с частым запрыгиванием в клиппинг.
 
Далеко не каждый динамик с чуйкой выше 91 дБ способен на качественное воспроизведение микродинамики.Но каждый динамик ( или АС)с низкой чуйкой( меньше 91 дБ) неспособен на воспроизведение микродинамики особенно на малой мощности.Ещё на микродинамику сильно влияет порядок фильтров ,чем больше порядок -тем хуже.Именно поэтому многие предпочитают дорогие широкополосники дома после долгих мытарств с многополосными АС, иногда с подпоркой их дополнительными динами на НЧ (20-200Гц).
 
Если не завалите АЧХ дБ так на 6, на десяти-двенадцати килогерцах, то "мелкие детали" звука никуда не денутся. Притом на любом усилителе.
Если любите так называемую "микродинамику" то хорошо бы иметь в акустике задранный вверх участок после тех самых 10-12 кГц, или просто горб там. Ну и направленность поменьше.
Вот это вот действительно уморительно читать. Как все просто, побольше высоких и усилитель перестает проглатывать мелкие детали. А люди дураки пытаются понять почему усилители с совершенно одинаковыми характеристиками звучат совершенно по разному.
Громко и неразборчиво. Орущее ведро с кашей.
Один из способов,кстати не самый плохой проверить усилитель, воспроизвести сложный, многоголосный музыкальный сигнал. Если все сваливается в кашу, значит усилитель гамно, хотя несложные вещи способен играть "душевно" В хорошем усилителе мелкие детали прекрасно слышно и при больших уровнях.

Мне тоже иногда уморительно читать откровения вновь прибывших гениев. Слова вроде русские, смысла ноль.
Опять вы на личности переходите, некрасиво, Александр Сергеевич.
 
Последнее редактирование:
Далеко не каждый динамик с чуйкой выше 91 дБ способен на качественное воспроизведение микродинамики.Но каждый динамик ( или АС)с низкой чуйкой( меньше 91 дБ) неспособен на воспроизведение микродинамики особенно на малой мощности.
Низкочувствительная, да и любая АС на малой громкости "режет" тихие звуки - это особенность слухового восприятия человека. АС с "низкой чуйкой", если она имеет большую мощность, и сможет обеспечить большую громкость равную высокочувствительным АС, к примеру, 90 дБ, будет иметь ту же "микродинамику" при близких или одинаковых АЧХ. При близком, или одинаковом взаимодействии с усилителями.
Ещё на микродинамику сильно влияет порядок фильтров ,чем больше порядок -тем хуже.
И что они с ней делают, эти фильтра высоких порядков?
Именно поэтому многие предпочитают дорогие широкополосники дома после долгих мытарств с многополосными АС, иногда с подпоркой их дополнительными динами на НЧ (20-200Гц).
Широкополосники отдельный класс АС, они просто проще в оформлении, не требуют мороки с фильтрами.

Тема, почему одинаковые по параметрам усилители играют по разному, бесконечна.
Скорее всего причин тому тьма.
 
Чтобы микродинамика не страдала, нужно к чувствительной АС иметь нормально сделанные УНЧ с мощностью до 30 Ватт..Если у вас 300 ватник, то он сольёт 10 ватнику на малой громкости,на такой,на которой обычно слушает нормальный человек дома.Т.к десятиватник будет на 5 транзисторах или двух лампах и тракт будет максимально коротким.И плевать,что у него будет 0,3% искажений против 0,001% у мощного.

Компенсация низкой чуйки путём наваливания мощи-это самое распространённое и ошибочное мнение.Кроме плохой микродинамики имеем ещё и сжатие динамического диапазона- проподает скорость,ураганность,живость звука.Но выигрываем в стоимости АС.Чтобы понять меня послушайте Клипши Корн-Скалла например,где чуйка реальная 95дБ. И сравните с любой АС с чуйкой 87 (чтобы разницу в тенденции услышать и всё станет понятно)
 
Вот это вот действительно уморительно читать. Как все просто, побольше высоких и усилитель перестает проглатывать мелкие детали. А люди дураки пытаются понять почему усилители с совершенно одинаковыми характеристиками звучат совершенно по разному.

Один из способов,кстати не самый плохой проверить усилитель, воспроизвести сложный, многоголосный музыкальный сигнал. Если все сваливается в кашу, значит усилитель гамно, хотя несложные вещи способен играть "душевно" В хорошем усилителе мелкие детали прекрасно слышно и при больших уровнях.


Опять вы на личности переходите, некрасиво, Александр Сергеевич.
Я не в сторону конкретных личностей, мне тенденция поперек .
 
Каждый элемент (L или C) фильтра производит задержку-смазывание пичка сигнала и чем их (элементов) больше тем смазывание размазывание больше и на слух это слышно.Лет 10 назад где-то читал (по моему на немецком каком-то сайте) ,с подробными фото фиксациями на экране осцил-фа и кучей графиков.Это мне и объяснило непонятки с уродским звучанием Кливеров в которых фильтра 4 порядка хоть и со сведёными фазами на ЭВМ.
 
Каждый элемент (L или C) фильтра производит задержку-смазывание пичка сигнала и чем их (элементов) больше тем смазывание размазывание больше и на слух это слышно.Лет 10 назад где-то читал (по моему на немецком каком-то сайте) ,с подробными фото фиксациями на экране осцил-фа и кучей графиков.Это мне и объяснило непонятки с уродским звучанием Кливеров в которых фильтра 4 порядка хоть и со сведёными фазами на ЭВМ.
Там не столько смазывание пичков сигнала ( а чем ещё обязан заниматься по-вашему, НЧ или СЧ фильтр) , сколько в развале слитности звучания разных излучателей (перемудреж на фильтрах) либо из-за упертого ослиного желания применить совершенно несозвучные динамики.
 
Если не понравилась первая цитата, тогда с Веги
1).Костя Мусатов
"Это обычно называют микродинамикой. Это способность передавать мелкие нюансы на фоне среднего и большого сигнала. Это близко к понятию разрешния. Но разрешение может быть и просто мелкие сигналы без больших и на фоне больших. Так же разрешение - это возможность услышать, но не говорит о передаче атаки этих мелких сигналов. Для микродинамии нужен БП с хорошей передаточной характеристикой. Просто установка больших и мощных конденсаторов не поможет. Лучше конденсаторы с низким импедансом и высокой резонансной частотой. Мощные электролиты надо правильно зашунтировть, что бы не получить многорезонансную систему. Все элементы должны быть очень линейные, иначе искажения от большого сигнала убъют слабые сигналы.
Еще мы отличаем понятие динамичности звучания. Вне зависимости от разрешения, микро и макродинамики, динамичность проявляется в том, как вас захватывает музыка, особенно ритмичная. Динамичность так же требует хороших частотных и фазовых параметров БП, но не теряется при искажениях, как микродинамика.
Пример. замена электролитического конденсатора в БП однотактного лампового усилителя на бумажные той же емкости, сделала звук очень динамичным, исправила микродинамику, но макродинамики как не было, так и не предвидится, если только не перейти на АС с чутьем от 97дБ.

Когда я пишу, что что-то определяет БП, это в том смысле, что усилитель идеальный, но ...

Конечно при идеальном БП, усилитель прсто уже проявит себя в полной красе. Если он нелинеен, то микродинамики не видать. Есть еще некоторые особенности схемотехники, влияющие на микродинамику. Если у усилителя входной каскад быстрее выходного, что может быть при токовой ООС, то возможно появление сего эффекта. Большие ВЧ сигналы приводят к избыточной раскачке входного каскада (из-за задержки в цепи ООС) и для мелких сигналов входной каскад оказывается в нелинейной облсти, что испортит миродинамику и разрешение на больших уровнях. Если же полоса усилителя все равно остается очень большой, то большой уровень ВЧ составляющих для него останется "НЧ" сигналом и проблема не проявится."

2) Юрий Новиков " вот микродинамика, или условно скажем "разборчивость" сверхтихих и тихих звуков на фоне друг друга, и на фоне маскирующих громких звуков, это почти на 100% зависит от элементной базы. (При условии что АС не мешают это все слышать)"

Спокойно люди обсуждали, без надувания щек. Можно ведь нормально, без изливания яда.
 
Многим нравится "японский звук", со специфической АЧХ, с разной степенью подъёма в сторону ВЧ. "Свежий", "детальный", "микродинамика" и страницы подобных эпитетов.
"Сверчково-цикадный" в моем понимании, наполненности нет, висит меж бамбуковых перегородок. Очень красиво вписывается в вид на гору Фудзияма или океанскую волну. Я до такой степени просветлиться не могу...
 

Статистика форума

Темы
3,306
Сообщения
263,452
Пользователи
2,548
Новый пользователь
Александр Н.
Назад
Сверху Снизу