Юрий Робертович
1 ранг
- Регистрация
- 13 Окт 2019
- Сообщения
- 4,961
- Реакции
- 1,585
- Баллы
- 107
- Возраст
- 69
- Страна
- Россия
- Город
- Свердловкая обл.
- Предупреждений
- 5
РГ на 470 ом, как у Макарова, крутО. Кому надо, мне НЕТ.
Смотрите видео ниже, чтобы узнать, как установить наш сайт в качестве веб-приложения на домашнем экране.
Примечание: Эта возможность может быть недоступна в некоторых браузерах.
Виталий, мы с тобой одногодки, но на пенсии я уже 8 лет как (льготная, по 1-му списку). Я о том, что с возрастом чувствительность к ВЧ падает и нам скоро будет как бы всё, что выше 16 кГц - пофиг. Но я ещё слышу. Вроде как...Ну пенсионер я и чо? Ты тоже станешь пенсионером чере з немного лет, а ментально намного быстрее. При чем тут частотные свойства?

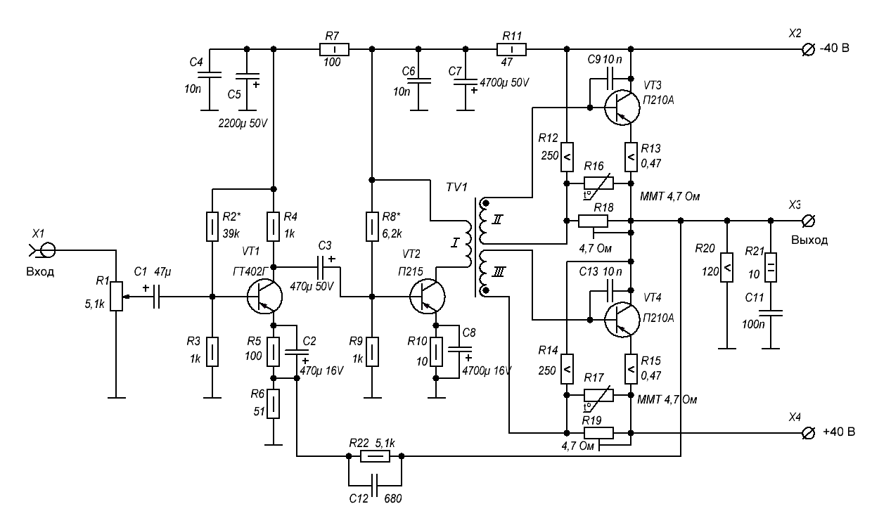
Если по этой схемотехнике, на выходе ОЭ+ОЭ (параллельно) - с учётом реальных характеристик П210, как в #2155.Мне надо на звено сделать до 500 гц. но мощное

Вы посхерели что ли, указывать предельную частоту у П210-П215 в схеме с ОЭ 100-150 килогерц? Сразу видно, на форуме случайные люди, залетные. Исследований slami и KSV не читали. отсюда пурга и дичь. " Федя! -Дичь!!!""20-16000гц." Самое то для пенсионеров...
Кстати, а что там больше режет ВЧ? П215 с его fh21э<150кГц или П210 с fh21э<100кГц? Трансформатор, я так понял, в этом деле не виноват.
Посмотреть вложение 71621
100 или 150 кил это с общей базой. Которая с общим эмиттером даже не однофамилец. И ничего общего ваще. Делим эти 150 кил на бету, вот вам реальная полоса в ОЭ.С нас залётных спрос невелик... Это пусть Цихисели читает![]()
Какой? Фи или силовой от КВН?У "Цы" транс работает с подмагничиванием (исходная схема, якобы его имени).
Продавца не знаю.Но судя по описанию у него богатый опыт по германию.Позадавайте ему вопросы .Транзисторы у него в другом лоте.Но цены кусаются.Какой? Фи или силовой от КВН?
На выходе УНЧ стоят очень похожие на настоящие сименсы ASZ15 c параметрами Fгр.200кгц,10А,20 Вт,к-э 60В,H21 15-30.Думаю в частотный диапазон 20-20000 он уложится.Какую полосу здесь можно ожидать?
Ставят, что под руку попадёт (в т.ч. собственного производства), перемаркировывают - плавали, знаемочень похожие на настоящие

"Звук этой платы усилителя мощности теплый и влажный без сухости..." Какие там герцы с ватами? Всё ж понятно - после обеда дождя не будет.
Снизить громкость, то может быть перегруз где-тодобрый день , в наушниках слышу зуд меандра на 12 кГц, что делать ?)))

У них есть неликвидные запасы собственного производства.перемаркируют все
Квазикомплементарный (без ОООС)))Схема ВКН
Юра подскажи. В схеме Маяка транзисторы драйвера (МП38 и МП40 здесь ) соединены базами накоротко ?Для Саши Бокарёва, чем отличается от Маяка-203? Такое же фуфло, может получше немного
Грустно. даже повторить как надо не смогли. Добили цепочки база-коллектор в выходниках. Видимо, так боролись со ступенькой)))Канэшно, Гиви
Юра, ну как можно оставить дико несимметричные плечи такого каскада без ООС.Схема ВКН, на ASZ1015, аналогичный, по 0,7 13гц-64кгц
1971 Blomley klass BСхема была у Маркана, МКТ в с.т. диодов
В ней самое главное - резистор поставили в эмиттер МП37.Астра-207 как надо, ни убавить, ни добавить. Даже Аккорд переделал
А если туда еще диод имени стариньі Баксандала поставить...В ней самое главное - резистор поставили в эмиттер МП37.
КНИ гораздее получается.