Германиевые УНЧ

А в чём причина была? 2SC5200 больше подделывают чем 5198?
 
А в чём причина была? 2SC5200 больше подделывают чем 5198?
Если кратко - высоковольтные транзисторы плохо работают в низковольтных схемах.

был у меня опыт использования с5200 (куплены в ЧИПе) в схеме JHL так вот звук был такое впечатление что закручены в ноль тембры не мог поверить своим ушам поставил С5198 и всё стало на свои места.
Туда надо ставить что-то вроде: 80V, 100W, 15A, β~100. Таких транзисторов достаточно, и они относительно недорогие (явно дешевле 5200).
 
Последнее редактирование:
Если кратко - высоковольтные транзисторы плохо работают в низковольтных схемах.
Этому есть объективная причина? Это я спрашиваю не к тому, чтобы докопаться, а к тому, что не вижу принципиальной разницы между теми и другими, кроме той, что у высоковольтных бета обычно меньше. Тоньше база - больше бета, меньше граничное напряжение. Но упомянутые транзисторы имеют примерно одинаковую бету, межэлектродные емкости, граничную частоту.
 
А в чём причина была? 2SC5200 больше подделывают чем 5198?
Честно скажу я не разбирался скажу одно с5200 были куплены в чипе производитель был указан тошиба и цена приличная, а с5198 куплены на али как оригинал Б.У. 10шт по цене одного с5200.
И ещё эти с5200 купленные в чипе стал использовать в Б.П. Так вот на прошлой недели в одном канале с5200 при токе 1300мА сгорел, проработал полгода, а он вообще то если не изменяет память десяти амперный.
 
Этому есть объективная причина? Это я спрашиваю не к тому, чтобы докопаться, а к тому, что не вижу принципиальной разницы между теми и другими, кроме той, что у высоковольтных бета обычно меньше. Тоньше база - больше бета, меньше граничное напряжение. Но упомянутые транзисторы имеют примерно одинаковую бету, межэлектродные емкости, граничную частоту.

Тут важно помнить, что для транзисторов - это всё динамические параметры, зависящие от режима их эксплуатации. При уменьшении Uкэ параметры высоковольтных ухудшаются быстрее, чем низковольтных (т.н. "заход в квазинасыщение").
Не будь оно так, выпуск низковольтных транзисторов был бы вообще бессмысленным.

Кроме того, при желании всегда есть возможность сравнения в реальной конкретной схеме, кто бы чего ни говорил по этому поводу. И это самый простой и надёжный метод. И на слух, и по приборам.
 
Последнее редактирование:
Тут важно помнить, что для транзисторов - это всё динамические параметры, зависящие от режима их эксплуатации. При уменьшении Uкэ параметры высоковольтных ухудшаются быстрее, чем низковольтных (т.н. "заход в квазинасыщение").
Не будь оно так, выпуск низковольтных транзисторов был бы вообще бессмысленным.
Два слова и все понятно. +like
 
Так вот на прошлой недели в одном канале с5200 при токе 1300мА сгорел, проработал полгода, а он вообще то если не изменяет память десяти амперный.
15А по справочнику. Моя парочка пока жива. Играли вроде не хуже другого кремния. Маркировка, правда, какая-то бледненькая...
 

Вложения

  • 5200.jpg
    5200.jpg
    334.3 KB · Просмотры: 116
Последнее редактирование:
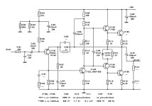
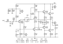
Показывал и показываю, эта лучше
 

Вложения

  • wp final.jpg
    wp final.jpg
    78.5 KB · Просмотры: 413
Упорно пихать в Германский ус. дифкаскад- это просто болезнь
какая то!
Правда, некоторые товарищи для разнообразия называют его компаратором.
 
Упорно пихать в Германский ус. дифкаскад- это просто болезнь
какая то!
Правда, некоторые товарищи для разнообразия называют его компаратором.
Дифкаскад меняет характер звучания в сравнении с однотранзисторным входом. Хотя многое в схеме он улучшает.
Из всех перемученных за эти пару лет схем на германии для меня звучит лучше прочих схема Линсли Худа. Проблему термостабильности удалось решить в эти мучительно жаркие августовские дни. Схема уверенно держит ток покоя , режимы регулируются , все потери- один транзистор из-за дефектного подстроечника. И радиаторы не безумного размера.
 
Последнее редактирование:
Дифкаскад меняет характер звучания в сравнении с однотранзисторным входом. Хотя многое в схеме он улучшает.
Моделирование показывает, что замена однотранзисторного входа на дифкаскад в схеме JLH снижает верхнюю граничную частоту в разы, при условии необходимой для устойчивости усилителя коррекции. В первом случае имеем быстродействующую токовую обратную связь, во втором - более медленную по напряжению. И шумит дифкаскад на 3 дБ сильнее.
 
Моделирование показывает, что замена однотранзисторного входа на дифкаскад в схеме JLH снижает верхнюю граничную частоту в разы, при условии необходимой для устойчивости усилителя коррекции. В первом случае имеем быстродействующую токовую обратную связь, во втором - более медленную по напряжению.
Да, про ТОСник и его преимущество Максим Васильев сказал то же самое.
 
Моделирование показывает, что замена однотранзисторного входа на дифкаскад в схеме JLH снижает верхнюю граничную частоту в разы, при условии необходимой для устойчивости усилителя коррекции. В первом случае имеем быстродействующую токовую обратную связь, во втором - более медленную по напряжению. И шумит дифкаскад на 3 дБ сильнее.
эти 3дб будут слышны и даже очень уверенно измеряемы если жлх на вход головку воспроизведения поставить. что касаемо граничной частоты, а можно вашу схемку с коррекцией поглядеть?
 
Хоть и не германий, но ткну сюда :) ..отдали. я отказываться не стал (красиво сделан).
Насколько понял от Сатурна-205.
 

Вложения

  • IMG_20230817_115934.jpg
    IMG_20230817_115934.jpg
    512.4 KB · Просмотры: 278
  • IMG_20230817_115945.jpg
    IMG_20230817_115945.jpg
    386.4 KB · Просмотры: 282
  • сатурн205.PNG
    сатурн205.PNG
    407.1 KB · Просмотры: 309
Хоть и не германий, но ткну сюда :) ..отдали. я отказываться не стал (красиво сделан).
Насколько понял от Сатурна-205.
Такую же прикупил за 500 рупий, заменил транзисторы и кондёры, немного переделал коррекцию, настроил.....
И никак не соберусь снять параметры после всех своих "улучшайзингов"
 
Моделирование показывает, что замена однотранзисторного входа на дифкаскад в схеме JLH снижает верхнюю граничную частоту в разы, при условии необходимой для устойчивости усилителя коррекции. В первом случае имеем быстродействующую токовую обратную связь, во втором - более медленную по напряжению. И шумит дифкаскад на 3 дБ сильнее.
Сегодня утром измерил новый вариант схемы Худа на германии. С оговоркой, входной транзистор взят кремниевый, иначе схема плывет с нагревом , что ни делай.
С питанием 27 вольт и нагрузкой в 10 Ом пиковое значение сигнала 12 вольт, значит, эффективное около 8 вольт. Полоса полной мощности 400 килогерц, на среднем уровне шире, до 500 кГц, меандр чистый без выбросов ,завалов или асимметрии фронтов .
По низу спад с 10 Гц. Конденсаторы коррекции и цобель отсутствуют. Признаков неустойчивости нет. Ограничение синусоиды слегка несимметричное , более пологое снизу. Параметры без ООС не изучал, при случае гляну.

Есть идейка запитать германий от источника тока типа резюк могучий на радиаторе. И пущай тот усилитель выданный ему ампер принимает и делает с ним что хошь. Больше полученного не выдаст. Тем более, что на сигнале ток покоя чуток падает.

ПС. Сказано-сделано. Выпрямитель с 24 переменки, под нагрузкой 30 вольт.Через резистор в 10 Ом питает усилитель. Банки до и после резистора это фильтр. На усилителе с током покоя 0,8 Ампера (включение) сидит 24 вольта, устаканивается с прогревом на 23в, ток чуток падает. Похоже, идея работает.
ПС2. На будущее опробую стабилизатор на кренке с ограничением по току. делал такое, работает. И банки сильно меньше. Просто к резистору больше доверия в плане надежности.
 
Есть идейка запитать германий от источника тока типа резюк могучий на радиаторе. И пущай тот усилитель выданный ему ампер принимает и делает с ним что хошь. Больше полученного не выдаст. Тем более, что на сигнале ток покоя чуток падает.

ПС. Сказано-сделано. Выпрямитель с 24 переменки, под нагрузкой 30 вольт.Через резистор в 10 Ом питает усилитель. Банки до и после резистора это фильтр. На усилителе с током покоя 0,8 Ампера (включение) сидит 24 вольта, устаканивается с прогревом на 23в, ток чуток падает. Похоже, идея работает.
А в динамике, на музыке это как работает?
 
Пхоже, идея работает.
Такая идея у меня была применительно к лампам. Мощные строчные тетроды держат на аноде приличную мощность (6П36С при 40 ватт ещё не малиновая) но с фиксированным смещением сильно плывут. Идея была в том, чтобы заменить "электронный дроссель" на источник тока на том же самом транзисторе. Правда, по питанию хорошую банку надо поставить. Пока не реализовано.
 
Такая идея у меня была применительно к лампам. Мощные строчные тетроды держат на аноде приличную мощность (6П36С при 40 ватт ещё не малиновая) но с фиксированным смещением сильно плывут. Идея была в том, чтобы заменить "электронный дроссель" на источник тока на том же самом транзисторе. Правда, по питанию хорошую банку надо поставить. Пока не реализовано.
Делал так, случайно вышло, перевел 6С4С на фиксированное смещение, избыток анодного погасил резистором фильтра. И потом увидел, что он черный, но живой. То есть, были предпосылки ухода в разнос, но резистор спас от аварии.

А в динамике, на музыке это как работает?
Вчера отслушал от стабильного источника, сегодня перепаял на выпрямитель и банки. Не успел отслушать. Не думаю, что будет плохо, такое же простое питание обслуживает Худ на латералах.
 
С оговоркой, входной транзистор взят кремниевый,
Обратный ток коллектора мешает? Тут можно две вещи попробовать. Подобрать транзистор с малым током утечки. И уменьшить резисторы в обратной связи и тот, который 8.2 ком.
У германцев обратные токи неприличные и с температурой плывут
 
Обратный ток коллектора мешает? Тут можно две вещи попробовать. Подобрать транзистор с малым током утечки. И уменьшить резисторы в обратной связи и тот, который 8.2 ком.
Делал на МП10, погано вышло, отказался. Разве что упереться в идею " Только германий "
Схема сложилась, дело только в размере радиаторов, от них пляшет максимальное тепловыделение и мощность. Сейчас с радиаторами на 500 квад см и 35 градусами в комнате устойчиво работает с питанием 24 в и током 0,7 -0,8 А. Примерно по 10 ватт на этаж.
Резистор, который в схеме на кремнии 8, 2 ком, у меня термик на 2.2 ком, хитровключенный. Без него хана всему. Особенно в нынешней духовке под 40 .
 
Последнее редактирование:
Использование кремниевых транзисторов на входе "тройки" вместо германиевых уменьшает Кни (в 6 раз))) и улучшает спектр. http://www.mantrid.ru/forum/showthread.php?s=6aaacdb13293355c10f43ca25d953875&t=1605&page=21

Через резистор в 10 Ом питает усилитель. Банки до и после резистора это фильтр.
C-R-C фильтр
 
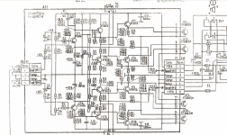
Занимался с германием с 1979г и по сей день, простая и звучная на 6 транзисторах. Первый каскад кремний кт3102(или кт3107), остальные германий
 

Вложения

  • Астра-207.jpg
    Астра-207.jpg
    224.5 KB · Просмотры: 480
  • wp final.jpg
    wp final.jpg
    78.5 KB · Просмотры: 393
Астра 1вт, 8Ом
Астра 1 вт2023-08-22_08-02-47.png

Разные амплитуды синуса, верхняя больше. Юрий Робертович, укажите пожалуйста пути снижения искажений.

4.6Вт , 8Ом. Это макс. мощность
Астра 207 4.6 Вт2023-08-22_08-26-04.png
 
Последнее редактирование модератором:
Так во второй приведённой схеме (wp-final-jpg) требуемые улучшения В.Перепёлкиным уже введены. :)
 
П214А подобраны Кус =60. В драйвере МП37А по какому критерию подбирать? R55 уменьшил до 1.5к , ни чего не изменилось
 
R57 также ограничивает входной ток драйвера (но он участвует в схеме термостабилизации). МП37а желательно поменять на ГТ404. 1,5 к всего на 20% меньше...ПАраллельно R60 германиевый диод(310,311) или транзистор с закороченной б-к (как на 2 рис.), уменьшить сопротивление или закоротить резистор.
Если можете, переделать термостабилизацию на транзисторный Vbe.
 
Последнее редактирование:
У меня питание по схеме -27в, половина питания устанавливается, ток R57 регулируется. Очень большая 2 гармоника не уменьшается. Для замены V6 кт3107 резисторы оставить те-же? R55 =1.8К
 

Статистика форума

Темы
3,306
Сообщения
263,402
Пользователи
2,548
Новый пользователь
Александр Н.
Назад
Сверху Снизу