Гибрид из усилителя Агеева и не только

Вложения

  • Diamond Topology with 22-Ohm Resistors.png
    Diamond Topology with 22-Ohm Resistors.png
    29.2 KB · Просмотры: 232
только маркировать и паять по росписи. Тогда нормально.
Я сначала соединял шины, а потом по бумажке и номерам остальное.
Неплохо получается, когда еще на схеме маркируешь провод, который запаял.
Иногда проводов не хватает разного цвета. Пары-тройки недостаточно. А ведь с ними удобно. Сочетание с разноцветной термоусадкой спасает положение. Маркировка она стирается, или мелкая....
 
Последнее редактирование:
Иногда проводов не хватает разного цвета. Пары-тройки недостаточно. А ведь с ними удобно. Сочетание с разноцветной термоусадкой спасает положение. Маркировка она стирается, или мелкая....
вариантов масса.
Давно-давно расписывали целые платы, корпусов на 50 DIP-14 для пайки на друшлачках. Приноровиться, и вполне работает.
 
Не правильно. Почитайте уважно:
Все одно залишається те, що плечі біполярного виходу відкриваються каскадом, який сам знижує струм, і закривається. Що зменшує струм баз, коли його навпаки, потрібно збільшувати.
А ще обов'язково потрібна стабілізована напруга живлення.
Схема даймонда підходяща для германієвих транзисторів. Але там проблема знайти комплементарні.

вариантов масса.
Давно-давно расписывали целые платы, корпусов на 50 DIP-14 для пайки на друшлачках. Приноровиться, и вполне работает.
Термокембрики имеют кучу разных цветов. Удобно термоусаживать их на МГТФ.
 
А ще обов'язково потрібна стабілізована напруга живлення.
Або використання пов'язаних джерел стабільного струму замість тих резисторів. Зазвичай, такий варіант називають enhanced diamond buffer. Почитати можна у Волтера Джанга, одного з батьків цього схемотипу.
 
Або використання пов'язаних джерел стабільного струму замість тих резисторів. Зазвичай, такий варіант називають enhanced diamond buffer. Почитати можна у Волтера Джанга, одного з батьків цього схемотипу.
В тій статті підтверджено і вимірюванням спектру, та рівня гармонік, що даймонд явно не "Куллінан".
До десяти ват ще більш-менш. А далі - зась.
Як "вушний" підсилювач - аж бігом. На парах ГТ402/ГТ404.
 
Як на мене, Diamod buffer, в якості вихідної четвірки, то зайва витрата транзисторів. Двійка емітерних повторювачів, а краще трійка за Локанті, дасть кращій результат. І за спотвореннями, і за термостабільністю.
Навіть Броскі таки прибрав Diamond buffer з виходу на місце драйвера/предрайвера.
Він про щось знає _da
 
кстати о даймонд буфере, а кто нибудь его в железе на 972/973 собирал?
 
кстати о даймонд буфере, а кто нибудь его в железе на 972/973 собирал?
Не собирал, не собирался и даже не собираюсь собираться. Толку с них, работать на низкоомную нагрузку они все равно не рассчитаны. А для преда есть обычные БД-шки 139-140 или 437-438
 
кстати о даймонд буфере, а кто нибудь его в железе на 972/973 собирал?
С ними надо поосторожнее работать.
Применял их иногда в разных схемах, оказалось,
что внутренние резисторы разные по номиналу встречаются.
Иногда это критично.
 
Я вот вчера ляпнул что с дарлингтонами не пошел у меня даймонд в модели. А сегодня проверил. Стало быть - первая ступень 972/973, выходные 819/818. Размах на 4 ома падает вдвое. Облом.
Однако было решено продолжить испытания и проблема была решена радикальным способом. Показываю:
ПАМАК_МТМ1.jpg

ПАМАК_МТМра.jpg

Амплитуда ограничения выросла больше чем в два раза. Нагрузка- 4 ома.
 
Последнее редактирование:
меа.jpg

Коррекцию я всё равно толком не настраивал. Надо будет- настроим. Меандр без входного и выходного фильтра.
 
Я вот вчера ляпнул что с дарлингтонами не пошел у меня даймонд в модели. А сегодня проверил. Стало быть - первая ступень 972/973, выходные 819/818. Размах на 4 ома падает вдвое. Облом.
Однако было решено продолжить испытания и проблема была решена радикальным способом. Показываю:
Посмотреть вложение 73167Посмотреть вложение 73169
Амплитуда ограничения выросла больше чем в два раза. Нагрузка- 4 ома.
Не придраться. Только есть просьба к вашему симулю, что он скажет, если резисторы R1-4 заменить на одиночные , на 3 ком, подключив их к точкам питания не к +-30, а к +-45 в и убрать емкости вольтдобавки?
Проделывал такой финт, все работает , на одиночном питании вых каскада +-25 и удвоенном предвыходном +-56 в. Есть такой забавный силовик, от японского усилителя хитрого класса . F что ли...
 
Работает и так как написано. Макс размах вышел около +-26 вольт.
 
Я вот вчера ляпнул что с дарлингтонами не пошел у меня даймонд в модели. А сегодня проверил. Стало быть - первая ступень 972/973, выходные 819/818. Размах на 4 ома падает вдвое. Облом.
Однако было решено продолжить испытания и проблема была решена радикальным способом. Показываю:
Посмотреть вложение 73173
Ще пів-кроку і золотий ключик у тебе в кишені. Знайди п'ять відмінностей ;)
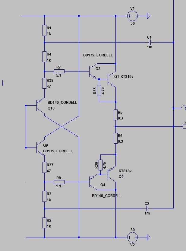
Diamond Input and Driver Stages for EF OPS.png
 
Diamond Input and Driver Stages for EF OPS.jpg

Думаю видимности сам посчитать осилишь.
 
Немає чого рахувати.
Мої пропозиції:
1) замінити R35, R36 на один резистор між ємітерами Q3, Q4. Дарлінгтон в двохтактному каскаді то лише зайві спотворення.
2) вирівняти режимні струми вхідної і драйверної пар. Транзистори Q3, Q9 та Q4, Q10 мають бути попарно однакові.
3) додати конденсатор між баз Q3, Q4. Це пришвидчить перемикання. Транзистор, що закривається закриватиметься швидше. Номінал від 0,1 до 2,2 мікроФаради, не більше, бо ззаратустришся.
4) резистори, що задають режими Diamondу, краще роздвоїти з додаванням вольтодобавки, як в тебе. Але, пов'язані джерела постійного струму краще. Ще краще пара дзеркал з єдиним джерелом струму. Але кількість транзисторів подвоїться. Мінімалісти скиглитимуть.
5) ну, і фільтр на вході наше все. Можна поекспериментувати з роздільними для верхнього і нижнього плечей RC колами, якщо швидкості зростання та спадання напруги на виході виявляться помітно різними в діапазоні коротких хвиль. Рукосуям таке сподобається.
Не дякуй, симулюй. Потім розповіси про досягнення.

І конструкція, насамперед, якщо надумаєш повторити в залізі. Бокарьова не слухай, читай Броскі, він таки має рацію
 
Последнее редактирование:
Нечего считать.
Мои предложения:
1) заменить R35, R36 на один резистор между емитерами Q3, Q4. Дарлингтон в двухтактном каскаде то лишь лишние искажения.
2) выровнять режимные токи входной и драйверной пар. Транзисторы Q3, Q9 и Q4, Q10 должны быть попарно одинаковы.
3) Добавить конденсатор между баз Q3, Q4. Это ускорит переключение. Закрывающийся Транзистор будет закрываться быстрее. Номинал от 0,1 до 2,2 микрофарады, не больше, потому что ззаратустришься.
4) резисторы, задающие режимы Diamondу, лучше РАЗДВОИТЬ с добавлением вольтодобавки, как у тебя. Но, связанные источники постоянного тока лучше. Еще лучше пара зеркал с единственным источником тока. Но количество транзисторов удвоится. Минималисты будут ныть.
5) ну, и фильтр на входе наше все. Можно поэкспериментировать с раздельными для верхнего и нижнего плеч RC кругами, если скорости роста и спада напряжения на выходе окажутся заметно разными в диапазоне коротких волн. Рукосуям такое понравится.
Не благодари, симулируй. Потом расскажешь о достижениях.

И конструкция, прежде всего, если надумаешь повторить в железе. Бокарева не слушай, читай броски, он все-таки прав
Честно говоря я даймондом занялся постольку поскольку. Интересно же. Да и УН подходящий под рукой оказался. Как оно будет без ООС- можно конечно глянуть. Наверняка тёплый ламповый звук будет обеспечен. С ГСТ я уже симулировал, но честно говоря под ООС разница оказалась не очень большой. Зеркала можно попробовать.И вообще варианты разные сравнить. Завтра, если вдохновения найдётся. Много всяких дел. Комп надо починить поломатый, усилок в корпус смонтировать. Всё такое.
 
2NEULO:
Пожалуйста, если симуляция ещё жива, замените в своём даймонде, кт918 на 19-й в нижнем плече выходника. Чтобы Шиклаи был, а не Дарлингтон. Думаю, что разницы будет очень мало. Интерес такой, что были мнения, что даймонд практически не реагирует на такие вещи. Да и комплиментарных пар не так много. Ещё бы модельнуть вольтодобавку, примерно 40%, как у Факела, в по следам Заратустры....
А,ещё вы не ставите кондер между базами?
Спасибо!
 
2NEULO:
Пожалуйста, если симуляция ещё жива, замените в своём даймонде, кт918 на 19-й в нижнем плече выходника. Чтобы Шиклаи был, а не Дарлингтон. Думаю, что разницы будет очень мало. Интерес такой, что были мнения, что даймонд практически не реагирует на такие вещи. Да и комплиментарных пар не так много. Ещё бы модельнуть вольтодобавку, примерно 40%, как у Факела, в по следам Заратустры....
А,ещё вы не ставите кондер между базами?
Спасибо!
В схеме Агеева за 1987 год есть вариант с маломощными транзисторами в раскачке и мощными на выходе, но там есть нюанс, еле уловимый. Питание драйверных транзисторов на 10 вольт выше выходных . В статье об этом не упоминается, но видимо эта мелочь имеет значение.
 
Люди, затямте: Diamond buffer то, перед усим, симетрія.
Не маєте компліментарних пар, проходьте повз.
Зробіть собі підсилювач за топологією Ліна, щоби був вам там і Дарлінгтон, і Шиклаї, або Худа і не морочте голови ні собі, ні іншим.

В схеме Агеева за 1987 год есть вариант с маломощными транзисторами в раскачке и мощными на выходе, но там есть нюанс, еле уловимый. Питание драйверных транзисторов на 10 вольт выше выходных . В статье об этом не упоминается, но видимо эта мелочь имеет значение.
Нюанс полягає в тому, що, аби Diamond buffer мав сенс на парах різних транзисторів, їх режимні струми мають бути пропорційні площинам їх колекторів. Все інше маячня. В будь чиїй інтерпретації.
 
Последнее редактирование:
Нюанс полягає в тому, що, аби Diamond buffer мав сенс на парах різних транзисторів, їх режимні струми мають бути пропорційні площинам їх колекторів. Все інше маячня. В будь чиїй інтерпретації.
насчет разных площадей кристаллов в статье рассказано подробно, дело в правильной реализации с учетом этой разницы. Кроме этого, напряжения на переходе база-эмиттер у N и P отличаются, на немного, это не считая необходимости подбирать точные пары .
 
. Кроме этого, напряжения на переходе база-эмиттер у N и P отличаются, на немного, это не считая необходимости подбирать точные пары .
Це призводить лише до появи на виході сталого зміщення на десяток другий мілівольт. Аби це зміщення не залежало від температури, транзистори одного типу підбирають і за Ube, і за бета. І правильно їх термостатують.
Кому не подобається, додають серво компенсатор постійної напруги на виході у вигляді інтегратора, наприклад.
 

Вложения

  • Diamond Buffer with Different DC Servo.png
    Diamond Buffer with Different DC Servo.png
    32.5 KB · Просмотры: 174
  • Diamond Topology with Broskie DC Servo.png
    Diamond Topology with Broskie DC Servo.png
    35.6 KB · Просмотры: 196
Последнее редактирование:
Можно все, только зачем. Тут задача спаять на том, что есть и не вляпаться в фейковый мусор от дяди Ляо. Что запросто. И задача несложной проверки того, что ты купил на базаре или на али не менее важна , чем навороченная схема.
До сих пор не знаю, как можно собрать такую схему на наших "комплементарных парах " типа КТ818-819, которые в принципе невозможно подобрать в пары, так велик разброс по всем параметрам, включая усиление . Даже пластиковые 805-835 и то лучше подходят, чем эти.
 
Люди, затямте: Diamond buffer то, перед усим, симетрія.
Не маєте компліментарних пар, проходьте повз.
Начебто КТ864/КТ865 або КТ805/КТ855 жовтий дракончик не підробляє.
Зробіть собі підсилювач за топологією Ліна, щоби був вам там і Дарлінгтон, і Шиклаї, або Худа і не морочте голови ні собі, ні іншим.
Топологія не обмежується лише цими схемними варіантами.
 
Тут был вопрос что будет если сделать нижнее плечо шиклаи.
Работать оно конечно будет, но в классе АБ предвыходные транзисторы будут в отсечку улетать, стало быть без ООС низя. если в класс А перевести выход- то каскад сильно перекашивает, то есть тут или интегратор, или подстройка входного смещения- с неясным результатом.
На дарлингтонах у меня вышло без ООС, при питании +-30 вольт, и 20вольтах на входе и понятно выходе же- примерно -75дБ искажений по ИМД 20+19кГц. Однако ток покоя составлял порядка 2.8А.
Можно сделать по другому. Снизить ток покоя до более менее разумных величин, на входе поставить бустер на 6Н2П и устроить небольшую ООС по напряжению. Раз так в 30. Должно взлететь.
 
Тут был вопрос что будет если сделать нижнее плечо шиклаи.
Работать оно конечно будет, но в классе АБ предвыходные транзисторы будут в отсечку улетать, стало быть без ООС низя. если в класс А перевести выход- то каскад сильно перекашивает, то есть тут или интегратор, или подстройка входного смещения- с неясным результатом.
На дарлингтонах у меня вышло без ООС, при питании +-30 вольт, и 20вольтах на входе и понятно выходе же- примерно -75дБ искажений по ИМД 20+19кГц. Однако ток покоя составлял порядка 2.8А.
Можно сделать по другому. Снизить ток покоя до более менее разумных величин, на входе поставить бустер на 6Н2П и устроить небольшую ООС по напряжению. Раз так в 30. Должно взлететь.
Слабо верю в сочетание питания +- 30 вольт и тока покоя 2.8А.
 
Слабо верю в сочетание питания +- 30 вольт и тока покоя 2.8А.
Этож пустяки- дело житейское. 80 ватт на каждом транзисторе рассеивается- делов то. Можно или по два кт818/19 в плечо или 5200/1943 , медные радиаторы, активное охлаждение. Что там 80 ватт? У меня в компе два процессора под нагрузкой столько рассеивают. Охлаждение- четыре 80мм тихих вентилятора на обоих. И норм- даже в жару не перегреваются.
Делов то:
photo_2022-10-03_16-34-37.jpg
Кому прям надо в классе А много мощи- и на такое пойдёт. Понятно что обычным людям смысла немного. В АБ звучать будет ничуть не хуже.
 

Статистика форума

Темы
3,308
Сообщения
263,740
Пользователи
2,548
Новый пользователь
Александр Н.
Назад
Сверху Снизу