Катушка Тесла-Мишина. Работающая схема от АБ

Товарищ пробовал разные катушки и частоты 300 +/- 25 кГц, по частоте разницы не заметил, главное резонанс настроить. Он лечил колени.
 
А вы кстати не забыли конденсатором развязать выход XR2206 от буфера ? Там вроде имеется приличная постоянная составляющая.
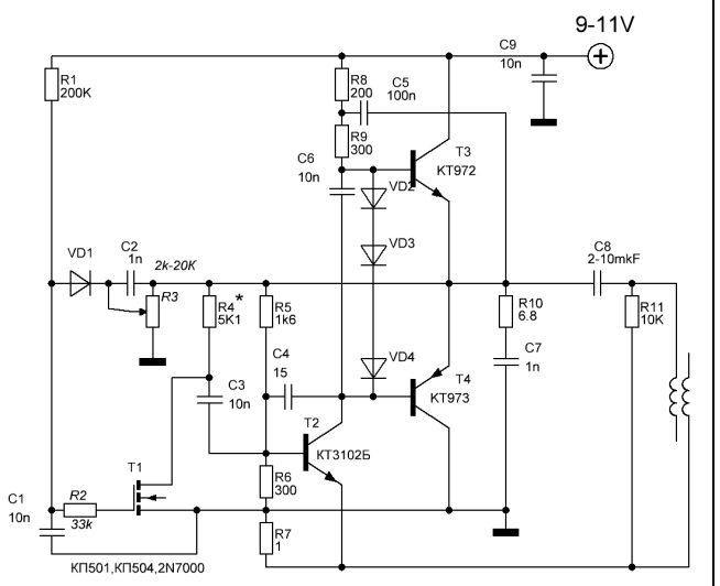
Спасибо. Не забыл, я вообще перестраховщик, вот схема с уточнениями. Сделал точно так, но на макетке проводочками. Печатная плата простая и, надеюсь, удачная.
уд2.JPG

Резистор 100 ом не ставил, пока все узлы развязаны через конденсаторы. Все 0,1 мкФ не потому, что расчитаны, а пока просто для удобства.
Перемычку замыкающую коррекции можно сделать дорожкой (я подстраховался - вдруг придется настраивать коррекцию). Пробовал две микросхе мы - с надписью КР544УД2 1986 года и УД2 W3. Вторая мне понравилась больше - чуть-чуть больше размах.
Сейчас "слабое звено" именно этот каскад. При питании +-11,5...12 В на выходе +-10 В на 300 кГц - это нормально. Если потребуется увеличить напряжение (и ток в катушке), надо увеличить питание до штаных +-15 В (вернее 0 и 30 В), вырастет напряжение на выходе ОУ. Питаю от ЛБП - это удобнее т. к. есть защита и ток показывает, но максимум 23 В.
Пока не знаю, в рабочий вариант надо ставить трансформатор ~20 В или ~24 В.
Это если вообще лечебный эффект наметится.
Первый раз у меня всегда получается макет требующий доработки.
Порадовало, что усилитель на КР544УД2 устойчиво работает на 300 кГц и выше несмотря на длинные провода между платами. Оконечный усилитель тоже устойчивый и не греется, по крайней мере при резистивной нагрузке.
Собирать думаю в корпусе от компьютерного БП. Места там достаточно, сам корпус будет в качестве экрана.
Модуль на XR2206 требует небольшой доработки, но пока не хочу ловить блох.
Надо мотать.
 
Вы знаете, для себя я попробовал бы вместо ОУ обычный каскад с ОЭ
Посмотреть вложение 24293Ку примерно равен Rk/Rэ. 1кОм/100 Ом = 10. То,что нужно.
И сгорит не жалко. Насчет эффективности при лечении суставов, из личного опыта, могу сказать следующее. Первые двое суток вообще ничего не ощущал кроме небольшого нагрева тканей. Катушку держал вплотную 1-2 минуты, раза три, четыре за вечер. На третьи сутки локоть и кисть отреагировали буквально через 1 минуту - ноющая боль прошла. На следующий день правда опять болело. Эффект похож на таблетку хорошего обезболивающего. Очень удивился, что изжога прошла. Прикладывал катушку к груди минуты три. Точно не знал куда нужно,поэтому водил туда-сюда. А вот с носом,чуть не попал. Минуту держал возле переносицы, в результате появилось темное пятно перед глазами, прошло через 3 часа. Вывод - нужно быть осторожней !!!
Катушка моя, я уже писал примерно 12см диаметром,Frez 180kHz. Запитываю от мощного ГЗ 109.
Сейчас мотаю на 300кГц, параллельно делаю несколько вариантов автогенератора.
Для начала гляньте на форму сигнала. Желание пробовать быстро пройдет.
 
То есть, носовые пазухи не рекомендуется "прогревать"? И вообще, не стоит к голове применять, правильно?
 
То есть, носовые пазухи не рекомендуется "прогревать"? И вообще, не стоит к голове применять, правильно?
Возможно маленькой катушкой и будет нормально, но я реально испугался.
Еще подумал , глаза сварятся вкрутую и будут как в фильмах про зомби.....(типа черный юмор).
Над головой водил - никакой реакции,может надо подождать, вдруг умным стану :)
 
Возможно маленькой катушкой и будет нормально, но я реально испугался.
Еще подумал , глаза сварятся вкрутую и будут как в фильмах про зомби.....(типа черный юмор).
А вы не пугаетесь, когда мобильный телефон к голове подносите? Как-никак мини печка СВЧ. Мозги не кипят, глаза не варятся?
 
Если эмиттерный резистор не шунтировать конденсатором, то,что там может случится с формой сигнала ?
Читайте букварь - "Искусство схемотехники".
Кроме того Я УЖЕ ПИСАЛ, что БОЛЕЕ СОВЕРШЕННЫЙ двухтранзисторный вариант мне не понравился. Усложнять его комплементарной парой транзисторов не вижу смысла - ПРОЩЕ поставить один ОУ.
В эмиттере 100Ом - приличная местная ОС. Сейчас осциллографа под рукой нет, а так много раз применял подобные каскады,если нужно было получить Ку от 3х до 10.
Я писал ПОЧЕМУ этот вариант не проходит.
Складывается впечатление, что здесь чукчи-писатели, а не чукчи-читатели.
***
Хочешь облегчить другим поиск оптимального решения, в ответ... не буду употреблять крепкие выражения.
Делайте уродцев, мешать не буду.
 
Очень убедительно написали

Ну уж если на 2х транзисторах не получились 20 В амплитудного,(жесть конечно), тогда действительно лучше на 544уд2. А я полез на чердак искать Хоровица, если конечно племянники не скурили.
Схема на транзисторе , одном, BD139, работала с резистором к-б, служащим и для смещения и для ООС, все равно в итоге форма сигнала получилась неравноплечая, сплющенная снизу и заостренная вверху. Неярковыраженная, но настроение испортила. Катушка это исправит, но осадок останется.
А ваш вариант без оос, точнее, с оос в эмиттере, получится малосигнальный еще так себе, а обеспечить размах земля-питание это вряд ли. Нужен симметричный каскад, да с термостабилизацией, новый круг безумия.
Пытался заменить операционник+выходной каскад схемой усилителя с раскачкой парой транзисторов, по классической схеме. Жуть получилась, асимметрия, искажение формы.
То есть, на низкой частоте порядок, на 300кгц ужас. Опер решает эти вопросы на щелбан, остальные схемы курят.
 
Последнее редактирование:
Александр 4 написал(а):
темное пятно перед глазами, прошло через 3 часа.

Если верить рассказам Мишина то, катушки с частотой ниже 280 кГц могут негативно повлиять на здоровье, а у вас аж 185 кГц.
 
Не получите вы в этой схеме никакой нормальной ОС через резистор десятки или сотни кОм на частоте 300кГц. Для этого параллельно базовому резистору включается последовательная RC цепочка коррекции из низкоомного резистора и несколько пик. емкости. ОС там для термостабилизации каскада, по пост. току, ну и более менее работает в звуковом диапазоне. Поэтому и плющило у вас синус на вч. Опять же усиление каскада вы чем задавать будете ? Сами подумайте. Это годится для приемников прямого усиления или для переговорных устройств.
Ну просто же все, как макароны по флотски. Даже неинтересно обсуждать.
Далее по теме. Почему то у некоторых,(не будем показывать пальцем) представление об автогенераторах, как о чем то примитивном (и даже уродском). Вот к примеру схема. Автор кстати выкладывал и осциллограммы и напряжения и тока. Есть еще интересные варианты. Посмотреть вложение 24311
Вы будете смеяться. Но усиление каскада на транзисторе задается парой резисторов, один на входе, второй коллектор-базовый. Они же определяют и входное сопротивление. И я как бы....в курсе. :) Не стоило на меня грозный жирный шрифт переводить, думая, что я такой уж дубарь и не разберусь в двух деталях. Просто было желание сэкономить на опере, сочинив что-нибудь проще. А проще не получилось. Хотя, если не придираться, схемка была вполне рабочая, куда симпатичнее дряни, гуляющей в сети.

Не получите вы в этой схеме никакой нормальной ОС через резистор десятки или сотни кОм на частоте 300кГц. Для этого параллельно базовому резистору включается последовательная RC цепочка коррекции из низкоомного резистора и несколько пик. емкости. ОС там для термостабилизации каскада, по пост. току, ну и более менее работает в звуковом диапазоне. Поэтому и плющило у вас синус на вч. Опять же усиление каскада вы чем задавать будете ? Сами подумайте. Это годится для приемников прямого усиления или для переговорных устройств.
Ну просто же все, как макароны по флотски. Даже неинтересно обсуждать.
Далее по теме. Почему то у некоторых,(не будем показывать пальцем) представление об автогенераторах, как о чем то примитивном (и даже уродском). Вот к примеру схема. Автор кстати выкладывал и осциллограммы и напряжения и тока. Есть еще интересные варианты. Посмотреть вложение 24311
Вы будете смеяться. Но первые удачные опыты с катушкой проделаны именно в варианте автогенератора. Не буду показывать пальцем на того, кто их проделал. Своя схема в итоге заработала, стабильно. Выдавая чистую синусоиду. Но в дальнейшем приобрел 2206 и тему автогена закрыл.

Не получите вы в этой схеме никакой нормальной ОС через резистор десятки или сотни кОм на частоте 300кГц. Для этого параллельно базовому резистору включается последовательная RC цепочка коррекции из низкоомного резистора и несколько пик. емкости. ОС там для термостабилизации каскада, по пост. току, ну и более менее работает в звуковом диапазоне. Поэтому и плющило у вас синус на вч. Опять же усиление каскада вы чем задавать будете ? Сами подумайте. Это годится для приемников прямого усиления или для переговорных устройств.
Ну просто же все, как макароны по флотски. Даже неинтересно обсуждать.
Далее по теме. Почему то у некоторых,(не будем показывать пальцем) представление об автогенераторах, как о чем то примитивном (и даже уродском). Вот к примеру схема. Автор кстати выкладывал и осциллограммы и напряжения и тока. Есть еще интересные варианты. Посмотреть вложение 24311
Схема из серии красивых и бесполезных игрушек, коих легион. Параметров, которые советует Мишин, она не обеспечит .
 
Немного не в тему.
Друг уже лет 30 делает для знакомых (бесплатно!) катушки 50 Гц, в основном из готовых трансформаторов с Ш пластинами (без I) для лечения суставов. Я не пробовал, не было необходимости, похоже время пришло попробовать. Катушки и трансформаторы использовал разные, лишь бы нагрев был небольшой.
 
Немного не в тему.
Друг уже лет 30 делает для знакомых (бесплатно!) катушки 50 Гц, в основном из готовых трансформаторов с Ш пластинами (без I) для лечения суставов. Я не пробовал, не было необходимости, похоже время пришло попробовать. Катушки и трансформаторы использовал разные, лишь бы нагрев был небольшой.
По телеку жуют годами рекламу Алмаг-01, ( а уже и 03) , развод несчастных пенсионеров. Главное- моргающие диодики. В них вся сила. "Как только доктор градусник назначил, так сразу и полегчало!" М.Зощенко.
 
К Алмаг, 50 Гц и 300 кГц катушкам относился одинаково скептически, пока не пришло время (необходимость). Алмаг есть у знакомых (пенсионеров), 50 Гц катушку сделать легко, с 300 кГц подольше. Где-то был Г3-109, но он до 200 кГц.
 
К Алмаг, 50 Гц и 300 кГц катушкам относился одинаково скептически, пока не пришло время (необходимость). Алмаг есть у знакомых (пенсионеров), 50 Гц катушку сделать легко, с 300 кГц подольше. Где-то был Г3-109, но он до 200 кГц.
Звуковой усилитель , тянущий до Мегагерца, на полевиках, на вход подал сигнал с Г3-112, катушка раскалилась, поле вокруг чуть не полметра, торик тоже горячий, в суставе с поднесенной катушкой ощутимое тепло. Но это уже микроволновка получится.
 
Александр Сергеевич, я таки не буду смеяться, я много читал вас и здесь и на других форумах и много полезного почерпнул из ваших сообщений. Отношусь к вам с глубочайшим уважением.
(чуть было не сказал,что вырос на ваших статьях, но потом вспомнил про свой возраст.....)
Просто вы случаем не забыли. каково максимальное Uвх у такого каскада без эмиттерного резистора ? Напомню 600 - 700 мВ. Чуть выше и переход Б.Э. становится фактически стабилитроном. Реально же Uвх должно быть существенно меньше. А на выходе задающего сколько ? Несколько вольт. Так ? То есть сначала ослабляем до 0.3-0.4 в, затем усиливаем ?
Оригинально конечно, но мне не понять всей глубины. Опять же про ООС через резистор 100 кОм, на частоте 300кГц Вы забыли упомянуть.
Теперь про автогенераторы.
Сам собрал уже несколько схем. Большинство абсолютно нормально работают - Испытывалось все это на себе. Проблем основных вижу две. Это неустойчивая работа на катушках с низкой добротностью, и/или длинном кабеле питания катушки. А так же частота генерации ниже нужной (почему то плохо переношу слово "имплозия") на 10 - 15кГц. Примерно это я рассчитывал услышать при критике а/генераторов, а не " я это делал,не понравилось" А вообще очень признателен Вам,за поднятую тему.

Возможно,я что то упустил, но как раз Мишин говорил,что вредны частоты выше 400кГц, а ниже 300 кГц малоэффективны. В любом случае я пока пробую варианты на своих 150 -180,по принципу от добра добра не ищут. Позже обязательно перейду на 300 - 400, будет с чем сравнить.
Вспомните, пожалуйста, про два резистора , задающие усиление и входное сопротивление каскада на транзисторе без эмиттерного резистора, с эмиттером, прибитым к земле.
Разумеется, без входного резистора каскад влетает в перегруз на долях вольта. Все иначе с появлением входного последовательного резистора, который подразумевается . даже если его нет на схеме. Параллельно вспомните схему инвертирующего усилителя на операционнике, у которого один вход прибит к земле. второй к точке встречи двух резисторов. И там , несмотря на нулевую разницу между входами, что почти то же самое, как и с транзистором, на входе действует сигнал , измеряемый вольтами и десятками вольт. Поэтому не будем....и т. п.

ПС. Горовица- Хилла вы все же отыщите. Титце-Шенк тоже годится.
 

Вложения

  • Безымянный.jpg
    Безымянный.jpg
    91.3 KB · Просмотры: 263
Последнее редактирование:
Просто было желание сэкономить на опере, сочинив что-нибудь проще. А проще не получилось.
У меня аналогично. Можно обойтись без КР544УД2 и сделать предусилитель на транзисторах, но чтобы достигнуть тех же результатов, надо повозиться и всё равно транзисторная схема будет сложнее и потребует настройки.
КР544УД2 имеются, не дефицитны, дёшевы и позволяют просто решить проблему. Как раз то что нужно.
первые удачные опыты именно в варианте автогенератора. приобрел 2206 и тему автогена закрыл.
Смысл в автогенераторе есть для массового производства, чтобы подходили катушки с большим разбросом. Мы делаем для себя, поэтому нет проблем с подстойкой. Ну для нескольких друзей можно сделать, всё равно аппаратов будет не больше, чем пальцев на одной руке.
Подогнать катушку на нужную частоту сматыванием лишних витков - несложно. А точную погонку надо делать генератором. Для этого в схеме с XR2206 надо изменить штатный резистор настройки частоты, чтобы он работал в узком диапазоне.
Единственное - очень желателен стрелочный индикатор показывающий ток через катушку.
Это приводит к некоторому "удорожанию", но мы же не торгуем, поэтому для нас важнее результат, удобство, простота изготовления и настройки.
А это XR2206 + КР544УД2 + Агеев.
Где-то был Г3-109, но он до 200 кГц.
Проще купить у китайсев набор деталей для генератора с XR2206 и собрать плату. Пластиковый китайский корпус здесь не нужен, а сама плата потребует небольшой доработки.
торик тоже горячий, в суставе с поднесенной катушкой ощутимое тепло. Но это уже микроволновка получится.
У меня с бубликом из витой пары получилось около 0,3 А действующего. Катушка греется мало, тепло в суставе и других внутренних органах разное, не думаю, что это микроволновка 300 кГц (настроил тор на эту частоту).
Резонанс весьма острый и при расстройке на несколько кГц ток падает в разы.
Рано пока судить об эффекте, но он явно есть.
Полностью боль не прошла, но стала явно меньше.
Думаю, вывод можно делать через неделю.
Одного-двух сеансов лечения явно мало.
Есть желание продолжить лечение.
Пока с тором расстройка катушки при наложении на тело отсутствует полностью, подстройка не нужна.
Блин я пока не наматывал, думаю как это сподручнее сделать, может с ним будет расстройка.
Кстати, сопротивление постоянному току двух обмоток из витой пары включенных последовательно, равно 2,7 ом. А сопротивление катушек на резонансе на порядок выше, поэтому транзисторы чуть тёплые.
При настройке ошибся и подключил к выходу обе обмотки последовательно.
Ничего страшного не произошло, ток в нагрузке малый, резонанса нет.
 
Был уверен, что сошлетесь на схему ОУ с инв. входом. Некорректное ,имхо, сравнение операционника и сч транзистора средней мощности в данном случае. Уже говорил, для упт или нч,
может и справедливо,но не для 300кГц с большой амплитудой. Но вы правы, это уже флейм пошел.
Очень много накопилось практической информации по применению, порою весьма неожиданной.благо проблемных мест много. Возможно скоро выложу.
Вы же не думаете, что я свои схемы чисто теоретически оспариваю, не прогнав их в макете?
ВЧ транзистор BD139 с полосой в сотни МГц, что ему ваши куриные 300кгц? А то, что усиления самого транзистора не хватает для полной линейности сигнала, это факт.
 
Последнее редактирование:
Возможно,я что то упустил, но как раз Мишин говорил,что вредны частоты выше 400кГц, а ниже 300 кГц малоэффективны. В любом случае я пока пробую варианты на своих 150 -180,по принци6пу от добра добра не ищут. Позже обязательно перейду на 300 - 400, будет с чем сравнить.
Я тоже немного не в тему, но для Александра. Мой товарищ лет 10 назад по статье Хильды Кларк сделал прибор и до сих пор пользуется, но это о влиянии частот на разные паразитирующие организмы. На фот можно увидеть на какие организмы настроен прибор. У Хильды таблица частот, Александр, на Ваших частотах могут полезть паразиты.
 

Вложения

  • IMG-d8b94e95fc8e41a02c0208db5775f160-V.jpg
    IMG-d8b94e95fc8e41a02c0208db5775f160-V.jpg
    211.4 KB · Просмотры: 352
Я тоже немного не в тему, но для Александра. Мой товарищ лет 10 назад по статье Хильды Кларк сделал прибор и до сих пор пользуется, но это о влиянии частот на разные паразитирующие организмы. На фот можно увидеть на какие организмы настроен прибор. У Хильды таблица частот, Александр, на Ваших частотах могут полезть паразиты.
откуда полезть, если их скажем, нет? Из кошки разве что....
 
В техописаниях у многих производителей, по неизвестным причинам, верхняя рабочая граничная частота не указывается. Теоретически, возможная Fгр современного bd139 может составлять от 3 до 20 МГц. Ft =190 МГц указано только у компании Philips, но она их больше не производит.
Источник https://shematok.ru/transistor/bd139
Так что Вам повезло, у вас видимо оригинальные Филипс, а не не из ЧиД.
У меня их есть немного,поэтому я интересовался - реально редко выше 3мгц, так ведь это частота единичного усиления. К тому же нигде не нашел величину Скб, Сэб. Для вч транзисторов такие параметры обычно указывают. Не такие уж они для него и куриные эти 300 кГц.

"На фото можно увидеть на какие организмы настроен прибор. У Хильды таблица частот"
Ну это уже по теме "spooky2" Там вообще жесть " информационный перенос частот веществ".
Хотя я кажется скоро вообще перестану удивляться.






Убедил?
 

Вложения

  • IMG_20210213_134911.jpg
    IMG_20210213_134911.jpg
    237.6 KB · Просмотры: 264
По ссылке https://gorchilin.com/articles/coil/healing
рассматиривается еще один вариант ЭШБ
1636157835578.png

На рисунке изображены: 1 — два компакт-диска; 2 — болт М5; 3 — две шайбы с наружным диаметром 15мм, внутренним — 5мм; 4 — четыре шайбы с наружным диаметром 17мм, внутренним — 5мм; 5 — акустический кабель.
Предварительно, в одном из CD делаются два отверстия — одно ближе к центру диска, второе — ближе к краю. В первое отверстие заводится провод, потом конструкция собирается, как на рисунке, после чего — стягивается гайкой. Теперь можно легко намотать провод не боясь, что он сорвётся или будет неправильно наматываться. Для лучшего скрепления в начале и в конце намотки витки нужно промазать клеем. После заполнения зазора между дисками кусок провода продевается в отверстие расположенное на крае CD. После просыхания клея, из катушки нужно вытащить все шайбы и болт — там не должно оставаться магнитных предметов. Катушка готова.
 
Генератор Васильева.png

Вот, собрал эту схему, пока едут ХР2206. Схема заводится "с пол пинка". Недостаток в том, что при выходе любого биполярного транзистора, приходится перестраивать. Возник вопрос. Форму сигнала смотреть на токоизмерительном резисторе R7 ? На нем идеальная синусоида. На выходе усилителя до C8 немного со ступенькой.
 
Транзисторы слабые, на резонансе будет просадка напряжения и искажение формы, та самая ступенька. Убрать которую помогло бы увеличение тока покоя, с последующим вылетанием транзисторов.
На токоизмерительном резисторе мы видим форму тока через катушку, которая чистит всю грязь, подаваемую в неё. Правильнее было бы видеть согнал на выходе усилителя. добиваясь чистой синусоиды.
И что такое эти куриные 11=12 вольт питания. Тут на 28 вольт вместо 30 уже теряем запас по мощности. Смех один, а не схемка.
 
Последнее редактирование:
Кто знает какая должна быть мощность и частота, форма?
Транзисторы слабые, на резонансе будет просадка напряжения и искажение формы, та самая ступенька. Убрать которую помогло бы увеличение тока покоя, с последующим вылетанием транзисторов.
На токоизмерительном резисторе мы видим форму тока через катушку, которая чистит всю грязь, подаваемую в неё. Правильнее было бы видеть согнал на выходе усилителя. добиваясь чистой синусоиды.
И что такое эти куриные 11=12 вольт питания. Тут на 28 вольт вместо 30 уже теряем запас по мощности. Смех один, а не схемка.
Добрый день Александр. Ну, здесь мы имеем автогенератор. Смотреть на катушке, входная емкость осциллографа, наверное вносит свою лепту. Кстати на R7 видно "косяки" в процессе настройки. По вашей схеме там все понятно, сигнал формируется до усилителя мощности и катушка на него никак не влияет. А здесь она является одним из элементов условия генерации. На счет резонанса.... ну генератор просто работает на частоте, на которую намотана катушка. В моем случае приблз. 310 кГц. А вам приходится состыковывать свое устройство с катушкой .
Про 12 вольт, ну схема от Дена тоже 12 вольтовая вроде никто не жалуется. Ну я не к тому, чтобы поспорить с вами. Мне ваша схема нравится и упор будет на нее. Просто пока суть да дело хотелось попробовать что к чему. За 3 недели подтягиваю спину, изменения в лучшую сторону очевидны, медленно но и проблема запущена годами.. Начал со схемы от Эдуарда. И вопрос. Как вы будете добиваться тока не более 400 мА через катушку, если у вас питание 30 В, а параметры катушки у всех +/- одинаковые.
 
Кому что поможет...
Не в тему.
1,5-2 месяца не мог починить ухо(мази, свечи, разная хрень от врачей). Пока друг не посоветовал:
ухо-пещера, света не хватает. Взял УФ светодиод и батарейку с "материнки"(их так в магазе проверяют). За неделю (по 2-3 мин в день) вылечил.
 
Вот, собрал эту схему
Олег! Вы бы написали откуда схема. Вам это понятно, а мне и многим другим - нет.
Недостаток в том, что при выходе любого биполярного транзистора, приходится перестраивать.
Ничего не понимаю. Выходе из чего и куда?
Форму сигнала смотреть на токоизмерительном резисторе R7 ?
Это не токоизмерительный резистор, а резистор обратной сязи. Напряжение с него подается в эмиттер T2 - КТ3102.
На нем идеальная синусоида. На выходе усилителя до C8 немного со ступенькой.
Выходные транзисторы - Дарлингтона, а для смещения используются всего 3 диода, значит выходные транзисторы работают в клсссе Б.
Для звукового УНЧ это плохо, для наших целей - хорошо т. к. меньше нагрев, меньше вероятность пробоя из-за сквозного тока.
Так что ступенька по напряжению на выходе - так и должно быть.
Ток через катушку, а нас интересует именно ток.
Ток этот будет синусоидальным в виду острого резонанса.
Это практически колокол - как по нему ни ударь, звенеть он будет на одной ноте. Разница только в громкости.
***
Схема интересная и имеет достоинства.
Выходные транзисторы, конечно, без особого запаса по току, но их должно хватить.
В целом, схема на ХР2206 + КР544УД2 + повторитель Агеева, будем называть "схема АБ", как в заглавии... проще, её недостаток особенность в том, что при смене катушек надо подрегулировать частоту. Для нас это несложно, а для человека без понятия в технике...
***
У меня пока небольшой опыт. но сейчас соглашусь с Бокарёвым, что схема должна обеспечивать ток с некоторым запасом, значит надо увеличить напряжение питания. Я пока не могу намотать плоскую катушку, поэтому не могу уверенно утверждать.
Но схема из #416 меня заинтересовала.
Про 12 вольт, ну схема от Дена тоже 12 вольтовая вроде никто не жалуется.
Олег! Ну надо писать что за Ден такой, раз уже упоминаете. Это же не Аллах, которого все знают.
12 В явно мало. А то что "никто не жалуется" - это не аргумент. В этой области особенно много шизанутых свято верующих во что угодно.
Вот по ссылке выше, один деятель вообще пишет по две дохлых батарейки. Особо повеселила рекомендация питать от телефончега (в котором аккумулятор напряжением 3,6 В). Для таких "людей" телефончег - Божество, а они - придатки его.
За 3 недели подтягиваю спину, изменения в лучшую сторону очевидны, медленно но и проблема запущена годами.
У меня похожая проблема с коленным суставом.
Мгновенно ничего не бывает. Отчетливый эффект я почувствовал через 2 дня (сеанса) по получасу.
Сейчас прошло больше недели, "положительная динамика" безусловно есть. Но ПОЛНОГО выздоровления нет. Надеюсь, что вылечусь, если это будет через 3 недели, сочту это Чудом. Не верю я в сказки "приложил и тут же выздоровел". Это только литр водки быстро превращает табуретку в кресло-качалку, а лечение происходит куда медленнее.
И стараюсь применять комплексный подход - использую и другие лекарства.
По личному опыту неоднократного лежания в госпитале (вегетососудистая дистония и т. п.) понял, что отдельные процедуры по отдельности ничего не дают, а в совокупности эффект есть. И еще понял, что амбулаторное лечение, когда после работы делаешь уколы и процедуры - фигня. А когда то же делают в госпитале "с отрывом от производства" - эффект есть.
Когда вынужденно увозят от работы и ежедневных проблем, отрывают от них, лечение гораздо эффективнее. В ежедневной суете живёшь нервотрёпкой на каждом шагу.
Начал со схемы от Эдуарда.
Олег! Эдуард, возможно, ваш лучший друг с детства. Но не все с ним дружат с детства. Лучше указывать ссылку или номер заметки, например, #419.
И вопрос. Как вы будете добиваться тока не более 400 мА через катушку, если у вас питание 30 В, а параметры катушки у всех +/- одинаковые.
Регулировкой амплитуды выходного сигнала усилителя, я полагаю.
Чтобы посмотреть как что регулируется, надо собрать схему и покопаться в ней.
Относительно 400 мА. У меня есть сомнения в этой цифре. Кроме того, не путайте потребляемый ток или ток через выходные транзисторы с током в катушке.
У меня ток через катушку (тор) что-то около 300 мА (не помню точно), а потребляемый от лабораторного БП при напряжении 23 В ток равен 0,25 А и это при ненулевом токе покоя. ХР2206 пока запитан от отдельного БП.
Еще нюанс. Схема с транзисторами Дарлигтона требует более высокой квалификации т. е. настройки.
Схема АБ требует не настройки, но подстройки частоты в резонанс. Резонанс пока определяю по максимуму тока потребления. А вот измерить ток можно только осциллографом (обычными приборами и способами).
 
Резонанс и связанное с ним токопотребление очень удачно отражается на стрелочном индикаторе от магнитофона. Резистора в 0,47 Ома , врезанного в плюс питания, датчика тока питания, хватает спокойно накрутить частоту ,установив стрелочку на максимум отклонения, делов-то...
Денис это Горелочкин, его схемами забит интернет, с его схем и началась эта тема, попросили помочь наладить эту лажу на автомобильной микросхеме , которая дико греется и выдает смешной сигнал . Тогда и понял все тяготы и лишения при сочинении подобного устройства. На первых порах впадал в когнитивный диссонанс от явного несоответствия того, что Мишин на лекциях говорит с тем, что показывают в роликах, какие-то смехотворные устройства -игрушки с чудовищной формой сигнала и с придыханием произносимого слова эмплозия....
А если принять тот факт, что и мультивибратор , пропущенный через катушку, выдаст ток синусоидальной формы. можно вообще не париться с качеством сигнала на выходе. Только автор вежливо возвращает желающих такого безобразия обратно к синусоиде. С ней совесть чище.
 
Последнее редактирование:
Олег! Вы бы написали откуда схема. Вам это понятно, а мне и многим другим - нет.

Ничего не понимаю. Выходе из чего и куда?

Прошу прощения, схема Васильева. Просто я перелопатил много инфы, думал все в теме что есть в инете. Про транзисторы. Имелось ввиду при выходе из строя любого биполярного транзистора и его замене, схему придет подстраивать. Такая она " с тонкой душевной организацией" smile_33по питанию. Схема от Эдуарда, в этой теме пост 45. На одном транзисторе.
 

Статистика форума

Темы
3,301
Сообщения
263,004
Пользователи
2,544
Новый пользователь
vlad'mir
Назад
Сверху Снизу