Катушка Тесла-Мишина. Работающая схема от АБ

Вот утверждение, но чем оно обосновано?
Это основано на практических работах Николы Тесла(смотрим его патенты),потом подобный прибор выставлялся на электротехнической выставке в Париже 1905г(не помню кем) и позиционировался как лечебный ,чуть ли не от всех болезней .Эти приборы были сделаны по схеме осцилляторов и давали кучу гармоник,но всё равно толк был.Позже (где-то в году 1927) какой-то русский инженер сделал подобное устройство на лампах,ещё позже какой-то врач из США в 1957г прибор усовершенствовал и вылечил контрольную группу из 40 человек от рака.После этого он погиб при непонятных обстоятельствах,аппарат исчез,а обслуживающий персонал был куплен,запуган и разослан по разным клиникам. Мишин лишь нашёл всю эту инфу и правильно расчитал катушку и сделал в купе с кем-то схему на транзисторах,проверил-работает ,и выложил на Ютьюб.
Пишу по памяти где-то в чём-то могу ошибаться.
 
Это основано на практических работах Николы Тесла(смотрим его патенты),потом подобный прибор выставлялся на электротехнической выставке в Париже 1905г(не помню кем) и позиционировался как лечебный ,чуть ли не от всех болезней .Эти приборы были сделаны по схеме осцилляторов и давали кучу гармоник,но всё равно толк был.Позже (где-то в году 1927) какой-то русский инженер сделал подобное устройство на лампах,ещё позже какой-то врач из США в 1957г прибор усовершенствовал и вылечил контрольную группу из 40 человек от рака.После этого он погиб при непонятных обстоятельствах,аппарат исчез,а обслуживающий персонал был куплен,запуган и разослан по разным клиникам. Мишин лишь нашёл всю эту инфу и правильно расчитал катушку и сделал в купе с кем-то схему на транзисторах,проверил-работает ,и выложил на Ютьюб.
Пишу по памяти где-то в чём-то могу ошибаться.
Есть фото, на котором позади Теслы видна эта самая катушка, диаметров метра полтора, из трубок или толстого провода
 
Благодарен за советы, но конечно найти хороших врачей это основное - дочь давно этим занимается, пока не получается.
Это основано на практических работах Николы Тесла(смотрим его патенты),
Давайте будем конкретнее, байки про Теслу давно надоели, кроме того, что он великий изобретатель, он еще и великий мистификатор, по сравнению с ним коллективы последующих шаманов отдыхают.

Позже (где-то в году 1927) какой-то русский инженер сделал подобное устройство на лампах,ещё позже какой-то врач из США в 1957г прибор усовершенствовал и вылечил контрольную группу из 40 человек от рака.
Русский инженер - видимо Лаховский. Лаховский представлен в инете достаточно хорошо, он использовал более высокие частоты.
По врачу из США пока данных не имею.

Привожу выписку (по частотам) из патента (см. ниже) двух деятелей, один знакомый М., второй - патентообладатель некто Куницын. Видимо он основной организатор, а роль пропагандиста отведена М.

1634986341556.png


1634985526988.png

и так далее, легко найдете патент.

В общем по обоснованию частот вопрос открыт.
 
По врачу из США звали его доктор Райф :
 
Сейчас возился с прибором для катушки, нашел забавное решение контролировать настройку прибора на резонанс катушки . Ток покоя на резонансе удваивается. что прекрасно ловится обычным миллиамперметром на 500 мА. Ток покоя примерно 250 ма, на резонансе он полампера.
Видно будет очень.
 
Вообще то 285 - 400 кГц,факт как бы общеизвестный,
Аргумент, конечно, "сильный".
С.П. Королев при планировании полетов на Луну остановил споры и сомнения проектантов посадочного модуля и взял ответственность на себя своим письменным указанием "Луна твердая". Это заставило его команду не отвлекаться на споры и работать, результат известен.
Чем подтвердите "общеизвестный факт" об эффективности использования 285-400 кГц?
 
Я о своем о нудном. Выходной каскад для генератора , выполненный на полевиках-латералах избавляет от кучи неприятностей с настройкой, термостабилизацией, просадкой выходного напряжения на резонансе. , ступенькой и прочим. А с биполярными транзисторами капкан на капкане. День ушел на вылизывание схемы, работавшей в макете без проблем. С нифига загенерил операционник, до этого работавший устойчиво. Просаживается выходное напряжение не только на выходе мощника, но как оказалось, на выходе опера тоже. Почему- непонятно. Пока непонятно.
Настроил, конечно, но все непросто оказалось, хотя каждый кубик по отдельности и попарно работал безупречно . Мдя....
 

Вложения

  • выходной каскад для Мишина на латералах  рабочая схема.jpg
    выходной каскад для Мишина на латералах рабочая схема.jpg
    99.7 KB · Просмотры: 423
Выходной каскад для генератора , выполненный на полевиках-латералах избавляет от кучи неприятностей
И добавляет свои, в первую очередь - где взять.
Поэтому я сегодня спаял макет УМЗЧ "Агеева" и долго мучился с тем, что сигнал на выходе искорёженный.
Так бывает - три сосны детали из которых выбраться не можешь.
Оказалось, конденсатор вольтодобавки не в ту точку подключил. Как амплитуда увеличивается, схему плющит.
По устранению ляпа всё чисто, но пока на уровне 2 В (6 В от пика до пика) и с нагрузкой-резистором 8 ом.
С нифига загенерил операционник
А вот не хочу я здесь операционник по ряду причин, а хочу предусилитель на двух маломощных транзисторах.
Само собой, поставлю RC фильтр по питанию.
Собирал когда-то приёмники прямого усиления, помню что без фильтров они могли возбуждаться.
Здесь те же радиочастоты - ДВ.
непросто оказалось, хотя каждый кубик по отдельности и попарно работал безупречно . Мдя....
Меня больше удивляет когда всё сразу работает - жди большого подвоха.
Поэтому я и влез в тему. Ведь важна не только схема, но и конструктив, особенно на таких хоть и низких, но радиочастотах.
Надеюсь, у меня получится несколько простейших платок удобных для повторения.
ПОКА порадовал повторитель Агеева. Не могу придумать более простой мощный УНЧ из нескольких практически любых деталей, работающий на радиочастотах.
Благодаря тому, что УМЗЧ без усиления по напряжению, он должен работать устойчиво.
Посмотрим. Делаю на самых недефицитных деталях (кроме китайского модуля-генератора).
Если заработает и начнет лечить, можно будет и задающий генератор сделать другой, на доступных деталях.
Но без осциллографа, конечно, здесь никуда.
Хрен бы я заметил свой ляп, а потом ломал бы голову - почему не получается.
Пока вижу такую настройку.
Стрелочный индикатор и две ручки настройки.
№1 - настройка резонанса по максимуму,
№2 - установка тока катушки.

Именно " буферок", или у вас нет просадки по выходу с XR2206 ? Кстати, имхо, запас по мощности должен быть раз в 5. То есть использоваться выход должен процентов на 20, не более. Вот тогда и синус будет красивый.
Всё же не буферок (повторитель), а усилитель.
У меня при штатном китайском питании от XR2206 получается 2 В (6 В пик-пик), думаю, использовать на 1 В, далее транзисторный усилитель на 2-х транзисторах с усилением около 10, далее - повторитель Агеева. катушки пока нет.
Может завтра спаяю эти 2 транзистора + 5 резисторов и попробую что получится.
В отличие от ОУ такой усилитель намного менее склонен к возбуждению, некапризен к питанию, детали подножные.
 
Всё же не буферок (повторитель), а усилитель.
Когда я говорил про буфер, то имел ввиду, что токовый выход у микросхемы мал.
То есть, даже если бы она выдавала 10 вольт, то выходного тока было бы все равно маловато.
Даже,что бы перезарядить входную емкость латералов.

ПОКА порадовал повторитель Агеева.
Замечательное схемное решение ( правда известное задолго до Агеева).
Имхо лучше него , в данном случае только обычный двухтактный Э.П. с нулевым током покоя.
 
Когда я говорил про буфер, то имел ввиду, что токовый выход у микросхемы мал.
То есть, даже если бы она выдавала 10 вольт, то выходного тока было бы все равно маловато.
Даже,что бы перезарядить входную емкость латералов.
Получить от этой микросхемы 20 В от пика до пика всё равно нереально, а вот буфер ей не нужен, я специально смотрел на осциллографе сигнал с нагрузкой и без. Разницы никакой.
При максимальном уровне и форма начнет портиться - зачем это надо? Пусть дает свой 1 В с запасом, предусилитель усилит в несколько раз и всё.
схемное решение (известное задолго до Агеева
Это известно, но так короче и У НАС он первый довёл это решение до каждого радиолюбителя.
Поэтому я часто писал "Агеев" - но разве кто на это обратил внимание??
Имхо лучше него , в данном случае только обычный двухтактный Э.П. с нулевым током покоя.
Я специально несколько увеличил номиналы резисторов (уменьшил ток покоя и нагрев), думаю, можно увеличить больше - в данном случае нам не нюансы пианиссимо музыки выслушивать.
Обычный ЭП с нулевым током покоя МНОГО ХУЖЕ.
 
Да просто показал вам, что везде обсуждаются частоты ориентировочно от 285 до 400 кГц, а не как у вас от 285 до 300. Хотел Вам выложить отфильтрованную "выжимку", полученную многочасовым перелопачиванием многочисленных форумов по К.М. " Почему может быть неэффективна катушка Мишина" Но после таких заявлений Какие ваши доказательства желание пропало.
Примите мои глубочайшие извинения, как говорится "Adieux"
Но, прошу прощения, кроме моей персоны, тут присутствуют более приятные Вам и конструктивные участники, которым Ваши изыскания крайне интересны!
 
Последнее редактирование:
И добавляет свои, в первую очередь - где взять.
Поэтому я сегодня спаял макет УМЗЧ "Агеева" и долго мучился с тем, что сигнал на выходе искорёженный.
Так бывает - три сосны детали из которых выбраться не можешь.
Оказалось, конденсатор вольтодобавки не в ту точку подключил. Как амплитуда увеличивается, схему плющит.
По устранению ляпа всё чисто, но пока на уровне 2 В (6 В от пика до пика) и с нагрузкой-резистором 8 ом.

А вот не хочу я здесь операционник по ряду причин, а хочу предусилитель на двух маломощных транзисторах.
Само собой, поставлю RC фильтр по питанию.
Собирал когда-то приёмники прямого усиления, помню что без фильтров они могли возбуждаться.
Здесь те же радиочастоты - ДВ.

Меня больше удивляет когда всё сразу работает - жди большого подвоха.
Поэтому я и влез в тему. Ведь важна не только схема, но и конструктив, особенно на таких хоть и низких, но радиочастотах.
Надеюсь, у меня получится несколько простейших платок удобных для повторения.
ПОКА порадовал повторитель Агеева. Не могу придумать более простой мощный УНЧ из нескольких практически любых деталей, работающий на радиочастотах.
Благодаря тому, что УМЗЧ без усиления по напряжению, он должен работать устойчиво.
Посмотрим. Делаю на самых недефицитных деталях (кроме китайского модуля-генератора).
Если заработает и начнет лечить, можно будет и задающий генератор сделать другой, на доступных деталях.
Но без осциллографа, конечно, здесь никуда.
Хрен бы я заметил свой ляп, а потом ломал бы голову - почему не получается.
Пока вижу такую настройку.
Стрелочный индикатор и две ручки настройки.
№1 - настройка резонанса по максимуму,
№2 - установка тока катушки.
У меня регулятор частоты на фронтанели, амплитуды- на плате, как неосновной. И он обычно накручен на полный газ.
Агеев на BD139-140 и 1943-5200 работает безупречно, но смущает просадка выходного напряжения опера на резонансе катушки, хотя выдает схема столько, сколько прошу, 10 в на пике, 7 в эфф. Копаться в изучении этого эффекта уже нет ни сил ни желания.
В данный момент индикатором настройки служит резистор 1, 5 Ома в проводе к катушке, параллельно резистору лампочка на 1 в 68ма. И эта цепочка жрет кусок полезной мощности. Придется перенести её в питание либо менять способ индикации.
ПС. Скорее всего, схема работает как положено, просто забыл особенности поведения выходного каскада на биполярах. С полевиками все работает одним щелбаном, а тут приходится вошкаться изрядно.
 
Последнее редактирование:
Коллеги!
Странные вещи вы пишете.
Не стремится даже при резонансе контура его сопротивление к нулю. Катушка намотана не слишком толстым проводом и весьма длинным.
Пусть активное сопротивление катушки 6 ом, ну так усилитель Агеева спокойно работает на 4 ома.
В выходном повторителе используются не хилые, а мощные транзисторы расчитанные на амперные токи.
Но повторитель без ООС поэтому его выходное сопротивление далеко не нулевое, при резонансе выходное напряжение и должно падать.
А вот как может это влиять на выходное напряжение усилителя на ОУ? Или задающего генератора? Никак.
Вернее, при резонансе и максимальном токе питания возможна просадка напряжения питания.
У меня в китайском наборе питание XR2206 стабилизировано. Если напряжение ОУ не стабилизировано, на максимуме возможна просадка.
Теоретически просадка на выходе ОУ возможна при уменьшении входного сопротивления повторителя Агеева, но это тоже сомнительно, тем более оно должно стать менее 2 кОм.
Еще более сомнительна незапланированная ООС от рабочей катушки на входные цепи каскадов.
При наличии лабораторного БП можно попробовать - проблема дело в питании или нет.
Копаться в изучении этого эффекта уже нет ни сил ни желания.
Золотые слова. Лучше покопаться в применении прибора - когда "блин", а когда "бублик" и сколько держать. Ориентироваться на ощущения?
индикатором настройки служит резистор 1, 5 Ома Придется менять способ индикации.
Дык уже есть, схема НЕ моя. Токовый трансформатор.
1634726768465.png
 
Коллеги!
Странные вещи вы пишете.
Не стремится даже при резонансе контура его сопротивление к нулю. Катушка намотана не слишком толстым проводом и весьма длинным.
Пусть активное сопротивление катушки 6 ом, ну так усилитель Агеева спокойно работает на 4 ома.
В выходном повторителе используются не хилые, а мощные транзисторы расчитанные на амперные токи.
Но повторитель без ООС поэтому его выходное сопротивление далеко не нулевое, при резонансе выходное напряжение и должно падать.
А вот как может это влиять на выходное напряжение усилителя на ОУ? Или задающего генератора? Никак.
Вернее, при резонансе и максимальном токе питания возможна просадка напряжения питания.
У меня в китайском наборе питание XR2206 стабилизировано. Если напряжение ОУ не стабилизировано, на максимуме возможна просадка.
Теоретически просадка на выходе ОУ возможна при уменьшении входного сопротивления повторителя Агеева, но это тоже сомнительно, тем более оно должно стать менее 2 кОм.
Еще более сомнительна незапланированная ООС от рабочей катушки на входные цепи каскадов.
При наличии лабораторного БП можно попробовать - проблема дело в питании или нет.

Золотые слова. Лучше покопаться в применении прибора - когда "блин", а когда "бублик" и сколько держать. Ориентироваться на ощущения?

Дык уже есть, схема НЕ моя. Токовый трансформатор.
Посмотреть вложение 24064
Все сложилось быстрее, чем думалось. Врезал в плюс питания +28в резистор 0,47 Ома, ему в параллель стрелочный индикатор от магнитофона. На резонансе доходит до края шкалы, вне резонанса на половине шкалы, чуть дальше. Будет работать показателем работы прибора.
Как тот крокодил Гена, работавший в зоопарке-. крокодилом. Синус чистый, просадка небольшая, повозился с регклятором частоты, не хватало плавности на резонансе. Теперь вместо килоома там 500 ом, а добавка 2, 5 к. Период от 3, 5 мкс до 3 мкс.
ПС. Мне вчера эта схема вынесла мозги, не мог понять, что стряслось, ведь только что все работало. А всему виной баба, пришла переписывать население моей квартиры. И теперь не то, что раньше. это уже не перепись, а скажи все про себя, про детей, где живут, чем живут, где прописаны, где учились, сто вопростов , вынос мозга на улицу.
Естественно, забыл, что отпаял перемычку частотной коррекции на опере, включил и поимел дикую генерацию на МГЦах. Она наложилась на эти 300кГц и получилась дичь и лажа.

ПС. Катушка на резонансе имеет совершенно определенное значение импеданса. Он примерно 10 Ом. И на пике напряжения 10 вольт имеем ампер , эффективного- 0,7 а. Но есть один нюанс.
Частота в 300 кГц с амплитудой в 10 вольт и током в ампер для биполярных транзисторов средней частоты и мощности уже близка к предельной, скажем, выходной каскад по Агееву бежит полной мощностью до 1 МГц. Дальше резкое искажение формы сигнала и спад усиления.
Да и входное сопротивление этого каскада, по видимому, уже сильно не 4-10 ком, как для НЧ.
Отсюда и раскачке тошно становится.
 
Последнее редактирование:
ПС. Катушка на резонансе имеет совершенно определенное значение импеданса. Он примерно 10 Ом. И на пике напряжения 10 вольт имеем ампер , эффективного- 0,7 а
А как вы думаете, может провод взять не 0.43, а потолще ? Ведь в виде тепла на активном сопротивлении катушки бесполезно рассеивается приличная мощность. Тогда можно и Uпит.сделать меньше и соответственно выходным транзисторам полегче.
 
А как вы думаете, может провод взять не 0.43, а потолще ? Ведь в виде тепла на активном сопротивлении катушки бесполезно рассеивается приличная мощность. Тогда можно и Uпит.сделать меньше и соответственно выходным транзисторам полегче.
Можно, но катушка раздуется диаметром , импеданс упадет, усилителю тошно будет.
 
Можно, но катушка раздуется диаметром , импеданс упадет, усилителю тошно будет.
При проводе 0.4 по меди, по моим прикидкам процентов 30 идет на бесполезный нагрев катушки.
Хотя многим нравится "такая приятно тепленькая". Это же ненужные потери в усилителе.
Что бы усилителю "не было тошно" можно просто снизить напряжение раскачки,получив ту же полезную мощность в катушке.
По грубым прикидкам увеличение диаметра по меди с 0.4 до 0.5 снизит потери на нагрев раза в полтора, а диаметр увеличит на 2 см ( при намотке на пустышке от СД ).
Ну и попутно добротность само собой повысится.
 
Последнее редактирование:
Скин-эффект. На 300 кГц наверное около 0.1 мм.
 
При проводе 0.4 по меди, по моим прикидкам процентов 30 идет на бесполезный нагрев катушки.
Хотя многим нравится "такая приятно тепленькая". Это же ненужные потери в усилителе.
Что бы усилителю "не было тошно" можно просто снизить напряжение раскачки,получив ту же полезную мощность в катушке.
По грубым прикидкам увеличение диаметра по меди с 0.4 до 0.5 снизит потери на нагрев раза в полтора, а диаметр увеличит на 2 см ( при намотке на пустышке от СД ).
Ну и попутно добротность само собой повысится.
Я как честный пионер слушал советов дяденьки Мишина, чтобы катушка была прям тютя в тютю 125мм. Поэтому, мудило гороховое, достав с антресоли пару катушек размагничивания от 3УСЦТ, в которых шедевральный ПЭВ-2, 0,51 мм. намотал катуху, увидел, что резонанс сильно выше , расстроился, купил на рынке 0,43мм, дерьмо последнее по качеству лака. Теперь выкинуть жалко, мотать нельзя.
А сейчас сижу , чешу репсель: как же так: плоская катушка- 125 мм, и ни мм в сторону. а тороидальная- как получится. Непорядочек-с.
 
Последнее редактирование:
Второй раз лажанулся, когда на рынке до его погрома в лавке была катушка провода ПЭВ-2 0,51мм. Возьми, дурень, пригодится. Нет. Ещё успею. И не успел.
 
Мишина заслуга в том,что он из нафталина достал эти забытые разработки и расчитал катуху малую на 300кГц. Он вычислил путём экспериментов соотношения частоты к диаметру провода, внутреннему и наружному диаметру катушки и колич. витков.После чего проверил -лечебные свойства подтвердились.Радостью бесплатно поделился с народом.Причём,он просил всех повторить и выложить свои результаты.Дабы подтвердить либо опровергнуть положительные свойства его затеи. Уже за это ему низкий поклон.
 
Мишина заслуга в том,что он ...расчитал катуШКу на 300кГц. Он вычислил путём экспериментов соотношения частоты к диаметру провода, внутреннему и наружному диаметру катушки и колич. витков.
Крайне маловероятно, что человек явно несведующий в радиотехнике мог что-то вычислить. Скорее всего это сделал какой-то безымянный радиоинженер.
Ну да нам это неважно, аффторские права пусть ищут потомки авторки "Хижины дяди Тома".
Для нас важнее "лечит - не лечит", "что лечить" и "как надо лечить", сюда входят токи, частоты, параметры катушек и т. п.
К сожалению, на ЭТОМ сайте информации мало, приходится смотреть рекламные проспекты в интернете, а отношение к рекламным проспектам понятно какое, только что после работы я выгреб очередную порцию из почтового ящика в подъезде и выкинул эту порцию не читая.
Увы, самоделками приходится заниматься из-за ужасающего состояния нашей медицины и наших врачей. Непонятно что менее рисковано - заниматься самолечением или идти к врачам...
P.S. Пардоньте, но рекламный ролик и смотреть не буду. Доверие к ним на абсолютном нуле.
 
Мне другое интересно. Прибор Мишина, о котором веду речь и который вчера был доделан , настроен и проверен на себе, показал уверенный эффект , снял болевые ощущения в спине и шее, тогда. как трудяга с выходным каскадом на полевиках и идеальной синусоидой работает слабее, держать приходится дольше. Почему- ещё не знаю. Одно знаю, питание у них разное. Видимо, есть влияние .
 

Вложения

  • IMG_20211024_100239.jpg
    IMG_20211024_100239.jpg
    636.5 KB · Просмотры: 401
  • IMG_20211024_100256.jpg
    IMG_20211024_100256.jpg
    683 KB · Просмотры: 397
питание у них разное. Видимо, есть влияние .
При одинаковом токе в катушке? Кстати, каком?
Разность питания в напряжении, импульсный-неимпульсный, или в чём?
Есликатушка одна и та же, может частоты чуть разные.
Интересно узнать - что неочевидное влияет.
 
При одинаковом токе в катушке? Кстати, каком?
Разность питания в напряжении, импульсный-неимпульсный, или в чём?
Есликатушка одна и та же, может частоты чуть разные.
Интересно узнать - что неочевидное влияет.
В приборе на фото блок питания тайваньский , качественный, питание чистое. В другом два последовательных на 14 в , взятых видимо от освещения . При первой возможности сменю их на один нормальный. Частоты одинаковые, в районе 300 кгц.

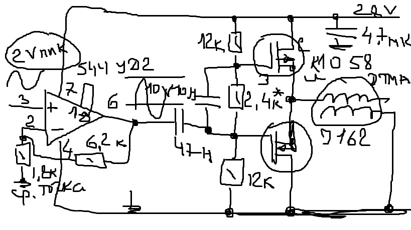
Это который на 544уд2 и выход на биполярах ? Хотя на плате вроде XR 2206 ?
2206 задающий, 544уд2 разгонный, выход по Агееву на биполярах разной мощности.
Обойтись без задающего, применив катушку в качестве опорного контура. с разбегу не получилось, синус неустойчивый, меандр скорее. Плюнул, применил микросхему.
Если найду, куда затерялся терморезистор ТПМ2-0,5 , сочиню задающий на опере 544уд2, по схеме Вин-моста. Все эти уборки на рабочем столе приводят к одному- хрен потом чего нужного найдешь, что лежало под присмотром, в привычном и уютном бардаке.
 
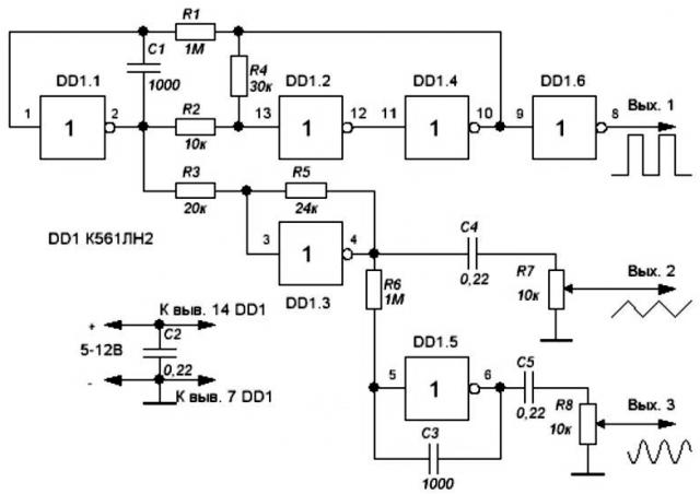
Вот задающий,откуда то из старого Радио. Конечно синус весьма условный, но просто как вариант.
561лн2.jpg


По грубым прикидкам увеличение диаметра по меди с 0.4 до 0.5 снизит потери на нагрев раза в полтора, а диаметр увеличит на 2 см ( при намотке на пустышке от СД ).
Ну и попутно добротность само собой повысится.
Сам себя поправлю. Не даст это выигрыша при таком (планарном) типе намотки. Увеличение диаметра на пару сантиметров это увеличение длинны провода - "мама не горюй". Съест все преимущество большего диаметра провода.
При намотке"бубликом"даст.
 
Последнее редактирование модератором:
Я заметил, что тема только тогда пользуется популярностью, когда в ней преобладает СРАЧ.
Вот он поутих и ПО ДЕЛУ никто не пишет.
Попробую продолжить тему. Может мой опыт, особенно неудачный, поможет тем кого интересует тема, а не срач и возможность облегчиться.
***
Итак, имеется генератор на XR2206 - набор для сборки с Али. Имеется повторитель Агеева (буду называть так для простоты и чтобы было понятно).
Генератор свободно выдает неискаженную на глаз (этого достаточно) синусоиду в области 200...400 кГц. Нам не надо ни больше, ни меньше.
Но отмечу, что на самой верхней частоте, наверное это 1 МГц амплитуда падает более чем вдвое.
Предположу (возможно я снова ошибаюсь), что когда Бокарёв писал про то что усилитель на КР544УД2 на 1 МГц уже тянет плохо, может он не посмотрел что уходит с XR2206. Но, повторяю, эта область нас не волнует, кстати, синус на 1МГц тоже чистый, а падение уровня нетрудно компенсировать усилителем.
XR2206 при питании от 12 В на 300 кГц выдает 7 В от пика до пика. Действующее напряжение около 2,5 В.
Если, как пишет Бокарёв, сопротивление плоской катушки на резонансе = 7 ом, и нужен ток до 1 А (может это и много, но пока лучше иметь запас), то действующее напряжение дожно быть =7 В, а амплитудное 10 В, от пика до пика = 20 В.
Повторитель Агеева имеет усиление немножко менее 1.
Значит между XR2206 и усилителем тока (мощности) надо дополнительно усилить сигнал 300 кГц в 3...4 раза.
Я не захотел делать усилитель на одном транзисторе BD139 (может быть я и здесь не прав), недолго думая решил, что на двух маломощных транзисторах будет лучше. Сделал и убедился в своей довольно очевидной ошибке - получить чистую синусоиду 300 кГц и размахом 20 В пик-пик не получилось. Можно было сделать, но проще попробовать КР544УД2, что я и сделал. По излишней любви к запасу сделал усиление =5 (буду переделывать). Микросхема КР544УД2 в штатной схеме получая сигнал от XR2206 и нагруженная на повторитель Агеева выдавала на своём выходе 20 В пик-пик при питании около 23 В.
Примерно то же было на нагрузке из резисторов 8+1 ом после усилителя мощности.
Надо сделать подстройку, но макет уже пригоден для испытаний. Кстати, сейчас от БП потребление тока 0,4...0,5 А Считаю, это хорошим результатом.
Можно использовать трансформатор на 20 Вт.
Возникает еще проблема - определение частоты при настройке. Это позволяют делать разные недорогие приборчики с Али, их проще купить, чем собирать.
В своё время я купил 5-разрядный частотомер для кварцев. Меня интересовали частовые кварцы, а без доработки он на них не реагирует. Но вот здесь он может быть полезен.
XR2206 имеет два одновременно работающих выхода - синус и прямоугольник. Причем амплитуда у последнего не меняется и равна пик-пик 10 В.
Рисковано, надо ставить делитель, но у меня всё заработало. Значит при настройке можно подключить этот частотомер с крупными яркими цифрами.
Вывод:
1) если нет опыта в изготовлении звуковых генераторов 300 кГц, проще купить кучку деталей и платой и микросхемой XR2206 у китайцев.
2) в качестве усилителя напряжения использовать КР544УД2.
3) На выходе - повторитель Агеева.
4) Блок питания с напряжением 22...28 В.
Считаю, что это наиболее лёгкий путь.
Катушку еще не мотал, теперь надо, пока ноги носят.
Сперва хочу попробовать бублик для суставов на витой паре, за неимением нужной гофры возьму другой каркас.
До сих пор не определился с НУЖНОЙ частотой катушки и током для лечения суставов, может кто подскажет ИЗ ЛИЧНОГО ОПЫТА?
 

Статистика форума

Темы
3,302
Сообщения
262,806
Пользователи
2,544
Новый пользователь
vlad'mir
Назад
Сверху Снизу