KSV
1 ранг
- Регистрация
- 10 Июн 2020
- Сообщения
- 6,986
- Реакции
- 7,338
- Баллы
- 257
- Страна
- Россия
- Город
- Москва
- Имя
- Сергей
Это так и Эллиотт постоянно это подчёркивает. Но усилителю для катушки Мешна, этот нуль не нужен,более того, лучше разделять каскады генератор-предусилитель напряжения-усилитель мощности, конденсаторами.Добавлю: в такой схеме ноль на выходе без интегратора непросто получить.
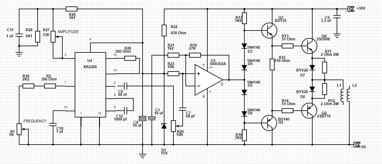
Проблема КР544УД2 и ей подобной в том что питание +-15 В, а питания Умощности в 30 В маловато для тока в катушке на уровне 1 А.
Я сделал 34 В - это на грани абсолютного предела питания для микросхемы. Есть риск, поэтому панелька под микросхему в моём варианте обязательна.
Конечно, можно сделать усилитель мощности который усиливал бы и напряжение, но я расчитывал на "ПОВТОРИТЕЛЬ Агеева", который несколько уменьшает поступающее на него напряжение.
Этот параллельный повторитель прост и проверен, гарантированно работает.
Простой УМЗЧ гарантированно работающий на 300...400 кГц и на любых транзисторах, надо ещё поискать.
Я уверен, что для ПОВТОРЕНИЯ данного медицинского прибора радиолюбителями средней квалификации и даже начинающими, нужна схема максимально простая в наладке и на недифицитных деталях (поэтому задающий лучше делать на базе китайского набора). Пусть этих деталей будет больше, лишь бы собтрать и настраивать было проще.
***
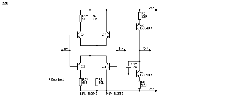
Повторяю, лично Я этот ОУ не делал, поэтому голову на рельсы не кладу. Нагрузочная способность у него небольшая, но должна быть достаточной.
Надо не забывать, что это всего лишь ОУ и нужны будут внешние детали для работы, примерные номиналы можно подсмотреть у того же Эллиотта.
Вопрос в количестве этих гармоник у усилителя на базе этого ОУ. Если речь о долях процента, дальше и писать нечего.И нечетные гармоники преобладают, в отличие от SA600. Четные давятся хорошо.
Эллотт постоянно подчёркивал что его ОУ хуже любого покупного за два доллара, его ОУ для особых применений - работе на очень высоких частотах до мегагерц, возможности работы от любых (в разумных пределах) высоких напряжений, возможности произвольно задавать ток покоя выходного каскада, что невозможно сделать у покупного ОУ.
***
Короче говоря, нужны испытания на 300 кГц с высоким напряжением питания (до 40 В).
В связи с высоким быстродействием, резистор ООС с выхода на вход ОУ должен быть примерно 1 кОм.








