Катушка Тесла-Мишина. Работающая схема от АБ

и почем такой тестер ? и где покупался?
На Али. Стоимость около 3000р. Уже на подходе. Конечно дешевле сделать самому, в далекой юности смастерил подобное, помогало сильно в отборе. Сейчас во времени сильно ограничен.
 
Я бы глянул в сторону микросхем усилителей класса D, там как раз нужные частоты и токи приличные, только синус на выходе сделать убрав родные фильтры.
что-то дальше 60 кГц он у меня не побежал.
Понятно, что дешевый вариант.
А мож руки не туда приставлены. Не знаю.
 
дальше 60 кГц он у меня не побежал
Там собственная несущая частота 300-500 кгц (меандр) без выходных фильтров (и генератор не нужен -только модулятор (источник входного сигнала) . РАМ8403 30рр на Али...
 
Там собственная несущая частота 300-500 кгц (меандр) без выходных фильтров (и генератор не нужен -только модулятор (источник входного сигнала) . РАМ8403 30рр на Али...
тоесть планируется как основа для создания генератора?
 
У меня есть TDA3116D2, каюсь, пробовал заставить ее играть хотяб басовую секцию, заставил. играла, но давала помеху на чувствительные дивайсы тракта, полагаю, ее можно попробовать, достаточно мощная для данных целей, стоит копейки готовая плата, модулирующая частота регулируется от 400 до 1200 кГц и есть синхро вход.

1675960247379.png
 
В 70х сосед- врач приносил для ремонта коробочку красного дерева с аппаратом Дарсонваля. К нему были стеклянные электроды различной формы.
Дарсонваль (1881г.) – это прибор, оказывающий в терапевтических целях воздействие на кожный покров электрическим током высокой частоты (коронный или искровой разряд ). Там была катушка (зажигания) с прерывателем.
Переменный ток ликвидирует прыщи и бородавки, разглаживает морщины. Женщины часто используют дарсонваль для борьбы с целлюлитом. -тоже лечит (почти) от всего.
 
На катушку подается напряжение частотой 250-400 кГц и при этом образовывается статическое поле.

«Катушка Мишина», она вырабатывает переменное электростатическое поле

Катушки Мишина являются проводниками электростатического излучения.

Чтобы создать механические вибрации, нужны 2 прибора: генератор синуса и катушка Мишина....

и индикатор статического поля ...

Катушка чистой статики

Двойной безиндуктивный тор Мишина. Это подобие «Чистой Статики», только вариант с Тором.
Жуткая бредятина. Писал человек далёкий от физики и ничего в ней не понимающий.
Одним словом шаман, которому дали в руки "волшебную" цацку.
Уже в пятом школе по физике проходят что такое статическое поле.
Статическое поле частотой сколько-то герц - это все равно что автомобиль стоящий на месте, но развивающий скорость.
Через "катушку чистой статики" может проходить только постоянный ток.
Статика и переменность - это "стой там - иди сюда".
И не вибрация, а модуляция.
Короче, в топку такую писанину.
Статическое магнитное поле будет от обычного магнита или от катушки через которую проходит постоянный ток. Как только ток через катушку начнет меняться, статическое поле превратится в переменное.
При подаче напряжения с формой меандра на высокодобротную (это термин, а не хорошесть) катушку, электромагнитное поле будет иметь синусоидальную, а не "квадратную" "форму".
Понимаю, тот кто писал такие инструкции-опусы "в академиях не учился", но в таких случаях приглашают технических консультантов, иначе получается бред.
Бред когда толпа гуманитариев ищет "эмплозию" являющуюся на самом деле "грязью".
Пример.
Это собрать толпу гуманитариев послушать "эманацию музыки" которая заключается в том, что им дадут прослушать выделенные нелинейные искажения то есть грязь, мусор, полученные пропусканием музыкального сигнала через УНЧ с дальнейшей фильтрацией музыкального сигнала.
***
Врачи нередко не понимают принцип действия приборов которыми пользуются.
Очень давно, мой лечащий врач принёс на время простой прибор. Он лечил "отряд космонавтов" в Подмосковье (не помню как он правильно называется). Я скопировал этот прибор и сделал функциональную копию (несколько иные детали и электроды, хотя схема та же). Врач лечил этим прибором меня и других в дополнение к обычным средствам. Кстати, нелегально.
Прибор работал и снимал боль.
Но врач при этом ничего не понимал в принципе действия прибора. Врач только знал куда его прикладывать и какой электрод выбрать - точечный или множественный.
Так что не будем делать из подобранных инструкций культа.
Знаете, для бытовой радиотхники есть два вида инструкций:
- User manual,
- Service manual,
Первая - для домохозяек, как включить в розетку и какую кнопку нажать для включения.
Вторая - описание для специалистов с принципиальной схемой, рисунком плат, электрическими режимами.
Человеку свободно разбирающемуся в Service manual, не нужен User manual.
 
Электроакупунктура? Белорусы сделали заводской (с подробным User manual - как им лечиться)))
Как раз электропунктуру в быту осваивать дело опасное, потому как в начале 80-х общался с ребятами , этой темой занятых. Сказали так. По сравнению с иглой электропунктура дает ошеломительный эффект, потом эффект снижается, потом точка вообще умирает. А иголка работает всегда.
На себе прочувствовал эффект лечения током по точкам, когда одному неврипетологу починил его прибор для электропунктуры. А он решил мне облегчить состояние от цветущих сорняков. И чего-то там потыкал, глянул проводимость, подправил, все так легко, играючи, с песней. А потом по дороге домой я понял, что умираю. Просто умираю, настолько все стало плохо и страшно, ощущение смерти. Искры в глазах. Потом кое-как очухался, дошел домой. Утром тому радостному мудиле все высказал.
 
однозначно проблемный дивайс.
Валяется где-то в чулане только потому, что всё недосуг выкинуть.
Было еще одно чудо. Биоптрон называется. Лечение светом.
Чета там долго буровили про особый спектр, реакцию клеток на него, эффект от поляризации.
Long story short - издох он чего-то, и я в него полез :) Отвалился провод от выключателя. Внутри простейший таймер с зуделкой, обычная лампа накаливания и светофильтр желто-зеленый. Не понял..... прогнал лампочку на спектрофотометре. Обычная, накаливания.
Проверил фильтр. Даже не узкополосный, обычный пластик. Поляризация имела место просто потому, что напряжения в материале при литье ее таки обеспечивают бонусом :)
В общем плацебо-классика. Вентилятор теплый воздух от ламочки гонит, а дивайс подсвечивает место, куда. На этом сопсна терапевтический эффект и заканчивается.
Мешочек с подогретой солью работает так же, а стоит намного дешевле.
 
Принесли починить приборчик с мыльницу размером типа для электропунктуры, пара кнопок, крутилка и пара электродов, в нем просто окислились контакты батарейки, починил, включил, поводил по ладошке и передний зуб так заломило, что слезы градом, часа 3 болело, потом отпустило.
 
Электроакупунктура?
Примерно. Я сделал его в 80-е годы. Но не показывал нигде схему, да и не пользовался сам.
Сделал для профессионального врача высокой квалификации. Абы кого в "Звёздный городок" не приглашали.
Поэтому "аргументы" что плохо работает потому что коновал сделал мне плохо - мимо кассы.
Целью моей писанины была критика другой писанины и призыв критически к ней относиться.
Относительно иглотерапии и восторгов от неё - бряхня всё это. Одно время была в дикой моде, как всё иноземное, я прочувствовал её на собственной шкуре (в прямом смысле слова) и не в восторге, а нанести ей вред даже легче чем электропунктурой.
Всё это ИНСТРУМЕНТЫ, а результат от них зависит от того в чьих руках этот инструмент.
Тут некоторые люди высказывались, что данный "клуб" превратился в помойку из-за старых пердунов, которые обсуждают свои болячки. Желаю этим молодым пердунам поскорее почувствовать эти болячки на себе и на своих близких. Тогда они завопят "это другое!" и будут метаться в поисках панацеи.
 
тор направленный и не разбрасывается энергией по сторонам в виде бублика вокруг себя
Моточные данные на этот тор можно узнать.? Ну и диаметр бублика тоже.
 
Моточные данные на этот тор можно узнать.? Ну и диаметр бублика тоже.
Мне не нравится тор по ряду причин, но желательно иметь обе катушки.
Простой вариант.
Нужно достать видеокассету VHS. Можно с помойки.
Найти отрезок "интернет-кабеля" витая пара в мягкой серой оболочке около 20 метров, всё равно две пары или четыре.
Я добавил по краям две щёчки из пластика похожего на оргстекло - для прочности.
Это всё.
Действия.
Вскрыть видеокассету VHS, взять одну из двух бобин-катушек, снять ленту, утилизировать её. Если этаж большой, можно запустить её змейкой, пущай полетает, если ветер есть.
Приклеить по бокам щёчки.
Снять с кабеля оболочку чулком, отделить одну пару.
Намотать на бобину. На память 15 метров.
Я перестраховщик, поэтому советую намотать с запасом 17 метров и подключить к прибору.
Настроить резонанс, он получится грубо 250 кГц.
Отмотать сколько-то провода подстраивая резонанс хоть по частотомеру (точно), хоть по осциллографу (примерно) добиваясь резонанса на 300 кГц.
Оба прибора подключать не к катушке и не к выводу усилителя, а к выходу задающего генератора там где меандр.
Можно по другому. Пусть есть кусок кабеля полько 8 метров. Намотать полностью в два куска, потом отмотать лишнее. Стык двух кусков пар изолировать с термотрубкой.
По третьему - есть кусок витой пары (4 пары) всего 4 метра. Сделать катушку из четырёх кусков.
Понятно, что стыки аккуратно спаять и изолировать термотрубкой.
Вариант очень прост и делается из говна и палок.
Бобина от кассеты наматывается почти полностью.
Поскольку не пользуюсь, куда-то убрал, сразу не нашёл, сфотографировать не могу, но думаю, всё ясно.
В связи с тем что добротность контура значительно хуже, чем у блина, ток будет меньше раза в 2...2,5.
Достоинство витой пары - доступность и достаточная изоляция. У лакового провода не исключён пробой, особенно если провод не новый или лак чуть повреждён, а с витой парой - проще.
 
Пересматривая свой архив по КМ нашел вот это

[20:31:19] Мягкий Вячеслав Павлович: Работал с этими катушками с середины восьмидесятых до 90-х...
Проверяли разные частоты, степень поглощения тканями кислорода, даже проверяли на умственную деятельность...многое что проверяли... В сухом остатке:
Катушки только плоские
Генератор шума - далее ламповый усилитель - широкой полосы частот (от фиксированных отказались) полоса от десятков герц до 200 и более кГц и дальше по ниспадающей вплоть до 400.
Работа с лимфатикой, тканями, опухолями различного происхождения... В частности работа с суставами.
Основой послужили заметки в начале восьмидесятых об действии вихревых магнитных полей.
При использовании (или почему пришли к использованию генератора шума - белого): - основной эффект - стохастическое усиление активности ферментов в клетках и влияние на тканевую жидкость... Чем хуже состояние, тем больше влияние, - если по простому. В сумме получали самонастраивающийся уравновешивающий эффект по нормализации. При использовании отдельных частот были неконтролированные реакции и сложность подстройки - отказались в сумме по эффектам.
Последнее применение было на пациенте с опухолью в конце 2010г, перенесшем операцию по удалению опухоли.

тут я выкладывал некоторые заметки
www.mybiolocation.ru/...373.0
Только одна особенность, - строение катушки как и способ ее подключения как бы предопределяет, что наряду с обычным полем там присутствовало еще нечто.... Не хочу вдаваться в подробности, это так называемая запрещенная физика и мы вольны лишь наблюдать эффекты. (Честно говоря я тоже не горю желанием исследовать это нечто (наелся и ожегся), мне этих эффектов через край в одной только звуковой аппаратуре). Грубо говоря - желательно иметь ламповый усилитель на конце - с транзисторным эффекты будут другие, в том числе и нежелательные.
--
Мощность испольовали небольшую - не более 2-х Вт
 
тор направленный и не разбрасывается энергией по сторонам в виде бублика вокруг себя .
в плоскости тора тоже разбрасывает - будьте любезны.
Поле в виде восьмерки, да, но в центре, параллельно плоскости тора тоже изрядный "блин"

Моточные данные на этот тор можно узнать.? Ну и диаметр бублика тоже.
мотал на оправке диаметром 2.5" ушло 11.5' витой пары.
В частоту попал с точностью 2 кгц.

PS когда к телу подносишь, частота плывет в минус. Не сильно, порядка 4-5 кГц.
Есть смысл мотать чуть выше по частоте. Где-то 302-303 кГц.
 
зато мотается за полчаса ,и если руки не из жо*пы то можно вообще на кулак мотать .)))
на оправку изолентой три кабельный стяжки, намотал, стянул, снял, и все дела.
Если кабель разделывать на составляющие не надо, то 30 минут это вообще с двумя перекурами :)
Один финт интересный: если перед намоткой отрезать по одному проводу с каждой стороны, то выпуск катушки паять не надо. Намотал, сложил одиночные провода в виде "хвоста" под распайку разъема, и готово дело.

да как-то подумалось, а зачем вообще выпуск паять, изолировать....
Отрезал по куску провода с каждой стороны, изолировал куском термоусадки, да и мотай себе.
Изоляция не повреждена, лишних паек нету.
 
Последнее редактирование:
Эт уже рацуха и респект.
Не согласен. Дело не в том как быстро намотать, а как удобнее будет ПОЛЬЗОВАТЬСЯ этой катушкой, а для этого должна быть жёсткость, должен быть каркас, изоляция провода должна быть защищена от внешних воздействий, соединение кабеля с катушкой должно быть надёжным и безопасным.
Бобина от кассеты видеомагнитофона подходила бы идеально, если бы не её недостаточная жёсткость, особенно с одной стороны. Решается приклеиванием пластин, можно и квадратных.
После такой подготовки скорость намотки будет больше чем намотка без каркаса, витки не будут путаться и рассыпаться.
Стяжки для этой цели мне не нравятся - они ненадёжны. Пропитка при намотке на бобине, не нужна, но можно закрыть сверху намотку хоть изолентой.
Не надо протягивать 15 метров провода в линию, достаточно если он будет лежать на полу бухтой.
Но думаю, что недаром автор делал "блин" для которого надо хорошо попотеть (если не брать каркас с радиальными вырезами). Думаю, добротность тора гораздо ниже, отсюда и малая расстройка при прогреве - нет острого резонанса, отсюда и значительно меньший ток. То что мотать проще - безусловно, но по эффективности при пробах на своей шкуре, тор я отложил, пользуюсь плоской катушкой.
Кстати, дополнительные щёчки хороши тем, что на них удобно делать стыковку катушки с соединительным кабелем - ведь при эксплуатации будут рывки провода от катушки к блоку. Поэтому я сделал подключение к блоку "круглым разъёмом как в ноутбуке" - разъем просто выскочит из блока. Главное чтобы не оборвалась катушка, а соединительный кабель можно заменить даже если его оборвут или пережмут.
Каркас лучше, чем катушка провода в стяжках и тем, что гигиеничнее - плоские поверхности можно протереть хотя бы спиртом.
К каркасу я приклеил держатель (скобу из пластика) для широкой резиновой ленты с липучками. Если оборачивать вокруг тела, удобны липучки, а если вокруг конечности (колено, локоть и т. п.) - просто завязать ленту узлом и НИКАКИХ РУЧЕК. Чокнешься если надо полчаса-час держать что-то за ручку, особенно на спине. Если лёжа, можно просто положить катушку на участок тела.
Не вижу с тором вообще никаких проблем.
Не надо рассуждать - надо мотать!
 
Если без шуток, то головную боль эта штука снимает .
Да.Но не всегда.У нас в семье статистика такая-помогает только в одном из трёх-четырёх случаев.Вообще головная боль у меня массажем шиацу точек на голове снимается и массаж шеи и плечей помогает хорошо.Ещё катухи не к голове,а к плечам и шее прикладывать нужно,чтоб убрать мышечные спазмы пережимающие отток крови от головы по венам проходящие слева и справа по шее.
 
Последнее редактирование:
Всем здравствовать и с наступающим!
Наконец-то осилил все 43 страницы. Кое-что для себя почерпнул. Про катушки узнал года три тому назад. Смотрел, читал Мишина и прочих. Поддался на его рекомендацию прибора с мед. сертификатом от компании Юконд, что в Тольятти. Купил генератор ТГС-7А и почти все их катушки, а также сестре. Действие прибора проявилось в начале. Был в командировке в Хабаровсе, только сняли пандемию. Приболел там простудой вместе с кашлем. Удивительно, но все прошло через три дня. Плоскую катушку держал на груди. Во время лечения вдруг заболели ребра справа вверху. Давно туда был удар, на ребрах возможно появились трещины. Когда кашлял, боль была адской. Потом все прошло. Большего воздействия прибора на себе не ощутил, хотя с год пытался им лечить гиперплозию. Со мной был коллега, тоже испытывал прибор на своей пояснице. Отмечал что он ему помогает. Со слов сестры ей помогает от "выкручивания" ног по ночам.
Ну это так, вступление. А теперь реалии. В угоду получения мед. сертификата Юконд задавил мощность ниже плинтуса. Питание вых. каскада 12В. Трансформатор 7,5Вт. Ток катушки не мерял, но по другим источникам 230мА. Только сейчас после изучения форума понял почему оно не стреляет. Это раз. А второе это то, что поместив катушки в коробки Юконд опустил их добротность можно сказать ниже плинтуса. При подключении к функциональному генератору очень трудно выловить пик резонанса. Он дико размыт. Туда-сюда кил по десять приходится менять чтобы увидеть спад. Прикладывание катушки к телу никак не влияет на ее резонанс. Вчера наткнулся вот на этот обзор: https://habr.com/ru/company/timeweb/blog/705884/ Тоже наверное это сделаю. Надо попробовать довести прибор и катушки до ума. Хочу попробовать повысить напряжение вых. каскада до приемлемого уровня. В противном случае буду сращивать с выходом по А. Бокареву.
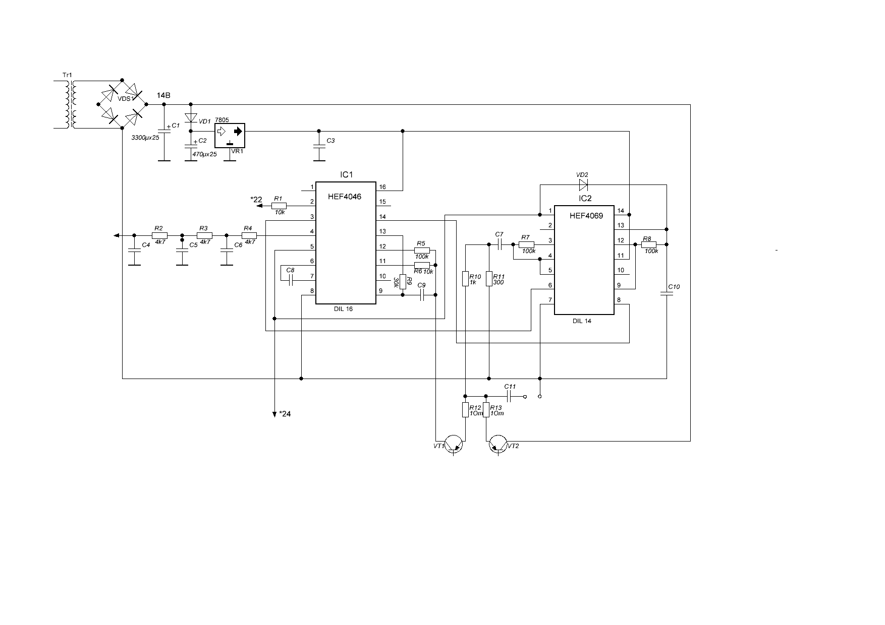
Кстати, прочитав все страницы не увидел задающего генератора на мкс. 4046 (561ГГ1). Чем она плоха? Почему используете только XR2206? Вот неполная схема ТГС-7А:
 

Вложения

Всем здравствовать и с наступающим!
Наконец-то осилил все 43 страницы. Кое-что для себя почерпнул. Про катушки узнал года три тому назад. Смотрел, читал Мишина и прочих. Поддался на его рекомендацию прибора с мед. сертификатом от компании Юконд, что в Тольятти. Купил генератор ТГС-7А и почти все их катушки, а также сестре. Действие прибора проявилось в начале. Был в командировке в Хабаровсе, только сняли пандемию. Приболел там простудой вместе с кашлем. Удивительно, но все прошло через три дня. Плоскую катушку держал на груди. Во время лечения вдруг заболели ребра справа вверху. Давно туда был удар, на ребрах возможно появились трещины. Когда кашлял, боль была адской. Потом все прошло. Большего воздействия прибора на себе не ощутил, хотя с год пытался им лечить гиперплозию. Со мной был коллега, тоже испытывал прибор на своей пояснице. Отмечал что он ему помогает. Со слов сестры ей помогает от "выкручивания" ног по ночам.
Ну это так, вступление. А теперь реалии. В угоду получения мед. сертификата Юконд задавил мощность ниже плинтуса. Питание вых. каскада 12В. Трансформатор 7,5Вт. Ток катушки не мерял, но по другим источникам 230мА. Только сейчас после изучения форума понял почему оно не стреляет. Это раз. А второе это то, что поместив катушки в коробки Юконд опустил их добротность можно сказать ниже плинтуса. При подключении к функциональному генератору очень трудно выловить пик резонанса. Он дико размыт. Туда-сюда кил по десять приходится менять чтобы увидеть спад. Прикладывание катушки к телу никак не влияет на ее резонанс. Вчера наткнулся вот на этот обзор: https://habr.com/ru/company/timeweb/blog/705884/ Тоже наверное это сделаю. Надо попробовать довести прибор и катушки до ума. Хочу попробовать повысить напряжение вых. каскада до приемлемого уровня. В противном случае буду сращивать с выходом по А. Бокареву.
Кстати, прочитав все страницы не увидел задающего генератора на мкс. 4046 (561ГГ1). Чем она плоха? Почему используете только XR2206? Вот неполная схема ТГС-7А:
2206 выдает синусоиду, хоть и выпиленную напильником из треугольника. А что ваша ГэГэ выкаблучивает, я фигзна.
 
При подключении к функциональному генератору очень трудно выловить пик резонанса. Он дико размыт. Туда-сюда кил по десять приходится менять чтобы увидеть спад. Прикладывание катушки к телу никак не влияет на ее резонанс.
ИМХО добротность ниже плинтуса.
По факту резонансная частота очень заметна, даже с тороидальной катушкой.

PS и чтобы два разА не вставать, эффект очень даже выраженый.
Другое дело, что не на всё подряд влияет. Так то любой медицинский прибор аналогично действует.
 
А там синус получается из меандра. Кстати неплохой синус. Это на глаз. Искажения замерять нечем.
Опять же через нее можно модулировать и организовать АПЧ.

А там синус получается из меандра. Кстати неплохой синус. Это на глаз. Искажения замерять нечем.
Опять же через нее можно модулировать и организовать АПЧ.
 

Вложения

  • ТГС-7А.GIF
    ТГС-7А.GIF
    23.4 KB · Просмотры: 217
ИМХО добротность ниже плинтуса.
По факту резонансная частота очень даже заметна, даже с тороидальной катушкой.
Продаваны и манагеры способны изуродовать любую здравую идею . А несчастным покупателям остается стряхивать очередную лапшу.

А там синус получается из меандра. Кстати неплохой синус. Это на глаз. Искажения замерять нечем.
Опять же через нее можно модулировать и организовать АПЧ.
Синус получается из треуголки, а она из меандра. так, уточнить.
 
На схеме нет таймера и предвыходного каскада. Номиналы конденсаторов в принципе могу измерять.
 
Вместо проверенной и на автомате собираемой схемы на 2206 вы предлагаете провести научную работу, собирать чужую макаку с неизвестным результатом? Видимо, тут всем слишком легко живется?
 
Надо вскрыть свою плоскую и проверить резонанс. В противном случае мотать свои.
 

Последние сообщения

Статистика форума

Темы
3,303
Сообщения
262,952
Пользователи
2,544
Новый пользователь
vlad'mir
Назад
Сверху Снизу