Катушка Тесла-Мишина. Работающая схема от АБ

Alex10 написал(а):
КМ это прямой развод и бизнес для изготовителей усилителей и катушек (мой опытный вариант схема где-то есть в начале этой темы). Мое мнение - ваши 400 раз качания пресса, куда эффективнее (но лень свою преодолеть куда сложнее).

Уточнение:

Это развод и бизнес тех, кто рассуждает об "инфопереносе" и "биорезонансе" применительно к КМ (модуляция несущей волшебными "лечебными файлами" и т.п.) чтобы "снять бабло с лоха".

КМ это обычная физиотерапия, которая действительно работает, если прибор сделан правильно.
 
КМ это обычная физиотерапия, которая действительно работает, если прибор сделан правильно.
А критерии "правильности" прибора, который "действительно работает" вам известны?
 
Интересно кто-то слепое тестирование проводил воздействия чудо прибора?
И на каком принципе основан метод ?
Прочтите ветку.В ней есть ответы на все ваши вопросы.Посты :40,237,241,243,244,и др...
И таки да,имейте ввиду что грыжу катушка НЕ ЛЕЧИТ! Катушка снимает частично боль и улучшает трофику .К катуше обязательны спец. физ. упражнения и питание.Позвоночник нужно вытянуть,а мышечный корсет накачать(смотрите ролики по этой теме Бубновского).
Не только межпозвонковые грыжи, есть ещё причины по которым может болеть спина,это поджелудочная,почки, расплодившийся герпес (в стволовых клетках мозга)при проседании имунетета-например после переохлождения.А ещё все эти факторы вперемешку.

Уважаемые гуру! Вот эта микросхема сможет заменить и упростить выходной усилитель мощности КМ на транзисторах ? https://static.chipdip.ru/lib/888/DOC040888939.pdf
 
Последнее редактирование:
Прочтите ветку.В ней есть ответы на все ваши вопросы.Посты :40,237,241,243,244,и др...
Читайте внимательнее сами, оказывается мы уже с вами дискутировали на эту тему. Любопытно, п. 243 это мой пост, я там еще описание патента привел, полагал что понятно без пояснений.
1634986341556-png.24037

Это же эталон чуши от клоунов М&К.
Не уподобляйтесь, ну и каковы же по вашему конкретные критерии "правильности" прибора, который "действительно работает"?
 
Читайте внимательнее сами, оказывается мы уже с вами дискутировали на эту тему. Любопытно, п. 243 это мой пост, я там еще описание патента привел, полагал что понятно без пояснений.
1634986341556-png.24037

Это же эталон чуши от клоунов М&К.
Не уподобляйтесь, ну и каковы же по вашему конкретные критерии "правильности" прибора, который "действительно работает"?
Я не пойму,вы что пытаетесь ко мне притянуть бред написаный вами выше?Или вы мне не верите,что катушка не Мишина а Теслы? Так ищите его (Теслы) патент, там более разумно.
1749928080441.jpeg
 
Я не пойму,вы что пытаетесь ко мне притянуть бред написаный вами выше?Или вы мне не верите,что катушка не Мишина а Теслы? Так ищите его (Теслы) патент, там более разумно.
Конечно да, вы же пропагандируете этот самый бред клоунов М&K из описания патента.
Тесла способы лечения людей своими катушками не пропагандировал.
Основной вопрос к вашему утверждению в п.2436 - каковы же по вашему конкретные критерии "правильности" прибора физиотерапии, который "действительно работает"?
 
Читайте внимательнее сами, оказывается мы уже с вами дискутировали на эту тему. Любопытно, п. 243 это мой пост, я там еще описание патента привел, полагал что понятно без пояснений.
1634986341556-png.24037

Это же эталон чуши от клоунов М&К.
Не уподобляйтесь, ну и каковы же по вашему конкретные критерии "правильности" прибора, который "действительно работает"?
" Создание притока среды внутрь образования, .... [для] его размагничивания, ... ослабления и размыкания вихревых связей... " – звучит оригинально и очень научно от академиков "КМ". Лучше будет применить петлю размагничивания кинескопа. Конструкция проще и дешевле. В целях безопасности петлю следует разряжать на низковольтные электролитические конденсаторы.
 
Читаю дискуссию, внесу свою лепту, моей жене этот самодельный аппарат помог снять болевые ощущения в руках (натруженные мышцы, связки) 2 раза, мне лично ничем не помогло, но и проблемы более серьёзные инопланетяне если только прилетят

" Создание притока среды внутрь образования, .... [для] его размагничивания, ... ослабления и размыкания вихревых связей... " – звучит оригинально и очень научно от академиков "КМ". Лучше будет применить петлю размагничивания кинескопа. Конструкция проще и дешевле. В целях безопасности петлю следует разряжать на низковольтные электролитические конденсаторы.
Лет с 10 до 25 часто находился рядом с цветным кинескопным телевизором с петлёй размагничивания, думал буду жить долго и счастливо морально от просмотра теле(пропаганды)передач и физически от электромагнитного излучения! Честно скажу я ошибался
 
Лет с 10 до 25 часто находился рядом с цветным кинескопным телевизором с петлёй размагничивания
Петля размагничивания кинескопа телевизора работает только во время включения, остальное время отключена.
 
Петля размагничивания кинескопа телевизора работает только во время включения, остальное время отключена.
Вы думаете телевизор у меня был всё время включен? Вы думаете что я на этот форум забрёл случайно?
 
Лет с 10 до 25 часто находился рядом с цветным кинескопным телевизором с петлёй размагничивания, думал буду жить долго и счастливо морально от просмотра теле(пропаганды)передач и физически от электромагнитного излучения! Честно скажу я ошибался
Я тут без ëрничества добавлю: что же это за биологически-нездоровые образования находятся в теле гипотетического пациента (согласно цитате из разъяснений авторов клуба "КМ"), которые нельзя размагнитить той петлëй от ТВ? Есть понятие неизвлекаемых из клетки метаболитов – то есть клетка (напр. печени) стареет. Кроме того, при рождении запускается трижды проклятый "счëтчик Хейфлика (Хайфлика)", который ограничивает число делений клеток. У раковых клеток нет такого счëтчика, поэтому раковые клетки вечноживущие. Девайс имени Вуду типо а-ля "КМ" тем клеткам уже не поможет – надо менять частоту.
Неплохо бы знать "мю" нездорового телесного образования, тогда будет примерно понятно, как с ним работать (размагничивать в теле или вне тела с последующим помещением обратно в тело). Размагничивать можно ферромагнетики, при их наличии в теле исцеляемого.
 
Последнее редактирование:
Уважаемый Распони! Так алкоголь с полок супермаркетов тоже у меня задерживается, последнее время пытаюсь КМ вывести, но понимаю приборы не помогают, самому надо
Шучу конечно, но в каждой шутке...

Поясните зачем забрели?
Получить ещё знаний по электронике от умных и опытных людей. Например уважаемый Александр Бокарёв очень много здесь выложил своих наработок и практического опыта, я подтверждаю практическое применение данного прибора, а вы зачем сюда пришли, прибор хоть сделали, катушку намотали? Или теория одна, как и в других темах
 
Последнее редактирование:
Уважаемый Распони! Так алкоголь с полок супермаркетов тоже у меня задерживается, последнее время пытаюсь КМ вывести, но понимаю приборы не помогают, самому надо
Интересно будет прикинуть мощность, которая поглощается тканями тела при "катушечной частоте". Сколько поглощается при классической УВЧ терапии можно узнать из мед литературы. Но там и частота другая. Много выше. Не отрицая физико-биологического эффекта Джоуля-Ленца, тем не менее воздерживаюсь от "окатушивания" той КМ
 
Интересно будет прикинуть мощность, которая поглощается тканями тела при "катушечной частоте". Сколько поглощается при классической УВЧ терапии можно узнать из мед литературы. Но там и частота другая. Много выше. Не отрицая физико-биологического эффекта Джоуля-Ленца, тем не менее воздерживаюсь от "окатушивания" той КМ
Честно даже не знаю что и как считать, но практический факт боли в мышцах рук после интенсивной работы ушли от воздействия аппарата собранного по рекомендациям этой темы. У меня 7 v rms 289 кГц получилось
 
Уважаемые гуру! Вот эта микросхема сможет заменить и упростить выходной усилитель мощности КМ на транзисторах ? https://static.chipdip.ru/lib/888/DOC040888939.pdf
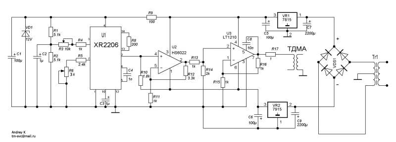
Смотрите мой пост 2262 Там схема на LT1210 с АПЧ. Прекрасно работает и выдает красивый синус. Даже вытягивает тор до номинала. Правда я применил импульсный блок питания. Никак не сделаю таймер чтобы полностью завершить конструкцию. Вот фото:
 

Вложения

  • IMG_8796.jpg
    IMG_8796.jpg
    370.9 KB · Просмотры: 100
  • IMG_8797.jpg
    IMG_8797.jpg
    409.2 KB · Просмотры: 101
"Смотрите мой пост 2262 Там схема на LT1210 с АПЧ." Спасибо .Посмотрел.Схема понравилась.
Стараюсь мониторить эту тему,но видно всё же пропускаю некоторорые посты.
 
Честно даже не знаю что и как считать, но практический факт боли в мышцах рук после интенсивной работы ушли от воздействия аппарата собранного по рекомендациям этой темы. У меня 7 v rms 289 кГц получилось
Интересно, а ток в катушке какой? Вполне понятно, что не вся излученная энергия поглотилась образованием.
 
Стараюсь мониторить эту тему,но видно всё же пропускаю некоторые посты.
Наберите в Яндексе генератор "Свитовит" Найдете немного информации. Могу и я поделиться. что у меня есть.
 
Хорошая новость, катушки Мишина расклеивают эритроциты в крови.
 
Хорошая новость, катушки Мишина расклеивают эритроциты в крови.
Повысив частоту, можно поднять энергию квантов поля в соответствии с формулой "постоянная Планка умножить на частоту", и усилить скорость расклеивания (оседания) эритроцитов. Но тут важна фаза
 
Последнее редактирование:
Петля размагничивания кинескопа телевизора работает только во время включения, остальное время отключена.
И с частотой петли промазали в 5000 раз. Значит, ждать лечебного эффекта следует лет 300

Смотрите мой пост 2262 Там схема на LT1210 с АПЧ. Прекрасно работает и выдает красивый синус. Даже вытягивает тор до номинала. Правда я применил импульсный блок питания. Никак не сделаю таймер чтобы полностью завершить конструкцию. Вот фото:
LT1210 не тянет ток до нормы, на 1, 1 А уходит в ограничение по току. А надо 1, 5 А на пике, 1 А эффективного. Друг повелся на лапшу про ОРА 548, говно редкое, не тянет частоту , пила вместо синуса уже на 200 килах.

Я тут без ëрничества добавлю: что же это за биологически-нездоровые образования находятся в теле гипотетического пациента (согласно цитате из разъяснений авторов клуба "КМ"), которые нельзя размагнитить той петлëй от ТВ? Есть понятие неизвлекаемых из клетки метаболитов – то есть клетка (напр. печени) стареет. Кроме того, при рождении запускается трижды проклятый "счëтчик Хейфлика (Хайфлика)", который ограничивает число делений клеток. У раковых клеток нет такого счëтчика, поэтому раковые клетки вечноживущие. Девайс имени Вуду типо а-ля "КМ" тем клеткам уже не поможет – надо менять частоту.
Неплохо бы знать "мю" нездорового телесного образования, тогда будет примерно понятно, как с ним работать (размагничивать в теле или вне тела с последующим помещением обратно в тело). Размагничивать можно ферромагнетики, при их наличии в теле исцеляемого.
Раковые клетки точно не имеют счетчика деления, классический пример- клетки He La , на которых ставят опыты по поиску лекарства от рака. Хелен Лэйн по памяти , звали женщину, умершую от рака. И клетки ее опухоли многие десятки лет делятся и делятся, снабжая ученых материалом для размышлений.

Ну так какие вопросы? Мне тоже ничем не помог аппарат, но у меня и болей нет
Недавно приятель заехал с просьбой помочь сделать прибор, возраст аукнул, боли в ногах, стопах, коленях. Дал ему прибор свой попользоваться, позже расскажет о результате.
 
Последнее редактирование:
И клетки ее опухоли многие десятки лет делятся и делятся, снабжая ученых материалом для
И с частотой петли промазали в 5000 раз. Значит, ждать лечебного эффекта следует лет 300


LT1210 не тянет ток до нормы, на 1, 1 А уходит в ограничение по току. А надо 1, 5 А на пике, 1 А эффективного. Друг повелся на лапшу про ОРА 548, говно редкое, не тянет частоту , пила вместо синуса уже на 200 килах.


Раковые клетки точно не имеют счетчика деления, классический пример- клетки He La , на которых ставят опыты по поиску лекарства от рака. Хелен Лэйн по памяти , звали женщину, умершую от рака. И клетки ее опухоли многие десятки лет делятся и делятся, снабжая ученых материалом для размышлений.


Недавно приятель заехал с просьбой помочь сделать прибор, возраст аукнул, боли в ногах, стопах, коленях. Дал ему прибор свой попользоваться, позже расскажет о результате.
Пишет в почту один знакомый по интернету. Между делом упомянул про катушку, которая не помогает . Расспросил, что и как. Оказалось- типовой набор юного жулика: микросхема TDA 7056 , торик , комариное питание. А! Знакомо.
Видел и мерил такую лапшу , люди купили за 16 тысяч. внутри коробочки с лампочками позор и обман, игрушечный трансформатор, микросхема питания на 5 вольт и ТДА-шка. И этот домик Барби должен что-то там лечить.....Знакомые связались по скайпу с Мишиным, он у этой фирмы типа куратора. Пробулькал что-то неразборчивое, заумное , про вихревые структуры, на вопрос почему прибор не пашет- ответа не дал. То есть: Купил- ну и дурак. Примерно такой смысл ситуации.
Надеюсь, что правильная частота катушки М, внедрит (или вреднит) счетчик Хайфлика в ракообразные клетки и те, начав считать свои деления, собьются со счёта и сд0хнут от помешательства на нервной почве. Надо помнить, что у каждой раковой клетки своя частота, поэтому делаем сканирующий цифровой генератор с шагом в один клеточный Герц – и все плохие клетки завянут, поймав свою частоту резонанса.
 
Последнее редактирование:
Не проверял в работе ваш вариант с умощнением, знакомый собрал подобную схему ,она у него выгорала по непонятной причине,мощники летели.Микросхема без умощнения не выдавала нужный ток.Тема закрыта,микросхем нет.
 
Прочитав, что катушка вылечила импинджмент-синдром плечевого сустава, я тоже сделал такую катушку. Бифилярно всё по инструкции. Но провод взял не 0.5, а 0.6 мм по лаку, в результате сопротивление катушки получилось ниже. Настроил на 301 кГц. Прочитал рекомендации по ограничению тока до 0.5 А, но с этой катушкой он достигается на 0.5 Вольтах. (без измерительного резистора меньше будет) Получается мощность 0,25 ВА всего. Катушка соотв. не греется. Вопрос сколько витков и какой диаметр провода в индикаторе поля, есть ли там конденсатор для настройки на нужную "принимаемую" частоту и на каком расстоянии от катушки он должен светится?
 
Сергей,все верно,провод 0.6 мм увеличит вам диаметр катушки, снизит импеданс на резонансе с 7 ом чуть не вдвое, соответственно,требования к мощнику по току вырастают.Но решение есть,понижающий трансформатор на феррите,получился быстро,работает надежно.Скажем,мотаем три последовательные секции,снимаем с двух. По себе знаю,что оптимальный ток в катушке не менее ампера,может быть,для провода 0.6 ток нужен больше, чтобы мощность получилась примерно 5ватт. Моя катуха с напряжением на ней 10 вольт на пике,7 эффективных, датчик тока дает по осциллографу 1Ампер на пике, 0.7 а эффективных. Понизил ток в катушке до 0.5 А, лечебный эффект пропал.Как один говорил, что пил-что радио слушал.

Ток в катушке контролирую датчиком 0.1 ома в земляном проводе катухи, с устлителем на опере и детекторе в цепи ООС ,выход на стрелочный индикатор.Более простой вариант врезать амперметр в питание схемы.На резонансе ток потребления вырастает в разы, настройка выраженная,четкая.Светодиодным фонариком пользоватья неудобно, это показометр.Стрелочный прибор один раз отстраивается,потом все понятно,какая метка какому току соответствует.Датчик тока в 1 Ом в катушке. отожрет почти ватт мощности, невыгодный вариант измерения тока.
 

Статистика форума

Темы
3,301
Сообщения
262,926
Пользователи
2,544
Новый пользователь
vlad'mir
Назад
Сверху Снизу