Основы ламповой схемотехники для начинающих

  • Автор темы Автор темы OLD
  • Дата начала Дата начала
карандаш... бинт... гранёный стакан... карандаш должен быть горячим
Класс! Мастерство не пропить. smile_13Цепануло и улыбнуло smile_1.
"А теперь, послушаем начальника транспортного цеха" ©
Не, реально ув.Пётр, продолжайте! smile_34
Такой интерпре ещё не встречался. Вы сделали мой день!
ЗЫ: Я серъёзно! :)
ЗЗЫ: <Второе волшебство ожидает нас с сеткой. Но это чуть позже.>
Про "авоську" таки чуток позже. Дайте отхохотаться (отрезветь) :)
 
Последнее редактирование:
Про сетку - чуть сложней объяснить. Но это очень важный момент.
Возвращаясь к нашей модели карандаш-бинт-стакан. Напомню, что мы собрали простейшую схемку: ТС-180 и диодный мост. Для ещё лучшего представления в воображении - взяли ещё и обозначили, что "минус" диодного моста у нас является "землёй". Тогда, по отношению к "земле", на "плюсе" диодного моста мы получили +250 В.Пока у нас ТС-180 с диодным мостом просто лежат на столе - через диоды ток не течёт, несмотря на то, что ТС-180 мы воткнули в розетку, а мост в свою очередь подключили к вторичной обмотке этого трансформатора. Ток через диоды не течёт - так как нет нагрузки. А теперь мы подключаем диодный мост к нашей модели радиолампы (где карандаш это катод, бинт - сетка, стакан - анод). Значит, проводом подключили "землю" диодного моста к карандашу, а стакан - к точке, где на диодном мосте у нас +250 В. И потёк ток -через диоды, через обмотки трансформатора... схема вся заработала. Электроны летят от карандаша к стакану. Они не замечают бинт на своём пути. Пролетают через маленькие квадратные пустоты между нитками бинта.
И тут нам стало любопытно - а какой же ток течёт у нас в цепи. Мы берём и между стаканом (анодом) и точкой где у нас +250В на диодном мосту - вставляем миллиамперметр. В общем, вставили туда миллиамперметр, смотрим - а он показывает нам, что течёт ток величиной в 100 мА (это следствие первого волшебства - что при разнице напряжений между карандашом и стаканом (катодом и анодом) появляется ток - электроны начинают лететь от катода на анод).
И теперь самый интересный момент. Мы берём пальчиковую батарейку 1,5В. И подключаем эту батарейку двумя проводочками к нашей схеме воображаемой. Причём подключаем эту батарейку к сетке. То есть - наш марлевый бинт. И подали мы на этот бинт тот провод от батарейки, который у нас подключен к "-" батарейки. А вот "носик" батарейки ("+") мы берём и цепляем на "землю".
Что у нас теперь получается. Смотрим всё относительно "земли". Итак - на катоде (на карандаше) - у нас 0В, так как этот самый катод у нас подключен к земле, она же - "минус" диодного моста. Стакан (анод) у нас имеет напряжение +250В (он же - "плюс" диодного моста). А что же покажет вольтметр на нашем бинте (сетке)? Напомню, мы к сетке подключили "-" от батарейки, а "+" от батарейки подключили к "земле". В общем, как все правильно догадались -щуп вольтметра, ткнутый в марлевый бинт (в сетку)покажет нам, что на сетке напряжение отрицательное и равно оно -1,5В.
И теперь самое главное. Когда мы подключили эту батарейку так, что на бинте (на сетке) появилось отрицательное напряжение - то мы с изумлением увидим, что миллиамперметр у нас изменил показания. И теперь он нам показывает вместо 100 мА всего лишь 80 мА. Чудо! Мы не верим своим глазам, отсоединяем батарейку от сетки (от бинта) и смотрим на миллиамперметр - он снова показывает 100 мА. Фантастика.
И знаете, что самое интересное? Батарейка наша, которая 1,5В - она никогда не разрядится :) От неё в этой ситуации не потребляется абсолютно никакой ток.
Надеюсь, тем у кого богатое воображение - написанное выше понятно.
Можно чуть другим языком. Когда мы на сетку подаём напряжение отрицательное по отношению к катоду - то эта сетка начинает отталкивать электроны, которые вылетели от карандаша (катода) и собираются лететь к стакану (аноду). Сетка отталкивает эти электроны обратно к карандашу (катоду). И происходит это оттого, что когда мы подаём отрицательное напряжение на сетку - то по сути мы наполняем всю эту сетку электронами. А электроны друг от друга отталкиваются. Вот так получается что электроны, сидящие в сетке - толкают обратно к катоду электроны, которые в свою очередь вылетели из катода и собрались лететь к аноду. Но отталкивает при этом сетка не все электроны обратно. Большинство из них - всё же прорываются через сетку и долетают до своего вожделенного анода. Просто, количество электронов, долетевших от катода до анода, в случае если на сетке отрицательный потенциал - меньше, чем когда на сетке нет отрицательного потенциала.
Что нужно понять. Сетка может регулировать количество электронов, то есть - сетка может регулировать ток между катодом и анодом. И важно понимать - что источник питания, от которого мы подаём отрицательный потенциал на сетку - практически не потребляет ток.
 
Я понимаю, что вышенаписанное мною выглядит как шутки-прибаутки. Но, если это хорошо уяснить - то далее становится легче.
Чтобы это всё не выглядело как поясничество, перейдём к более реальному и интересному.
Радиолампа 6Н9С. Часто применяемая для ламповых усилителей. Распространённая.
1.jpg

В нижней части лампы имеются штыри. Пока не важно, почему их так много. Важно то, что три из этих штырьков - это выводы соответственно от катода, от сетки и от анода.
Главная информация о том, что может, на что способна радиолампа - содержится на графике так называемом "вольт-амперные характеристики". Сокращённо - ВАХ.
Вот она, ВАХ на лампу 6Н9С:
2.jpg

Добавлю, что практически для любой распространённой лампы, найти ВАХ-и в интернете - не составит труда.

Итак, от вымышленной картины переходим к более реальной. Берём уже обсуждавшийся раньше ТС-180, диодный мост, батарейку 1,5В и - реальную лампу 9Н9С.
Как мы уже говорили - напряжение после диодного моста у нас +260В (правда, оно было у нас +250В, но пусть теперь будет +260В, т.к. на графике 260 - проще отслеживается). Катод - мы подключаем к "земле", анод подключаем на +260В. Таким образом, разница напряжений между катодом и анодом у нас получается 260В. А сетку - мы тоже подключим к "земле". На сетке у нас по отношению к катоду (который тоже на "земле") - будет 0В.
Ищем на ВАХ получившуюся рабочую точку лампы для этого режима. Находим внизу цифру 260 и проводим вертикальную линию:
3.jpg

Смотрим, где эта вертикальная линия пересекается с диагональю, указывающей напряжение на сетке ( 0В). Нашли это пересечение - и проводим горизонтальную линию из этой точки:
4.jpg

И смотрим - на какую цифру попали по вертикальной шкале. Смотрим... считаем клетки... между 6 и 7 ... где-то 6,5. Это есть величина тока, который будет протекать через лампу. Значит 6,5 мА.
То есть в описанном выше подключении, если мы вставим миллиамперметр между анодом и диодным мостом - то миллиамперметр нам покажет, что через анод течёт ток величиной 6,5 мА.
С помощью аналогичных построений, мы можем понять - а какой же ток потечёт через лампу, когда мы подключим к сетке батерейку 1,5В (вышеописанным способом):
5.jpg

находим на глаз, где примерно прошла бы диагональ "Uc=-1.5В", проводим горизонталь, и... видим: в этом случае через лампу потечёт ток в 3,5 мА.
Не правда, ли - чудо? Мы, не собирая схему, смогли определить параметры лампы при изменении подаваемого напряжения на сетку. При этом - напряжение на аноде (напряжение источника питания) у нас осталось прежним (+260В).
 
Последнее редактирование:
Я понимаю, что вышенаписанное мною выглядит как шутки-прибаутки. Но, если это хорошо уяснить - то далее становится легче.
Чтобы это всё не выглядело как поясничество, перейдём к более реальному и интересному.
Радиолампа 6Н9С. Часто применяемая для ламповых усилителей. Распространённая.
Посмотреть вложение 17660
В нижней части лампы имеются штыри. Пока не важно, почему их так много. Важно то, что три из этих штырьков - это выводы соответственно от катода, от сетки и от анода.
Главная информация о том, что может, на что способна радиолампа - содержится на графике так называемом "вольт-амперные характеристики". Сокращённо - ВАХ.
Вот она, ВАХ на лампу 6Н9С:
Посмотреть вложение 17661
Добавлю, что практически для любой распространённой лампы, найти ВАХ-и в интернете - не составит труда.

Итак, от вымышленной картины переходим к более реальной. Берём уже обсуждавшийся раньше ТС-180, диодный мост, батарейку 1,5В и - реальную лампу 9Н9С.
Как мы уже говорили - напряжение после диодного моста у нас +260В (правда, оно было у нас +250В, но пусть теперь будет +260В, т.к. на графике 260 - проще отслеживается). Катод - мы подключаем к "земле", анод подключаем на +260В. Таким образом, разница напряжений между катодом и анодом у нас получается 260В. А сетку - мы тоже подключим к "земле". На сетке у нас по отношению к катоду (который тоже на "земле") - будет 0В.
Ищем на ВАХ получившуюся рабочую точку лампы для этого режима. Находим внизу цифру 260 и проводим вертикальную линию:
Посмотреть вложение 17662
Смотрим, где эта вертикальная линия пересекается с диагональю, указывающей напряжение на сетке ( 0В). Нашли это пересечение - и проводим горизонтальную линию из этой точки:
Посмотреть вложение 17663
И смотрим - на какую цифру попали по вертикальной шкале. Смотрим... считаем клетки... между 6 и 7 ... где-то 6,5. Это есть величина тока, который будет протекать через лампу. Значит 6,5 мА.
То есть в описанном выше подключении, если мы вставим миллиамперметр между анодом и диодным мостом - то миллиамперметр нам покажет, что через анод течёт ток величиной 6,5 мА.
С помощью аналогичных построений, мы можем понять - а какой же ток потечёт через лампу, когда мы подключим к сетке батерейку 1,5В (вышеописанным способом):
Посмотреть вложение 17664
находим на глаз, где примерно прошла бы диагональ "Uc=-1.5В", проводим горизонталь, и... видим: в этом случае через лампу потечёт ток в 3,5 мА.
Не правда, ли - чудо? Мы, не собирая схему, смогли определить параметры лампы при изменении подаваемого напряжения на сетку. При этом - напряжение на аноде (напряжение источника питания) у нас осталось прежним (+260В).
Вообще ничего про лампы не знал.Теперь чуть чуть в курсе,что и как) Только разбирал в детстве дохлые от телека,и фантазировал ,что это какие то инопланетные космические корабли,рассматривая через увеличительное стекло...
 
Пока понятно все, кроме одного: Если напряжение остается одинаковым, каким образом это может усилить звуковую волну? ( для простоты примера возьмем синус) ведь мощность замеряется как раз по максимальным значениям синуса, т.е. по напряжению, а тут оно стабильное, а изменения тока в пределах милиампер существенного усиления не даст. Мне когда то объясняли, что лампа - тот же транзистор . Но там на базу мы подаем сигнал, на эмитер земля, а с коллектора снимаем усиленный сигнал , предварительно с плюса подав на сетку базу через резистор ток покоя. Это примитивный, но уже усилитель. И напряжение на колеторе будет меняться пропорционально напряжению на базе. Ну Вы эти азы и сами знаете. Возможно я забегаю вперед, но решил задать вопрос на этом этапе, потому что если не пойму сейчас, а Вы пойдете дальше, то остальное будет для меня "темный лес"
 
Пока понятно все, кроме одного: Если напряжение остается одинаковым, каким образом это может усилить звуковую волну? ( для простоты примера возьмем синус) ведь мощность замеряется как раз по максимальным значениям синуса, т.е. по напряжению, а тут оно стабильное, а изменения тока в пределах милиампер существенного усиления не даст. Мне когда то объясняли, что лампа - тот же транзистор . Но там на базу мы подаем сигнал, на эмитер земля, а с коллектора снимаем усиленный сигнал , предварительно с плюса подав на сетку базу через резистор ток покоя. Это примитивный, но уже усилитель. И напряжение на колеторе будет меняться пропорционально напряжению на базе. Ну Вы эти азы и сами знаете. Возможно я забегаю вперед, но решил задать вопрос на этом этапе, потому что если не пойму сейчас, а Вы пойдете дальше, то остальное будет для меня "темный лес"
Может быть ,где то надо поменять - на + и тогда будет наоборот ,ток не будет уменьшаться,а начнёт увеличиваться? Раз это волшебство всё таки)
 
Может быть ,где то надо поменять - на + и тогда будет наоборот ,ток не будет уменьшаться,а начнёт увеличиваться? Раз это волшебство всё таки)
Дело не в этом. Если ток на аноде колеблется пропорционально напряжению на базе сетке (например если подать на сетку переменку синусоидальной формы напряжением 1,5 В то и ток будет на аноде колебаться синусоидально в пределах от 3,5 мА до 6,5 мА, тут все логично. Но разница в токах всего 3 мА, а напряжение не меняется. Либо я чего-то не учел, либо в моем понимании это не усилитель , а ослабитель. Я понимаю, что не учел чего то точно, вот и хочу понять что именно smile_9
 
Если напряжение остается одинаковым, каким образом это может усилить звуковую волну?
Так занятно и весело, как у Петра у меня не получится, но в двух словах попробую (простейший случай):
К аноду лампы цепляем резистор, к примеру 100 кОм (100 000 Ом). Меняем на сетке напругу на 1 В, ток через лампу меняется на 1 мА (0,001 А). Вспоминаем закон Ома и вычисляем падение напруги на анодном резисторе - 100000*0,001=? ;) А теперь между "землёй" (катодом) и анодом разница уже "очень много" вольт из-за 1-го вольта, поданного на сетку. Не это ли усиление?
что не учел чего то
Анодный резистор.

ЗЫ: Возможно коряво и упрощённо-схематически, но общий смысл попытался донести. Уф...smile_21
 
Последнее редактирование:
Так занятно и весело, как у Петра у меня не получится, но в двух словах попробую (простейший случай):
К аноду лампы цепляем резистор, к примеру 100 кОм (100 000 Ом). Меняем на сетке напругу на 1 В, ток через лампу меняется на 1 мА (0,001 А). Вспоминаем закон Ома и вычисляем падение напруги на анодном резисторе - 100000*0,001=? ;) А теперь между "землёй" и анодом разница "уже очень много" вольт из-за 1-го вольта, поданного на сетку. Не это ли усиление?

Анодный резистор.

ЗЫ: Возможно коряво, но общий смысл попытался донести. Уф...smile_21
100 Вольт - конечно серьезное падение напряжения, но при таких малых токах на аноде что оно может усилить? . Например Акустические системы с сопротивлением импедансом 8 Ом токи нужны на порядки бОльшие
 
100 Вольт - конечно серьезное падение напряжения
Это, конечно, такая придуманная ВАХ (вольт-амперная характеристика) для упрощения.
но при таких малых токах на аноде что оно может усилить?
"оно" усиливает сигнал, который подаётся на сетку последующего каскада ("мощник"), который даст уже изменения не каких-то там несколько мА, а десятки, а то и сотни мА. Погуглите картинки ВАХ выходных ламп. Обратите внимание на Ia (ток анода)
6p6s_3.gif
(спецы сейчас закидают тапками за 6Н9С + 6П6С
<Акустические системы с сопротивлением импедансом 8 Ом токи нужны на порядки бОльшие>
А про выходной транс забыли? Первичная обмотка (тонкий провод, тысячи витков) - большая напруга, сравнительно малый ток, вторичка (толстый провод, сотня витков) - напруга много меньше, а вот токи много более. Самое то для АС.

ЗЫ: Уф, прекращаю. Не получится у меня такой склАдный текст, как излагает ув.Пётр. smile_21Да и перебивать его занимательное повествование никак не хочется. Дальнейшее, надеюсь, будет в том же духе.
ЗЗЫ: Ув.Пётр, извините великодушно, что влез.
 
Последнее редактирование:
Я продолжу своё повествование. К данному моменту очень важно было уяснить два факта:
1. Если есть разница напряжений между катодом и анодом - то электроны начинают лететь от катода к аноду и появляется электрический ток. Но на аноде при этом должен быть "+" по отношению к катоду.
2. Если подать на сетку отрицательное напряжение по отношению к напряжению катода - то ток через лампу (мы имеем в виду цепь катод-анод-источник питания) - уменьшается.
Далее начинается "Акробатика ламповых каскадов" только в очень-очень лёгкой форме. Как для детского сада. Но мне даже это понять вначале было очень непросто.
Предыдущее своё повествование я закончил на том, что у меня было собрано две гипотетические схемы. В одной схеме был блок питания (БП), который выдавал 260В. К этому БП были подключены анод и катод лампы 6Н9С и мы сумели выяснить по ВАХ - что ток через лампу составил 6,5 мА. Сетка при этом была подключена к "земле" (что то же самое - к катоду). А во второй гипотетической схеме мы добавили батарейку 1,5В. И подключили эту батарейку к сетке так, что на сетке появилось напряжение -1,5В относительно "земли" (что то же самое -1,5В по отношению к катоду, так как катод у нас тоже был на "земле"). И при этом - мы опять же смогли выяснить с помощью ВАХ, что ток через лампу потёк величиной уже не 6,5 мА, а всего лишь 3,5 мА.
Теперь надо чётко уяснить, что когда мы говорим "ток через лампу" - то имеется в виду только электроды катод и анод. Сетка при этом никак не участвует. Считаем пока что, "ток через лампу" это то же самое, что "ток через анод" и то же самое что "ток через катод". И никаким боком не связано движение этого тока через электрод под названием "сетка". То есть, когда говорю "ток через лампу" - то в голове должны возникать только катод и анод, а между ними, как будто натянута невидимая проволока, ток течёт по ней. Ничего из сетки в эту проволоку, в общий поток тока - не втекает и не вытекает. Это вот, немножко сложный момент. И я даже затрудняюсь, как его ещё более наглядно объяснить... Может так будет понятнее: представьте себе что фонтан бьёт из трубы вверх. Толстой сплошной струёй. А вверху, на высоте 3 метра от трубы висит огромная губка, которая сразу же впитывает эту всю струю воды. Так вот - труба внизу из которой бьёт фонтан - это катод (из него вылетают электроны). А губка наверху - это анод, который принимает электроны. А сетка там - и рядом не стоит. Образ сетки в этой модели с фонтаном можно представить в виде вентиля (он же - задвижка, он же - затвор, он же шибер и т.д.) установленного на трубе, из которой бьёт фонтан, который можно немного прикрыть - и тогда толщина струи фонтана немного уменьшится.
Итак, мы уяснили, что ток через лампу это то же самое, что ток через катод и то же самое, что ток через анод.
Продолжаем. Возвращаемся к нашей модели, где ток через лампу 6Н9С был 6,5 мА, при этом сетка и катод были на "земле", БП выдавал нам 260В, и на аноде были эти самые +260В.
А теперь "финт", "акробатика". Смотрите, что я делаю:
1.jpg

Вы представляете, что я сделал? Я засунул резистор между "землёй" и катодом. Ё-маё... что будет-то...
Ну, давайте, здраво рассуждать. Постулат №1 о том, что если есть разница напряжений между катодом и анодом - то через лампу должен течь ток - выполняется? Ток течёт? Ну... что нам этот резистор... ну, можем представить его мысленно в виде тонкого длинного провода... ну будет на нём какое-то падение напряжения... но электрическая-то цепь замкнута. Значит, некое напряжение всё же будет на катоде. Ну, хоть с анодом вопросов нет - на нём как было +260В, так и останется. Этот резистор "R" никаким боком на него не повлияет. Дак и по схемке моей - вон, явно видно, что клемма "+260В" напрямую соединена с анодом.
Итак, мы с вами должны смириться с тем, что несмотря на то, что я воткнул резистор между "землёй" и катодом, всё же на катоде будет некий потенциал. И этот потенциал будет явно меньше, чем +260В. Отсюда делаем логический вывод - что всё же разница потенциалов (разница напряжений) между катодом и анодом будет. А в соответствии с первым постулатом - раз уж будет разница напряжений между катодом и анодом - то ток через лампу всё же будет идти. Как ни крутись.
Думаем дальше. А какое же напряжение может быть, в принципе, на катоде, после того, как я воткнул резистор? Надеюсь, тут уже излишне будет "разжёвывать" и все читающие прекрасно понимают, что, теоретически, напряжение на катоде в этой новой схемке может быть от 0В (то есть - от "земли") и до +260В (если представить, что R равно бесконечности, но ток какой-то всё равно при этом течёт через лампу).
А что же у нас теперь получилось с сеткой? Лампе - "по барабану", где у нас "земля", где +260В. Лампе - важно только, какое у неё напряжение между катодом и анодом а также - между катодом и сеткой.
Представим на время, что мы - катод. И теперь мы, как катод, в новой схеме наблюдаем - а какое же напряжение между мною (катодом) и сеткой может быть в принципе, после внедрения этого злополучного резистора. Смотрим на схемку, анализируем и понимаем - что по отношению ко мне, к катоду - напряжение на сетке-то теперь будет отрицательным... ай яй яй... это же такое положение.... когда на сетке отрицательное напряжение по отношению к катоду... в этом случае срабатывает постулат №2 и ток через лампу уменьшается.
Вот и попали мы в засаду. Раньше всё было спокойно и понятно - у нас был ток через лампу 6,5 мА. А вот теперь что? Сетку мы вообще не трогали, лишь добавили резистор между "землёй" и катодом - и вот тебе раз! у сетки стало отрицательное напряжение по отношению к катоду и следовательно в этом "акробатическом финте" ток-то через лампу уже будет не 6,5 мА, а меньше! (в соответствии со вторым постулатом о том, что если на сетке отрицательное напряжение по отношению к катоду, то ток через лампу уменьшается)
Очень рассчитываю, что пояснил понятно. Другими словами это выглядит так: при появлении резистора, на этом резисторе при том, что ток через лампу всё же течёт, возникает падение напряжения (в соответствии с законом Ома). А так как один конец этого резистора на "земле" - то значит, на втором конце резистора (который припаян к катоду) будет + сколько-то вольт. А так как сетка у нас осталась на "земле" - то по отношению именно к катоду - на сетке теперь отрицательное напряжение.
Ну а теперь, смотрите, какая интересная штука. Я вот беру и сообщаю вам, что номинал этого резистора "R" равен 430 Ом. Опа... приехали. И что нам делать?
Будем пользоваться ВАХ. Мы уже сказали выше, что этот пресловутый резистор повлиял на напряжение на сетке. Поэтому теперь мы по ВАХ будем опираться на изменение напряжения на сетке. Строим нагрузочную кривую. Сопротивление - линейный элемент, значит - у нас на графике будет не кривая, а прямая линия. Нам нужно две точки, чтобы построить эту прямую. Ставим первую точку на ВАХ. Просто так, навскидку, задаём себе вопрос: а какой ток будет через лампу при нашем номинале резистора в 430 Ом, если мы зададимся, что смещение (разница напряжений между катодом и сеткой) у нас составит 1В? Смотрим, смотрим внимательно на схемку, применяя весь свой опыт в радиотехнике... так... если между сеткой и катодом 1 вольт, значит, этот самый 1 вольт потерялся на резисторе. Эврика! И сами себе отвечаем, что по закону Ома... ток будет 1В/430Ом=0,0023А=2,3 мА. Находим на ВАХ точку, которая бы лежала на диагональной линии "-1В", но при этом, напротив тока со значением 2,3 мА (вертикальная шкала слева на ВАХ):
2.jpg

Для того, чтобы провести прямую, нам требуется построить вторую точку. Совершенно аналогично мы задаёмся вопросом: " а какой же должен быть ток через лампу, чтобы напряжение смещения в нашей схемке получилось бы, например, -2В?" И сами себе отвечаем (внимательно посмотрев на схемку), что по закону Ома... бла-бла-бла... 2В/430Ом=0,0046А=4,6 мА. Находим эту точку на диагонали "-2В":
3.jpg

А теперь берём и просто проводим прямую линию через эти две точки:
4.jpg

Так вот: зелёная линия показывает нам все возможные рабочие точки лампы нашей, при условии что воткнули резистор именно 430 Ом.
А как же нам теперь получить не линию, а именно точку? То есть - совершенно конкретное положение, чтобы мы смогли узнать все параметры нашей лампы после внедрения туда пресловутого резистора?
А очень просто. В этом нам опять поможет ВАХ. На этом самом ВАХ есть незыблемая величина - напряжение между катодом и анодом - внизу, по горизонтальной шкале. Мы прекрасно помним, что наш БП выдаёт 260В. Смотрим в район напряжения 260В на ВАХ и видим, что в этой области наша зелёная кривая лежит где-то между смещениями на сетке от -1В до -2В. То есть, скорее всего, на этом резисторе R у нас будет небольшое падение напряжения - от 1 до 2 В. А это мизер, по сравнению с 260-ю вольтами. Поэтому, мы с вами решаем, что проведём вертикальную линию при "Ua" равном 260В:
5.jpg

Вот она! Ура! Yes! Мы нашли рабочую точку лампы, даже после внедрения злополучного резистора! Мы - супер! и ВАХ - это просто, супер!
А когда наши эмоции немного улеглись, мы смотрим - ну, и какой же ток у нас потечёт через лампу? Ага, так, так... из рабочей точки коричневой проводим мысленно горизонталь до вертикальной шкалы со значениями тока - и видим что это значение 3,5 мА. Ну да, так и есть...
Ничего не напоминает? И даже цифра 3,5 мА из памяти уже вылетела?
А - взгляните на мою картинку с ВАХ, несколькими постами выше, где синяя линия из рабочей точки упирается в вертикальную шкалу токов при значении 3,5 мА... вспомнили? Это мы батарейку ранее присоединяли "минусом" к сетке, чтобы на ней создать отрицательное напряжение.
Ну как, обалдели от красоты акробатического номера? Мы там возились, припаивали какую-то батарейку, дабы получить рабочую точку с напряжением на сетке -1,5В. А тут - взяли, впаяли в цепь катода какой-то там резистор на 430 Ом и получили точно такую же рабочую точку! Совершенно такую же - и на сетке у нас "-1,5В" по отношению к катоду, и ток через лампу 3,5 мА. Правда, вот, напряжение между анодом и катодом теперь вместо 260В стало 258,5В - но этого никто не заметит, уверяю!
Смотрите что мы сотворили, мы избавились от батарейки, получив то же самое с помощью простого, маленького резистора:
Поворот 6.jpg


На самом деле - если хорошо осознать всё, что написано в этом сообщении - то дальше становится совсем просто.

И да, совсем забыл сказать - такой резистор, который мы тут рассматривали, называется "катодный резистор". Пригодится в дальнейшем.
И ещё следует добавить сразу, раз уж обговорили этот вопрос. Такую подачу отрицательного напряжения на сетку, когда применяется катодный резистор - называют "автоматическое смещение". Здесь - слово "смещение" означает что на сетке присутствует некий потенциал, отрицательный по отношению к катоду. А слово "автоматическое" - вылезло из-за того, что лампа как бы сама себе регулирует это смещение - взгляните: если предположить, что ток через лампу увеличится по каким-либо посторонним причинам - то напряжение на сетке по отношению к катоду ещё больше уменьшится (станет, например, -3В вместо -1,5В) а следовательно - ток через лампу должен уменьшиться. Лампа как бы сама себя контролирует по току при таком включении.
А вот, когда мы создавали отрицательный потенциал на сетке по отношению к катоду с помощью батарейки - такое подключение называется "фиксированное смещение". В этом случае, если по каким-либо причинам через лампу начнёт увеличиваться ток, то смещение так и останется как и было -1,5В на сетке по отношению к катоду Такое "фиксированное смещение" не обязательно делать именно от батарейки. Можно сделать отдельный блок питания для этого смещения.
 
Последнее редактирование:
Дядя Петр,проделай финт,будешь удивлен.дай накал на лампу,а тестером вольтметром измерь катод-сетку.Лампа просто сама по себе,не включена в схему.
 
Дядя Петр,проделай финт,будешь удивлен.дай накал на лампу,а тестером вольтметром измерь катод-сетку.Лампа просто сама по себе,не включена в схему.
Полетят электроны от разогретого катода и будут внедряться в сетку, создавая ток в цепи катод-сетка?
Если я в чём-то грубо заблуждаюсь, выкладывая свои посты - я очень прошу всех, поправляйте меня сразу.
А если имеется в виду, что я не рассказываю нюансы ( о том, что в 6Н9С два триода, о том, что накал бывает косвенный и прямой, о том, что есть сеточный ток, о том, что бывают тетроды и пентоды и др. - то это я умышленно. Мне кажется, чтобы максимально быстро понять лампы - это пока не нужно)

Я тут подумал... А знаете что, Олег? Вам - задание прилюдное.
У меня есть лампа, называется она 6Н8С. Также у меня есть блок питания, который выдаёт на выходе 180В. Я подключаю эту лампу: анод - к "плюсу" БП, сетку - на "землю". В цепи катода стоит катодный резистор номиналом 680 Ом так, что один конец этого резистора на "земле", второй - на катоде.
Вопрос: какой ток в цепи анода?
Не постесняйтесь, ответьте.

Я тут ещё подумал позже... скорее всего - не вправе я подобные задания давать. Да ещё, у всех на виду.
Но я просто лишь хотел получить обратную связь - понятно ли пишу.
Если то, что понаписал я тут ранее непонятно - то далее нет смысла мне продолжать.
Скажите пожалуйста, кто-нибудь из тех кто, возможно, читал мои последние посты - посчитал мою задачку, которую я адресовал Олегу (а втайне надеялся, что не только Олег попытается её решить)?
 
Последнее редактирование:
Я тут подумал... А знаете что, Олег? Вам - задание прилюдное.
У меня есть лампа, называется она 6Н8С. Также у меня есть блок питания, который выдаёт на выходе 180В. Я подключаю эту лампу: анод - к "плюсу" БП, сетку - на "землю". В цепи катода стоит катодный резистор номиналом 680 Ом так, что один конец этого резистора на "земле", второй - на катоде.
Вопрос: какой ток в цепи анода?
Не постесняйтесь, ответьте.
И не подумаю стесняться! Только найду ВАХ на Вашу лампу в сети и посчитаю. Значит так. Не было возможности распечатать ВАХ и линейкой построить прямую рабочих точек, но на экране на глаз при напряжении 180 В и катодном резисторе 680 Ом, в цепи анода по моим расчетам должен быть ток около 8 мА
P.S. И еще если я правильно понимаю, без катодного резистора эту лампу на напряжении 180 В вообще нельзя использовать, потому что ее максимальный рабочий ток по паспорту 12.5 мА , а если сопротивление с катода на землю будет 0, то продолжив воображаемую линию на графике разницы в 0 В у нас получится около 20 мА тока на аноде. Получается максимум что можно подать без резистора , это 95В
 
Последнее редактирование:
... в цепи анода по моим расчетам должен быть ток около 8 мА
Олег, спасибо за обратную связь!
Скажем так... Ваш ответ не очень точен. Если есть проблемы с поиском ВАХ, то вот она:
5.jpg

нарисуйте, пожалуйста в Пэйнт нагрузочную линию и рабочую точку

По сути - 8 мА правильный ответ, на основании того, что я писал раньше. Но здесь я хотел обратить внимание, что если ранее у 6Н9С, мы не учли падение напряжения на катодном резисторе в 1,5 В при питании аж в 260В, то теперь - мы не можем себе этого позволить. Мы не можем не учесть падение напряжения 5В на катодном резисторе, при питании всего лишь в 180В.
Проанализируйте, что я написал и попробуйте построить рабочую точку с учётом этой информации

И еще если я правильно понимаю, без катодного резистора эту лампу на напряжении 180 В вообще нельзя использовать, потому что ее максимальный рабочий ток по паспорту 12.5 мА , а если сопротивление с катода на землю будет 0, то продолжив воображаемую линию на графике разницы в 0 В у нас получится около 20 мА тока на аноде. Получается максимум что можно подать без резистора , это 95В
Давайте, попробуем разобрать эти важные моменты сейчас, пока Вы сами обратили на них внимание - Вам же и проще будет понять то, что я напишу про это - именно сейчас.
Начнём с этой цифры "12,5 мА".
Вот что написано в "паспорте" на лампу 6Н8С:
1.jpg

Я, лично, догадываюсь, что цифра в 12,5 мА у Вас сложилась в голове, когда Вы увидели запись в разделе "Номинальные электрические данные", а именно строку "ток в цепи анода, мА .... 9 +- 3,5".
Так вот, помните, что говорил Александр Бокарёв? : "лампы хороши тем, что прощают новичкам многие ошибки". Вы как раз столкнулись с этим случаем.
Во-первых, эти самые "9 +- 3,5 мА" - есть номинальные электрические данные. То есть - даже если через лампу будет течь ток в 12,5 мА - то это всего лишь её номинальный ток (по данным из характеристик).
А вот, во-вторых - я возможно Вас удивлю: у лампы не может быть некий максимальный ток, при котором она сгорит. Дело в том, что способность катода испускать электроны - она не безгранична. Существует некое предельное значение количества электронов, которое способен испускать катод в единицу времени. И сколько не нагревай дальше этот катод, и сколько не увеличивай напряжение между катодом и анодом - ток больше уже не станет.
Вы логично спросите: "а чем же тогда ограничивается ток через лампу?" Ответ на вопросы о предельных возможностях лампы надо искать в разделе "предельно допустимые электрические величины", на рисунке выше. И я скажу Вам, что ток через лампу ограничивается лишь мощностью, которую может выдержать анод. Именно анод - самое слабое звено в этом смысле. Поэтому, максимальную мощность, которую может рассеивать анод - указывают во всех паспортах (характеристиках) на лампы. Итак, мы читаем: "наибольшая мощность, рассеиваемая на аноде, Вт ..... 2,75". Дальше Вы должны усвоить, что мощность, выделяемая на аноде в работающей лампе - это напряжение между катодом и анодом, помноженное на ток, идущий через лампу. Например, при напряжении между катодом и анодом в 180 В и током через лампу 8 мА, мощность выделяемая на аноде составит: 180*0,008=1,44 Вт.
Есть ещё маленький момент, связанный с конкретным нашим случаем. Дело в том, что внутри лампы 6Н8С находится два одинаковых триода (то есть - под стеклом этой лампы есть два совершенно отдельных катода. И у каждого из этих катодов есть ещё свои сетки и свои аноды. Все эти 6 электродов указанные мною - внутри лампы стоят отдельно (не замыкаются между собой). Так вот, в предельных характеристиках в этих случаях зачатую указывают максимальную мощность на аноде, в случае, если в работе находится один из триодов под стеклом. По своей сути, максимальная мощность анода ограничена тем, что материал анода начинает разрушаться из-за высокой температуры. Когда в работе оба анода под стеклом - то каждый из них греет своего соседа-анода. И оба они уже не смогут работать одновременно, рассеивая по 2,75 Вт. У одновременно работающих двух анодов в одном баллоне, максимальная мощность, при которой они оба выйдут из строя, будет ниже - скажем, в этой ситуации они оба сгорят при мощности по 2,1 Вт на каждом. Конкретную эту цифру (если Вы хотите использовать лампу на пределе по обоим анодам сразу) - надо искать в различных источниках. На практике же - во-первых, стараются не залезать в зону предельных параметров лампы, а во-вторых, так, чтобы одновременно требовалось оба триода в баллоне выводить на максимальные режимы - это редкость. А использовать один триод на 20% и при этом второй - на максимальном режиме - вполне можно.
Но самое интересное - что лампы позволяют временно даже вылезти за предельные режимы. Если Вы, например, что-то подключили неправильно - так, что на аноде будет выделяться мощность в два раза больше чем указана в графе "предельно допустимых параметров" - то у Вас есть ещё некоторое время на спасение лампы. Секунд через 10 Вы обратите внимание, что лампа светится ярче обычного. И у Вас есть ещё примерно 20 секунд, чтобы замерить ток через лампу (например, по падению напряжения на катодном резисторе). И когда, наконец, через 30 секунд после включения схемы, Вы поймёте, что подключили неправильно, и анод при этом будет уже ярко красного цвета и Вы, наконец, отключили питание... даже в этом случае есть большая вероятность, что после того как Вы дадите аноду остыть, исправите схему и снова включите лампу - она будет рабочая и будет дальше продолжать радовать Вас своей работой.
 
Последнее редактирование:
Олег, я думаю, Вы прекрасно усвоили то, что я писал про поиск рабочей точки при появлении катодного резистора. Поэтому, дабы не тянуть время, я сам отвечу на свой вопрос.
Поиск рабочей точки на основании того, что я писал ранее, для решения моей задачки по 6Н8С, выглядит так:
6.jpg

мы видим по этой картинке, что ток через лампу вроде как, примерно 7,4 мА. В этом смысле - ответ Олега про 8 мА ещё можно считать верным.
Но: внизу на графике указано именно напряжение между анодом и катодом. Мы же по полученной точке видим - что напряжение смещения составило примерно 5В (наша точка находится между наклонными линиями "Uс=-4В" и "Uс=-6В". Соответственно, вертикальную синюю линию мы должны проводить не через цифру 180В, а через цифру 180-5=175В.
Вот она, рабочая точка, которая ближе к тому, что мы бы увидели в реальной схеме:
7.jpg

И, как мы видим - здесь уже получается, что в рабочей точке ток через лампу у нас будет порядка 7,2 мА.

Ещё хочу уточнить. Ранее я говорил, что для поиска нагрузочной прямой при появлении катодного резистора - достаточно две точки, т.к. резистор линейный элемент. На самом же деле, это всё же кривая линия, из-за того, что параметры сетки - не линейны. Любая лампа имеет так называемую "веерность" характеристик. Если вы присмотритесь - наклонные линии смещения, идя вверх на графике - расходятся в стороны друг от дружки. С виду - чем-то напоминает веер. Поэтому, строго говоря - нагрузочная линия при катодном резисторе - это кривая. Но: для нашего случая (мы говорим про ламповые усилители), для наиболее распространённых для этого ламп, для наших значений смещений и напряжений - при построении можно рисовать прямую линию. Особенно, если мы удачно взяли напряжения смещения близкие к получившейся рабочей точке.
 
Последнее редактирование:
Олег, я сейчас скажу Вам то, во что Вы скорее всего не поверите. Но это может сильно Вас стимулировать на дальнейшие разбирательства с лампами:
если Вы будете так же хорошо и быстро вникать, а я примерно теми же темпами писать здесь свои сообщения - то примерно через неделю, Вы сами сможете довольно быстро рисовать схемы ламповых усилителей. Причём, уверяю Вас, нарисованные Вами схемы, по звуку, будут лучше чем примерно 70% схем, открывающихся в поисковике Яндекса.
И вот ещё что: готов поспорить, что нарисованная и рассчитанная Вами самим схема, с Вашими же лампами, будет звучать лучше, чем та схема, на которую Вы положили глаз:
1.png

При этом - у Вас будет возможность обе схемы собрать, послушать - и ответить, был ли я прав :)
 
Если вы смогли уяснить то, что я писал ранее - то дальше всё будет значительно проще понимать, и поэтому я могу писать быстрее, не разжёвывать сильно.
Если же написанное ранее мною в каком-то месте не очень понятно - то, очень прошу, отпишитесь здесь, в каком месте возникли трудности в понимании. Я попробую чуть подробнее тот момент.
А, если всё же ранее было более-менее понятно, то следующее что надо уяснить - это так называемый "анодный резистор".
Поворот Изменение размера 6.jpg

Абсолютно аналогично с катодным резистором, который мы обсуждали. Смотрим на схему. Сетка припаяна к катоду. Смещения нет (разница напряжений между катодом и сеткой равна нулю). Между клеммой +260В и анодом впаян резистор. Аналогично тому, как мы раньше выясняли при появлении катодного резистора - что всё же ток через лампу идёт, так как разница потенциалов между анодом и катодом присутствует. Точно так же здесь - смотрим на схемку и понимаем, что несмотря на появление анодного резистора, разница потенциалов между катодом и анодом есть. Соответственно, опять, ток через лампу идёт.
А раз идёт ток через лампу - значит, на резисторе есть какое-то падение напряжения. То есть, мы логически понимаем, что на аноде есть некое напряжение, но оно меньше чем +260В и в то же время, больше нуля (больше "земли"). Но до тех пор, пока мы не знаем номинал этого анодного резистора - ВАХ нам не поможет. Единственное, что мы знаем - это то, что смещение равно нулю и что напряжение на аноде находится между нулём и 260В. На самом деле, это уже хорошо, мы можем понять участок кривой на ВАХ, на котором расположена наша рабочая точка:
2.jpg

Наша рабочая точка будет где-то на красной линии. Но мы пока что не знаем точно, где.
А теперь я сообщаю вам: номинал анодного резистора равен 36 кОм. Смогли сами спрогнозировать наши нужные дальнейшие действия? Мы должны провести вертикаль на ВАХ. А эта самая вертикаль проводится на основании знания напряжения на аноде по отношению к катоду. Катод у нас - на "земле" а как узнать, какое напряжение на аноде? Полностью по аналогии с катодным резистором, нам надо построить нагрузочную прямую для анодного резистора (отмечу тут что для анодного резистора - это уже полноценная прямая, здесь зависимость не связана с сеткой. Эта прямая является прямой всегда, на всём протяжении ВАХ, если к аноду подключен резистор). Разница лишь в том, что если для катодного резистора у нас получалась прямая с нижнего левого угла в правый верхний... то теперь, для анодного резистора эта прямая будет с правого нижнего угла в левый верхний.
Для построения нагрузочной прямой анодного резистора, берём крайние положения: мы ставим на ВАХ две точки для построения прямой. Первое крайнее положение - это мы смотрим, думаем - а в каком случае у нас может быть максимальное напряжение на аноде? Вообще, какое оно в принципе, максимальное напряжение на аноде может быть в нашей схеме? И мы уже говорили об этом чуть выше - что максимальное напряжение на аноде может быть равно напряжению блока питания - то есть, +260В. А дальше мы включаем логику, думаем - а при каком же токе через наш анодный резистор, равный 36 кОм, может быть напряжение на аноде равное +260В? Напрягаем мозг смотря на схемку и даём абсолютно правильный ответ: напряжение на аноде, равное +260В может быть только в том случае, если ток через лампу будет равен нулю. И как только мы это осознали - сразу ставим первую точку на ВАХ: напряжение на аноде равно 260В, а ток анода равен нулю.
Итак, мы поставили первую точку для построения нагрузочной прямой. Теперь наша задача поставить вторую. А вторая точка - это второй крайний случай. И вот как звучит этот второй крайний случай: "а какой же ток должен течь через наш анодный резистор, для того, чтобы напряжение на аноде стало бы равным нулю?" Снова напрягаем ум. В нашей голове крутятся слова: "напряжение", "ток", "сопротивление"... что-то знакомое... так, так... - это чем-то напоминает закон Ома. И оказывается - всё верно, нужно обратиться к закону Ома. И уже, понимая, что нам надо будет воспользоваться именно законом Ома, снова сами себе повторяем условие для второй точки: "какой ток должен быть через резистор 36 кОм, для того, чтобы напряжение на аноде стало бы равно нулю?" Резистор наш одним концом подключен на +260В, вторым концом - на анод. А на аноде у нас, для второй крайней точки - ноль. Значит, на резисторе падение напряжения 260В. Эврика! Дальше - точно сработает закон Ома: I=U/R=260/36000=0,0072А=7,2 мА. Это есть вторая точка на ВАХ: напряжение анода равно ноль вольт, ток анода равен току через резистор анодный и равен 7,2 мА. Ставим эту вторую точку на ВАХ и проводим зелёную линию (нагрузочную прямую анодного резистора):
3.jpg

Дальше - совсем легко. Смотрим на схемку - какое у нас смещение (то есть - напряжение между катодом и сеткой)? Правильно, оно равно нулю. Мы ещё и красной линией это подчеркнули ранее. Так вот, точка пересечения линий "Uс=0В" и нашей построенной зелёной линии - и есть рабочая точка лампы в этом режиме! Ставлю здесь большую красную точку:
4.jpg

Дело сделано - мы нашли рабочую точку лампы. И видим при этом что: напряжение между катодом и анодом у нас будет примерно 145В, а ток через лампу при этом будет идти примерно 3,2 мА.
Ну как - фантастика?

А как вы думаете, удастся ли нам найти рабочую точку для такого включения одновременно и катодного и анодного резисторов? :
Поворот Изменение размера 5.jpg

на первый взгляд - кажется что это нереально сложно. Но мы будем усиленно думать. У нас есть: закон Ома и ВАХ - а это, сильные аргументы!
 
Сделать что-ли СЕ на 1/2 6н1п-ев и 6п14п 1958г, и ТВЗ1-1, все есть.
6п14п в триоде, другое не терплю, 2,5 вт мне хватит
 
Если же написанное ранее мною в каком-то месте не очень понятно - то, очень прошу, отпишитесь здесь, в каком месте возникли трудности в понимании. Я попробую чуть подробнее тот момент.
Вы будете смеяться, но со звуком я еще как то умею работать, а с Пэйнтом и подобными графическими редакторами рисую только мышью от руки. Задачку Вашу решал так - открыл на планшете ВАХ, посчитал на ток на напряжение 2В для резистора, потом на 8В. Дальше ребром телефона соеденил полученные точки на соответствующих кривых и мысленно отметил точку на прямой, соответствующую 180 В. Стараясь глазом не потерять ее, убрал ребро телефона и мысленно провел с нее линию на ось мА. Отсюда и ошибки.
Соответственно, вертикальную синюю линию мы должны проводить не через цифру 180В, а через цифру 180-5=175В.
Вот тут подробнее. В голове все перепуталось и я забыл как посчитать эти 5 В для данного резистора
У нас есть: закон Ома и ВАХ - а это, сильные аргументы!
Еще не понимаю как, но логически нужно выяснить разницу сопротивлений между резисторами и плясать от нее - например анодный 100, катодный 200. Значит можно считать что анодного нет, а катодный 100. Если анодный 200, катодный 100, то тогда наоборот - считаем линию для анодного 100. Правда, наверно нужно учитывать и падения напряжений на них, то тут мозгов мне пока не хватает
 
Вот тут подробнее. В голове все перепуталось и я забыл как посчитать эти 5 В для данного резистора
Когда Вы "ребром телефона соединили полученные точки" Вы должны были, кроме того что мысленно провели горизонталь на шкалу тока - так же одновременно ещё и краем глаза взглянуть - между какими линиями смещения Вы оказались. Это наклонные линии на графике. И в этот момент Вы бы поняли, что смещение у Вас в районе 5 вольт. Это должно происходить автоматически - строите рабочую точку и одновременно, хотя бы примерно, оцениваете сразу три параметра - напряжение анод-катод (шкала внизу, горизонтальная. Вы на неё в общем-то и опирались в тот момент - 180В. Она для Вас как бы исходными данными была), напряжение смещения на сетке (как я уже сказал - это наклонные линии, где Вы, собственно и поставили на этих линиях две точки - 2В и 8В смещения) и ток анода - который, Вы собственно и выяснили.
Здесь получается, что действуете Вы как бы приближениями. То есть: для Вас в голове было, как исходное данное - что напряжение катод-анод Вы ищете при 180В. Но как только Вы поняли, что в точке у Вас будет получаться смещение примерно 5В - Вы тут же должны уяснить в своей голове, что это самое смещение отнимется от 180В. Взгляните ещё раз на схемку - там катодный резистор. На этом резисторе будет падение напряжения в 5В. Но эти самые 5В Вы осознали лишь только что, когда попытались построить точку, считая, что у Вас 180В между анодом и катодом. А катод у Вас - не на "земле", он - на втором конце катодного резистора. Значит - надо по шкале напряжения катод-анод линию проводить не из 180В, а из 175В.
Тут самое главное понять, что метод построения по ВАХ - это процесс итераций. Выясняя одно значение - Вы автоматически уточняете другое значение (в нашем случае - выясняя ток через анод, мы автоматически уточнили смещение). А теперь, мы поняли что это смещение надо учесть, так как в нашей схеме - оно повлияет на напряжение катод-анод.
Чтобы это удобнее было понять - скажу, что для некоторых ламп, напряжение смещения в рабочей точке может быть 60В, при питании 250В. Представляете? Вы, берёте, вначале пытаетесь найти рабочую точку, проводя вертикаль при напряжении катод-анод, равном питанию (250В), и вдруг - бах! - а оказывается, что в этой точке смещение-то аж 60В. И вы должны сразу же в голове отнять от 250 эти 60 вольт и смотреть рабочую точку уже при напряжении анод-катод 250-60=190В. При 190В Вы получите новое напряжение смещения - например, 55В. И сделаете новое построение - при 250-55=195В. И таким образом Вы приблизитесь к реальной, настоящей рабочей точке лампы в схеме.
Это вначале трудно осознать. В дальнейшем (если хватит терпения) - мы будем часто обращаться к ВАХ, и Вам будет уже привычно довольно быстро находить рабочую точку на ВАХ.
 
Это вначале трудно осознать. В дальнейшем (если хватит терпения) - мы будем часто обращаться к ВАХ, и Вам будет уже привычно довольно быстро находить рабочую точку на ВАХ.
Чтобы закрепить понимание -5 В Вы взяли из воображаемой кривой? (у меня она красная)
ВАХ.jpg

если Вы будете так же хорошо и быстро вникать, а я примерно теми же темпами писать здесь свои сообщения - то примерно через неделю, Вы сами сможете довольно быстро рисовать схемы ламповых усилителей.
Вот в это и вправду не верится :)
 
Последнее редактирование:
Задачку Вашу решал так - открыл на планшете ВАХ, посчитал на ток на напряжение 2В для резистора, потом на 8В. Дальше ребром телефона соеденил полученные точки на соответствующих кривых и мысленно отметил точку на прямой, соответствующую 180 В. Стараясь глазом не потерять ее, убрал ребро телефона и мысленно провел с нее линию на ось мА. Отсюда и ошибки.
У меня ламповый опыт лет 10. Друг приблизительно так же объяснял.
Сам выбираю рабочие точки примерно так же - ребром линейки на планшете. За счёт того, что смещение у входных ламп во много раз меньше чем питание, а на выходе всегда ставлю фиксированное смещение с таким точным вычислением рабочей точки не парюсь. Ну подумаешь за счёт падения на катодном резисторе в 2 вольта анодное станет не 300, а 298 вольт и ток изменится на 0,1 мА. Разброс самоих ламп часто больше, на звук это не повлияет. К тому же без стабилизации напряжения в сети анодное будет плавать вольт 10-20, это опять же двигает чуток рабочую точку. Не надо этого бояться, просто выбираем изначально линейную лампу с запасом по мощности и размаху входного напряжения. То есть при синусоидальном сигнале 1,5 вольт я беру смещение 2-3 вольта и при любых разумных колебаниях в сети лампе спокойно живётся.

Лампы очень живучие сволочи)) так что бояться ошибок не стоит. А вот с полупроводниками я так и не подружился. Они, гады такие, мрут молча, иной раз не поймёшь то ли сдох транзюк, то ли проводок какой не подпаял.... В жопу эти силиконовые души, проще выходник намотать.
 
Во нашел, если найду чего, заделаю
Высота 75мм, хватает
И Вы сможете разместить ламповый усилитель в таком маленьком корпусе???? :oops:
А вот с полупроводниками я так и не подружился. Они, гады такие, мрут молча, иной раз не поймёшь то ли сдох транзюк, то ли проводок какой не подпаял.... В жопу эти силиконовые души, проще выходник намотать.
Сам я конечно достойну схему транзисторного усилителя не разрабртаю, но готовую несложную схему сделать, как 2 пальца об асфальт - главное соблдать все инструкции по настройке и даже вникать особо не нужно, особенно когда разведена печатка, а транс самому мотать - это выше моего понимания. Но на данном этапе по объяснениям Петра мне пока понятно все
Вы по баночкам консервным, а я формы для выпечки у Супруги тырю. Квадратненькие такие: 20х30х7 см из сталюки S 1 мм.
Тут задачка, - пирожок, или шасси...
Если есть возможность - как вариант использовать старые совковые стерилизаторы для стеклянных шприцев - там тоже сталь хорошая
 
IMG_20210704_180749.jpg
Умыкнул у Благоверной коробочку из под каких то вкусняшек... Готовлю себя к очередному "подвигу". Транс, дросселя, лампочки сверху, выходники и пр. в подвале. В коробочке - силовая панель из сталюки (корпус от кампутера) под лампочки и тяжёлые железки. (Жестянка коробочки паяется очень даже.) Колпаки на транс и дросеселя - из кофейно/чайных квадратноугольных жестяных банок. Где то так...
 
Последнее редактирование:
Хочу добавить сейчас пару заметок.
Несмотря на то, что то, о чём я пока что здесь толкую - совершенно не похоже на ламповый усилитель - уверяю Вас, что без этого - "никак". И если Вы поймёте то, о чём я написал ранее - то Вы сможете "читать" схему любого лампового усилителя. А вот, если мне сейчас не рассказывать это неинтересное, мало похожее на усилитель - а попытаться сразу перейти и рассказывать про усилители - то каждая новая схема усилителя будет вызывать у вас лишь недоумение и непонимание. Поэтому - надо набраться терпения и глубоко проникнуться этими никчёмными (на первый взгляд), но очень важными двумя резисторами - катодным и анодным.
И второе: несмотря на то, что в своих сообщениях я обращаюсь к Олегу - надеюсь, все прекрасно понимают, что на самом деле я обращаюсь ко всем читающим, кто незнаком с лампами.
 
Итак, продолжу. Напомню, мы остановились на схемке, которую я нарисовал в конце одного из последних сообщений. Вот как эта простая схемка описывается словами: к блоку питания 260В подключена радиолампа так, что её сетка припаяна к "земле", между катодом и "землёй" вставлен катодный резистор (он обозначается обычно Rк), а между анодом и "плюсом" источника питания - установлен анодный резистор (он обычно обозначается Rа).
Наша задача - находить рабочую точку. Это очень важно. Причём, надо понимать - что как только мы сможем быстро и качественно находить рабочую точку, то автоматически мы научимся также быстро и качественно строить рабочую точку. А фраза "строить рабочую точку" - означает то, что мы сможем взять ВАХ, ткнуть карандашом в любую точку на этой ВАХ, а потом взять - и высчитать, какой нужен номинал Rк и Rа, для того, чтобы в реальной схеме наша реальная лампа попала бы именно в эту точку. Нет, вы осознали, какими мы становимся повелителями лампы? Это же просто уму непостижимо - мы, с помощью двух резисторов заставляем лампу работать именно при тех параметрах, которые нужны нам. И мы сами выбираем то место, в котором будет работать лампа,, которое по нашему мнению, является самым лучшим для получения звука из этой лампы.

Ещё раз повторюсь - мы подошли к самому главному. К самому важному моменту. Всё остальное - это уже нюансы. Обвязать две лампы так, чтобы получился хороший двухкаскадный ламповый усилитель - вы сможете только в том случае, если отчётливо представите в уме, какую роль играют катодный и анодный резистор в описанной мною тут схеме.
Итак - я максимально заострил ваше внимание. Возможно, строить рабочую точку можно какими-то другими, более простыми и удобными способами. Я расскажу про то, как это делаю я.
Когда я вижу на схеме лампу с катодным и анодным резистором - для меня приоритетным является только анодный. Олег со своими предположениями здесь был прав - один из двух резисторов я мысленно отбрасываю. И отбрасываю именно катодный. Итак - в моей голове я убрал катодный резистор и оставил только анодный. Такое состояние мы уже подробно рассматривали выше. Ещё раз, кратко, всё же напишу, как я строю нагрузочную прямую для анодного резистора. Я беру картинку с ВАХ. Я ставлю на ВАХ две точки, которые определены по предельным состояниям:
Первое предельное состояние: напряжение анод-катод равно напряжению питания. Смотрю на схему (а лучше - представляю её в голове), где у меня есть только анодный резистор. И сразу же осознаю, что напряжение на аноде, равное напряжению питания - возможно только в том случае, если ток через резистор равен нулю. И сразу же ставлю первую точку на ВАХ - напряжение на лампе равно напряжению БП, ток через лампу равен нулю. Это первая точка.
Второе предельное состояние: напряжение анод-катод равно нулю. Опять, смотрю на схему (а лучше - представляю её в голове) и тут же понимаю - напряжение на аноде может быть равно нулю только в том случае, если всё напряжение от блока питания упадёт на анодном резисторе. Далее - закон Ома: I=U/R. U - это напряжение блока питания. R - это наш анодный резистор. Вычислили этот ток, при протекании которого через анодный резистор, на концах этого самого анодного резистора будет всё напряжение питания - как раз в этом случае, на аноде лампы будет 0 вольт (так как абсолютно всё напряжение питания "съел" анодный резистор). И ставим эту точку на ВАХ: напряжение анод-катод равно нулю, а ток - именно тот, который получился у нас по формуле. Это вторая точка.
Итак - мы вычислили две точки для построения нагрузочной прямой для анодного резистора. Это уже большое дело. Мы теперь точно знаем - каков бы не был теперь номинал катодного резистора, рабочая точка будет лежать где-то на этой прямой.

И только теперь, когда я построил нагрузочную прямую для анодного резистора, я вспоминаю, что у меня же есть ещё и катодный резистор.
Для наших случаев - ламповые усилители - как правильно подметили выше, зачастую, напряжения смещения малы, особенно в первом каскаде. По сути - нам в первом каскаде достаточно такого напряжения смещения, чтобы сигнал на входе усилителя (амплитуда синусоиды) не превышали бы это значение смещения. Смещения в 2 - 3 В, как правило, вполне достаточно для этих целей. Поэтому, вот как я ищу рабочую точку далее, уже учитывая катодный резистор: я начинаю тыкать пальцем в ВАХ, в точку пересечения предполагаемого напряжения смещения (диагональная линия на ВАХ) и построенной мною нагрузочной прямой анодного резистора. Вот, ткнул я, например, в точку пересечения напряжения на сетке (смещения) равном -2В и нагрузочной прямой. И сразу же смотрю ток через лампу в этой точке (слева на шкале ВАХ). Посмотрел, запомнил. И тут же в уме высчитываю - какое падение напряжения на катодном резисторе будет при этом токе (U=I*R). Если полученное напряжение смещения получилось не равно моим предполагавшимся ранее -2В - то я смещаю свой палец по нагрузочной прямой анодного резистора в сторону того напряжения смещения, которое получилось (новое). Это сложно написать - ниже я это на примере попробую объяснить. Будет понятней. Когда я таким образом, наконец нашёл точку на нагрузочной прямой, что у меня выполняется условие, что I*Rк (падение напряжения на катодном резисторе) равно напряжению смещения на ВАХ (диагональные линии) - то вот я наконец и нашёл рабочую точку.

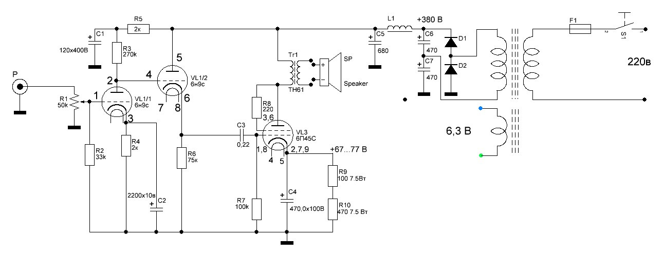
Теперь переходим к интересному. В поисковике Яндекс-а я набрал "ламповый усилитель 6Н9С". Одна из попавшихся там схем вылезла вот такая:
8.jpg

я ничего не знаю про эту схему - кто автор, корректно ли всё изображено и так далее. Но она нам вполне подходит для дальнейших рассуждений.
Так вот, в этой, случайно найденной на просторах интернета схеме лампового усилителя, вы теперь можете, на основе того, что я здесь написал выше - определить рабочую точку первого каскада (лампы 6Н9С) она обозначена на схеме "VL1/1". Круто, не правда ли? Или всё ещё не верится?
А, вот смотрите, как всё упрощается после второго взгляда на схему:
- перед дросселем указано напряжение +380В. Как правило, на реальном дросселе обычно падает не много вольт (это уже зависит от реального дросселя). Предположим, что на дросселе упадёт 5В. Значит, слева от дросселя напряжение будет +375В. Это и есть наше напряжение БП.
- если вы посмотрите внимательно, для статического состояния схемы (когда сигнала на входе в усилитель нет), резисторы R5 и R3 образуют как раз анодный резистор. Взгляните внимательно ещё раз: справа от резистора R5 напряжение +375В (это мы уже выяснили). Лампа VL1/2 и выходной трансформатор Tr1 уже ника не повлияют на это напряжение. И всё падение напряжения на R5 и R3 зависит только от лампы нашей (рассматриваемой) в первом каскаде. Резисторы подключены последовательно. Конденсатор С1 в статическом состоянии никак на ток не влияет. И вот он вывод: для нашей лампы анодным резистором являются два последовательных резистора (R5 и R3). При последовательном соединении, они складываются. Отсюда получается, что мы имеем некий общий анодный резистор для нашей лампы, величиной 2 кОм + 270 кОм = 272 кОм.
- по поводу катодного резистора - тут и так всё видно - это R4 и равен он 2 кОм.
Всё! Вы представляете - это всё, что нам нужно для нахождения рабочей точки нашей лампы (первого каскада в этой схеме усилителя)!

Начинаем построения. Как оно делается - словами описано подробно выше. А кратко - строим нагрузочную прямую анодного резистора. Первая точка: "Ua = напряжению БП", Ia=0. Напомню, мы выяснили, что напряжение БП = 375В. Вторая точка: Ua=0, а ток Ia = напряжение БП / Ra = 375/272000= 0,0014 А = 1,4 мА. Ставим точки (красным), проводим линию (зелёным):
2.jpg

Всё, мы теперь точно знаем, что рабочая точка где-то на зелёной линии.
Далее тонкий момент, который мне было сложно написать словами. По картинке - он нагляднее. Мы тыкаем пальцем точку на ВАХ, где предположительно находится рабочая точка. Я предполагаю вслух: "наверное, смещение равно -2В", и тыкаю пальцем в точку пересечения диагонали "-2В" и зелёной линии. И тут же глазами смотрю - какой ток анода при этом получается: веду глазами влево, там где циферки про ток... и понимаю, что это порядка 0,8 мА. Далее я проверяю своё предположение о величине смещения. Я-то предположил, что оно именно 2В - а вот какое оно на самом деле при этом токе (0,8 мА) через лампу - я смотрю по катодному резистору: катодный резистор у меня равен 2 кОм (мы видели это по схеме). При токе 0,8 мА падения напряжения на нём должно быть: U=0,0008*2000=1,6В. Вот видите? Я почти попал, но не совсем. Я предполагал, что смещение будет 2В, а по уточнённому расчёту оно получается 1,6В. Значит - на самом деле оно где-то между 2В и 1,6В. Я задаюсь новым значением смещения: 1,8В. И уже более осознанно, опять тыкаю пальцем на ВАХ: а именно в точку на зелёной линии, где бы прошла диагональ "-1,8В". И сразу же смотрю влево на графике - какой получается ток? И вижу, что ток станет чуть больше, примерно 0,9 мА. Проверяю правильность своего второго предположения, что смещение равно 1,8В: U=0,0009*2000=1,8! Ура, Эврика, я попал со 2-го раза! Я предположил, что смещение равно 1,8В и при проверке по катодному резистору - получил, что оно действительно 1,8В.
Итак, я теперь знаю, что рабочая точка находится на зелёной линии и при этом ещё мне известно, что напряжение смещения равно -1,8В. Ставлю точку:
3.jpg

Чтобы узнать все параметры в рабочей точке - мне остаётся лишь провести горизонтальную и вертикальную линии из рабочей точки на оси с циферками:
4.jpg

В итоге, вот все параметры рабочей точки нашей лампы (а соответственно - первого каскада усилителя по чужой схеме):
- напряжение анод-катод равно 155 В;
- напряжение смещения равно -1,8В;
- ток через лампу 0,9 мА.
Далее, мы с вами как бы должны оценить - хорошая это рабочая точка, или не очень... но это будет дальше.

А пока что задание для Олега (дабы оценить - усвоено ли написанное мною):
У меня есть всё та же радиолампа под названием 6Н8С. Также у меня есть блок питания, который выдаёт 360В. Лампа эта подключена так, что сетка на "земле", между "землёй" и катодом стоит катодный резистор номиналом 270 Ом, а между "плюсом" БП и анодом стоит анодный резистор номиналом 30 кОм.
Прошу определить параметры лампы в рабочей точке:
- напряжение катод-анод;
- ток через лампу;
- смещение на сетке.
 
Последнее редактирование:
Итак, продолжу. Напомню, мы остановились на схемке, которую я нарисовал в конце одного из последних сообщений. Вот как эта простая схемка описывается словами: к блоку питания 260В подключена радиолампа так, что её сетка припаяна к "земле", между катодом и "землёй" вставлен катодный резистор (он обозначается обычно Rк), а между анодом и "плюсом" источника питания - установлен анодный резистор (он обычно обозначается Rа).
Наша задача - находить рабочую точку. Это очень важно. Причём, надо понимать - что как только мы сможем быстро и качественно находить рабочую точку, то автоматически мы научимся также быстро и качественно строить рабочую точку. А фраза "строить рабочую точку" - означает то, что мы сможем взять ВАХ, ткнуть карандашом в любую точку на этой ВАХ, а потом взять - и высчитать, какой нужен номинал Rк и Rа, для того, чтобы в реальной схеме наша реальная лампа попала бы именно в эту точку. Нет, вы осознали, какими мы становимся повелителями лампы? Это же просто уму непостижимо - мы, с помощью двух резисторов заставляем лампу работать именно при тех параметрах, которые нужны нам. И мы сами выбираем то место, в котором будет работать лампа,, которое по нашему мнению, является самым лучшим для получения звука из этой лампы.

Ещё раз повторюсь - мы подошли к самому главному. К самому важному моменту. Всё остальное - это уже нюансы. Обвязать две лампы так, чтобы получился хороший двухкаскадный ламповый усилитель - вы сможете только в том случае, если отчётливо представите в уме, какую роль играют катодный и анодный резистор в описанной мною тут схеме.
Итак - я максимально заострил ваше внимание. Возможно, строить рабочую точку можно какими-то другими, более простыми и удобными способами. Я расскажу про то, как это делаю я.
Когда я вижу на схеме лампу с катодным и анодным резистором - для меня приоритетным является только анодный. Олег со своими предположениями здесь был прав - один из двух резисторов я мысленно отбрасываю. И отбрасываю именно катодный. Итак - в моей голове я убрал катодный резистор и оставил только анодный. Такое состояние мы уже подробно рассматривали выше. Ещё раз, кратко, всё же напишу, как я строю нагрузочную прямую для анодного резистора. Я беру картинку с ВАХ. Я ставлю на ВАХ две точки, которые определены по предельным состояниям:
Первое предельное состояние: напряжение анод-катод равно напряжению питания. Смотрю на схему (а лучше - представляю её в голове), где у меня есть только анодный резистор. И сразу же осознаю, что напряжение на аноде, равное напряжению питания - возможно только в том случае, если ток через резистор равен нулю. И сразу же ставлю первую точку на ВАХ - напряжение на лампе равно напряжению БП, ток через лампу равен нулю. Это первая точка.
Второе предельное состояние: напряжение анод-катод равно нулю. Опять, смотрю на схему (а лучше - представляю её в голове) и тут же понимаю - напряжение на аноде может быть равно нулю только в том случае, если всё напряжение от блока питания упадёт на анодном резисторе. Далее - закон Ома: I=U/R. U - это напряжение блока питания. R - это наш анодный резистор. Вычислили этот ток, при протекании которого через анодный резистор, на концах этого самого анодного резистора будет всё напряжение питания - как раз в этом случае, на аноде лампы будет 0 вольт (так как абсолютно всё напряжение питания "съел" анодный резистор). И ставим эту точку на ВАХ: напряжение анод-катод равно нулю, а ток - именно тот, который получился у нас по формуле. Это вторая точка.
Итак - мы вычислили две точки для построения нагрузочной прямой для анодного резистора. Это уже большое дело. Мы теперь точно знаем - каков бы не был теперь номинал катодного резистора, рабочая точка будет лежать где-то на этой прямой.

И только теперь, когда я построил нагрузочную прямую для анодного резистора, я вспоминаю, что у меня же есть ещё и катодный резистор.
Для наших случаев - ламповые усилители - как правильно подметили выше, зачастую, напряжения смещения малы, особенно в первом каскаде. По сути - нам в первом каскаде достаточно такого напряжения смещения, чтобы сигнал на входе усилителя (амплитуда синусоиды) не превышали бы это значение смещения. Смещения в 2 - 3 В, как правило, вполне достаточно для этих целей. Поэтому, вот как я ищу рабочую точку далее, уже учитывая катодный резистор: я начинаю тыкать пальцем в ВАХ, в точку пересечения предполагаемого напряжения смещения (диагональная линия на ВАХ) и построенной мною нагрузочной прямой анодного резистора. Вот, ткнул я, например, в точку пересечения напряжения на сетке (смещения) равном -2В и нагрузочной прямой. И сразу же смотрю ток через лампу в этой точке (слева на шкале ВАХ). Посмотрел, запомнил. И тут же в уме высчитываю - какое падение напряжения на катодном резисторе будет при этом токе (U=I*R). Если полученное напряжение смещения получилось не равно моим предполагавшимся ранее -2В - то я смещаю свой палец по нагрузочной прямой анодного резистора в сторону того напряжения смещения, которое получилось (новое). Это сложно написать - ниже я это на примере попробую объяснить. Будет понятней. Когда я таким образом, наконец нашёл точку на нагрузочной прямой, что у меня выполняется условие, что I*Rк (падение напряжения на катодном резисторе) равно напряжению смещения на ВАХ (диагональные линии) - то вот я наконец и нашёл рабочую точку.

Теперь переходим к интересному. В поисковике Яндекс-а я набрал "ламповый усилитель 6Н9С". Одна из попавшихся там схем вылезла вот такая:
Посмотреть вложение 17832
я ничего не знаю про эту схему - кто автор, корректно ли всё изображено и так далее. Но она нам вполне подходит для дальнейших рассуждений.
Так вот, в этой, случайно найденной на просторах интернета схеме лампового усилителя, вы теперь можете, на основе того, что я здесь написал выше - определить рабочую точку первого каскада (лампы 6Н9С) она обозначена на схеме "VL1/1". Круто, не правда ли? Или всё ещё не верится?
А, вот смотрите, как всё упрощается после второго взгляда на схему:
- перед дросселем указано напряжение +380В. Как правило, на реальном дросселе обычно падает не много вольт (это уже зависит от реального дросселя). Предположим, что на дросселе упадёт 5В. Значит, слева от дросселя напряжение будет +375В. Это и есть наше напряжение БП.
- если вы посмотрите внимательно, для статического состояния схемы (когда сигнала на входе в усилитель нет), резисторы R5 и R3 образуют как раз анодный резистор. Взгляните внимательно ещё раз: справа от резистора R5 напряжение +375В (это мы уже выяснили). Лампа VL1/2 и выходной трансформатор Tr1 уже ника не повлияют на это напряжение. И всё падение напряжения на R5 и R3 зависит только от лампы нашей (рассматриваемой) в первом каскаде. Резисторы подключены последовательно. Конденсатор С1 в статическом состоянии никак на ток не влияет. И вот он вывод: для нашей лампы анодным резистором являются два последовательных резистора (R5 и R3). При последовательном соединении, они складываются. Отсюда получается, что мы имеем некий общий анодный резистор для нашей лампы, величиной 2 кОм + 270 кОм = 272 кОм.
- по поводу катодного резистора - тут и так всё видно - это R4 и равен он 2 кОм.
Всё! Вы представляете - это всё, что нам нужно для нахождения рабочей точки нашей лампы (первого каскада в этой схеме усилителя)!

Начинаем построения. Как оно делается - словами описано подробно выше. А кратко - строим нагрузочную прямую анодного резистора. Первая точка: "Ua = напряжению БП", Ia=0. Напомню, мы выяснили, что напряжение БП = 375В. Вторая точка: Ua=0, а ток Ia = напряжение БП / Ra = 375/272000= 0,0014 А = 1,4 мА. Ставим точки (красным), проводим линию (зелёным):
Посмотреть вложение 17833
Всё, мы теперь точно знаем, что рабочая точка где-то на зелёной линии.
Далее тонкий момент, который мне было сложно написать словами. По картинке - он нагляднее. Мы тыкаем пальцем точку на ВАХ, где предположительно находится рабочая точка. Я предполагаю вслух: "наверное, смещение равно -2В", и тыкаю пальцем в точку пересечения диагонали "-2В" и зелёной линии. И тут же глазами смотрю - какой ток анода при этом получается: веду глазами влево, там где циферки про ток... и понимаю, что это порядка 0,8 мА. Далее я проверяю своё предположение о величине смещения. Я-то предположил, что оно именно 2В - а вот какое оно на самом деле при этом токе (0,8 мА) через лампу - я смотрю по катодному резистору: катодный резистор у меня равен 2 кОм (мы видели это по схеме). При токе 0,8 мА падения напряжения на нём должно быть: U=0,0008*2000=1,6В. Вот видите? Я почти попал, но не совсем. Я предполагал, что смещение будет 2В, а по уточнённому расчёту оно получается 1,6В. Значит - на самом деле оно где-то между 2В и 1,6В. Я задаюсь новым значением смещения: 1,8В. И уже более осознанно, опять тыкаю пальцем на ВАХ: а именно в точку на зелёной линии, где бы прошла диагональ "-1,8В". И сразу же смотрю влево на графике - какой получается ток? И вижу, что ток станет чуть больше, примерно 0,9 мА. Проверяю правильность своего второго предположения, что смещение равно 1,8В: U=0,0009*2000=1,8! Ура, Эврика, я попал со 2-го раза! Я предположил, что смещение равно 1,8В и при проверке по катодному резистору - получил, что оно действительно 1,8В.
Итак, я теперь знаю, что рабочая точка находится на зелёной линии и при этом ещё мне известно, что напряжение смещения равно -1,8В. Ставлю точку:
Посмотреть вложение 17834
Чтобы узнать все параметры в рабочей точке - мне остаётся лишь провести горизонтальную и вертикальную линии из рабочей точки на оси с циферками:
Посмотреть вложение 17835
В итоге, вот все параметры рабочей точки нашей лампы (а соответственно - первого каскада усилителя по чужой схеме):
- напряжение анод-катод равно 155 В;
- напряжение смещения равно -1,8В;
- ток через лампу 0,9 мА.
Далее, мы с вами как бы должны оценить - хорошая это рабочая точка, или не очень... но это будет дальше.

А пока что задание для Олега (дабы оценить - усвоено ли написанное мною):
У меня есть всё та же радиолампа под названием 6Н8С. Также у меня есть блок питания, который выдаёт 360В. Лампа эта подключена так, что сетка на "земле", между "землёй" и катодом стоит катодный резистор номиналом 270 Ом, а между "плюсом" БП и анодом стоит анодный резистор номиналом 30 кОм.
Прошу определить параметры лампы в рабочей точке:
- напряжение катод-анод;
- ток через лампу;
- смещение на сетке.
Сегодня уже поздно, займусь завтра, но сразу хочу уточнить - между БП и народным резистором дроссель есть? Если да, то какое брать напряжение после дросселя (как я понимаю, дросселя тоже разные бывают)
 
Олег, в моей задаче дроссель отсутствует. Только лампа и два резистора.
 
После R5 стоит С1, а значит он никак не может быть нагрузкой анода. Да, на нём падает напряжение, но это фильтр, а не нагрузка.
 

Статистика форума

Темы
3,304
Сообщения
263,025
Пользователи
2,544
Новый пользователь
vlad'mir
Назад
Сверху Снизу