Смотрите видео ниже, чтобы узнать, как установить наш сайт в качестве веб-приложения на домашнем экране.
Примечание: Эта возможность может быть недоступна в некоторых браузерах.
Как быть с "хочулампой"Проще некуда, рис 7,8
темброблок и добавляет и убавляет нужные частоты. Если обычный Баксандалл имеется в видуСпасибо за ответ. Темброблок я делал к своему макету на 6Н3П. Работал неплохо. Сильно просаживал сигнал. Но это еще наверное из-за низкоомных переменных резисторов. Пока у меня нет возможности купить на 1М от слова совсем. Обстоятельства. Надеюсь они когда-то закончатся и такая возможность вновь появится. Исходя из этого принимаю решение или догадываюсь о том, что нужно делать второй каскад. Отсюда возник вопрос о согласовании.
Предложенные схемы темброблоков, судя по графикам, могут только добавлять низкие и высокие частоты. Но иногда бывает, что нужно и убрать. Например, частенько запись с избытком низких.
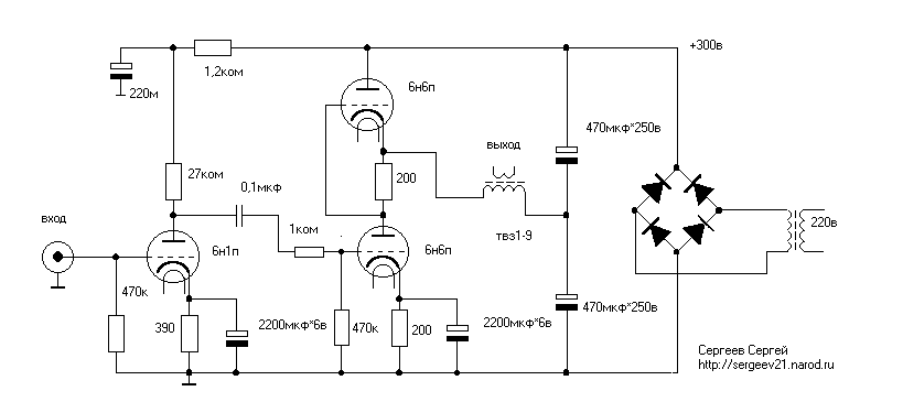
Схема по которой делал оконечник, во вложении. Только без регулятора громкости.
Там другая проблема с большой буквы Ж: регулируются не те частоты, на которых засада. И сделать ничего нельзя. Крутишь как баран, без особого толка.вот поэтому я в свои и вцепился. Там хотя бы намек на звук, который я хочу слышать.
И не надо папе нос крутить темброблоками.
1875 как раз не тот случай, она более-менее чисто играет. А в чем проблема вкрутить тембры в обратную связь LM-ки? Японцы, не брезговали таким образом внедрять темброблок в усилитель мощности.В журналах Радио были люди , заметившие неважное звучание транзисторных усилителей тех лет именно на средине. И оно , это звучание, не исправляется темброблоками, а в нулевом их положении звук пакостнее всего. Что и порождает желание накрутить крайние частоты и замазать эту пакость. Зато нормальная схема звучит сразу, не требуя костылей, на всех уровнях громкости.
Делал иначе. Регулятор уровня на входе лампового каскада, на выходе лампы через емкость - делитель напряжения, доводит выходной сигнал до оптимального для микросхемы. Там было 47ком сверху и 1 ком внизу. Сигнал в обход лампы и через лампу был одного уровня. Переключалось волшебным тумблером. И лампа работала без напряга и с красивым звуком .звали её 6с7бв.Спасибо за ответ. Темброблок я делал к своему макету на 6Н3П. Работал неплохо. Сильно просаживал сигнал. Но это еще наверное из-за низкоомных переменных резисторов. Пока у меня нет возможности купить на 1М от слова совсем. Обстоятельства. Надеюсь они когда-то закончатся и такая возможность вновь появится. Исходя из этого принимаю решение или догадываюсь о том, что нужно делать второй каскад. Отсюда возник вопрос о согласовании.
Предложенные схемы темброблоков, судя по графикам, могут только добавлять низкие и высокие частоты. Но иногда бывает, что нужно и убрать. Например, частенько запись с избытком низких.
Схема по которой делал оконечник, во вложении. Только без регулятора громкости.

Хотим звук старой ламповой радиолы - ставим 6н2п, в схеме с ООС и ностальгируем до посинения. Кстати, если бы я вздумал делать темброблок, то сделал бы его на 6н6п.Вы оказались правы - что-то у 6Н2П со звуком не то.
Режим лампы мало сказывается на гадком звуке лампы, не верьте в сказки про доли вольта и ползания по ВАХам в поисках точки счастья. Считалки по картинке нужны для достижения максимального размаха.Сегодня попробовал схемы с 6Н2П и 6Н1П.
Вы оказались правы - что-то у 6Н2П со звуком не то. Вроде и бас жесткий, и верх неплохой, а что-то не то. Еще у нее внутренние шумы страшные и фон у нее мне не удалось убрать до конца. А может это все из-за неправильно выбранного режима работы. Я не знаю. Ведь на графики никто так и не смотрел.
6Н1П порадовала гораздо больше. Вот просто всё классно. Из минусов: микрофонный эффект (хотя и несильный, можно на него закрыть глаза), бОльший нагрев.
Завтра попробую еще 6Н3П по-другому запитать. Первые опыты были с умножителем. Обмотка на ~40В через умножитель получалось около 170В. Сейчас нашел трансформатор гальванической развязки, домотал на него две накальные обмотки (сделал чуть с запасом - ~6,7В). После электронного дросселя примерно 270-280В анодного.
Стаб по аноду не нужен, транс в диагонали моста, там пульсации с комариную шкурку.Можно от Сергеева
Компашка собралась, Томми Харьковский, Рома Хайфайский( с Хайфы) и Василий Картовский-Ростовский.Кстати, то, что он споткнулся на (якобы) МР3-файле, а триодник его сожрал не заметив - всё наоборот, бокемон _правильнее_ .
К слову.
Ему бы лампу толще и длиннее.
Насколько помницо, ТХ (Томми Харьковский) уважал делать SE-выходники на 0.2Тл.
У этого тора, наверно, 0.05Тл. Почти шутка.
Некий Роман-с-Мертвого_Моря делает на 0.9Тл, чё, лохи берут.
Дядь Вась, пишите мемуары "Моя жизнь в мыслях"Ну и родитель - Олег Ярославский.
Саша Челяба...
Дима Питерский...
Юра Свердловский...
Кого запамятовал - записывайтесь.
Саша Ростовский...
"Помогите! Фулюганы транзисторов лишают!"
PS. И не только... Заглянул с ревизией на склад онано-торов - что-то картинка подозрительно не та... Возможно, прерываются "цепочки поставок". Напр., контейнеры из Кидая. Что печально.
И навевают мысли о SE 6п15п-триод и 6ж43п-УЛ.
В триодном включении и 6п15 п запоет. А тут хочется большого и чистого.А я однолампик на 6п15п слушаю который год, всего хватает
Рыжие ТАНы удел неудачников. Настоящие пацаны юзают зелёнку.Звиняйте. Страдания по силовикам достали, посл. капля - рыжий ТАН58.
Понял. Спасибо. Буду осваивать комплекс Шмелева. Попробую настроитьРежим лампы мало сказывается на гадком звуке лампы, не верьте в сказки про доли вольта и ползания по ВАХам в поисках точки счастья. Считалки по картинке нужны для достижения максимального размаха.
Навеяло шутливые мысли типа : Задумал купить туфли. Начну с литературы по производству обуви.Понял. Спасибо. Буду осваивать комплекс Шмелева. Попробую настроить

Лампы мне достались от отца. Еще с его юности. Поди их разбери с какой они приставкой). Пока купить что-то конкретное не представляется возможности. Ситуация.Вот такие надо 6н3п-Е, их еще можно
Навеяло шутливые мысли типа : Задумал купить туфли. Начну с литературы по производству обуви.![]()
А почему бы и нет. Зато после прочтения знаешь на что обращать внимание при выборе. Теорию никто не отменял