Основы ламповой схемотехники для начинающих

  • Автор темы Автор темы OLD
  • Дата начала Дата начала
Я сделал ТАН58 так: первчика 1-5 и 13-14. Вторичка 16-15+10-9+ 8-7+12-11+18-17, получается =300в. Накал 19-20+22-23, резистор 5 вт и 0,6 ома, этот подбирать по току накала. Не гудит, зудит и пр.
 
Доброго настроения!!!
Вопрос в двух словах; точнее - в двух картинках.
Организация напряжения смещения от анодной обмотки.
Какой вариант предпочтительнее/правильнее?
...почему возник вопрос: - сейчас работает вариант №1. Заметил, что подстройка напряжения в одном канале незначительно, но, тем не менее, влияет на другой канал.
 

Вложения

  • IMG_20221211_190537.jpg
    IMG_20221211_190537.jpg
    311.8 KB · Просмотры: 150
Может, это влияние изменения тока цепей смещения, заметно нагружающего обмотки трансформатора?
Надо бы больше информации, и схему посмотреть.
 
Да схема - стандарт (...можно сказать - халява :oops:)
Да, про нагрузку обмотки - первая мысль.
 

Вложения

  • IMG_20221211_194305.jpg
    IMG_20221211_194305.jpg
    83.7 KB · Просмотры: 124
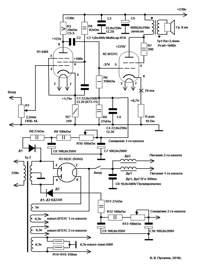
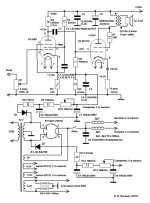
Вот в схеме-то и косячок.
В которой смещение регулируется довольно таки странным образом.
Током резистора, вместо регулировки напряжения, как в примере ниже, где ползунок выставляет требуемое напряжение смещения со столбика делителя, совершенно не затрагивая ток этого делителя. Изменением напряжения на мегаомном резисторе можно пренебречь.

1670770325756.png
 
Последнее редактирование:
...вроде как - по классике...
 

Вложения

  • lampovyj-usilitel-s-vyhodnym-kaskadom-na-lampe-kt88-6550-597x400.jpg
    lampovyj-usilitel-s-vyhodnym-kaskadom-na-lampe-kt88-6550-597x400.jpg
    36.8 KB · Просмотры: 200
  • 6G8_6P31S.jpg
    6G8_6P31S.jpg
    72.6 KB · Просмотры: 192
  • a383723680cc586a6c9b39764a79bf49--speakers.jpg
    a383723680cc586a6c9b39764a79bf49--speakers.jpg
    41.2 KB · Просмотры: 193
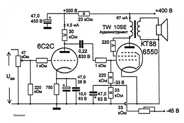
В той классике транс был с отдельной обмоткой 45 В, а у вас анодная, раз в восемь больше напряжением.
При резисторе на землю 33 кОм (схема первого вложения), и регулировочном 33 кОм, ток будет меняться в два раза.
В зависимости от того, введен подстроечник полностью, или полностью выведен.
При питании минус 45 В изменение тока всего 1,4...0,7 мА. А если подвесить на напругу в разы больше, на анодную обмотку?
Естественно, и обмотка тонким проводом мотанная, и диод слегка подсаживаются.
 
Последнее редактирование:
В той классике транс был с отдельной обмоткой 45 В, а у вас анодная, раз в восемь больше напряжением.
При резисторе на землю 33 кОм, и регулировочном 33 кОм, ток будет меняться в два раза.
В зависимости от того, введен подстроечник полностью, или полностью выведен.
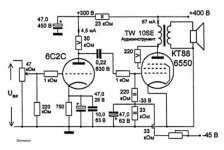
Схема Пузанова. В центре.
 
Вот в схеме-то и косячок.
В которой смещение регулируется довольно таки странным образом.
Током резистора, вместо регулировки напряжения, как в примере ниже, где ползунок выставляет требуемое напряжение смещения со столбика делителя, совершенно не затрагивая ток этого делителя. Изменением напряжения на мегаомном резисторе можно пренебречь.

Посмотреть вложение 51297
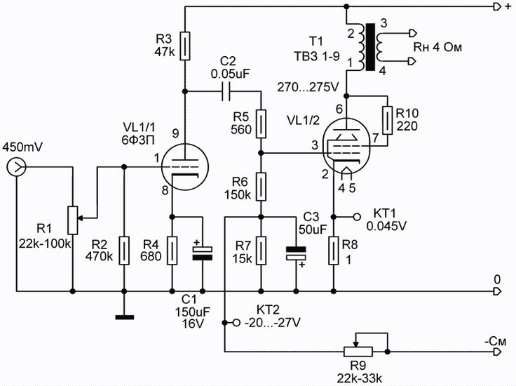
Сергей, сколько вы снимаете с этой схемы? Ватт 10?
 
Около шестнадцати ватт, при чистом синусе на осциллографе.
Но в серию пошла схема с ультралинейным включением, надо будет уточнить.
По-идее мощность должна быть больше.
Опробован UL вариант, без второго каскада, на трансформаторах от "Симфонии". Там максимальная выходная мощность 10 Вт. В укороченном варианте захода в сеточные токи почти нет, но клиппинг очень плавный.
 
Последнее редактирование:
Ого, сколько же там плюс на сетке? Я в триоде 6П6 больше 12 Вт постеснялся снимать.
Хочу сделать то же самое, но с истоковыми повторителями и пентодами на входе. И 6С4С на выходе.
 
...великодушно прошу прощения...
...не принимая во внимание разного рода инженерные изЫски, неужели КП может пристойно звучать?...

...в гитарниках напрочь от них отказался... - мыло...
 
Алексей, раз на раз не приходится.
Как насчет лампового выхода, с включением КП?

6Ф6С по паспорту предназначена для работы в том числе и с токами сетки.
Это ее штатный режим. Вторая сетка спецом умощнена.
На ее лучевотетродном продолжении, 6П6С, на чистом синусе заходили в режим до +14 В на сетке, в триодном включении.
Несколько лет с другом периодически возвращались и обкатывали эту схему. Какое включение выхода лучше, и прочие моменты. Неизменным в ТЗ оставалось требование использования только октальной серии, при умеренных напряжениях питания и мощностях на аноде.
В конечном итоге остановились на варианте UL, с отводом от середин анодных полуобмоток.
Пробовали на выходе и 6Н7С.
 
Последнее редактирование:
Тут вопрос простой, мощность нужна на недорогих лампах? АВ2 значит. Драйвер или нагружен на ХОРОШИЙ МКТ, что дорого, или на повторитель. Если мощность не нужна, то и вопрос отпадает.
Мои 6П6, судя по записям легко держали +20. Это дофига. Вообще ламп с мощной сеткой так не мало, все ранние крупные (относительно) тетрод-пентоды и не мало триодов. Вот 6Ф6 как то мимо пробежала, не пробовал ее.
 
Красивая, зараза, и достаточно доступна.
Выше +14 В синус в данной схеме на вид немного изгибался, весьма плавно. В принципе заход в сеточные токи нужен для расширения динамического диапазона, чистого прохождения пиков сигнала. Ну и такой режим обеспечивает самый мягкий клиппинг.
Комфортная мощность, при правильно подобранных АС, находится далеко от режима с сеточными токами. Но если хочется, можно поддать "газку", чтобы и соседи повеселились.
 
Последнее редактирование:
У 6Ф6 по паспорту аж до +40 Вольт, божечки...
Это Ватт 18 100%, можно небольшую ОООС для КД ввести. Отличная вещь!
 
Тут вопрос простой, мощность нужна на недорогих лампах? АВ2 значит. Драйвер или нагружен на ХОРОШИЙ МКТ, что дорого, или на повторитель. Если мощность не нужна, то и вопрос отпадает.
Мои 6П6, судя по записям легко держали +20. Это дофига. Вообще ламп с мощной сеткой так не мало, все ранние крупные (относительно) тетрод-пентоды и не мало триодов. Вот 6Ф6 как то мимо пробежала, не пробовал ее.
Про 6Ф6С - помню, притащили знакомые с радиорынка , в плане слухануть, в моем Бокемоне на 6п3с и питанием 420. Включили этих бедолаг, да как полетели клочки с фейерверками. так и вынесли куда следует, то есть, на помойку.
 
Варварство, жечь таких красавиц.
К ним с лаской, с обхожденьицем. И запоют сладко.
Мы тоже одну сожгли, при макетировании. Анод отвалился, и все электроны поперли на несчастную вторую сетку. При вскрытии обнаружилось, что часть ее проволочек поплавилась в шарики, и параметры уплыли.
А в полутьме, до аварии, светилась голубым северным сиянием.
 
Последнее редактирование:
Так у нее есть родная сестрица, с овальным ребристым анодом, росточком пониже.
Об эквипотенциальности она ничего не ведает.
В общем, есть из чего выбирать - кому блондинку, кому брюнетку. А кому и рыжая в самый раз!
 
Валяется пара 6Ф6С в родных картонках, новые. А мне нужны именно убитые, чтобы внутрь внедрить дюймовочку, сделать драйвер на матрёшках, под стать Матрешкам 2А3.
Хоть иди на рынок и ищи в хламе , занедорого. А! Ещё кентотроны можно применить, 5Ц4С, да нет их у меня, все выкинул за недостойное поведение с искрами и электросваркой.
 
Аналогов в окталах нет?
А нет у кого даташита на 2А3, 6B4G с положительными напряжениями сетки? Никак не найду что-то.
 
все выкинул за недостойное поведение с искрами и электросваркой.
Александр, а как насчёт небольшого искрения 5Ц4М (на сегодняшний день - мой любимый кенотрон) на ёмкость в 30 мкФ. Искрение заметно только в полной темноте. ...пол-секунды.
 
Александр, а как насчёт небольшого искрения 5Ц4М (на сегодняшний день - мой любимый кенотрон) на ёмкость в 30 мкФ. Искрение заметно только в полной темноте. ...пол-секунды.
Что сварка что искрение, это признак разрушения катода при избыточном пусковом токе , обычно такое творится на больших емкостях в выпрямителе. Эти вещи уходят в ноль , если при включении до прогрева катода быстро подзарядить емкости до некоторого неполного напряжения, скажем, треть-четверть от полного значения.
 
В прошлгодний Новый год работала, Ра=0,85 вт по ПАСПОРТУ, кто знает. Силовик подключен ~230в 1-5 и 13-14, всю ночь, и не слышно.
Алексей, от Александра Бокарёва по кенам, не искрит
 

Вложения

  • IMG_1720.jpg
    IMG_1720.jpg
    238.7 KB · Просмотры: 214
  • IMG_1719.jpg
    IMG_1719.jpg
    279.8 KB · Просмотры: 217
  • кен.png
    кен.png
    17.3 KB · Просмотры: 231
С диодами, конечно, видел схему... но, применяемый в моём случае трансформатор, не имеет отводов ...
 
Диодный мост, он всегда спасет, хоть что ни говорите.
 
С диодами, конечно, видел схему... но, применяемый в моём случае трансформатор, не имеет отводов ...
Можно сочинить макаку, взяв небольшой понижающий трансик 220 на 12, включив его вторичкой на накал 6, 3, на первичке будет 110, их подать через диод с резистором 200Ом на плюс питания. То и получится, но без отводов .
 

Статистика форума

Темы
3,304
Сообщения
263,140
Пользователи
2,544
Новый пользователь
vlad'mir
Назад
Сверху Снизу