Основы ламповой схемотехники для начинающих

  • Автор темы Автор темы OLD
  • Дата начала Дата начала
На сегодня хватит. Спокойной ночи
Встряну пока вы спите, хотя знаю, что это нехорошо.
Олег! На своей схеме #2348 укажите все напряжения - на каждом электроде лампы и напряжение анодного источника. Так будет легче увидеть что к чему.
Можно еще крестик в цепи анода сделать и написать какой ток будет течь через этот крестик.
Вам должно прийти озарение во сне, как Кекуле.
 
Пока мне непонятно только для чего Петр предоставил мне сопротивление первички трансформатора =150 Ом, если мне вполне достаточно количества витков обмоток и сопротивления АС, но возможно этот номинал мне потребуется для предстоящих расчетов
К приведенной нагрузке прибавляется активное сопротивление первичной и приведенное (пересчитанное по Ктр) сопротивление вторички. С небольшим допущением его можно считать равным активному сопротивлению вторички, значит к 6959 добавляем 300 и имеем полное сопротивление нагрузки анодной цепи.
 
Встряну пока вы спите, хотя знаю, что это нехорошо.
Олег! На своей схеме #2348 укажите все напряжения - на каждом электроде лампы и напряжение анодного источника. Так будет легче увидеть что к чему.
Можно еще крестик в цепи анода сделать и написать какой ток будет течь через этот крестик.
Вам должно прийти озарение во сне, как Кекуле.
Размышляю вслух: по графику на аноде после первички транса 151 В, на катоде - 260-43.5=216,5 В . чтоб не менялся график при автоматическом смещении, нужно увеличить напряжение питания 260+43,5=303,5 В, но при этом чтоб на аноде оставалось 151 В. По идее тогда надо между анодом и первичкой впаять резистор, падение напряжения на котором обеспечит напряжение на аноде 151 В. Пока на большее у меня соображалки не хватает

Продолжаю размышлять: ...Или чтоб рабочая точка лампы не изменилась? Тогда нужно на оси напряжений отметить точку в 303,5 В и через нее и существущую рабочую точку лампы провести прямую (которая будет горизонтальнее по сравнению с существущей прямой) на ось токов и мы увидим, что ток на аноде немного уменчится (по сравнению с существушим). Плучается опять между первичкой транса и анодом нужно впаивать резистор , номинал которого будет Ra= Ua/Xa - 6959 Ом, где Ua -новое напряжение=303,5 В, Ха - ток полученный на новой прямой через 303,5 В и сужествущую р.т. лампы, 6959 - сопротивление первичной обмотки переменному току при нагрузке на вторичке 8 Ом
 
Нужно понимать, что на ВАХ - это всего лишь напряжение между тремя электродами(катод-анод и катод-сетка). Оно не привязано к "земле" либо ещё к чему либо
 
Последнее редактирование:
Продолжаю размышлять: ...Или чтоб рабочая точка лампы не изменилась? Тогда нужно на оси напряжений отметить точку в 303,5 В и через нее и существущую рабочую точку лампы провести прямую (которая будет горизонтальнее по сравнению с существущей прямой) на ось токов и мы увидим, что ток на аноде немного уменчится (по сравнению с существушим). Плучается опять между первичкой транса и анодом нужно впаивать резистор , номинал которого будет Ra= Ua/Xa - 6959 Ом, где Ua -новое напряжение=303,5 В, Ха - ток полученный на новой прямой через 303,5 В и сужествущую р.т. лампы, 6959 - сопротивление первичной обмотки переменному току при нагрузке на вторичке 8 Ом

Нет, ребята, всё не так (С).
Рассматриваем режим только по постоянному току.
Вариант БЕЗ катодного резистора:
сетка = -43,5 Вольта,
катод=0 Вольт,
питание=260 Вольт,
анод=(напряжение питания-падение на постоянном сопротивлении первички транса=260-0,06*150)=251 Вольт.
Теперь надо перейти к автосмещению, сохранив режим по постоянке. Итак,
сетка=0 Вольт (изменение на +43,5),
катод=43,5 Вольта (изменение на+43,5),
анод=??? (+43,5...)
питание=??? (+43,5...)
Разницы напряжений между электродами не изменились, просто увеличились на 43,5 Вольта. Соответственно, ток через лампу тоже не изменился.
Осталось
второе - по такой схеме размах амплитуды на аноде уменьшится при том же входном сигнале, по сравнению с предыдущей задачкой. А Вы должны сообщить мне - почему. И что надо сделать, чтобы он остался таким же как был (этот самый размах).
то есть, разобраться с переменкой. Удачи!
 
чтоб не менялся график при автоматическом смещении, нужно увеличить напряжение питания 260+43,5=303,5 В
Вот это совершенно верно!

по графику на аноде после первички транса 151 В
Правильно говорить и считать - не "на аноде", а "напряжение между анодом и катодом" равно 151В

на катоде - 260-43.5=216,5
Это заблуждение
 
Правильно говорить и считать - не "на аноде", а "напряжение между анодом и катодом" равно 151В
При выборе напряжения разделительного конденсатора (в безтрансформаторной схеме) надо говорить и считать "на аноде" smile_32, относительно земли. Или относительно сетки следующего каскада, если там минусовое фиксированное напряжение, получится ещё больше.
 
Важная перегородка в жизни. От всей души поздравляю!

Всё плюсую! И всё же. Размещение блоков СЧ/ВЧ теперь просто просит проведения серии экспериментов, тем более, что передвинуть или наклонить их теперь - плёвое дело. Хоть по микрофону, хоть на слух.
Двигать или наклонять СЧ И ВЧ излучатели нет надобности, все сделано так, чтобы получить малонаправленное и независимое по частоте излучение.
Все могло быть драматичнее, вплоть до невозможности сведения , упрись я в "концепцию" ( тьфу какое гадкое слово) протянуть средник до его верхнего края, пищалку подстыковать там же, где-то выше 6-7 килогерц. И теперь, лично все доведя до состояния звучания, читать советы по улучшению настройки сведенной системы - шибко странно. Если грубо не сказать.
 
Двигать или наклонять СЧ И ВЧ излучатели нет надобности, все сделано так, чтобы получить малонаправленное и независимое по частоте излучение.
Все могло быть драматичнее, вплоть до невозможности сведения , упрись я в "концепцию" ( тьфу какое гадкое слово) протянуть средник до его верхнего края, пищалку подстыковать там же, где-то выше 6-7 килогерц. И теперь, лично все доведя до состояния звучания, читать советы по улучшению настройки сведенной системы - шибко странно. Если грубо не сказать.
После Вашей настройки геометрия системы изменилась! Я не предлагаю ломать и начинать заново, я предлагаю Чел.СМикр. получить более согласованное по фазе звучание пар динамиков на стыках за счёт мелкой доводки геометрии, только и всего. И оценить результат. Грубостей не надо)
 
Можете поверить на слово, что в данном сложении мало что изменится в главном. СЧ-ВЧ остались на той же доске, частота стыка НЧ-СЧ прежняя. Угловое расположение колонок добавит низа , баланс сдвинется вниз, звук в целом не пострадает.
 
в данном сложении мало что изменится в главном.
Согласен.
СЧ-ВЧ остались на той же доске, частота стыка НЧ-СЧ прежняя.
Но разница хода волн (соответственно и разница фаз) от слушателя ко всем трём динамикам - изменилась.
Угловое расположение колонок добавит низа , баланс сдвинется вниз, звук в целом не пострадает.
Тем более есть смысл провести эксперимент, повышающий отдачу на стыках совершенно за бесплатно, без увеличения подводимой мощности!
 
Согласен.

Но разница хода волн (соответственно и разница фаз) от слушателя ко всем трём динамикам - изменилась.

Тем более есть смысл провести эксперимент, повышающий отдачу на стыках совершенно за бесплатно, без увеличения подводимой мощности!
На частоте стыка НЧ-СЧ эти перемещения можно считать незаметными на слух. Точнее, услышать можно , на особой методике. И зевнув, перестать страдать по ерунде.
 
Размышляю вслух: по графику на аноде после первички транса 151 В, на катоде - 260-43.5=216,5 В . чтоб не менялся график при автоматическом смещении, нужно увеличить напряжение питания 260+43,5=303,5 В, но при этом чтоб на аноде оставалось 151 В. По идее тогда надо между анодом и первичкой впаять резистор, падение напряжения на котором обеспечит напряжение на аноде 151 В. Пока на большее у меня соображалки не хватает
Олег!
Вы меня не поняли. Я советовал рисовать цифры НА СХЕМЕ. Тогда всё будет видно и понятно сразу.
Недаром приниципиальная схема читается и оценивается с одного взгляда, а если я буду описывать словами, вы много поймёте?
Сначала конденсатор, потом резистор, потом транзистор эмиттер, от базы резистор на общий провод, от коллектора резистор на питание.
Что-нибудь понятно?
 
На частоте стыка НЧ-СЧ эти перемещения можно считать незаметными на слух.
Учитывая то, что в исходном варианте разница фаз на стыках не лучше 90° (исходя из АЧХ), то ухудшение на 30°, например, (до 120°) уменьшит уровни на стыках на 3дБ. А 30° составляет 3,6 см на 800 Гц (нижний раздел) и 1,3 см на 2,2 кГц (верхний раздел). Закон Мёрфи все знают. Попробовать никто не запрещает.
 
Вот это совершенно верно!
А учитывать сопротивление первички постоянному току этим методом нужно?
К приведенной нагрузке прибавляется активное сопротивление первичной и приведенное (пересчитанное по Ктр) сопротивление вторички. С небольшим допущением его можно считать равным активному сопротивлению вторички, значит к 6959 добавляем 300 и имеем полное сопротивление нагрузки анодной цепи.
 
А учитывать сопротивление первички постоянному току этим методом нужно?
Олег, Rezvoy на самом деле, своим сообщением хотел лишь уточнить, что мы с Вами не совсем точно рассчитали Ra (Я и Вы, Олег, насчитали что оно равно 6959,6 Ом). Rezvoy же подкорректировал нас - что следовало бы прибавить сюда активное сопротивление первички (150 Ом) и пересчитанное сопротивление нагрузки (которое у нас 8 Ом, а лампа его "увидит" ещё примерно как 150 Ом). Короче, при расчёте Ra нам бы следовало к 6959,6 ещё прибавить 300 Ом и получить в итоге: 6959,6+300=7259,6 Ом. И наша нагрузочная линия должна была бы ещё немножко провернуться против часовой стрелки.
Но это всё равно будет ориентировочное значение Ra. Там ещё надо бы учесть КПД выходного трансформатора и ещё много чего... Полная формула - насколько помню - довольно громоздкая. Но, главная её составляющая: Ктр^2*Rн (как мы и считали).
В общем, это лишь просто, к сведению надо принять.
Давайте будем на данный момент считать, что этот нюанс не влияет на наши вычисления. И полученное ранее значение Ra=6959,6 Ом оставим пока что как верное. А то - совсем запутаемся. К сожалению - осознание и так идёт не так гладко, как предполагал. Видимо, я не очень доходчиво рассказал какие-то моменты.
Двигать или наклонять СЧ И ВЧ излучатели нет надобности, все сделано так, чтобы получить малонаправленное и независимое по частоте излучение.
Все могло быть драматичнее, вплоть до невозможности сведения , упрись я в "концепцию" ( тьфу какое гадкое слово) протянуть средник до его верхнего края, пищалку подстыковать там же, где-то выше 6-7 килогерц. И теперь, лично все доведя до состояния звучания, читать советы по улучшению настройки сведенной системы - шибко странно. Если грубо не сказать.
По поводу моей АС и фильтров в ней. Моё отношение. Может, я не совсем внятно выражался ранее. Попробую ещё раз.
После приезда Александра Бокарёва ко мне в гости... с учётом того, что до этого я довольно много самостоятельно возился с микрофоном и с фильтрами, пытаясь настроить фильтры... я для себя сделал однозначный вывод: сам я не в состоянии составить именно хорошо звучащую схему фильтра. В связи с этим - моё главное пожелание - не испортить того результата, который мне настроил Александр.
Заснять микрофоном АЧХ некогерентным шумом в центре комнаты - при удобном случае - сделаю (когда будет тишина и спокойствие глубоким вечером дома).

Олег, мне не совсем понятно, в чём у Вас загвоздка.
Напряжение с блока питания Вы уже определили: 303,5В. Совершенно понятно, что Вы к старому напряжению питания (260В) прибавили то напряжение смещения, которое у нас раньше давал дополнительный источник питания смещения (43,3В). Это понятно.
Далее. Ток через лампу Вы знаете (рабочая точка у нас не изменилась). Падение напряжения для постоянного тока на первичке - осталось такое же, как и было: 0,06*150=9В. Так какое же напряжение на аноде (относительно "земли")? Посмотрите внимательно ещё раз на свою схемку, которую сами же и нарисовали: https://ldsound.club/index.php?attachments/img_20210713_224944-jpg.18272/
 
Последнее редактирование:
Дядя Петр, не сомневаюсь, что звучит все достойно, ачх спокойная и красивая, а что там фаза вытворяет, мне трудно сказать, у меня другая система измерения градусов. :) Другими приборами.
 
Олег, мне не совсем понятно, в чём у Вас загвоздка.
В том, что меня постоянно отвлекают от увлекательного занятия smile_9то сделай по дому что нибудь, то позвонят - приди помоги в чем то. А еще жара невозможная и после прихода домой остается только в прохладный душ и отдыхать. А еще Вы меня напугали, что это задание очень трудное и я растерялся. Как я понимаю мне осталось то, что я уже худо бедно научился - построить график с прежней рабочей точкой , но с новым напряжением и нарисовать схему?
 
Олег, я был неправ и напрасно Вас запугал - это задание совершенно лёгкое. Просто закон Ома. Три последовательно соединённые элемента: катодный резистор - лампа - первичная обмотка выходника. Ток по этой цепочке известен. Задача: найти падение напряжения на каждом элементе и записать в итоге:
1. Напряжение на катоде равно...
2. ... на аноде ...
3. Питание - Вы уже отыскали, это 303,5 В.

И мы двинемся дальше... если захотите...
Как я понимаю мне осталось то, что я уже худо бедно научился - построить график с прежней рабочей точкой , но с новым напряжением и нарисовать схему?
Это - не требуется (строить график. Потому что - график останется точно таким же как и был).
А вот нарисовать схему, с указанием напряжений - нужно.
 
Последнее редактирование:
Олег, я был неправ и напрасно Вас запугал - это задание совершенно лёгкое. Просто закон Ома. Три последовательно соединённые элемента: катодный резистор - лампа - первичная обмотка выходника. Ток по этой цепочке известен. Задача: найти падение напряжения на каждом элементе и записать в итоге:
1. Напряжение на катоде равно...
2. ... на аноде ...
3. Питание - Вы уже отыскали, это 303,5 В.

И мы двинемся дальше... если захотите...

Это - не требуется (строить график. Потому что - график останется точно таким же как и был).
А вот нарисовать схему, с указанием напряжений - нужно.
Конечно захочу! Приступлю сразу как буду дома
 
Олег, мне сейчас пришло в голову - что Ваше непонимание, присутствующее пока что сейчас - из-за ложного представления оси напряжений на ВАХ.
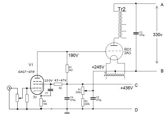
Постарайтесь понять, что значение на шкале "Ua" - даёт нам лишь разницу напряжений между катодом и анодом. Это - как если бы мы один щуп ткнули в катод (чёрный), а другой щуп (красный) ткнули бы в анод. Так вот, мультиметр нам в этом случае покажет 151В (для нашего случая). Независимо, какое у нас будет смещение - фиксированное или автоматическое. Но при этом, напряжение между катодом и "землёй" может быть каким угодно: хоть -120В, хоть +120В. В какие только режимы не загоняют бедные лампы... взгляните мельком на схемку:
1.jpg

в стремлении к тому, чтобы уйти от межкаскадного конденсатора, некоторые так строят схему - что сигнал с анода первой лампы прямиком подаётся на сетку выходной лампы (без межкаскадного конденсатора). В итоге получается, что на сетке выходной лампы мы в покое имеем аж 190В! А на катоде при этом в покое - аж +245В! На аноде же выходной лампы - напряжение около +570В! Но, если мы посмотрим на ВАХ на рабочую точку - то на оси "Ua" мы увидим примерно 325В (разница напряжений между катодом и анодом).
Нужно выбросить из головы привязанность ВАХ и схемы. ВАХ - отдельно, а наша схема - совсем другая песня. ВАХ и рабочая точка - дают нам понимание напряжений между анодом и катодом, а также - между катодом и сеткой. Например, на приведённой мною выше схеме, на ВАХ, мы бы увидели, что рабочая точка будет на наклонной линии смещения: 190-245=-55В. Представили себе в уме ВАХ и рабочую точку? Представили диагональную линию смещения "-55В"? Так вот - на ВАХ, рабочая точка выходной лампы в этой схеме - будет иметь значение "Ua" примерно 325В (мы видим, что на схеме указано между "А" и "В": 330В, я предполагаю что 5В будет падение напряжения на первичной обмотке выходника), и диагональная линия смещения "-55В". Несмотря на то, что в реальной схеме, по отношению к "земле" - напряжение на сетке: +190В, на катоде: +245В, на аноде: примерно +570В.
Вот это - нужно уяснить.
 
Последнее редактирование:
Вот это - нужно уяснить.
Честно говоря, легче не стало. я наверно одурел. Я уже перестал четко понимать что в итоге должен узнать и для чего.
номинал резистора Rk = 725 Ом, напряжение БП = 303.5 В , трансформатор есть с определенными параметрами, Rc - возьму как можно ближе к предельному из паспорта, чтоб не присадить сигнал первого каскада. Что мне еще не хватает для сборки? Схема выходного каскада - вот она. Что я упустил?
схема.jpg
 
Олег, опять какие-то неточности странные... если посчитать, что вместо "151В" Вы на самом деле имели в виду "251В", то:

Ура! Наконец-то удалось! Всё верно.
Просто, вот в каком виде хотел получить от Вас ответ:
1. Напряжение на катоде: 43,5 В.
2. Напряжение на аноде: 43,5 + 251 = 294,5 В.
3. Напряжение с блока питания: 303,5 В.
Вы на схеме отобразили именно это. Всё корректно.

Далее, Олег, если Вы подзабыли о том, что я написал ранее про размах сигнала на аноде при переходе к автоматическому смещению... (а я думаю, что Вы подзабыли, иначе бы ранее ответили бы правильно на мой вопрос: "по такой схеме размах амплитуды на аноде уменьшится при том же входном сигнале, по сравнению с предыдущей задачкой. А Вы должны сообщить мне - почему. И что надо сделать, чтобы он остался таким же как был (этот самый размах)".
Поэтому, предлагаю осмыслить этот момент Вам постепенно.
И для этого новая задача: по Вашей схеме (сообщением выше) я подаю синусоидальный сигнал на вход "in" такой, что величина амплитуды этой синусоиды равна 20В. Прошу показать на нагрузочной линии на ВАХ крайние точки размаха сигнала на аноде лампы при этом.
 
Последнее редактирование:
Ура! Наконец-то удалось! Всё верно.
Просто, вот в каком виде хотел получить от Вас ответ:
1. Напряжение на катоде: 43,5 В.
2. Напряжение на аноде: 43,5 + 151 = 194,5 В.
3. Напряжение с блока питания: 303,5 В.
Вы на схеме отобразили именно это. Всё корректно.
Нет. Если так, то ток через первичку равен (303.5-194.5)/150=730 мА...
 
Нет. Если так, то ток через первичку равен (303.5-194.5)/150=730 мА...
Да.
Я так сильно ожидал от Олега правильного ответа, что сам не сразу заметил. Уже подкорректировал своё сообщение. Надеюсь, Олег перепутал "151" и "251"
 
Надеюсь, Олег перепутал "151" и "251"
Именно! просто ранее построенный график на ВАХ в ноуте, а схему рисовал у другого стола. Только мне до сих пор не понятно зачем нам эти напряжения? Если (по моим, пока еще неокрепшим знаниям) необходимо и достаточно узнать напряжение БП, номиналы катодного и сеточного резисторов
 
Только мне до сих пор не понятно зачем нам эти напряжения?
Я их хотел от Вас получить только лишь чтобы понять, что Вы поняли... кроме того - по значению падения напряжения на катодном резисторе - в реальном усилителе определяют ток через лампу.
Номинал сеточного резистора, на данном этапе - не важен. Главное понимать - что он там есть.
 
я наверно одурел. Я уже перестал четко понимать что в итоге должен узнать и для чего.
Не надо сейчас гнаться за миллиметрами (долями вольта и единицами Ом, всё это примерные прикидки)
Схема выходного каскада - вот она. Что я упустил?
Схема правильная и, наконец-то появилась схема с напряжениями, вот теперь СРАЗУ ВСЁ ВИДНО.
схема.jpg

Я не буду проверять измерения.Просто исхожу из здравого смысла. СмотрИте. На катоде 43,5 В а резистор 725 Ом. На пальцах Вольт / кОм = мАмпер.
Значит ток катода грубо 60 мА. Похоже. Не 6 и не 600 мА. Значит грубой ошибки нет.
Не написано напряжение на аноде, а я писал, что НАДО. В 194,5 В не верю - ошибка. Почему?
Потому что 303,5 В - 194,5 В = 109 В !! :unsure:
Если на обмотке более 100 В не помню даже какое её сопротивление, она сгорит нахрен. Посчитайте сами ток. Гадом буду, он не будет равен 60 мА а будет многократно больше.
Считаем просто с опиской от усталости и жары.
Исправил на 294,5 В - верю. Почему? 303,5-294,5=9 В.
Вот это уже вполне нормальное падение ПОСТОЯННОГО напряжения на катушке. Сопротивление обмотки искать не буду - найдите сами и определите ток по закону Ома. Может 60 мА и не получится, но будет близко, будет погрешность, но не ошибка.
Теперь вы убедились, что НАДО наносить напряжения на схему? Будет всё сразу видно и Вам и Другим.
Повторно задаю вопрос - на схеме не указано напряжение на сетке (его рисовать и измерять не надо, ответьте в качестве исключения - это вопрос на понимание).
Если честно, то Я заставил бы вас расчитать и собрать на лампе НЕ выходной каскад, а усилительный. Там сложнее напортачить и что-нибудь сжечь, а ссуть там же. Собрав такой каскад можно покрутить сначала катодный резистор и измерить чем это пахнет. Затем - анодный резистор и снова посмотреть что будет.
Периодически посматривать на справочные ВАХ. Полное совпадение невозможно и не нужно. Но плюс-минус лапоть должно получаться.
И придёт: "а-а-а, вот теперь до меня дошло..."
Я снова всез не в своё собачье дело, приношу извинения.
 
по такой схеме размах амплитуды на аноде уменьшится при том же входном сигнале, по сравнению с предыдущей задачкой. А Вы должны сообщить мне - почему. И что надо сделать, чтобы он остался таким же как был (этот самый размах)".
Не знаю как правильно объяснить, но попробую своими словами, надеюсь поймете мою мысль. При автосмещении сеточное напряжение увеличится по сравнению с фиксированным ровно на 43,5 В. Из этого следует, что при одинаковом номинале Rc для обоих случаев, при автосмещении ток возрастет на входе пропорционально напряжению смещения, что в свою очередь пропорционально "присадит" сигнал. чтоб выходная амплитуда осталась прежней, есть 2 пути: либо пропорционально увеличить входной сигнал, либо пропорционально увеличить коефициент усиления выходного каскада. С графиками поработаю уже завтра
 

Статистика форума

Темы
3,304
Сообщения
263,085
Пользователи
2,544
Новый пользователь
vlad'mir
Назад
Сверху Снизу