Пётр
1 ранг
- Регистрация
- 29 Ноя 2019
- Сообщения
- 1,606
- Реакции
- 959
- Баллы
- 55
При измерениях - динамик подключен к УНЧ на ИМСтеперь у неё не 0.25, а 0.33 добротность, без 2 Ом выходного сопротивления усилителя.
Смотрите видео ниже, чтобы узнать, как установить наш сайт в качестве веб-приложения на домашнем экране.
Примечание: Эта возможность может быть недоступна в некоторых браузерах.
При измерениях - динамик подключен к УНЧ на ИМСтеперь у неё не 0.25, а 0.33 добротность, без 2 Ом выходного сопротивления усилителя.
Основная точка у стола - на расстоянии менее 2 метра. Пётр! а почему на торце стола не смотрите АЧХ?На метре от зеркала и я красавец.
О! А я смотрю: на 40 Гц -9дБ, ну никак не 0,4 добротность.При измерениях - динамик подключен к УНЧ на ИМС
Опять 25, мы пробуем сейчас другую коррекцию. А убить отдачу на 4дБ - дело нехитрое.Подкинь пяток Ом , что будет с полкой. Боюсь, вылезет пузырь на 70 Герцах.
Пока измерила на ходу, подкинь к транзюку пяток Ом, чисто для меня, понять, в чем капкан.Если рассматривать этот вариант (Бэйма на щите с коррекцией) - то только от отдельного, усилителя на ИМС. Не лампового...
Надо и это попробовать, и коррекцию АРО на 10дБ на частоте 40 Гц (а на 100 Гц - не больше +1дБ), и #1 - тоже попробовать. Последний вариант наиболее близок к тому, что нам требуется: 40 Гц поднимает значительно заметнее, чем 30 и чем 50. Все варианты выравнивают полку НЧ относительно СЧ, но по-разному.Пока измерила на ходу, подкинь к транзюку пяток Ом, чисто для меня, понять, в чем капкан.
40 Гц нет в списке резонансных частот комнаты, её некому поддержать. 32 - основной резонанс по длине. А без 40 Гц слегка тоскливо, с 15" в хате )))И эти 40 нам потом выльются , Петиными недовольствами ))))
Меняется только подкидывание дополнительного сопротивления 5,1 Ом.Пока измерила на ходу, подкинь к транзюку пяток Ом, чисто для меня, понять, в чем капкан.
На частоте резонанса -1дБ; на частоте 80 Гц -2,5дБ, на частоте эл-мех. резонанса 200 Гц -4,5дБ. В среднем, потеряно 4дБ громкости безвозвратно, и даже самые НЧ просели на 1дБ. Мало толку от резистора.Меняется только подкидывание дополнительного сопротивления 5,1 Ом.
Свип-тон, у самого динамика:
Посмотреть вложение 84740
микрофон 80 см по оси динамика, розовый шум:
Посмотреть вложение 84741
40 Гц так не добыть, не то оформление. Или - пробуйте 5 Ом + +6дБ АРО одновременно, как комбинация. ИМС будет счастлива работать на повышенную нагрузку.И смотри, у тебя басовая полка с резистором съехала вниз по минус три - от 80 Гц до 55 Гц, на глаз, бугор превратился в НЧ полку.
С 15 Ом вылезет горб 60...90 Гц, а 40 Гц по вине щита останутся в ауте.Так хоть баланс выровняется, мычалка присядет. А за отдачу тут вообще никто не переживает.

АбыднаМой микрофон это не фиксирует. Заложил щель снизу книгами
Посмотреть вложение 84745
Может, и по центру щита добавка будет другой, чем Эдж предсказывает? Только в какую сторону...Не могу. Гости приходят - подключают свои телефоныПовторяю вопрос: можете ли Вы слушать постоянно с включенным АРО?
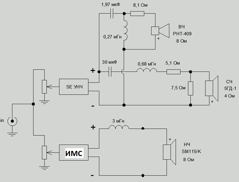
ФНЧ по входу ИМС... Номиналы обкатаны. Никаких катух.Подвалить полку вправо катухой на пару мГн и бас в норме.
Так АРО на это время отключать можно. Я имею в виду: источник сигнала у Вас - ПК, АРО может быть включен постоянно для Вашей системы?Не могу. Гости приходят - подключают свои телефоны
Замерил свип-тоном у динамика, с дополнительным сопротивлением 15 Ом и без него:С 15 Ом вылезет горб 60...90 Гц, а 40 Гц по вине щита останутся в ауте.
Как книжка пишет, единица добротность. Тот же 6ГД-1, только ровный ))) Нет, 0,9Замерил свип-тоном у динамика, с дополнительным сопротивлением 15 Ом и без него:
Посмотреть вложение 84753

Теперь полюбуйтесь, что щит оставит. С метра и на торце стола, плиз!
Не катухой, а - готовой платкой на входе ИМС. Той, что стояла на входе РР и фон ловила.Красивая картина, осталось подвалить катухой торчок выше 300-400 до уровня полки. дальше средник включится.


Мне очень интересно написанное Николаем ниже:Не катухой, а - готовой платкой на входе ИМС. Той, что стояла на входе РР и фон ловила.
Зона НЧ сильно напоминает таковую у 6ГД-1, но тут сильнее 32 Гц. Не забываем, что с 1,5 метра для посмотреть прямую волну уже надо проводить коррекцию на отражения от комнаты.
Что будет с комнатными стояками, если сделать ОЯ без дна и на ножках? Т.е. направить излучение обратной стороны диффузора вниз. Просто теоретически, без экспериментов. Любопытно.Прикол в том, что ЗЯ излучает СЧ только в полуплоскость, а щит - в плоскость, соответственно, диффузных отражений в комнате гуляет больше = гасить СЧ от щита придётся сильнее.
Вот примерно уровень прямой волны с 1,5 метра (зелёная кривая). То же самое, что вблизи динамика, но без 15 Ом (синяя кривая на нижнем рисунке)!
Посмотреть вложение 84761
Посмотреть вложение 84762
Таким образом, коррекция НЧ требуется. Можно будет развернуть полку НЧ прямой волны более плавным, но с более низкой частоты завалом СЧ, ведь у нас будет коррекция по входу: мы не лимитированы катушками и конденсаторами, нет побочных эффектов: провалов импеданса и накачки 80 Гц.
Есть и ограничение: 32 Гц - самый долгоиграющий гул в этой комнате - не должны снова дать по ушам.
Надеюсь, Николай подскажет решение... я так понимаю - пассивными элементами можно делать 6 дБ коррекции.Если бы так да без эквалайзера...
Мидбас излучается точечным источником, без разницы, какой стенки нет. Более высокие частоты излучаются задней стороной диффузора всё более направленно назад. Там звуковые волны частично отражаются от МС и корзины, потом - опять от диффузора, а частично - огибают препятствия. Мне кажется, что направить излучение вниз никак не получится.Что будет с комнатными стояками, если сделать ОЯ без дна и на ножках? Т.е. направить излучение обратной стороны диффузора вниз. Просто теоретически, без экспериментов.
Удивительно. Мои сегодня тоже смотрели, 4 серия... Калдуйдед.Я тут ковырялся, изголялся с эквалайзером - а жена приготовила пирожки, дети запросили смотреть Гари Поттера
- в плеере APO такие настройки (действуют на весь выходящий с компа сигнал):
Посмотреть вложение 84775
схема подключения такая:
Посмотреть вложение 84776
Фильмец по звуку - прошёл на ура. Один канал.
После фильма прослушал несколько песен при этих же настройках. Впечатления - положительные. Дальнобойность улётная (по оси). Углы - не гудят. Бас есть.

1. подъём - минимально возможный.Каков критерий настройки эквалайзера (корректора) на басу?
Это Вы скорректируете динамик без учёта влияния щита на расстоянии, как референсная/промежуточная точка годится.Если я вплотную к динамику выстрою по микрофону нужную АЧХ - это будет корректно?
Я бы настраивал на точку "у торца стола". во всех точках мы не получим однозначного оптимума.Или надо как-то регулировать (контролировать) величину коррекции по микрофону на расстоянии 3 метра? Как правильно?
Не мучьте домашних свип-тоном. )) Однако, 21-й век почувствовался. Исходя из озвученных критериев, БЕЗ учёта влияния щита на расстоянии, я бы стремился вблизи получить что-то типаНастроил в эквалайзере такую настройку:
Посмотреть вложение 84782
Сам этот эквалайзер - на стационарном компе. С этого стационарного компа - подавал через УНЧ на динамик свип-тон от 20 Гц до 500 Гц.
А на ноутбуке - запустил Спектралаб и через микрофон, вплотную к динамику снимал АЧХ. Вот такую АЧХ зафиксировал микрофон:
Посмотреть вложение 84784
Где предел? Каков критерий? И как измерять результат?

Жёстко хата набросала кривулин на мидбасе, ну да ничего. Вторая АС разбавит и усреднит и НЧ, и мидбас.При выставленном чуть выше эквалайзером - полка почти от 40 Гц в упор динамику - заснял пару АЧХ (подключал и отключал SE УНЧ с СЧ/ВЧ.
Три метра от АС, на уровне ушей стоя:
Посмотреть вложение 84797
уровень ушей сидящего человека в торце стола (2 м от АС):
Посмотреть вложение 84798
То же самое, но со сглаживанием 1/3 октавы:
Посмотреть вложение 84799
красным - сидя, 2 м
зелёным - стоя, 3 м
Это потом... если до реализации дойдёт - я так понимаю, СЧ/ВЧ динамики будут на том же щите, что и НЧ.Нижнего стыка нет и не будет, пока НЧ динамик торчит на 30 см впереди. СЧ/ВЧ блок стОит наклонить немного вниз, Вам не кажется?
Настройка в эквалайзере такая:Исходя из озвученных критериев, БЕЗ учёта влияния щита на расстоянии, я бы стремился вблизи получить что-то типа
Посмотреть вложение 84800
- более плавно. 100 Гц не поднимайте.Хочу без APO.Спрашиваю ещё раз: Вы можете на постоянной основе использовать АРО для своей системы, или всё будем делать без АРО?
Я понимаю, что в APO можно что угодно наворотить.Попробуйте
Посмотреть вложение 84810 - более плавно. 100 Гц не поднимайте.
В углу - только щит, иначе будет гул 32 (30?) Гц, да и 60 подтянется на погудеть. Картину двугорбого верблюда в боевой раскраске напоминайте себе сами.
Можно и больше чем 6дБ/октаву, два последовательных ФНЧ на RC и полка в конце. Но все переходы у пассивных RC-фильтров (кроме двойного Т-моста))) сильно плавные, что, с одной стороны, хорошо (никаких призвуков в принципе, добротность ниже 0,5), а с другой - накладывает ограничения на уровень поднятия 40 Гц, ибо, потянет всё, что вокруг, вверх посильнее, чем АРО. Завтра смогу пошаманить, надеюсь.Надеюсь, Николай подскажет решение... я так понимаю - пассивными элементами можно делать 6 дБ коррекции.