Постройка басовой секции

  • Автор темы Автор темы Пётр
  • Дата начала Дата начала
Вспоминается аспирант, изучавший мультивибратор и все резисторы, в целях исследования, применивший переменные. Проклятое изделие вело себя из рук вон нестабильно. Особенно после обеденного перерыва.
Народ у нас подлый - каждый считал своим долгом проходя мимо крутануть переменник...
 
Значит, нужно шаманить на месте.
Судя по уровню помех, не было и 20 дБ Сигнал/Шум. Просто перемерить днём для начала. Не поможет - вспоминать, как было снято Посмотреть вложение 88201 , постараться вернуться туда. Уж не расстояние ли до стены играет роль? Ещё момент. Похоже, что щит развёрнут под 45°, а мы договаривались, что они смотрят ближе к центру комнаты, а не точно на стол (остальной территории абыдна). И появились переборки сзади щита, без войлока на них.
 
Почему сейчас вылез горб 1.8 кГц? Там ямка была!
Не могу точно сказать. Я переместил микрофон в сторону и по высоте. Ну и поверхности разные появились - типа стол, спинка стула. Наверное поэтому.

Сейчас построил линии, на основе полученных вчера значений (по расположению микрофона). Если я верно поймал положения микрофона, то картина вырисовывается такая:
1.png

Принято, что раскрыв хорошей зоны (конуса) по СЧ/ВЧ идёт 5,5 градусов (думаю, в реальности - побольше), а раскрыв по СЧ/НЧ идёт под углом 10 градусов. На мой взгляд, такая полученная направленность - вполне удачная для моего случая. Можно легко, подложив что-то под "пятку" "плавника" - изменить угол наклона щита с 7 градусов, например, на 6. Тогда "стрелять" щит будет чуть пониже. Но это мелочи уже.
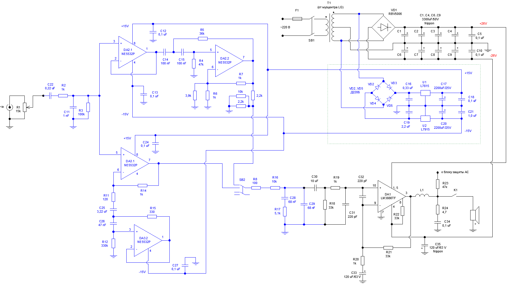
По подключению басовика, схема на вчера получилась такая:
2.png

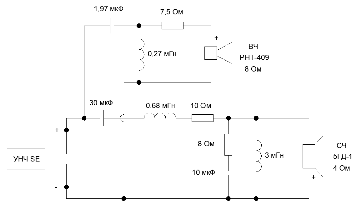
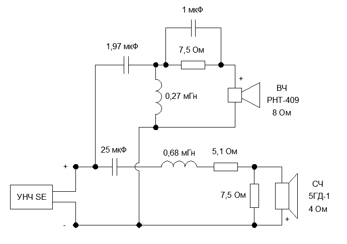
По подключению СЧ/ВЧ, вот так:
3.png

Насколько я понимаю, применив 68 нФ в лестничных фильтрах (ФНЧ на входе УНЧ ИМС) и 25 мкФ в пассивном фильтре на СЧ - мы тем самым понизили воспроизводимую частоту (верхнюю) у басовика и понизили частоту (нижнюю) у СЧ. На прослушке - реально слышно, что басовик перестал играть СЧ (1 кГц, условно). Также слышно, как голосовой нижний тембр теперь воспроизводит именно СЧ (думаю, тут и увеличение как бы щита для СЧ сыграло роль). Впринципе, это изменение могу назвать положительным. Голос стал получше. Но панч - как-будто похуже (барабан).
А вот по ВЧ - как-то резковато стало. Не знаю, сыграл ли в этом роль конденсатор 1 мкФ в параллель 7,5 Омам на ВЧ фильтре, либо что-то другое. Как-будто хочется убавить ВЧ. Возможно поэтому и получается у меня - что бас задран, полка СЧ - провалена.

У меня во дворе запахло весной. Чувствую и строительный сезон близко. При таких условиях - у меня притупляется желание возиться со звуком. Далее - это уже идёт через силу. Но так как оставаться без музыки мне нельзя - необходимо в срочном порядке, в каком-то виде заканчивать. С возможностью - вернуться например, в следующем сезоне и что-то доделать, доработать. Поэтому - прошу подсказать, в каком виде можно побыстрому принять решение и просто уже реализовывать. Пусть в неокончательном варианте, но чтобы система работала.
Насчёт расположения динамиков и формы щита - думаю, ясность есть. Во-первых, замеры и ухо говорят о том, что направленность нормальна, а во вторых - один щит, по большому счёту, напилен. Манипуляции по корректировке деталей щита - делать теперь затратно по времени (а мне ещё - и второй собирать).
По поводу фильтров - мне сложно сориентироваться. На мой глаз - АЧХ все похожи, я разницы по графикам практически не улавливаю. На слух - тоже однозначно трудно сказать, какой вариант лучше. Все из крайних вариантов - не плохи. Вот стык, когда он в "вакууме", как выразился А.Б. - тут да, сразу отрицательное слышно. Но у меня по последним замерам в двух точках - именно стык - получился нормально.
Насчёт слитности и благозвучности отдельно играющих полос - о чём спрашивал Александр Бокарёв - особо хорошего сказать не могу. Отдельно НЧ, СЧ, ВЧ - на шуме звучат менее приятно, чем это было при настройке с Александром. Но главное преимущество сейчас - что бас стал разборчивее, он при этом достаточно низкий и не гудит.
Прошу посоветовать, как мне закончить этот сезон. Если советов не будет - приму тот вариант, что есть. Единственное, что мне кажется - следует попробовать перенастроить корректор так, чтобы пик его АЧХ был бы на 42 .. 45 Гц. По моим наблюдениям (в общем) АЧХ в комнате с имеющимся корректором - стремится к тому, чтобы задрать вверх область 32 .. 35 Гц и при этом - заглушить вниз область 42 .. 45 Гц. Сейчас - настройка корректора составляет 40 Гц. Ожидаю помощи от Николая в этом.
 
Последнее редактирование:
Я переместил микрофон в сторону и по высоте. Ну и поверхности разные появились - типа стол, спинка стула. Наверное поэтому.
Покажите, что горба 1,8кГц нет...
картина вырисовывается такая:
Посмотреть вложение 89755
Принято, что раскрыв хорошей зоны (конуса) по СЧ/ВЧ идёт 5,5 градусов (думаю, в реальности - побольше), а раскрыв по СЧ/НЧ идёт под углом 10 градусов. На мой взгляд, такая полученная направленность - вполне удачная для моего случая.
Она идеальна, ведь принят спад -1дБ!
По подключению басовика, схема на вчера получилась такая:
Посмотреть вложение 89772
По подключению СЧ/ВЧ, вот так:
Посмотреть вложение 89773
ОК, как раз хотел просить свести воедино.
Насколько я понимаю, применив 68 нФ в лестничных фильтрах (ФНЧ на входе УНЧ ИМС) и 25 мкФ в пассивном фильтре на СЧ - мы тем самым понизили воспроизводимую частоту (верхнюю) у басовика
Да, конечно.
и понизили частоту (нижнюю) у СЧ.
Нет, повысили... Просто НЧ полоса сильнее ушла вниз на СЧ, вот и слышно больше СЧ динамик.
На прослушке - реально слышно, что басовик перестал играть СЧ (1 кГц, условно).
Так и должно было бы быть, но у Вас СЧ полка сейчас по -7дБ от НЧ, и частота раздела по звуковому давлению где-то 900 Гц, в то время как по напряжению (при подъеме СЧ/ВЧ на 3дБ, как я смотрю в симуляторе) она была бы 500 Гц!
Также слышно, как голосовой нижний тембр теперь воспроизводит именно СЧ (думаю, тут и увеличение как бы щита для СЧ сыграло роль).
Конечно сыграло.
Впринципе, это изменение могу назвать положительным. Голос стал получше. Но панч - как-будто похуже (барабан).
Слабые 300... 600 Гц?
А вот по ВЧ - как-то резковато стало. Не знаю, сыграл ли в этом роль конденсатор 1 мкФ в параллель 7,5 Омам на ВЧ фильтре, либо что-то другое. Как-будто хочется убавить ВЧ.
1 мкФ добавляет 0,5дБ ниже 6 кГц, не изменяет 6...12кГц и даёт +1,5дБ на 20кГц. ВЧ у Вас и так подняты относительно СЧ, дальнейшее поднятие, видимо, непривычно (и излишне?). Есть вариант поднять чуйку СЧ звену на пол-дБ, увеличив 7,5 Ом в делителе ФСЧ до 8,2 Ома, Или увеличить на 1 Ом гасящий 7,5 Ом в ФВЧ (экстенсивный вариант). В любом случае, еслы Вы услышали разницу от 1 мкФ, что проверяется подключением на горячую тумблером на музыке, то со слухом лады, и есть смысл ровнять выше 12 кГц!
Возможно поэтому и получается у меня - что бас задран, полка СЧ - провалена.
Соотношение СЧ/ВЧ регулируйте делителем в ФСЧ. В довольно приличных пределах АЧХ и ФЧХ изменяются мало, а меняется только уровень, кайф резистивного делителя.
Прошу подсказать, в каком виде можно побыстрому принять решение и просто уже реализовывать.
1. Определитесь Элиотт/гиратор, походив и посидев по комнате. На АЧХ особо не смотрите: она справедлива для непрерывной синусоиды, верьте ушам. Сравните также на киноэффектах. Частоту настройки пика регулировать просто.
2. Отрегулируйте под себя соотношене НЧ/всё остальное, меня не слушайте.
3. Отрегулируйте (при необходимости) соотношение СЧ/ВЧ делителем в ФСЧ.
Насчёт слитности и благозвучности отдельно играющих полос - о чём спрашивал Александр Бокарёв - особо хорошего сказать не могу. Отдельно НЧ, СЧ, ВЧ - на шуме звучат менее приятно, чем это было при настройке с Александром.
НЧ полоса значительно сильнее обрезана, самостоятельно звучать будет конечно хуже. СЧ полосу я старался трогать поменьше. ВЧ полоса - вообще другая, второй порядок вместо первого. Так и динамик изменился! В целом, сравнить вариант N-летней давности с нынешним просто не получится.
Но главное преимущество сейчас - что бас стал разборчивее, он при этом достаточно низкий и не гудит.
Ради этого убили отдачу НЧ динамика. Хотелось бы, чтобы теперь выделка овчинки окупилась.
следует попробовать перенастроить корректор так, чтобы пик его АЧХ был бы на 42 .. 45 Гц.
3.png
АЧХи по напряжению актуальной схемы после перестройки на 43 Гц, уровни полок как на последних картинках от Петра. Первый гиратор, второй Элиотт.
а.png
б.png
Видно глубину коррекции 40 Гц: суммарно +16дБ от СЧ. Также хорошо видно разницу ниже 40 Гц.
 
Последнее редактирование:
Николай, спасибо.
Проверьте пожалуйста, правильно ли я понял, какие изменения в корректор следует вносить (выделено синим):
1.png

сразу вызывает вопрос расположение R11 и C25 (по ходу движения сигнала). Ранее - первым был R11. Сейчас Вы - изобразили первым C25. Я в своём откорректированном варианте - оставил старую последовательность (сначала R11). Как верно?
 
Розово-фиолетово... Так нарисовалось.
Дядя Николай, вот такое мнение. У нас средина сформирована простейшим СЧ полосовым первого порядка контуром, с достаточно узкой полосой и пологим спадом, без образования привычной трапеции, а в виде лямбды. При желании можно исправить это, превратив СЧ контур в второй порядок, с CL на входе, L горизонтально и C или RC параллельно нагрузке. Тогда у нас скаты этой трапеции станут более зеркально симметричные соседним НЧ и ВЧ, где асимметрия особенно выражена на стыке с ВЧ .
Чисто отбалдински я врезал бы на входе СЧ 22-33мкф +1, 5 мГн, затем 1 мГн послед-но и что-то там типа 3.3- 4, 7мкф в нагрузку, перед аттенюатором. Думаю, что стык может выровняться лучше .
 
Дядя Николай, вот такое мнение.
Дядя Саша. провалы при перевороте фазы СЧ динамика говорят о неплохой стыковке при правильной фазе, АЧХ с метра это подтверждает,
3.png

а углы, под которыми идут оси лепестков ДН на стыках просто орут: постарайтесь не угробить иддилию. Все коррекции АЧХ проверяю на минимальность влияния на разницу фаз на стыках. Кстати, о 3мГн в параллель СЧ я заикался, Пётр не оценил. А это, между прочим, демпфирует подвижку 5ГД-1 лучше, чем непосредственное включение к выходу SE с его 2 Омами + полная фильтрация фона 50 Гц. Добавка 3 мГн в параллель СЧ изменяет фазу на 900 Гц на +10°, на 500 Гц на +15°, что на первой частоте допустимо, а на второй увеличивает помощь СЧ своему собрату, можно ставить!
Я надеюсь, что горб 1,8 кГц рассосётся сам, так как ни на одной аЧХ до этого его не было.
 
Последнее редактирование:
Кстати, о 3мГн в параллель СЧ я заикался, Пётр не оценил. А это, между прочим, демпфирует подвижку 5ГД-1 лучше, чем непосредственное включение к выходу SE с его 2 Омами + полная фильтрация фона 50 Гц. Добавка 3 мГн в параллель СЧ изменяет фазу на 900 Гц на +10°, на 500 Гц на +15°, что на первой частоте допустимо, а на второй увеличивает помощь СЧ своему собрату, можно ставить!
Помню про это предложение: https://ldsound.club/attachments/3-png.87387/
тогда - пропустил мимо, не до этого было. Теперь - готов попробовать. Всё без изменений? На фазу не сильно повлияю, с такой обвязкой СЧ динамика (тут не понял про +10 и +15 - насколько критично)?
 
Смело ставьте 3мГн, если меди не жалко _hm_ А возврат 30 мкФ заместо 25 в точности возвращает изменение Фазы от 3мГн, во как.
Кстати... 15" неслабо гонит волну создаёт перепады давления, даже без ЗЯ, а рядом с ним находится довольно большой по площади лопух СЧ, которого должно болтать! Так что задемпфировать СЧ - милое дело, по всем статьям. В том числе, синтепоном сзади.
Кстати, схема гиратора с 1 мкФ вместо трёх, что уменьшит размеры/нагрузку ОУ.
3.png
Можно ещё в 3 раза изменить 4 верхних по схеме номинала (тогда они будут 10 кОм; 2,2 кОм; 330нФ; 3,0 кОм), без последствий. Прошу прощения, что давно не сделал переход на более пристойные номиналы.
R8 в Вашей схеме сейчас лишний.
 
Последнее редактирование:
Для средника в трехполоске применял катуху на входе СЧ фильтра в 2, 9 мГн , емкость обычно была 22мкф+10 мкф.
 
Для средника в трехполоске применял катуху на входе СЧ фильтра в 2, 9 мГн , емкость обычно была 22мкф+10 мкф.
Обратите внимание, что тут 3 мГн стоЯт не сразу после 30 мкФ, а после 5 Ом, в делителе. Крутизна ската остаётся как у первого порядка до частоты 200 Гц, и только ниже переходит во второй порядок.
 
Перелопатил плату с корректорами. Замерил. Вот такое вот получилось:
1.png

ищу косяки в корректоре с гиратором...

Можно ещё в 3 раза изменить 4 верхних по схеме номинала (тогда они будут 10 кОм; 2,2 кОм; 330нФ; 3,0 кОм), без последствий.
Нашёл косяк... вместо 330 нФ поставил 33 нФ...

Подправил свою ошибку, насколько смог. Исходя из наличия деталей, собрал такие схемы:
для корректора по Элиотту изменения:
4.jpg

для корректора с гиратором:
2.jpg

замеры платки с корректорами дали такой результат:
3.png

пик синего графика на частоте 42,5 Гц
пик красного графика - на частоте 40,0 Гц
При замере двух графиков - уровни не менялись
 
Последнее редактирование:
Поставьте в параллель 3к3 резистор 22 кОм
Нашёл у себя 27 кОм. Поставил как указано. Результат замеров после этого:
1.png

2.png

Цель достигнута? Можно считать, что два корректора идентичны (по уровню, по величине пика в дБ, по частоте пика)?
Николай, - спасибо.
3.png
 
Наложил настройки корректоров. Те корректора (Элиотт и гиратор), что были до вчерашнего дня и два варианта корректора, что получил вчера:
1.png

На мой взгляд, с учётом крайней полученной АЧХ (в точке прослушки): https://ldsound.club/attachments/4-png.89641/ , полученная частота настройки корректоров (42,5 Гц) является оптимальной. Верно?
 
ты не мучайся совестью, высматривая разницу в пол герца, а обрати внимание, что у тебя творится на 20 Гц, уровень ненужного телепания динамика на синей и зеленой кривульке. И сделай выводы. какая схема лучче.
 
Наложил настройки корректоров. Те корректора (Элиотт и гиратор), что были до вчерашнего дня и два варианта корректора, что получил вчера:
Посмотреть вложение 89866
На мой взгляд, с учётом крайней полученной АЧХ (в точке прослушки): https://ldsound.club/attachments/4-png.89641/ , полученная частота настройки корректоров (42,5 Гц) является оптимальной. Верно?
Это блошки. Регулируйте уровни полос, слушайте.
Синий график лучше. Инфраниз лучше отрезать.
Иа того же мнения. Все меньше болтанка.
Резонансная Бэймы сейчас 39 Гц, добротность около 0,32. Сие значит, что ниже 40 Гц амплитуда колебаний продолжает расти с крутизной, меньшей 6дБ/октаву. Элиотт дал -20дБ/октаву, молодец. Гиратор дал -9дБ/октаву, чего достаточно с запасом для того, чтобы ниже 40 Гц амплитуда падала, а не росла. Оба варианта дадут одинаковую максимальную амплитуду на частоте 40 Гц. У гиратора больше шансов озвучить спецэффекты, и лучше ПХ. Выбор - за Петром на слух. Полгерца искать не надо, 100%.
 
Система музыка+кино
У Пети дети малые, зачем их пугать на ночь взрывами и рычанием диких тварей?
Главнее ясность и разборчивость диалогов. И тут 5ГД-1 без сомнения, лучший в мире.
А то, что он от сундуков перешел к щитам, лично меня очень радует. Как и добытые АЧХ .
Непонятно одно, в начале темы Петр делал подтяжку активную к басовику в ящике, чтобы добыть низа. И тогда его что-то не устроило, закрыл тему. А сейчас то же самое устраивает.
Видимо. повзрослел и что-то понял.
 
- Number, number?
- Нам бы... Нам бы водки и закуски, и побольше.
Чувствую мягким, что, когда введётся в работу второй СчиТ, опять начнётся малабаса. Второй подальше от от угла будет стоять.
Зря вы дядя Николай это сказали. Петя расстроится теперь и баса точно не хватит :)
 
Пропедевтика, так сказать и тому подобное. Расстраиваться понту нет: меньше будет того малабаса, который многагула. А прямая волна - вся наша, 40 Гц в кармане ухах. _da
в начале темы Петр делал подтяжку активную к басовику в ящике, чтобы добыть низа. И тогда его что-то не устроило, закрыл тему. А сейчас то же самое устраивает.
Раньше гудело, теперь - долбит нормально _dadel
*****
30 мкФ и 3 мГн в ФСЧ - для дела! После чего, если сделать делитель 4/10 Ом, то получаем +1,5дб на 1 кГц без уплывания фазы на обоих стыках. Тогда можно хвостоподнимающий 1 мкФ увеличить и до 1,5 , и до 2 мкФ, также без заметного влияния на Фазу. А можно уменьшить гасящий 7,5 Ом в ФВЧ до 4 Ома, что тоже поднимет хвост. Это фсё я даю варианты развития для быстрой прослушки.
Увеличение отдачи СЧ динамика на средних частотах и её уменьшение у НЧ динамика понижают частоту нижнего раздела, что пропорционально расширяет лепесток ДН, снижая требования к направлению его оси. То есть, увеличивая 30 мкФ до 35, 40 и даже до 45 мкФ (только при наличии 3 мГн в параллель СЧ динамику!) мы НЕ ухудшим нижний стык, но перетянем больше голоса в 5ГД-1.
 
Последнее редактирование:
Тогда можно хвостоподнимающий 1 мкФ увеличить и до 1,5 , и до 2 мкФ, также без заметного влияния на Фазу.
От того конденсатора 1 мкФ в ВЧ фильтре - я хочу отказаться. Дело в том, что моя звуковая карта (мерию встроенной ноутбучной, внешнюю туда-сюда таскать неудобно). Так вот, встроенная звуковая карта - имеет у меня уже собственный завал, в той области, где должен быть подъём ВЧ по напряжению в Мультисиме. То есть, на АЧХ я не вижу увеличения дБ выше 13 кГц, даже если по факту они есть. Второй момент - на подкожном уровне - ВЧ менее понравились, при применении того конденсатора. Ну и третье - мне схемка фильтра ВЧ более привычно смотрится без этого конденсатора. ВЧ на слух - и без него очень достаточно.
30 мкФ и 3 мГн в ФСЧ - для дела! После чего, если сделать делитель 4/10 Ом, то получаем +1,5дб на 1 кГц без уплывания фазы на обоих стыках.
Такую схему фильтра СЧ/ВЧ планирую собрать и померить/послушать, следующим этапом:
1.png

если на данный момент есть уже какие-то рекомендации по её корректировке - то учту. А то что выше написано про делитель 4/10 Ом - я не совсем понял.
 
Последнее редактирование:
От того конденсатора 1 мкФ в ВЧ фильтре - я хочу отказаться. Дело в том, что моя звуковая карта (мерию встроенной ноутбучной, внешнюю туда-сюда таскать неудобно). Так вот, встроенная звуковая карта - имеет у меня уже собственный завал, в той области, где должен быть подъём ВЧ по напряжению в Мультисиме. То есть, на АЧХ я не вижу увеличения дБ выше 13 кГц, даже если по факту они есть. Второй момент - на подкожном уровне - ВЧ менее понравились, при применении того конденсатора. Ну и третье - мне схемка фильтра ВЧ более привычно смотрится без этого конденсатора. ВЧ на слух - и без него очень достаточно.

Такую схему фильтра СЧ/ВЧ планирую собрать и померить/послушать, следующим этапом:
Посмотреть вложение 89891
если на данный момент есть уже какие-то рекомендации по её корректировке - то учту. А то что выше написано про делитель 4/10 Ом - я не совсем понял.
Без разницы, куда включить катуху на 3 мГн, за емкостью в 30мк или за резистором в 10 ОМ. Поведение внизу то же, а схема стремная.
 
Карта неисправима? Очень странный завал с 13 кГц.
Вот на этом графике: https://ldsound.club/attachments/2-png.86599/ , зелёным - АЧХ звуковой карты (встроенной). Примерно до 13 кГц показывает похоже. Дальше - непонятный всплеск, при замере свип-тоном. При замере шумом - что-то похожее, без всплеска, с резким затуханием.
Из Вашей схемы ранее: https://ldsound.club/attachments/3-png.87387/
 
Вот на этом графике: https://ldsound.club/attachments/2-png.86599/ , зелёным - АЧХ звуковой карты (встроенной). Примерно до 13 кГц показывает похоже. Дальше - непонятный всплеск, при замере свип-тоном. При замере шумом - что-то похожее, без всплеска, с резким затуханием.

Из Вашей схемы ранее: https://ldsound.club/attachments/3-png.87387/
А я все время забываю, что ты измеряешь ачх встроенной звуковухой. И что там творится на сквозном замере самой карты, не помню.
Всплеск на верхнем крае ачх обычное дело, генератор выключается или у измерилки конец шкалы раньше .
 
Действительно. То был вариант для максимального входного импеданса, в принципе, имеющий схожие АЧХ и ФЧХ. Досматриваю на прЕдмет фаз.
Untitled.png
Фаза на верхнем стыке не шелохнулась, импеданс на СЧ вырос в 1,3 раза, нижний стык при увеличении конденсатора по входу гуляет вниз по частоте , одновременно давая уменьшение разницы фаз максимум на 17° (500 Гц), что при снижении частоты раздела не играет рояля. Одобрям-с!
 
Последнее редактирование:

Статистика форума

Темы
3,305
Сообщения
263,171
Пользователи
2,544
Новый пользователь
vlad'mir
Назад
Сверху Снизу