Постройка басовой секции

  • Автор темы Автор темы Пётр
  • Дата начала Дата начала
Купить, например в ТЭК, 100 штук, цена будет по 15 руб, по габаритам небольшой пакетик, гораздо проще чем искать заклёпки, лепестки, то, на что клепать, резать то, на что клепать :unsure: , я купил пачку, проблема лишь одна, маленькие отверстия, но либо распаиваю моножилой, либо шилом расширяю. Правда есть иногда плохо паяющиеся лепестки, но не помню ТЭКовские или другие. Мысли вслух...
Стесняюсь спросить: ТЭК в данном случае что?
 
Вон купить метр кабеля на моножиле нужного сечения,и навертеть таких под любой размер винтика.
Сделал за минуту.
Можно вообще взять жилу в 2.5 -3-4-5 какую удобно,накусать отрезков нужной длинны,засверлиться сверлом чуть меньше диаметром и установить хоть в фанеру,хоть в толстый пластик.
Или на что там необходимо,как гвоздики втыкаются и всё.
В трансах от УПС есть вообще жилы 3-4мм диаметром.Если моща нужна.
 

Вложения

  • WhatsApp Image 2022-12-29 at 10.30.48.jpeg
    WhatsApp Image 2022-12-29 at 10.30.48.jpeg
    132 KB · Просмотры: 103
на Али - там хитро: планка стоит 25 руб. но доставка при этом - 50 руб. В итоге - планка плюс доставка 75 руб.
Со стоимостью доставки теперь на Али не очень, по их правилам бесплатной д.б. доставка товара до 2$, но продаваны крутят как хотят...
 
Из-за фиговины, которую делать него, ну минут 5, и столько проблем!???
 
заказал таких штук
1.jpg

как приедут - придумаю, как крепить. Наиболее реальный пока вариант - клёпальник с клёпками алюминиевыми, что в магазинах везде продаются.
 
А вот такой вопрос - никто не озадачивался? Если отдать усиление на басовом модуле камню или микросхеме - то какая их реализация в данном случае будет предпочтительней по звучанию? Когда делал на tda7294 и на lm3886 - то среди них мне больше понравился как усилитель для сабвуфера - амп на lm3886, еще больше понравился тогда однотакт на строенных 6с19п... Сейчас попробовал применить на lm1875 - для моих басовиков в моей маленькой комнате даже ее хватает по мощности, звучит хорошо - но сравнить с теми ампами в силу ряда причин пока не могу. Пробовал использовать в классе D усилитель (на TPA3116 в мостовом) - вроде наименьшее там выходное, мощность з запасом - но явно меньше нравится его звучание по басу. Понятно что в разных ампах имеем разное выходное, для разных динамиков НЧ и оформлений разные требования ... но что стоит предпочесть и что учесть в данном вопросе для "басовой секции"? Спасибо.
 
полагаю, что все зависит от степени обрезки лишнего, Когда уйдет разница междй лампой и "Д" Значит, все правильно). Суть именно в исчезновении особенностей тембра басового инструмента в басовой АС. Все особенности должны содержаться в остальных полосах!!!
Это далеко не все понимают
 
Последнее редактирование:
Если отдать усиление на басовом модуле камню или микросхеме - то какая их реализация в данном случае будет предпочтительней по звучанию? Когда делал на tda7294 и на lm3886 - то среди них мне больше понравился как усилитель для сабвуфера - амп на lm3886...
Хотите верьте, хотите нет, но...
TDA7265...
Да, понимаю, что Вы скажете "фу-у-уууу".
Но, ±22-24V и "композит". Хотя бы с LM1036.
Ватей 15-20 на хороший НЧ дин зайдёт.
А на широкую полосу – "помпа Хоуленда" (Мауро)
Хотя, ежели только на низ, то D вполне. ИМХО
приверженец лёгких бумажных ШП с высокой чуйкой на SE 1-2W max. Или JLH с такой же потугой...
-----------
Возможно, Вам понравятся древние STK'ашки. Встречались даже в древних больших CRT-телеках
 
Последнее редактирование:
Здравствуйте.
Подскажите пожалуйста.
Я стал перебирать у себя детали, пригодные для постройки усилителя РР на 6П41С + ECC85. Из силового трансформатора - у меня имеется ТАН 125-220-50. Он внешне как новый, думаю его не роняли. Надеюсь что гудеть не будет. Вот так я вижу питание для выходных ламп:
1.jpg

у меня вопрос, как лучше организовать высокое напряжение для ECC85 (я рассчитываю в районе +420В иметь). Вижу два основных варианта - второй мост "вторым этажом", либо удвоитель напряжения от отдельных обмоток. Можете мне что-то подсказать, посоветовать?
 
Сначала измерить ток холостого хода в родном включении первичек - при сети 230 В он не должен превышать 140 мА.
Все свободные обмотки - к сетевым последовательно синфазно и снова определить ток хх.
Если под нагрузкой будет 6,0 В вместо 6,3 В - не беда.
 
ALSS, Вы предлагаете свободные вторичные обмотки (если они будут) задействовать как часть первичной обмотки? Но ведь там - тогда они получатся разные по сечению, и следовательно, как я понимаю - уменьшу мощность трансформатора. И могу не получить требуемые токи с задействованной вторички для анодного 6П41С. Если даже по 70 мА на лампу - это уже 280 мА (выпрямленного). А переменного - где-то 380 мА. А там по паспорту ТАНа 420 мА идёт. Может и не хватить, при таком подключении. Как я вразумляю...
Ток х.х. попробую померить. Но этот ТАН - уже работал ранее у меня в усилителе. Не гудел. И не замечал, чтобы грелся особо.

Я начал уже пока что прикидывать питание уже не для макета, а для усилителя. И прихожу к пониманию, что многое при этом меняется. Четыре штуки 6П41С - это уже приличный ток нужен. Пока такую схему планирую:
1.jpg

Мне КИПовцы на работе (знают, что я не равнодушен к ламповым УНЧ) подарили интересный конденсатор - 3900 мкФ на 400В. Он реально большой!
2.jpg

Хочу его применить в анодном питании выходных ламп. Но немного побаиваюсь возможных трудностей. Не спалит ли мне такая ёмкость вторичную обмотку силовика? Или диод на 1А (UF4007) ...
 
Последнее редактирование:
После Дросселя и 3900мкф не страшно. До моста UF4007 поставьте два резистора ом по 20, это всегда полезно.
 
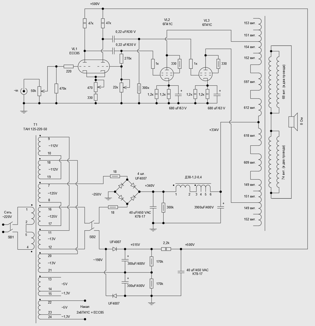
Составил новую схему макета. Постарался учесть требуемый ток с учётом работы всех ламп, на стерео. Но пока планирую реализовать моно на макете. Также позаботился о наличии деталей на стерео вариант и внёс соответствующие корректировки. Я прошу вас взглянуть, может увидите где что следовало бы подправить. Буду благодарен советам. Но придётся - практически весь макет переделать. Надо будет быть аккуратным.
1.jpg

В связи с заменой силового трансформатора - увеличивается напряжение питания ECC85 - до опасных 500 В. Следовательно - снова надо будет поставить переменник в катод и поискать, при каком значении катодного резистора амплитуда на аноде имеет наибольший размах, без искажений.
Насчёт выходных трансформаторов буду думать чуть позже. Остальные детали - вижу пока так в оконцовке. Понимаю, что при стерео - некоторые напряжения просядут. Но планирую собрать на макетной фанере вариант моно и ещё раз прослушать. Помогите не допустить ошибки.
 
Вроде всё. Пётр, последовательно с uf4007 удвоителя тоже по 18 ом, хуже не будет.
 
ALSS, Вы предлагаете свободные вторичные обмотки (если они будут) задействовать как часть первичной обмотки?
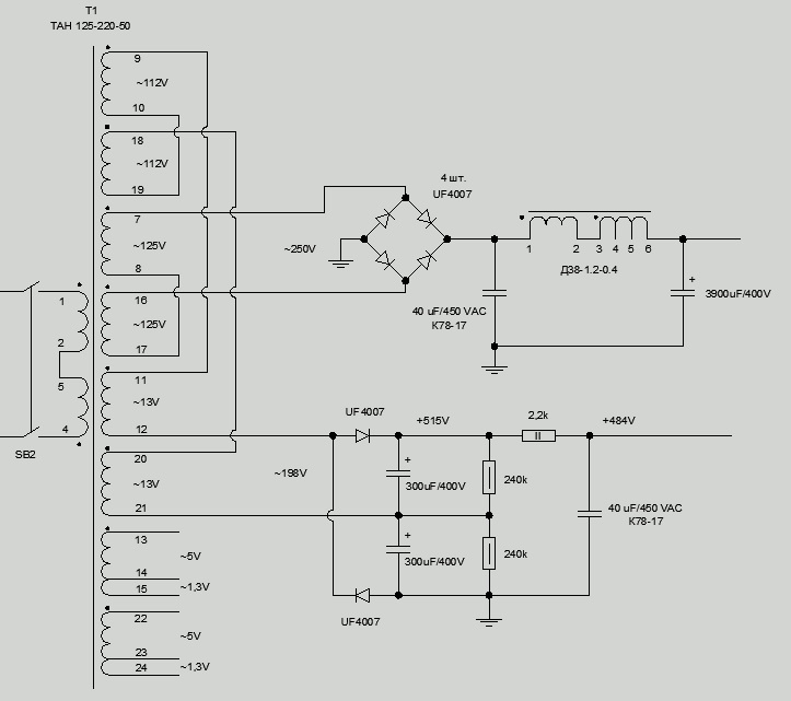
Да. Давайте посчитаем. Ток покоя каждой выходной лампы 45-60 мА исходя из рассеиваемой на аноде мощности 18 ватт (против 14 по официальным техническим данным), итого 0,24 А х 330 В (убираю падение на обмотках) = 79 ватт при переменке 340/1,35=252 В и 0,24х1,35=0,324 А, что дает 86 ватт, обеспечиваемые последовательными обмотками 7-9 и 17-16 (2х125=250; 0,42 А).
Накал 4х6П41С это 4х1,1 А=4,4 А и 2хЕСС85 это 2х0,435 А=0,87 А, итого 5,27 А - есть две обмотки по 5 А - запас! 6,3 В х 5,27 А=33 Вт.
Зачем 500 В? Нам нэ надо 500 В! Там и 450 В вполне. Это к чему - обмотки по 13 В в первичку, а вот последовательно обе или спараллеленные - смотрим по мощности.
Драйвер возьмет приблизительно 500 х 0,02 = 10 Вт, по переменке ну аж 15 Вт.
Итого потребляемая по вторичке мощность 86+33+15=134 Вт и при кпд трансформатора 0,95 это по первичке 140 Вт/230 В=0,6 А, значит, 13-вольтовые обмотки включаем параллельно и уже их к первичкам последовательно.
Это дает 220+13=233 В и падение 13/233=5,6%, что можно пережить, зато уменьшаются потери на ток холостого хода и уменьшается возможность насыщения сердечника, т. е. уменьшаются помехи из-за этого.
PS. 1,35 вместо 1,41 из-за уплощения верхушек "синусоиды" сети, коэффициент эмпирический.
PPS. Разрядный резистор 300 кОм лучше поставить на 1 или даже 2 ватта - на нем почти 0,4 ватта выделяется да и есть нормы по максимальному напряжению конструкции резистора.
 
ALSS, большое спасибо за развёрнутые мысли. Мне кажется - я представляю в голове, о чём Вы написали. Вроде, всё сходится и логично, понятно - кроме некоторых моментов.
Ток покоя каждой выходной лампы 45-60 мА исходя из рассеиваемой на аноде мощности 18 ватт (против 14 по официальным техническим данным)
Тут я завязан с катодными резисторами. Дело в том, что я столкнулся с проблемой. Нужных резисторов нужного номинала, как были в макете - по 660 Ом - у меня не нашлось. Но зато я раздобыл 8 штук 1,2 кОм МЛТ-2. Таким образом - могу обеспечить 600 Ом катодного резистора 4 Вт для каждой из выходных ламп. Но, так как в макете у меня при катодном резисторе 660 Ом напряжение на катоде было 43 В, то ток через каждую выходную лампу был 43/660=0,065 А (65 мА). В связи с этим - я предположил, что при катодных резисторах по 600 Ом - ток через лампу чуть увеличится (предположил что он составит 70 мА). Понимаю, что он в конечном варианте УНЧ будет также зависеть и от анодного напряжения... но всё же, предполагаю, что будет больше 65 мА. Что касается мощности на аноде - я не прочь превысить её сверх 18 Вт (так как проводил опыты, в результате которых выяснил, что перегрев анода наступает при мощности 30 Вт). Но и не стремлюсь к этому (к превышению 18 Вт на анодах).
Зачем 500 В? Нам нэ надо 500 В! Там и 450 В вполне.
Да, согласен. Я бы не хотел иметь в схеме такие высокие напряжения, как 500 В. Думаю, что и 450 В - опасное напряжение, и достаточное для ECC85.
Итого потребляемая по вторичке мощность 86+33+15=134 Вт и при кпд трансформатора 0,95 это по первичке 140 Вт/230 В=0,6 А, значит, 13-вольтовые обмотки включаем параллельно и уже их к первичкам последовательно.
Это дает 220+13=233 В и падение 13/233=5,6%, что можно пережить, зато уменьшаются потери на ток холостого хода и уменьшается возможность насыщения сердечника, т. е. уменьшаются помехи из-за этого.
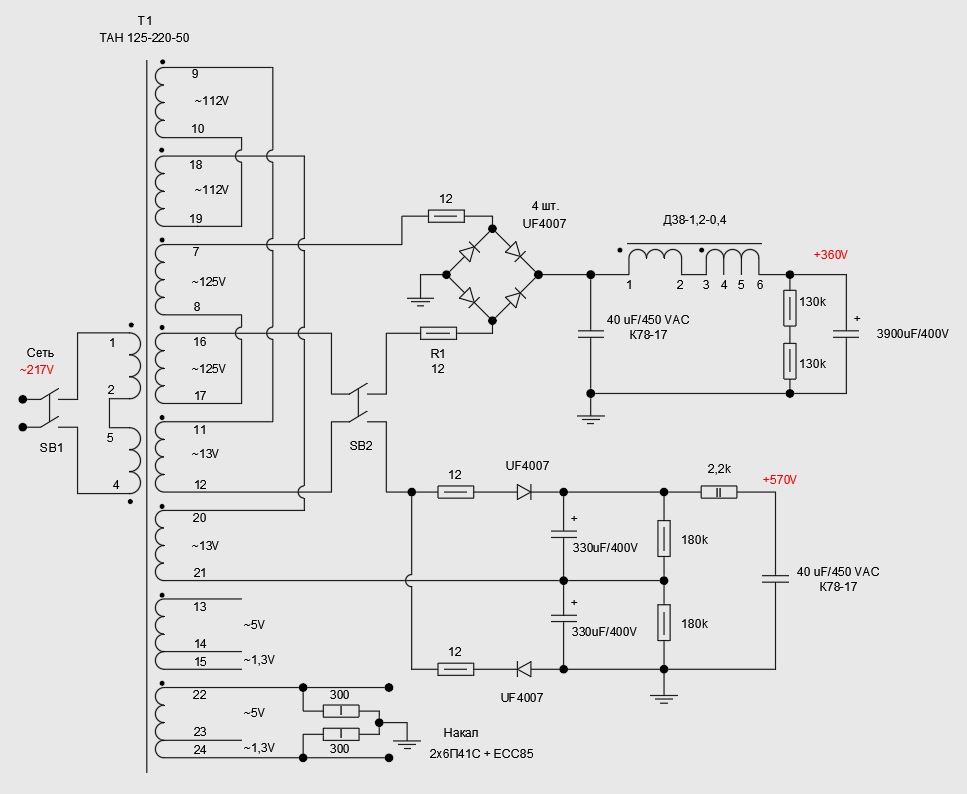
У меня вот какие смущения. В настоящий момент я эти 13В обмотки подключил так, чтобы уменьшить напряжение перед удвоителем. Отдав эти обмотки для первички - у меня останется 2х112В перед удвоителем. С учётом уменьшения на 5,6%, получу в итоге: 2х112х0,944=211В переменки. А выпрямленные это будет после удвоителя: 211х1,35х2=570В. Это очень много. Нужно в этом случае - искать варианты недопущения такого высокого напряжения.
PPS. Разрядный резистор 300 кОм лучше поставить на 1 или даже 2 ватта - на нем почти 0,4 ватта выделяется да и есть нормы по максимальному напряжению конструкции резистора.
У меня проблемы с мощными резисторами на подобные номиналы. Их нет. Но мысль понял. И по поводу нормы по максимальному напряжению для МЛТ-0,5 вспомнил (до 350 В). Как вариант, для решения - могу подключить два последовательно МЛТ-0,5, например, по 150 кОм.

Мысль про задействовать часть вторички для первички - мне понравилась. Но пока останавливают два момента: слишком высокое напряжение после удвоителя для драйвера в этом случае (порядка 570 В). А также понижение напряжения после моста для выходных ламп на эти самые 5,6% (мне кажется, что уже маловато анодное напряжение получается. Без этого понижения 5,6% я мог бы рассчитывать на порядка 270В (катод-анод), а после этих 5,6% останется уже порядка 255В).
Надо всё обмазговывать.

Сегодня прикрепил ТАН 125 к фанере макетной. Ток х.х. не померил. Включил. Должен признаться - гудение всё же есть. Но не настолько значительное, чтобы покупать заказной тор (я пока не могу себе позволить затраты порядка 3000 руб (если не больше) на заказной тороидальный силовик. Гудение имеющегося ТАН - терпимо. Но это также повод - нарастить количество витков первички за счёт вторички. Согласен.
Изменение размера IMG_20230110_205537_resized_20230110_093520034.jpg
 
А если что нибудь такое, сделать вообще нешумящий тр-р 1-2, 5-4, 9-10, это 230 вольт.
18-19, 7-8, 17-16 это примерно 270 вольт переменки, или +360 вольт. ~13 и ~13 вольт варьировать +360 вольт
Накал ~5 вольт и ~5 вольт, добить балластником, и ~6,3 вольт
ПС: посмотрите внимательно фазы первой и второй катушек, если что...
 
Должен признаться - гудение всё же есть.
Любой трас гудит в большей или меньшей степени. Гудение в целом увеличивается когда транс жестко крепиш к шасси особенно если шасси имеет малую жесткость. В таких случаях я делаю следующим образом. Беру шланг диаметром 20мм.
vse-o-rezinovyh-shlangah-11.jpg

сверлю два отверстия на противоположных стенках под винты и получаю амортизатор на который устанавливаю транс. Отверстия в шланге сверлю со смещение чтобы головки винтов при смятии шланга не касались друг друга иначе теряется смысл.

Эскиз.
1673421315377.png
 
Креплю просто через прокладку из пористой резины или через резиновую пробку от флакона с лекарством.
Гудение становится намного тише.
 
Беру шланг диаметром 20мм.
Высоковато получается, хотя если корпус большой, то очень хорошая развязка. Я использую резинки амортизационные подобные тем, что на фото.
 

Вложения

  • резинки аммортизация.jpg
    резинки аммортизация.jpg
    122.6 KB · Просмотры: 95
Вся это х...я просто и есть это самое, как гудел, и продолжает.
Пример из моих
 

Вложения

  • IMG_1720.jpg
    IMG_1720.jpg
    238.7 KB · Просмотры: 102
Высоковато получается, хотя если корпус большой, то очень хорошая развязка. Я использую резинки амортизационные подобные тем, что на фото.
Люверсы называются. Классная вещь.
 
Сергей Z, как сил. транс включен, 220в+56в
 
Чтоб транс питающий не гудел, разбирал и клей типа Момент наносил между подковами, шум почти полностью исчезал. Не знаю, правильно ли так? Транс типа ОСМ 0,1.
Если транс гудит, то подставками, различными ножками толком не устранить, всё равно вылазит гул.
 
ТАН, ТА все зудят, однозначно. Надо хоть как, но выкручиваться с включением обмоток с бОльшим числом витков
 
Когда сеть ~230в, и +10%, или 253в, у нас уже 5 лет, вот и выкручиваюсь. И ни один ТС не слышно.
 
Когда сеть ~230в, и +10%, или 253в, у нас уже 5 лет, вот и выкручиваюсь. И ни один ТС не слышно.
Согласен. Когда есть возможность подключить к первичке кусочек вторички, это хороший выход. Но не всегда такая возможность есть.
 
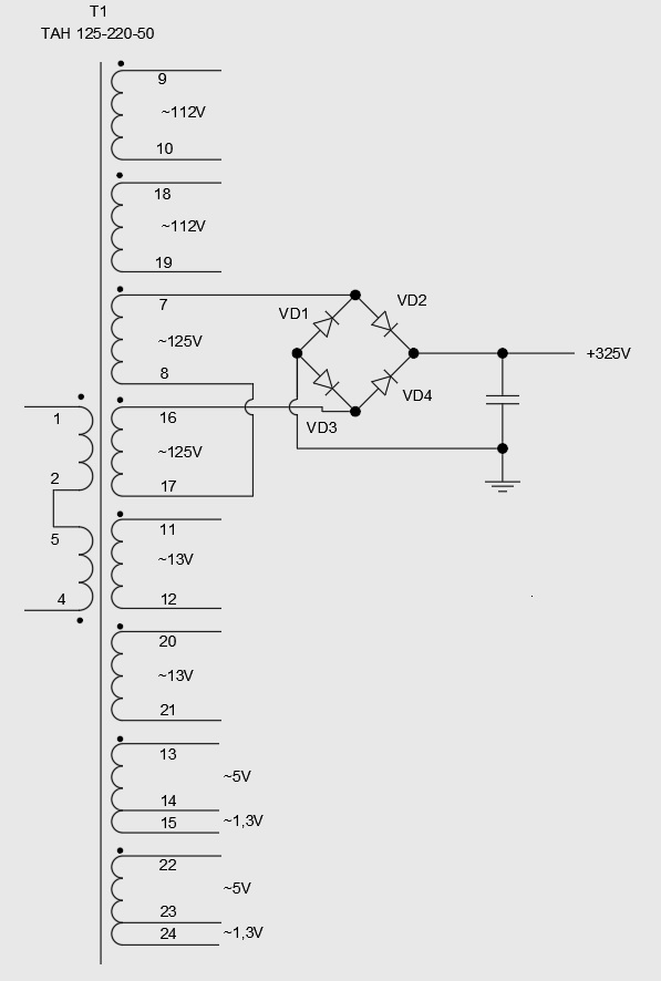
Пока ничего на смог придумать с коммутацией, с задействованием вторичной обмотки (части) как сетевой. Собрал блок питания по мотивам, что первоначально приходили в голову. Вот такая получилась схема с реальными деталями (красным цветом указаны реально замеренные напряжения):
1.jpg

В момент включения - наблюдал лёгкий дымок от резистора R1 (12 Ом). Это меня сильно тревожит. Первый вопрос: почему пошёл дымок - из-за того, что слишком большая ёмкость 3900 мкФ, и в первый момент времени было что-то типа КЗ? Второй вопрос - что делать - уменьшать ещё номинал (12 Ом - и так наименьший из имеющихся МЛТ-0,5 у меня). Но сам резистор не сгорел, даже не потемнел, надпись читается.
Очень высокое напряжение для питания ECC85. Несмотря даже на то, что пока нагрузки нет и напряжения повышенные. Подскажите, до какого значения можно поднимать постоянное напряжение на конденсаторе, на котором написано "К78-17 40 мкФ/450 VAC"? Сейчас на нём было 570 В (постоянки). При каком значении произойдёт пробой?
2.jpg
 
Последнее редактирование:

Статистика форума

Темы
3,305
Сообщения
263,275
Пользователи
2,543
Новый пользователь
vlad'mir
Назад
Сверху Снизу