Radiotehnika S-50B

  • Автор темы Автор темы LDS
  • Дата начала Дата начала

Ваша оценка АС:

  • 1 - ужасно

    Голосов: 0 0.0%
  • 5 - плохо

    Голосов: 1 3.3%
  • 3 - средне

    Голосов: 13 43.3%
  • 4 - хорошо

    Голосов: 13 43.3%
  • 5 - олично

    Голосов: 3 10.0%

  • Всего проголосовало
    30
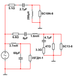
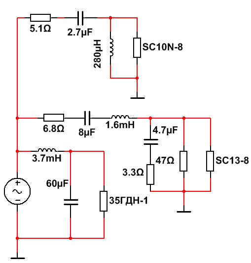
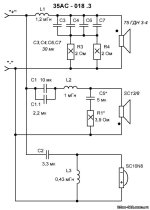
Николай! Спасибо за ответ! Тогда наверно надо обратить внимание на одобренную (уважаемыми форумчанами!) разработку кроссовера для Амфитон 35АС-018. СЧ и ВЧ - как раз эти Визатоны. Как вариант состыковать с НЧ , который рассматривался выше. И взять все это за основу и начать движение.... моей соломы в голове для самостоятельного расчета видимо не хватит. Дальше онлайн расчета кроссовера ( к сожалению) движений пока не было.
 

Вложения

  • 35-018 (1).jpg
    35-018 (1).jpg
    42.2 KB · Просмотры: 108
надо обратить внимание на одобренную (уважаемыми форумчанами!) разработку кроссовера для Амфитон 35АС-018. СЧ и ВЧ - как раз эти Визатоны. Как вариант состыковать с НЧ , который рассматривался выше.
Постараюсь завтра прикинуть стыковку.
Непонятно только, на одинаковой ли глубине на передних панелях стоят СЧ и ВЧ динамики в С50 и в -018. На схеме СЧ и ВЧ включены в фазе, что значит, что акустически купол ВЧ торчал ближе диффузора СЧ, и излучение ВЧ динамика обгоняло излучение СЧ динамика на частоте раздела на период...
 
Это вы так про Троелса?
Посмотреть вложение 136211

«DT300 может стать подходящим компромиссом для двухполосных систем, обеспечивая возможную низкую точку кроссовера. Что ещё более интересно, так это новый волновод, изготовленный специально для твитера DT300. Этот очень короткий пластиковый рупор повышает чувствительность примерно на 6 дБ на частоте 2 кГц, а с динамиками Vifa C17 возможен очень простой кроссовер 1-го порядка. Я никогда не думал, что смогу заставить кроссовер 1-го порядка работать должным образом, но этот твитер, похоже, делает это возможным благодаря плавному спаду от драйверов C17.

Может быть сложно отличить рупор от волновода, но обычно в рупор устанавливается компрессионный динамик, а в более длинный рупор — любой динамик (например, низкочастотный динамик для PA), от маленьких купольных до больших конусных. Волновод обычно представляет собой очень короткий и неглубокий рупор, в данном случае глубиной всего около 40 мм.»
Я НЕ ПРО ТРОЭЛСА. С этой пищалой я хорошо знаком, довелось послушать , измерить и получить представление о ней. И то, что Троэлс пишет насчет уверенной добавки по отдаче, все именно так. За этой конструкцией стоит огромный труд создателей этого динамика. В отличие от любителей нахлобучить на пищалку кусок чего-нибудь напоминающего рупор, потом бить себя в грудь, заявляя о прорывном звуке, которого там не ночевало. И как правило, ровная характеристика пищалки этими нахлобучками убивается в хлам.
 
Николай! Спасибо за ответ! Тогда наверно надо обратить внимание на одобренную (уважаемыми форумчанами!) разработку кроссовера для Амфитон 35АС-018. СЧ и ВЧ - как раз эти Визатоны. Как вариант состыковать с НЧ , который рассматривался выше. И взять все это за основу и начать движение.... моей соломы в голове для самостоятельного расчета видимо не хватит. Дальше онлайн расчета кроссовера ( к сожалению) движений пока не было.
Я бы попробовал поставить резистор примерно 21 Ом и мощностью 10 Вт в фильтр средних частот: после двух конденсаторов на общий провод. Это немного задемпфирует СЧ динамик. Дядя Саша так уже делал и нам советует.
 
Я бы попробовал поставить резистор примерно 21 Ом и мощностью 10 Вт в фильтр средних частот: после двух конденсаторов на общий провод. Это немного задемпфирует СЧ динамик. Дядя Саша так уже делал и нам советует.
Да, идея хорошая, но этот резистор сужает полосу пропускания последовательного фильтра, а микрофонных измерений, я так понимаю, не предвидится...
 
Я бы попробовал поставить резистор примерно 21 Ом и мощностью 10 Вт в фильтр средних частот: после двух конденсаторов на общий провод. Это немного задемпфирует СЧ динамик. Дядя Саша так уже делал и нам советует.
Сейчас есть такой проверенный вариант, емкость СЧ фильтра , 15-24 мкф, за ней резистор в районе 20-24 Ом вместо катушки, потом горизонтальная катушка, задающая верхний срез и за ней что-то типа цобеля или емкостишки , подтянуть излишний завал на верхнем крае, прочистить срединку.
 
Сейчас есть такой проверенный вариант, емкость СЧ фильтра , за ней резистор в районе 20-24 Ом вместо катушки, потом горизонтальная катушка, задающая верхний срез и за ней что-то типа цобеля или емкостишки , подтянуть излишний завал на верхнем крае, прочистить срединку.
Вы сами и подтвердили мое (на самом деле Ваше) предложение с добавочным резистором. Его просто присобачить и ещё легче отсобачить
 
Вы сами и подтвердили мое (на самом деле Ваше) предложение с добавочным резистором. Его просто присобачить и ещё легче отсобачить
После присобачивания отсобачить непросто, если для сравнения подкинуть катушку. Которую потом с содроганием откинуть, вернув резистор. радость такого решения- красивый слитный звук + экономия полкило меди. Разумеется. что спад басовика такой же плавно спадающий. как выход средника на полку.
 
радость такого решения- красивый слитный звук + экономия полкило меди. Разумеется. что спад басовика такой же плавно спадающий. как выход средника на полку.
Разумеется, что СЧ должен быть настоящим мидбасом и не выпрыгивать за линейное смещение после ФВЧ первого порядка. 20ГДС подходит только после установки ПАС в окна корзины.
 
Разумеется, что СЧ должен быть настоящим мидбасом и не выпрыгивать за линейное смещение после ФВЧ первого порядка. 20ГДС подходит только после установки ПАС в окна корзины.
Тогда может быть придется городить C-R-C цепочку, как бы третий звуковой порядок для СЧ. Потом опять резистор на общий провод, катушка (последовательно динамику), Цобель и сам динамик. Слушать подано! Тогда на конденсаторах разоримся...
 
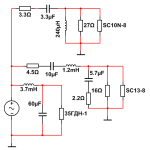
Свежая схема замещения #177 , можно работать.
Непонятно только, на одинаковой ли глубине на передних панелях стоят СЧ и ВЧ динамики в С50 и в -018
Как сие учесть?
@solo1000 , Вы имеете Визатоновские динамики, или только планируете приобретать? В смысле, обмерить по геометрии есть что?
АЧХ полос по напряжению для АС #421
018_3 полосы.png
Теперь добиться тех же уровней при 8-омном 35ГДН-1... у него на 5дБ меньше отдача (учитываем 4/8 Ом) и фильтр другой (но частота раздела - та же).
Держите.
21.png
bands.png

Z.png
Импеданс можно оптимизировать, он вырастет на 3 Ома на СЧ и на 2 Ома на ВЧ.
Вот оптимизированная схема и её импеданс, АЧХ полос 1:1 с предыдущей:
2.png
зт.png
 
Последнее редактирование:
Николай! Не хватит слов, что бы выразить вам признательность за вашу отзывчивость и вашу работу!
Динамики есть ( на фото - это они). Приступаю к действию. Графики, впечатляют. Соберу микрофон, есть Шмелев( для настройки лампы), намотаю катушки( которых нет в оригинале) подберу сопротивления, синтепоном разживусь и с божьей помощью.... в дорогу. Как бу
 

Последние сообщения

Статистика форума

Темы
3,305
Сообщения
263,209
Пользователи
2,544
Новый пользователь
vlad'mir
Назад
Сверху Снизу