TW6 Visaton пакость редкая. В этом плане TW70 на порядок лучше.
Они тканевые. Должны были быть.
Ну не знаю, после 6ГДВ-1-16 мне как небо и земля. А 6ГДВ у меня именно лавсановые , с прозрачным куполом, фото прилагаю. Тканевые больше использовались в S-30, 6АС-2. Заменил бы на них, да где их взять в нашей деревне, на интернетовской барахолке все либо вмятые, либо страшные и грязные. TW70 на 1 см крупнее, не очень лезет, да и по графикам в pdf жутких отличий от TW6 не вижу. Хотя если вы слушали, может и так, не спорю
TW6 Visaton пакость редкая. В этом плане TW70 на порядок лучше.
Они тканевые. Должны были быть.
Ну не знаю, после 6ГДВ-1-16 мне как небо и земля. А 6ГДВ у меня именно лавсановые , с прозрачным куполом, фото прилагаю. Тканевые больше использовались в S-30, 6АС-2. Заменил бы на них, да где их найти нормальные в нашей деревне, на интернетовской барахолке все либо вмятые, либо грязные и страшные, что ставить не хочется.
Дайте активные сопротивления катушек.
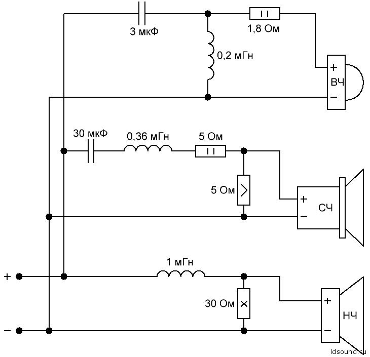
По моей схеме : В вч 0,22мН (реально 0,23мН) - 0,6 оМ; в сч 1,5мН (родная, но с маленьким ферритиком) - 0,6 оМ, 1мН - 0,7 оМ (времення с ферритиком, потом намотаю без); В нч родная 3,7мН - 1,3 оМ. НЧ с ВЧ включен в фазе, СЧ в противофазе.
Или не трогайте АС, оставьте как есть.
А я родные катушки не трогаю, по надобности восстановлю все в точности как было.
Я бы прежде устроил допрос в поисках причины.
Вы знаете, раньше исползовались больше для дискотеки, бас неплохой, вч свистят, да и ладно, под пиво пойдет, сильно не придавал значения. Потом долго их не слушал, а слушал китайские наушники, к которым видимо привык. После них как то включил, и все показалось жутко убогим. А надо мне теперь слушать не громко, но что б хоть было приятно. А то даже какие то компьютерные Logitech простенькие играют без таких жутких косяков.
Судя по тому что сделал сам из подножных матералов и снова стал счастлив, сила внушения-самовнушения очень велика.
Я не говорю что все стало идеально, просто я больше не слышу тупого свиста и дурацкого пошыпывания. Могу уже даже слушать.
Ну да ладно, большое спасибо что отозвались, буду прислушиваться ваших советов и по возможности отписываться.

Жаль со временем не очень
И да , усилитель всегда был какой то Fisher CA-120 с STK на выходе, сейчас поменял на Denon PMA-500V, с этим стало хоть не так сухо
