Схемотехника усилителей 2021

  • Автор темы Автор темы rngtng
  • Дата начала Дата начала
Скорректировать надо правильно.
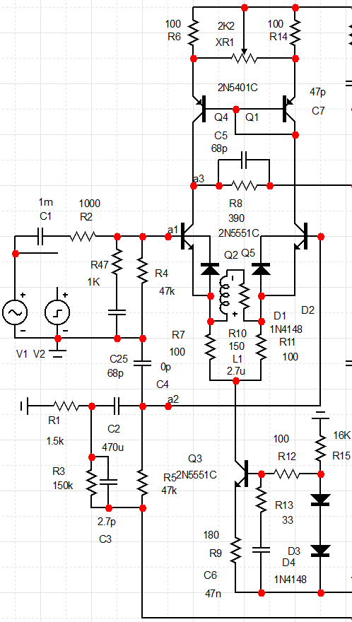
Или - последовательно с ВЧ ГД включить лампочку из автомобильной фары, как Бокарёв советует.
НЕ ПОМОЖЕТ
У лампы сопротивление Ом 35 будет. А у Юниора ОТРИЦАТЕЛЬНОЕ ВЫХОДНОЕ СОПРОТИВЛЕНИЕ.
Чем больше сопротивление нагрузки, тем больше амплитуда сигнала. Вплоть до 70 вольт.
И того НЕ МЕНЕЕ 2 Ампера пройдёт.

Я вот и задумался об модернизации - там в ООС электролиты стоят - возможно самые ВЧ режут.
И того, через ООС получается резкое усиление ультразвука.
Вот я и думаю электролиты кои по 220 МКФ зашунтировать плёнкой.
У меня на выбор либо по 1 МКФ, либо по 4,7мкф - такие есть в наличии.
 

АВК зайди в мою тему и выкень лишнее из него.​

 
а можно поПОДРОБНЕЕ И ОБСТОЯТЕЛЬНЕЕ?
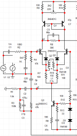
Много я считал и о хорошести дифкаскада и об ЛУЧШЕСТИ вот такого входного каскада, как на схеме.
А вот НИГДЕ не видел сравнения ("научного"), тоесть с аргументами, а не просто словеса типа ''я за дифф'', или ''дифф гаУно''...
Если кто ЗНАЕТ и МОЖЕТ обьяснить прелести и недостатки обоих входов - пожалуйста напишите.
Если лень, пожалуйста дайте ссылку на такой разбор ЭТИХ схем.
с целью упрощения используем в качестве ВК идеальный повторитель. Режимы каскадов одинаковые.
Усилитель с ТОС (без ДК) как видите для получения запаса по фазе 60 градусов требует меньшей миллеровской емкости для коррекции. При этом имеем существенно меньшее ГВЗ и более высокую частоту первого полюса. Таким образом при правильном выборе номиналов резисторов в цепи ОС в усилителе с ТОС можно получить существенный выигрыш по параметрам.
p.s. При сохранении режимов по току и номиналов цепей ООС не имеет значения как запиан входной каскад (с шины питания или с выхода ВК).
Коррекция делалась так чтобы запас по фазе был 60 градусов и с ТОС и с ДК. В этом случае как видите выигрывает вариант с ТОС (более широкополосный, выше частота первого полюса, минимальное ГВЗ и т.д.)
 

Вложения

  • Comparison_CFB&VFB_v1_Bode.png
    Comparison_CFB&VFB_v1_Bode.png
    70.6 KB · Просмотры: 104
  • Comparison_CFB&VFB_v1_CFB_Loop-Gain.png
    Comparison_CFB&VFB_v1_CFB_Loop-Gain.png
    77.9 KB · Просмотры: 96
  • Comparison_CFB&VFB_v1_VFB_Loop-Gain.png
    Comparison_CFB&VFB_v1_VFB_Loop-Gain.png
    78.3 KB · Просмотры: 96
  • Comparison_CFB&VFB_v2_Bode.png
    Comparison_CFB&VFB_v2_Bode.png
    71.3 KB · Просмотры: 112
  • Comparison_CFB&VFB_v2_CFB_Loop-Gain.png
    Comparison_CFB&VFB_v2_CFB_Loop-Gain.png
    78.3 KB · Просмотры: 109
  • Comparison_CFB&VFB_v2_VFB_Loop-Gain.png
    Comparison_CFB&VFB_v2_VFB_Loop-Gain.png
    78.4 KB · Просмотры: 122
  • Comparison_CFB2&VFB_v3_Bode.png
    Comparison_CFB2&VFB_v3_Bode.png
    84.6 KB · Просмотры: 85
Последнее редактирование:
alexsan, дай ссылку куда иди.

*********

Петров, спасибо за разьяснение, но оно НЕпонятное.
И, сначала, а МОЖНО сделать сравнение не на 2, а на 3 типа.
1) древний тип - ООС приходит в эмитер первого транзистора, на резистор к питанию.
2) ООС на эмитер, торчащий на выходе ВК в пол'питании (это у тебя есть)
3) ну и дифкаскад.
Вроде я ничего не упустил, вроде как других вариантов нет.

Ну и вот требуется первым оценить параметры у 1)
А уж потом попросту сказать, что другие варианты лучше ВО СТОЛЬКО ТО РАЗ. Тот и другой вариант.
Или хуже.
Или в чем то лучше, в чём то хуже...
 
Усилитель с ТОС (без ДК) как видите для получения запаса по фазе 60 градусов требует меньшей миллеровской емкости для коррекции.
лучше вообще отказаться от миллеровской корр,и еще -в тоос -никах ставьте качественные резисторы в оос и не менее 1вт
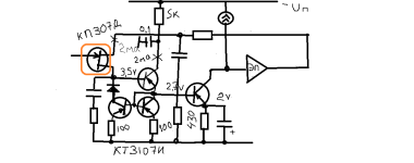
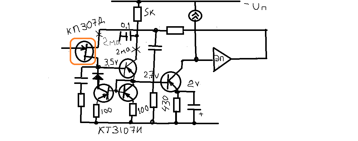
Реtr-51.,а можете сравнить спектры кт3107б,кп303е и гт308в в первом каскаде ТОС-ника у всех ток 1,5ма
 
Последнее редактирование:
НЕ ПОМОЖЕТ
У лампы сопротивление Ом 35 будет.
  1. такое сопротивление - только у горячей, пока она холодная (пока УНЧ не генерирует), - там будут единицы ом, меньшие, чем импеданс ВЧ ГД
  2. отрицательное выходное сопротивление наблюдается только на самых низких частотах, даже на СЧ сопротивление вполне себе положительное
Согласен, что лампа - палиатив, надо корректировать УНЧ и избавляться от ПОС по току.
 
можно стабилитроны мощные поставить встречно,сгорят не жалко
 
  1. такое сопротивление - только у горячей, пока она холодная (пока УНЧ не генерирует), - там будут единицы ом, меньшие, чем импеданс ВЧ ГД
  2. отрицательное выходное сопротивление наблюдается только на самых низких частотах, даже на СЧ сопротивление вполне себе положительное
Согласен, что лампа - палиатив, надо корректировать УНЧ и избавляться от ПОС по току.
1713291087015.png
 
чтобы оценить преимущества ТОС воспользуемся измерением искажений первого периода (метод FCD Грэма Мэйнарда (Graham Maynard)) двух моделей с одинаковыми запасами по фазе по 60 градусов но с разными ГВЗ. Как видите тест подтверждает высказывание Кирилла Хаммера по поводу ГВЗ, чем меньше ГВЗ - тем лучше!
 

Вложения

  • Comparison_CFB&VFB_CFB-20kHz-FCD.png
    Comparison_CFB&VFB_CFB-20kHz-FCD.png
    59.7 KB · Просмотры: 98
  • Comparison_CFB&VFB_VFB-20kHz-FCD.png
    Comparison_CFB&VFB_VFB-20kHz-FCD.png
    59 KB · Просмотры: 101
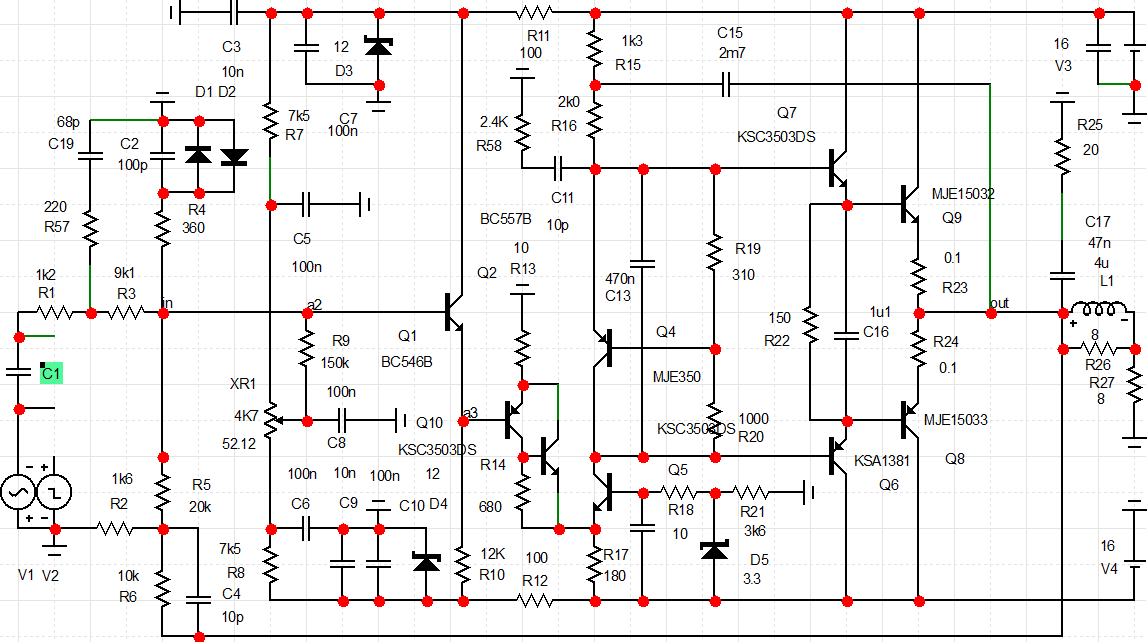
А по мне каскод ОК_ОЭ_ОК_ОБ нагруженный на источник тока или вольтдобавку имеет более лучшие параметры и лучшее звучание. 1полюс 262кгц. Если параллельно R13 поставить дросселек 2.7-3.3мкг , то Кг и скорость нарастания заметно улучшатся, но первый полюс упадет в район 30кгц.
 

Вложения

  • неофит вольтдобавка  ЭП.PNG
    неофит вольтдобавка ЭП.PNG
    70.3 KB · Просмотры: 141
  • неофит вольтдобавка  ЭП афчх.PNG
    неофит вольтдобавка ЭП афчх.PNG
    32.4 KB · Просмотры: 125
Последнее редактирование:
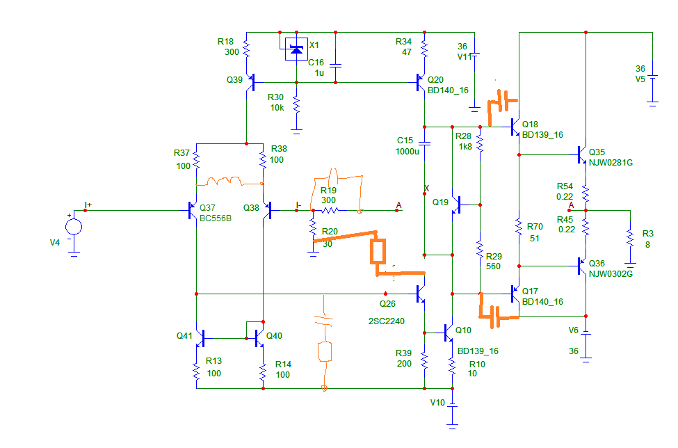
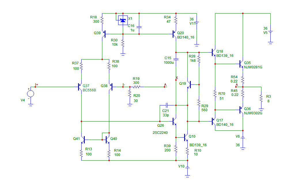
вот такой с полевиком,можете сравнить с таким же на биполяре,только схему не меняйте ,все элементы как тут включая кондер 0,1мкф на коллекторе повторителя
 

Вложения

  • тос пол.png
    тос пол.png
    17.3 KB · Просмотры: 116
лучше вообще отказаться от миллеровской корр,
Почему это будет лучше? Дуглас Селф аргументированно утверждает, что это наилучший способ коррекции, и я с его аргументами согласен. Кроме того, у меня есть ещё и собственные аргументы в пользу миллеровской коррекции.
 
Почему это будет лучше? Дуглас Селф аргументированно утверждает, что это наилучший способ коррекции, и я с его аргументами согласен. Кроме того, у меня есть ещё и собственные аргументы в пользу миллеровской коррекции.
Дизайнер бере собі в товариші Селфа, навіть не прочитавши його уважно. Це поганий тон.
 
сорри пусть будет по 1000 с лишним,это по привычке нарисовал главное ток 2ма
 
практика показывает что нет
И каков критерий? Обвинить Селфа в отсутствии практики сложно. Он сделал столько усилителей, сколько никто из нас за свою жизнь не видели.
А главное - какую альтернативу предлагаете? Ниже - классическая схема. Как предложите её откорректировать вместо миллера?
 

Вложения

  • zx.png
    zx.png
    24.8 KB · Просмотры: 151
Последнее редактирование:
И каков критерий? Обвинить Селфа в отсутствии практики сложно. Он сделал столько усилителей, сколько никто из нас за свою жизнь не видели.
А главное - какую альтернативу предлагаете? Ниже - классическая схема. Как предложите её откорректировать вместо миллера?
Во первых Селф говорил что миллер - лучшая коррекция для криворуких новичков, навроде тебя.
Во вторых- дроссель в эмиттеры ДК поставь, миллера выкинь.
чтобы оценить преимущества ТОС воспользуемся измерением искажений первого периода (метод FCD Грэма Мэйнарда (Graham Maynard)) двух моделей с одинаковыми запасами по фазе по 60 градусов но с разными ГВЗ. Как видите тест подтверждает высказывание Кирилла Хаммера по поводу ГВЗ, чем меньше ГВЗ - тем лучше!
Чёт попахивает мошенничеством, да? А не разное там случайно петлевое усиление у тебя? Немножко кондёр коррекции в 10 раз отличается. Ты уже похоже не знаешь чего бы тебе соврать то.
 
вот так
 

Вложения

  • zx.png
    zx.png
    30.9 KB · Просмотры: 195
Нет ничего глупее дросселя в дифкаскаде. Да любой идуктивности в любом месте усилителя. Это же антенна. Оно так сильно надо?
И вот этот весь наворот вместо одной маленькой ёмкости? Назовите примерные номиналы, я смоделирую.
Кстати, на предвыходных транзисторах конденсаторы - это что, не миллер?
 
1713336436311.png
Зачем же тут дроссель то и столько коррекции вместо священного суперполезного конденсатора миллера?
1713336626992.png
 
катушка не обязательна ,обычно достаточно емкостей с выхода ун на землю,RC цепочки на выходе диффкаскада и емкости с выхода усилителя или УНА на инвертирующий вход(обычно параллельно рез оос) катушка для более качественной коррекции ее можно сделать на кольце из распыленного железа и ловить ничего не будет, для особо придирчивых можно в экран поместить
 
ОК. Вот так годится, или надо что-то подправить?
 

Вложения

  • zx2.png
    zx2.png
    77.8 KB · Просмотры: 116
катушка не обязательна ,обычно достаточно емкостей с выхода ун на землю,RC цепочки на выходе диффкаскада и емкости с выхода усилителя или УНА на инвертирующий вход(обычно параллельно рез оос) катушка для более качественной коррекции ее можно сделать на кольце из распыленного железа и ловить ничего не будет, для особо придирчивых можно в экран поместить
Катушка- обязательна. Или вместо неё RRC цепь между входами усилка. Тебе не хватит коррекции без неё, или вернее- номиналы получатся конские.

ОК. Вот так годится, или надо что-то подправить?
Я гляжу специалист. да. Дроссель 200мкГн, С17- 200пф.
 
Так, подкорретируем коррекцию (пардон за тавтологию).
Затем замкнём ООС, смотрим АЧХ двух схем.
А теперь подадим на вход меандр 1МГц и смотрим переходную характеристику двух схем. Комментировать что-то нужно?
 

Вложения

  • u3.png
    u3.png
    48.3 KB · Просмотры: 103
  • v2.png
    v2.png
    76.9 KB · Просмотры: 113
  • u2.png
    u2.png
    74.6 KB · Просмотры: 105
  • u1.png
    u1.png
    75.5 KB · Просмотры: 122
  • v3.png
    v3.png
    50.5 KB · Просмотры: 112
Кто ж так индуктивную коррекцию вводит в дифкаскад ? И вообще коррекция не любит суетливость
 
Так, подкорретируем коррекцию (пардон за тавтологию).
Затем замкнём ООС, смотрим АЧХ двух схем.
А теперь подадим на вход меандр 1МГц и смотрим переходную характеристику двух схем. Комментировать что-то нужно?
нужно.
а) ты коррекцию не настроил.
б) ты меандр 1МГц слушать собрался?
имд сними- сравним.
 
А теперь подадим на вход меандр 1МГц и смотрим переходную характеристику двух схем. Комментировать что-то нужно?
Очень любопытно, как часто вы у себя дома слушаете меандр 1 мГц? И на какой АС?

ps NEULO опередил :)
 
а чего с20 не 1н поставил? 330пф всего- поскромничал. но я знаю спецов они в стимуляторе туда и 1ф тыкали, ой , не работает)

меандром 1МГц только отморозки некоторые усилки проверяют. полезного сигнала там- нет, а для некоторых схем это вообще фт. если бы мы делали упч на 10.7 МГц тогда канструхтырю ток аплодировать, какой хороший тракт укв-чм. но усилитель звуковой и меандр мегагерцовый вообще должен входным / выходным фильтром отсекаться наглухо.

По коррекции усилителей здесь, на форуме, СМЕРШ хорошо и доходчиво объяснил.
это гадский Смерш опять пропал куда то. и мне про коррекцию он мне 4 года назад объяснял. думаешь откуда я такой с кувалдой и бензопилой взялся? так егонная школа)))
 
Так делаю RL коррекцию в дифкаскаде
 

Вложения

  • мой линн корр.PNG
    мой линн корр.PNG
    36.5 KB · Просмотры: 126

Статистика форума

Темы
3,305
Сообщения
263,172
Пользователи
2,544
Новый пользователь
vlad'mir
Назад
Сверху Снизу