Схемотехника усилителей 2021

  • Автор темы Автор темы rngtng
  • Дата начала Дата начала
Если кому-то не получается германий приручить, то остается только забыть.
И причем здесь к нему П701/П702, П302/303?
Как насчет КТ301?

Посмотреть вложение 99831
Кстати, и ВАХи сняты в полном объеме, и линию нагрузочную построить можн
Сергію, якщо Ви саме так вибираєте робочу точку, я Вам щиро співчуваю.
 
Не понимаю я этого стремления к старью.
На "современных" - скушно и ВСЁ МОГУТ.
А вот ВЫПЕНДРИТЬСЯ, да ещё если не совсем жуть получиться.... То это уже интересно.

Ну ЧТО не сделаешь ради ИНТЕРЕСА ?

Да, современность... А зачем тогда САМОМУ ДЕЛАТЬ ?
Проще купить - быстро и недорого, китайское....

Или самому возитьься - ДОЛГО и с расстановкой, и неважно насколько НУЛЯМИ оно будет...
Главное - интерес !
 
Не стремление к старью, а стремление к разнообразию выбора. И отсутствие предубежденностей.
Кроме того, несть числа историй, почему наигравшись в глубокооосники, люди в конце концов возвращаются к малооосникам или безоосникам. И что, этот сектор должен оставаться без содержания?
Какие такие глубокоОООсники? Вы обычный малоОсный усилитель толком успокоить не можете.
 
А для звука лучше выбрать более продвинутые типы транзисторов.
Це лише в радянському союзі були просто транзистори. Так, ніби ті два сорти ковбаси ;)
В цивілізованому світі виробники мікроелектронних приладів ще на початку 80-х років минулого сторічча навчились виготовляти прилади з наперед заданими властивостями. Тому, виготовляли їх під певні сфери застосування. Окремо, під використання в підсилювачах для звуку. зокрема. І матеріал. з якого виготовляли. має другорядне значення. переважно то був кремній, бо так було найдешевше.
Рукосуям, звісно, Закон не писаний. та й читати вони, в переважній більшості, не навчились. Але, то їх проблеми, не потрібно видавати їх за переваги. Хлопці сміятимуться.

Не стремление к старью, а стремление к разнообразию выбора. И отсутствие предубежденностей.
Якщо вважати відсутністю упередженості нехтування правилами, таки так.
Але, такий підхід називається дилетантським, а його пропаганда войовничим дилетантизЬмом.
Кроме того, несть числа историй, почему наигравшись в глубокооосники, люди в конце концов возвращаются к малооосникам или безоосникам. И что, этот сектор должен оставаться без содержания?
Я думаю, всі, хто повернувся, не вивчали свого часу теорію регулювання в дійсний спосіб. Тому, не вміють в корекцію нічого складнішого за півтора каскади підсилення напруги.
Найвидатніший з поміж таких Нельсон Пасс, безумовно. ;)
 
Нехтування якими таким правилами? Лисими профффесорами заборонено проектувати безоосники, чи що?
Ви войовничий дилетант. Бо не бачите того, що лежить на поверхні, і що було створено за останні тридцять-сорок років. Відчуваєте, що у вас таки підгорає, тому і ці безглузді наїзди.
Підіть почитайте свіжий відгук на безоосник.
Какие такие глубокоОООсники? Вы обычный малоОсный усилитель толком успокоить не можете.
А ну-ка, умник, назовите беспокойный малооосник. Или позвидоболить/повыеживаться приспичило?
 
Последнее редактирование:
не о том спорите .
читайте описание ! цена не главное

 
Нехтування якими таким правилами? Лисими профффесорами заборонено проектувати безоосники, чи що?
Ви войовничий дилетант. Бо не бачите того, що лежить на поверхні, і що було створено за останні тридцять-сорок років. Відчуваєте, що у вас таки підгорає, тому і ці безглузді наїзди.
Підіть почитайте свіжий відгук на безоосник.

А ну-ка, умник, назовите беспокойный малооосник. Или позвидоболить/повыеживаться приспичило?
Приспичило.) А с каких пор глубокоосники запретили внезапно те самые лисими профессоры?
Вообще всё ведь просто. Берём твой усилок, берём мой, мерим искажения. Да и всё. Инструментальные замеры сразу всё покажут и расскажут. Что, где и кого больше, меньше, или равно. _pila
 
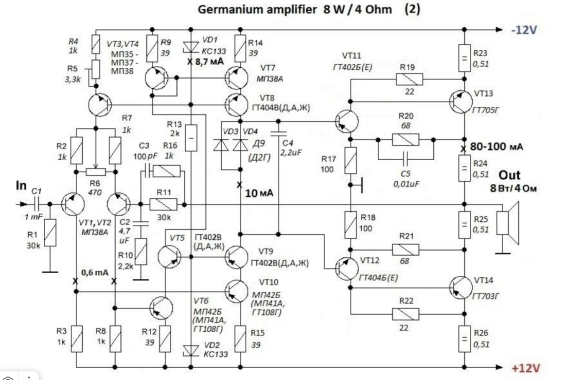
Вот многие говорят германиевые П213 - П215, а ведь наверное многие не знают, что выпускались КРЕМНИЕВЫЕ .... П213М1 - П215М1, пишут что вроде там были кристаллы КТ837, не знаю верно ли это.
http://155la3.ru/p213.htm
p214vm_1.jpg П213М1.jpg П213М1_01.jpg
а также были германиевые в ушастых корпусах
p215m_1small.jpg
 
Хе-хе! :)
Сухов-то, оказывается, симулятором MicroCAP пользуется аж с 1993 года!
:)
 

Вложения

Вот это устройство от Станислава, я как ни пытался, в том виде как опубликовано не успокаивается ни на макетке ни в симуляторе. Это надо же так постараться убить петлевое усиление и чтобы при этом свистело. Это все завиральные идей о местных и многопетлевых ОС. Превосходное устройство для утилизации транзисторов.
1717603957000.png


Сколько живу, слышу и вижу впервые! +like
У меня было несколько экземпляров.
 
Вот это устройство от Станислава, я как ни пытался, в том виде как опубликовано не успокаивается ни на макетке ни в симуляторе. Это надо же так постараться убить петлевое усиление и чтобы при этом свистело. Это все завиральные идей о местных и многопетлевых ОС. Превосходное устройство для утилизации транзисторов.
Посмотреть вложение 99974
это оттого что шиклай на выходе. для лучшего звука.
 
Приспичило.) А с каких пор глубокоосники запретили внезапно те самые лисими профессоры?
Вообще всё ведь просто. Берём твой усилок, берём мой, мерим искажения. Да и всё. Инструментальные замеры сразу всё покажут и расскажут. Что, где и кого больше, меньше, или равно. _pila
Инструментальные замеры далеки от реальной работы, об чем уже не раз говорено.
Вытащив одну ногу из болота, непременно вторая уйдет еще глубже.
Глубокооосники пригодны разве что для прослушивания роботами.

Вот это устройство от Станислава, я как ни пытался, в том виде как опубликовано не успокаивается ни на макетке ни в симуляторе. Это надо же так постараться убить петлевое усиление и чтобы при этом свистело. Это все завиральные идей о местных и многопетлевых ОС. Превосходное устройство для утилизации транзисторов.
И что отвечает на это Станислав? У него, или у повторявших схему, свистит?
Плата автором разработана?
 
Инструментальные замеры далеки от реальной работы, об чем уже не раз говорено.
Вытащив одну ногу из болота, непременно вторая уйдет еще глубже.
Глубокооосники пригодны разве что для прослушивания роботами.
инструментальные замеры единственная вещь которая позволяет объективно сравнивать. мне может начать твоей болтовне верить и твоим "измерениям" с помощью слуха?
то что ты несешь называется ёмким словом- "мракобесие".
 
выпускались КРЕМНИЕВЫЕ .... П213М1 - П215М1, пишут что вроде там были кристаллы КТ837
В описании 837 писали, что они предназначены для замены 217... Возможно, для иллюстрации (или спецприменений) корпусировали в старые корпуса.

не знаю верно ли это
В даташите Uбэ нас- 1,5 в . Реально кремний.
 
И что отвечает на это Станислав? У него, или у повторявших схему, свистит?
Плата автором разработана?
Макет свистит. В симуляторе свистит. Выход из клипа с просечками и генерацией. Плата не разрабатывалась. Собиралась на крокодиле.
 
Схема неоправданно навороченная. Какой смысл был автору ее публиковать, если она не доведена до ума?
 
Ну вот, научились читать несколько букв ника, это похвально.
Это была разработка-исследование "по просьбе трудящихся", на базе другой схемы.
Поэтому на схеме и нет моей метки-лейбла.
После нее тема для применения ГТ703/ГТ705 перешла в усилитель "Троян".
 
Последнее редактирование:
Остальное ничуть не лучше. Ладно цырклотрону петлевое не нужно. Он без ООС. А ваших ООСных усилителей петлевое удушено до предела, лишь бы с коррекцией не разбираться. Такие же трояны.
 
На попередній сторінці Святослав_ образився на мене за ніби то "безглуздий наїзд"(С).
Повертаємось до теми вибору робочої точки за вихідними характеристиками транзистору. На матеріал, з якого бідолаху виготовлено, байдуже.

Мене завжди дратувало використання рукосуями послідовності літер "напруга насичення" по відношенню до активного компоненту в каскаді підсилення, що працює в лінійному режимі. Та послідовність літер відноситься до суттєво нелінійного режиму роботи активного компоенту і в підсилювачах вважається режимом аварійним.
Освічені схемотехніки, обговорюючи режими каскадів, що лінійно підсилюють напругу, звертають увагу на напругу квазинасичення.
Це дві істотних різниці. Я покажу це на малюнку. що його навів Святослав_ сторінку тому:
КТ301_ВАХ_.png

Я надряпав червоним криву. схожу на параболічну, що окреслює зону квазинасичення для КТ301 зліва від надряпаної кривої.
Все, що зліва. зона суттєвої нелінійності. Для струму колектору 5 ма ця зона починається від 3.9 В напруги між колектором і емітером, для 4 ма від 3.5 В, для 3 ма від 3 В і так далі. Якщо робоча точка під впливом сигналу заскочить за червону обмежувану лінію, отримаємо "гітарне забарвлення" підсилюваного звуку. З поміж усих відвідувачів цього сайту я бачив лише одного, кому це потрібно. Всі інші мають добре замислитись, чи потрібна їм робоча точка від Святослав_а, яка в умовно "плюсовий" бік дає вдвічи коротший лінійний проміжок , ніж в умовно "мінусовий"? ДумайТЕ, якщо є чим.
 
Последнее редактирование:
Остальное ничуть не лучше. Ладно цырклотрону петлевое не нужно. Он без ООС. А ваших ООСных усилителей петлевое удушено до предела, лишь бы с коррекцией не разбираться. Такие же трояны.
Так ведь у любого есть возможность попробовать довести ту схему до совершенства.
С тем же набором транзисторов.
Все карты в руках - симульки, модели германиевых транзисторов, и так далее, по софтам
 
И где же мои темы, интересно?
Ну а во вторых - часто чтобы выложить свою конструкцию новая тема вовсе не нужна. Если она уже в наличии.

Для желающих ещё моих тем их есть чуть чуть, которые пересекаются с моими местными работами, дополняя их.
 
Последнее редактирование модератором:
Мои 3 копейки в защиту НЕУЛО.

ВЫКЛАДЫВАЛ ОН схемы, ТОЛКОВЫЕ.
Подтверждаю. Хотяб тот же Тотентаз.
С Шушуриным много он возился, с Лидером - было дело, помог.
С другими "творчествами" помаленьку подсказывал.

А про "политику" , ну её в зад.
Не стоит тратить время на обсуждения. Это я, как БЫВШИЙ общественный деятель советую.
Видел ЧТО ТО взглядом "изнутри"... (как бЭ "какашки") и в 1993 и в 2018...
 
NEULO, не стоит метать бисер и оправдываться перед тем, кто до сих пор не смог осилить принцип работы ООС и считает CAD/CAM системы симульками вроде пакмана и тетриса.
 
NEULO, не стоит метать бисер и оправдываться перед тем, кто до сих пор не смог осилить принцип работы ООС и считает CAD/CAM системы симульками вроде пакмана и тетриса.
А я и не оправдываюсь. В данном случае мы со Святославом непримиримые соперники.
А ссылки не для него, но для тех кому интересно.
Кстати пост порезан и теперь кажется "оправданием", чем он- не являлся.) smile_1 Да и ладно) _hm_
Вот, лучше музЫку послушай, мне очень понравилось:
 
Вопрос теоретический вылез
Как то было тут обсуждение коррекции Миллера - 2х полюсной и 3х полюсной...
Так вот НЕПОНЯТКА вдруг выпрыгнула.
Всё было хорошо и понятно, пока я случаем не натолкнулся на график и описание -
"есть у двухпетлевой очень большой минус - дополнительный полюс АЧХ, который дает выброс - см. график фазы - импеданс на конденсаторе снижается примерно со скоростью 20дб/дек, а напряжение на резисторе возрастает с такой же скоростью."
График - ниже, а вопрос таков - вот если подобрать номиналы конденсаторов и резистора в 2х петлевом Милере, то можно ЛИ избежать ухода фазы почти на 340-350 градусов ??? (На графике АЖ нарисовано почти "в обратно")
Или, скорей всего, я чего то не понимаю и не так СТРАШЕН ЧЁРТ.... ???
 

Вложения

  • Image-6.jpg
    Image-6.jpg
    122.3 KB · Просмотры: 78
Вопрос теоретический вылез
Как то было тут обсуждение коррекции Миллера - 2х полюсной и 3х полюсной...
Так вот НЕПОНЯТКА вдруг выпрыгнула.
Всё было хорошо и понятно, пока я случаем не натолкнулся на график и описание -
"есть у двухпетлевой очень большой минус - дополнительный полюс АЧХ, который дает выброс - см. график фазы - импеданс на конденсаторе снижается примерно со скоростью 20дб/дек, а напряжение на резисторе возрастает с такой же скоростью."
График - ниже, а вопрос таков - вот если подобрать номиналы конденсаторов и резистора в 2х петлевом Милере, то можно ЛИ избежать ухода фазы почти на 340-350 градусов ??? (На графике АЖ нарисовано почти "в обратно")
Или, скорей всего, я чего то не понимаю и не так СТРАШЕН ЧЁРТ.... ???
Если ты мне покажешь где на этом графике написано что такой ход фазы "узясь-узясь" то можно будет конечно что то где то.
Но нигде- не написано. Меньше тупорылых Сухова с Пертовым слушай.
 

Статистика форума

Темы
3,304
Сообщения
263,140
Пользователи
2,544
Новый пользователь
vlad'mir
Назад
Сверху Снизу