Схемотехника усилителей 2021

  • Автор темы Автор темы rngtng
  • Дата начала Дата начала
У тебя коррекция это попытка скрестить ежа с ужом. Потому и гудит.
 
Последнее редактирование:
То есть, как и вертикалы, нуждаются в стабилизации
Да, и чем больше ТП, тем быстрее карбиды в саморазогрев уходят. Но ток покоя увеличивается очень медленно, это на больших радиаторах.
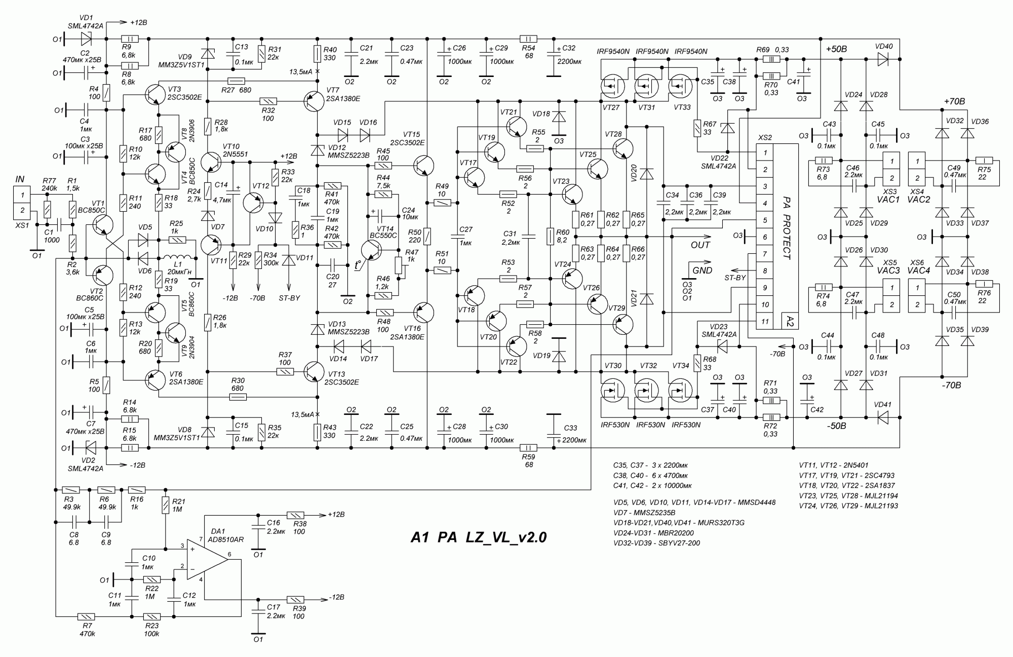
Попал мне на ремонт Pioneer SA-760. Интересная схема, без подстроечников, ТП и "ноль" на выходе отслеживает микра РА0016. Надо будет погонять на большой мощности и проверить на стабильность ТП.
 

Вложения

  • Піонер.png
    Піонер.png
    143.8 KB · Просмотры: 167
  • pioneer_sa-760_760bk_sm.pdf
    pioneer_sa-760_760bk_sm.pdf
    3.1 MB · Просмотры: 96
Последнее редактирование:
ни чего ни у кого не гудит и не свистит, КИТы в виде 1-го этажа продаются (не мной) для твика автоусей, возврат - НОЛЬ %.
По ходу, у симулянта, шунт в термо конский, надо в 3 раза номинал уменьшить.

сейчас в термо шунт 200 Ом, клиппует только в Путь, ограничение симметричное. А чему там не работать, простой как лисопед.

Не реализованное от Жуковского (ЛТСпайс оригинал, мультик - реплика)
Ослик с Лимитом, настройка ППК на 45К.
Жуковский.jpgсим Ж.jpg45К.jpeg

Дядя Витя, многоножку сделайте в компот? Пассажирам нужно.
 
Последнее редактирование:
У Зуева последовательно включены два каскада ОБ,- VT3,VT7.
Для чего ?
 

Вложения

  • Зуев.GIF
    Зуев.GIF
    269 KB · Просмотры: 170
Каскад с ОБ линейнее каскада с ОЭ, вот автор и решил покаскадную развязку провести двумя каскадами ОБ к ряду.
Некоторые конструкторы вообще ставят себе табу на ОЭ в усилителе.
К примеру, такой вариант каскадов УМ, от входа до выхода: ОС-ОБ-ОК-ОИ.
 
Последнее редактирование:
Первый во входном каскаде позволяет уменьшить рассеиваемую мощность на входной шестерке (ну, четверка с разгрузкой по току за счет Шиклаи), чтобы минимизировать девиацию мощности. А второй уже непосредственно работает вторым каскадом усиления.
 
А почему подается высокое выходное сопротивление VT3 на низкое входное VT7?
Нас учили,что оно должно быть меньше 330 Ом
 
А почему подается высокое выходное сопротивление VT3 на низкое входное VT7?
Нас учили,что оно должно быть меньше 330 Ом
А нас учили, что при управлении транзистора источником тока он работает линейнее.
Но это снижает усиление. Необходимый минимум усиления х.х. автор схемы набирает ее громоздкостью .
 
У Зуева последовательно включены два каскада ОБ,- VT3,VT7.
Для чего ?
Ну, так вже в нього вийшло.smile_11
Не судіть суворо.
Головна мета отримати якомога більш високий вихідний опір каскадів підсилення напруги.
Заради цього VT7, VT13 увімкнено з загальною базою, тобто сигнал на них подається в кола емітерів і це струм від попереднього каскаду. Так вже вийшло, що VT3, VT6 також увімкнено з загальною базою, але, перш за все, за ради забезпечення зсуву рівня напруги живлення для відносно низьковольтних пар VT4, VT8 i VT5,VT9. І сигнал, тобто струм, передали майже без втрат, і режими забезпечили, і напругу живлення використали на повну. Навчайтесь схемотехніці від справжніх професіоналів.

А нас учили, что при управлении транзистора источником тока он работает линейнее.
Ми всі навчалися помалу, як небудь і казна чого :)
 
А я то думал,что VT3. VT6 это просто каскады сдвига уровня.
 
Вопрос был, почему после каскада ОБ стоит тоже каскад ОБ.
Сдвиг уровня можно организовать и другой конфигурацией.
Могу привести пример трех последовательных каскадов с общим затвором, для организации сдвига уровня.
 
Каскад не только сдвигает уровннь. Но еще и усиливает напряжение. Что не обязательно для каскада сдвига уровня.
 
Каскад не только сдвигает уровннь. Но еще и усиливает напряжение. Что не обязательно для каскада сдвига уровня.
Ответ простой. Транзисторов накупили, лишних. Надо же их теперь куда-то пристроить. Гроши плочены, дуже жалко.
 
Намекаете на кучу запараллеленных транзисторов в той схеме?
Так там и резисторов с конденсаторами разработчику не жаль.
Видимо, он решил, что ради такого дела ничего не жалко, густо засеивает поле печатки зерном деталей.
 
Да.всего лишь каскад сдвига уровня.
И кстати он не "минимизирует девиацию мощности", как сказал Хуан Пабло".
И Перепелкин правильно сказал "VT3 не усиливает, а только сдвигает уровень".
Зуев: "Вы тоже занимались. Кстати, усиление первого каскада не 10, а меньше 1 (если Вы этого не понимаете)." https://forum.vegalab.ru/showthread.php?t=1433&p=35374&viewfull=1#post35374
 

Вложения

  • r-2005-02 Зуев_014.jpg
    r-2005-02 Зуев_014.jpg
    798.5 KB · Просмотры: 181
Последнее редактирование модератором:
Посмотреть вложение 101112
3 Апекса, Ротель на входе, Агеева не успели прочитать.
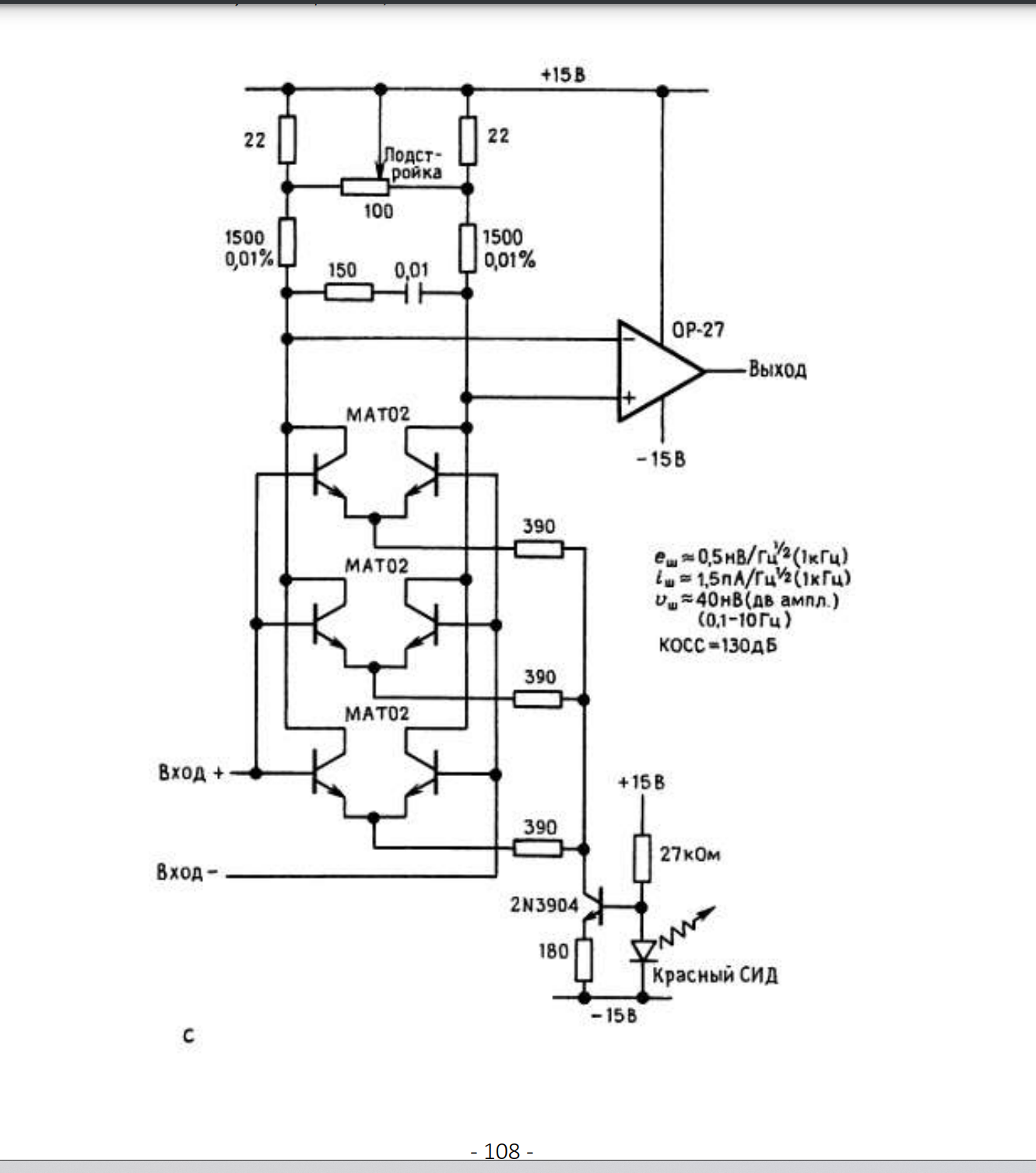
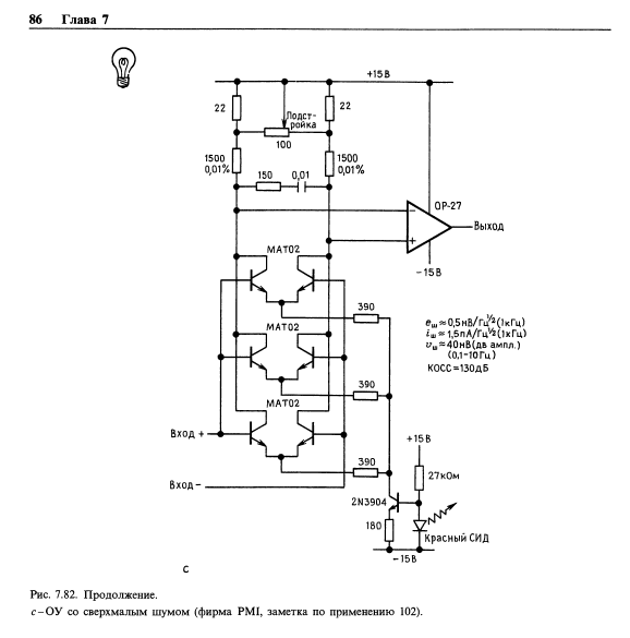
И что, нановольты и пикоамперы это привычный уровень тутошних поделок? Накойхер выкладывать эти академические решения в темы на пяти транзисторах, из которых два точно лишние. Перед кем выёживаться?
 
перед СМЕРШиком, Суховым,..
головки (бошки) то у них одни, а пикушки с шумами меряют разные.
Этот так, из книжки выдрал вчера, ТОЭ до фига, Дуглас актуальней (про книжки в библиотеку)
А, дык, ясен пень, у нас МАТ-02 и ОР-27 - у дома, в овощной лавке продают.
 
Посмотреть вложение 101112
3 Апекса, Ротель на входе, Агеева не успели прочитать.
1718431300855-png.101112


Назначение непонятно. Ясно только, что для низкоомных источников сигнала, типа динамического микрофона или МС-головы - но нет RIAA-коррекции.

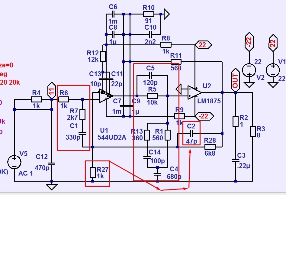
Смерш, глянь, чё скажешь? Я к тому, что мосфеты доступны, дёшевы...
1718561489104.png

А. Говорил уже, и показывал.
Тут есть местная сервисная петля ООС.
ООС есть сравнение.
Чего с чем?
Красной большой стрелой указана опорная точка ООС.
Это - нуль по переменному току.
Стало быть, ООС сравнивает напряжение на R11 с нулём и делает это напряжение...
нулевым.

Нулевым оно будет, если переменный ток через М1 прекратится,
а останется только постоянный.
То есть, М1 станет генератором тока.

А кто будет качать нагрузку?
Нагрузку будет качать нелинейный каскад с ОИ нижнего плеча.

Значит, и ток покоя надо выбирать НЕ половину тока нагрузки,
в расчёте: один транзистор открылся на 2тока покоя=ток нагрузки,
второй - отсёкся,
а надо тока покоя = ток нагрузки, ибо на верхнее плечо расчёта нет.

Это так оно работает в нарисованном виде.

Но если напряжение с R11 на эмиттер Т5 подать через резистивный делитель
(величины подобрать),
то можно достичь прежней работы схемы:
токи верхнего и нижнего плечей равны.
 
Назначение непонятно. Ясно только, что для низкоомных источников сигнала, типа динамического микрофона или МС-головы - но нет RIAA-коррекции.
А нет там назначения
1718573556695.png

Чисто опер замутили, а как применять - решайте сами.
 
1500 Ohm ±0,01% - понятно, почему профессиональные пульты дороже чугунного моста! :)
 
1500 Ohm ±0,01% - понятно, почему профессиональные пульты дороже чугунного моста! :)
Та ну, два резистора - не деньги.
Они хотели сказать, что точные резисторы - качественные, малошумящие, да и токи дифа точнее выдерживают.
 
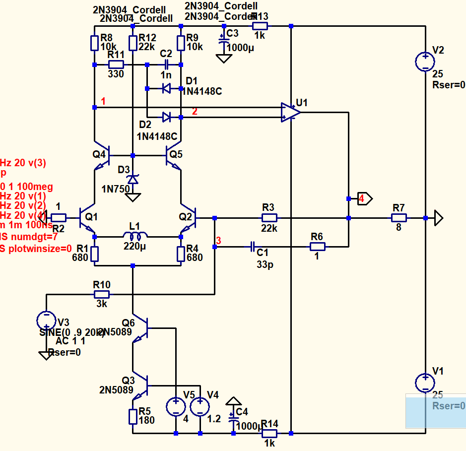
Так как я не уверен, что в имеющихся в LTspice моделях светодиодов учтены тепловые зависимости, а надо обеспечить смещение (выходному двухкаскадному двухтактному ЭП), интересуюсь:
  • чем можно заменить 5 (пять) включенных последовательно кремниевых диодов (КД521)?
Желательно обойтись без регулировок.
ВК работает в "чистом классе A" на нагрузку ~один килоом. В эмиттерах резисторы по 20 Ohm, размах сигнала под ~сорок вольт. Собственно выходные транзисторы - запараллелены парой в каждом плече.

(вопрос навеян "красным СИД" на картинке выше)
 
Кращого за Ube splitter ні хто не вигадав.
 
Дядя Витя, многоножку сделайте в компот?
Там повар руки моет
Дык, модель жы есть. Ноги вам переставлять никто не будет.

1718644127192.png

Есть ещё от такое в заначке.

1718644301500.png

Петлевого - 70 дБ/20к.
 

Статистика форума

Темы
3,304
Сообщения
263,138
Пользователи
2,544
Новый пользователь
vlad'mir
Назад
Сверху Снизу