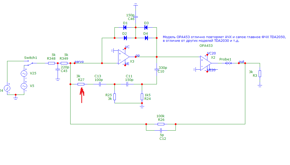
зачем?ААА.. Вспомнил да. Ну скорректируй тогда вооон тот усилок.
там абсолютно никаких новых идей нет, видерхольд.
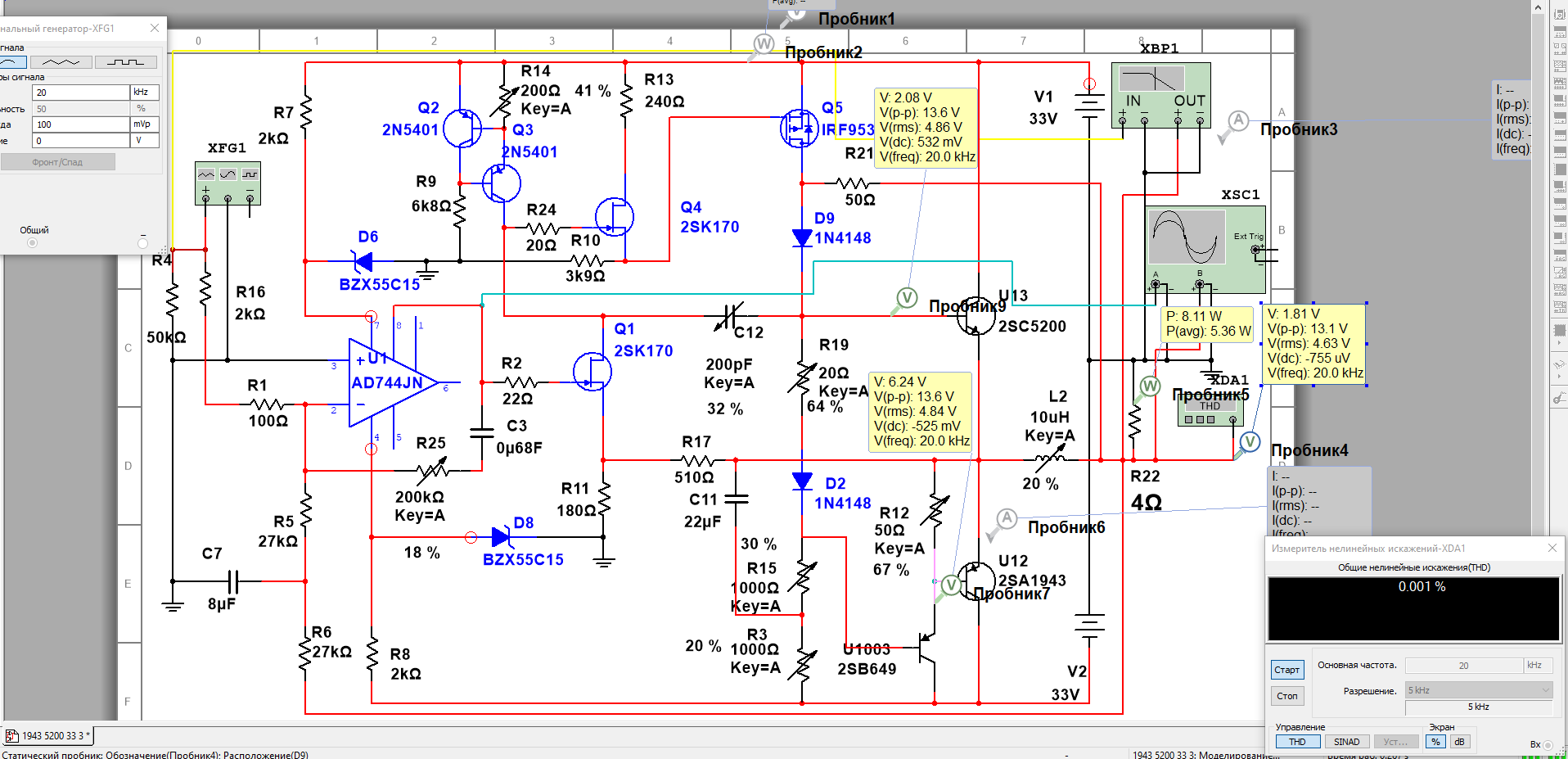
какое у тебя сопротивление нагрузки оу, ответьВот схема что я обещал 0.000007 % на 20 кгц 40 ватт 8 ом Посмотреть вложение 134656
ААА.. Вспомнил да. Ну скорректируй тогда вооон тот усилок.
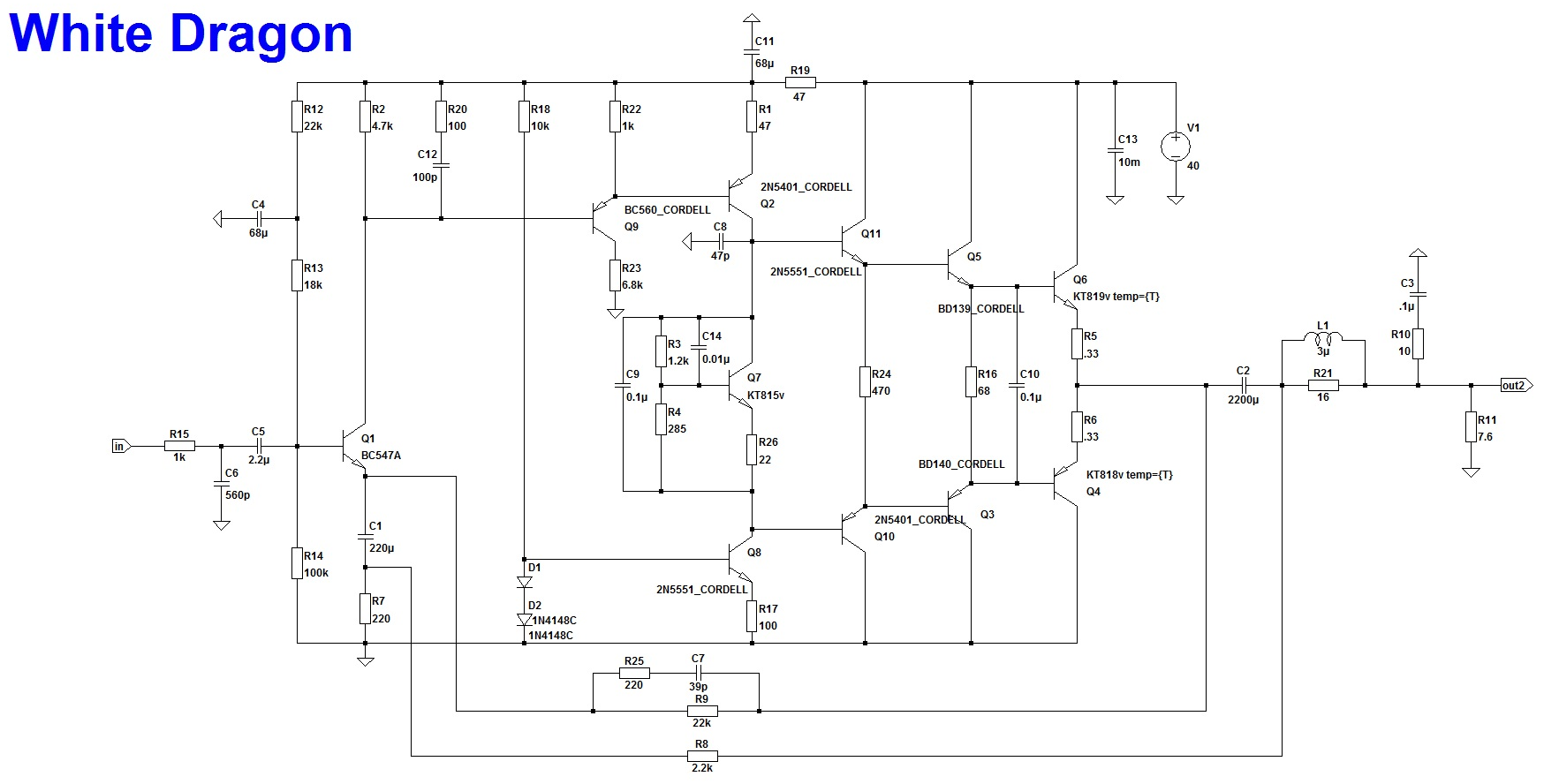
Усилитель Wiederhold, 1977
одна схема на полном сигнале в нагрузке добегает до 400 -500 кГц, меандр еще похож на меандр , а другая сдувается на 50 кГц, но меня убеждают, что она быстрее и у нее все 80 в на мкс, Не-а, не убеждал никто, что медленная быстрее. жду продолжения сюжета, типа : "Эх, молодежь-молодежь, ничего...
ldsound.club




