NEULO
1 ранг
- Регистрация
- 14 Июл 2019
- Сообщения
- 4,242
- Реакции
- 2,507
- Баллы
- 122
- Возраст
- 52
- Страна
- Россия
- Город
- Одинцово
- Предупреждений
- 7
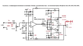
Это значит что наклон прямых регулирования тока покоя от температуры слишком крут. Надо в эмиттер термодатчика резистор поставить, для начала 10ом. и там глядеть что да как.Добрый день, уважаемые форумчане!
Подскажите, пожалуйста, как относиться к такому факту?
Обычно при ремонте и настройке усилителей я после прогрева выставляю ноль, необходимый ток покоя выходного каскада и в путь.
А тут после большого перерыва в практике попался мне усь Амфитон А1-01-2 в мешке. Я его долго восстанавливал и после окончательной настройки (ток по паспорту 60 мА) подключил нагрузку и обнаружил после нагрева радиаторов (транзисторов), что выходной каскад уходит в глухой режим В. Проверил также на другом усилителе (старенький простенький NAD) таже картина.
Как это понимать? Или я что-то не так делаю?
Внимание, ток покоя подскочит, нужно будет его уменьшить. И смотреть.



