Схемотехника усилителей 2021

  • Автор темы Автор темы rngtng
  • Дата начала Дата начала
Вот показательный случай
Стоял у нас комплект Корвет, усилок ватт по 100 на канал,и АС тоже примерно такие, комплект одним словом.
Включали это с усилком Корвет, пока тихо,нормально,прибавляешь, колонки орут.
А я тогда только сделал первые усилки на базе фм50-2 по мостовой схеме 200Вт 4 Ом.
Включили мой усилок в эти же колонки, колонки заиграли - запели- закачали, причем пиковый индикатор на 27 В, довольно часто моргал, но колонки такой уровень переносили норм,хотя и были 100 Вт,а может и меньше,не помню. Усилок Корвет нервно курил в сторонке
Вот что такое чистая линейная мощность
Корветы были все.Ни один на малой мощности нормально не играл,ну и на большой тоже.
 
Худа делал очень давно, ещё на советских транзисторах...

Схема внедрена в УНЧ Митрофанова.Который ссылался на труды Маршалла Лича.
Сейчас это можно назвать так :Митрофанов убивает "своего собственного" усилителя (как ещё и Клецов) резисторами в нагрузке УН
 
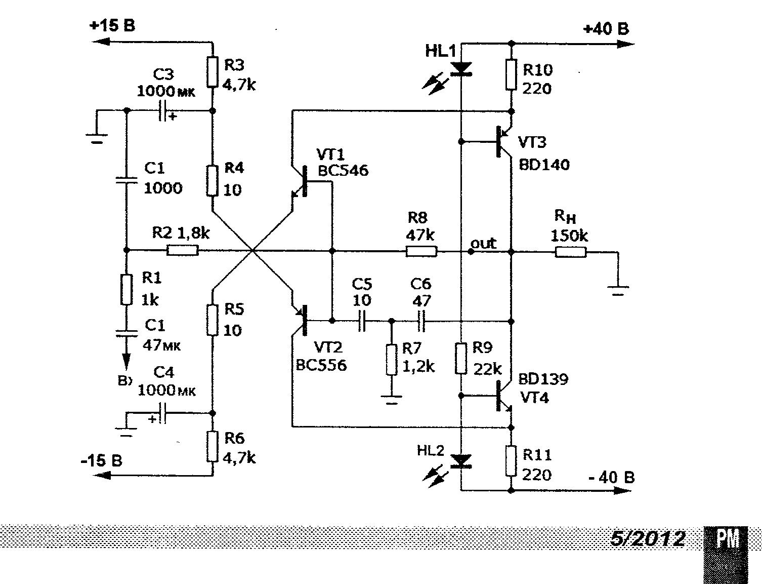
Хочу мнения спросить об УСике - оценка его схемотехники.
Схема усиления сигнала и полная схема УМ
Сейчас картинки вставлю
Вважаю, що так підсилювати напругу буде краще. В якості підсилювача струму можна використати трійку від Локанті в реалізаціїї від рцл.
І стабілізація температури вихідних транзисторів потрібна за допомогою Ube splitterа, бажано з компенсатором впливу сигналу від Хоуксфорда.
11_2.JPG
 
Посмотрите Л.Зуева
Там то же самое,только более грамотно и рабочее
Смілива заява smile_1
Те, що запропонував я, також успішно працює.
А від підсилювача Зуєва відрізняється, з точки зору схемотехніки каскадів підсилення напруги. Але, вам тієї різниці не зрозуміти, бо ви письменник, не читач.
N.B. Наведена схема Зуєва сьогодні один з канонічних варіантів, безумовно.
 
Я помню только что это был чистый УМ, без , темброблока, и громкости, просто корпус с пиковыми индикаторами.
Но вроде УМ Корветы считались высшего класса.
Так и есть -высшего.Корпус похож на чемодан от аккордеона.
 
Тоже самое ,только менее требовательное к параметрам транзисторов
У Зуєва на вході даймонд. Я вважаю, що то просто трохи інші вимоги до параметрів транзисторів і конструкції цієї частини схеми. І транзисторів трохи більше ;)
 
Vita.jpg

Собрал модель по мотивам. НУ, вполне себе ничего так усилитель.
 

Вложения

  • Vita.asc
    Vita.asc
    12.3 KB · Просмотры: 111
У Зуєва на вході даймонд. Я вважаю, що то просто трохи інші вимоги до параметрів транзисторів і конструкції цієї частини схеми. І транзисторів трохи більше ;)
Да,поставил перевёрнутый повторитель даймонд,чтобы обеспечить входное сопротивление каскода ,не мешающее работе ООС и входной цепи при использовании транзисторов с небольшим Ку
 
Посмотреть вложение 82177
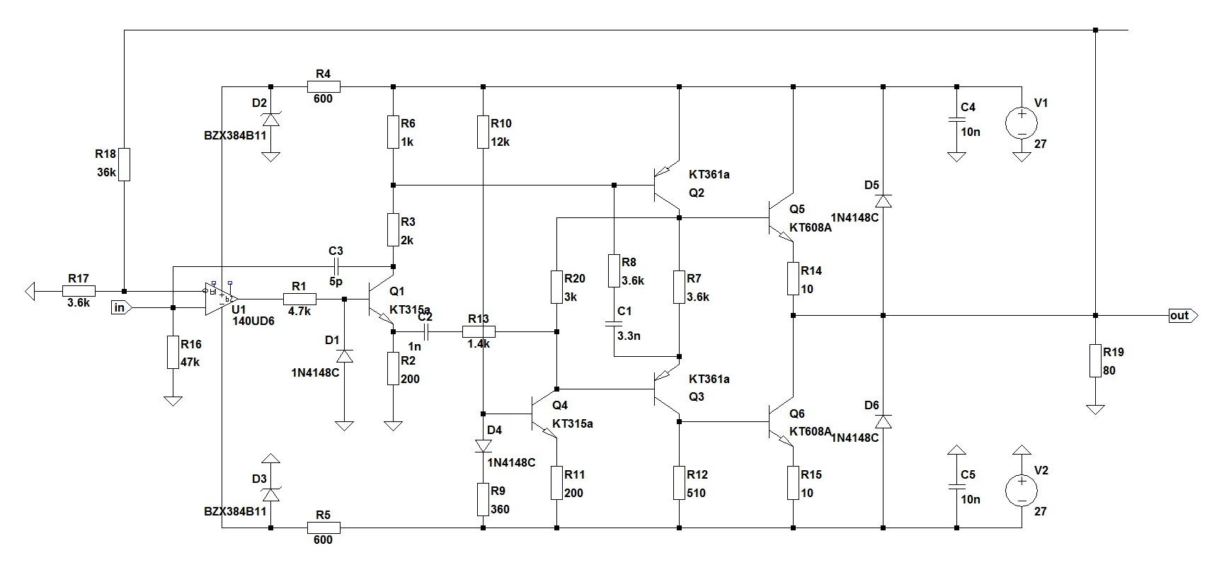
Про 1118 ничего не могу сказать. Зато про авиационный модуль - вполне могу.
Усиление у него внутри петли вполне приличное, но выходное напряжение ограничено размахом примерно в +-2.5 вольта. Ограничено током покоя транзистора Q1 , см схему.
То есть- предвак- хороший. Темброблок можно. В роли усилителя для наушников так се. Можно попробовать усилитель мощности забабахать- но будут проблемы с коррекцией и с ограничением сигнала- тоже будут.
NEULO спасибо !
Схема - спорна. У Вас по крайней мере 2 ошибки (может быть) - поскольку схему срисовывал человек с конкретного разбора, он мог и ошибиться в чём то.
Так вот с ''начального'' рисунка С1 (у Вас С3) не 5 пф, а 3Н3.
А Выход идёт до эмитера ... последнего транзистора УН.
И ещё, я совсем не уверен, что К140уд1 вполне заменяема на К140уд6.
Про транзисторы - думаю вполне в модели можно поменять.
Вот сегодня лазил по тем 2м ''разборам'' таких сборок. Всё, что смог выяснить, так то, что есть конденсаторы с номиналом 1Н и 3Н3 в УН.
Там такое дело - детали, резисторы и кондёры в пластиковых трубочках. Их выводы тоже. Это всё в ''пачках'' слоями приклеено к плате.
Потом это было залито жидким эпоксидом - протекало, утекло. А все детали меж собой склеились в обьёмный каркас.
Потом в этот каркас влили белый резиновый герметик....
Короче, удалось расковырять 3 конденсатора. Зелёные КМки с коричневой точкой. Пара которая в ООСах стоит - размеры 4на 4 мм только их толщина разная. Номиналы совпали СО схемными - 1Н и 3Н3.
Но куда они подходят ???
Там ещё кроме обьёмного монтажа промежуточная платка - дырявый гетинакс, вклеена во внутрь.
Попробовал оторвать кусок эпоксида с транзистора - оторвался вместе с надписью...
КАК чел это разбирал и срисовывал схему - НЕПОНЯТНО....
Так вот, детали стоят в сборке - ВЫСОКОЧАСТОТНЫЕ, а вот судя по описанию, работает она на низкой частоте (400гц), тоесть вполне может быть завал АЧХ - срезаны ВЧ посредствам внутренних ООС. Да и ''работа'' весьма своеобразная.
Я сейчас выложу всё её описание, что мне удалось добыть.
Пожалуйста прочитайте и подумайте, ЧТО можно из этих сборок сотворить.
К примеру, если протянуть ООС с характеристикой обратной имеющейся, да ещё сверху ''прижать'' линейной ООС, то, думаю, можно получить что то интересное....
Хотелось бы приспособить эти сборки к ВК по типу Вами выложенной ранее схемотехники, вместо 157ун2. А выход на германии :)
Сейчас войду, а потом добавлю сюда картинки с описанием.
 

Вложения

  • УСС2 _3.JPG
    УСС2 _3.JPG
    192.4 KB · Просмотры: 98
  • УСС2_4.JPG
    УСС2_4.JPG
    193.9 KB · Просмотры: 97
  • УСС2 _5.JPG
    УСС2 _5.JPG
    202.7 KB · Просмотры: 83
  • УСС2_1.JPG
    УСС2_1.JPG
    47.6 KB · Просмотры: 83
  • УСС2_2.JPG
    УСС2_2.JPG
    83.6 KB · Просмотры: 87
  • УСС2.png
    УСС2.png
    165.8 KB · Просмотры: 93
инженер-разработчик с многолетним стажем в промышленной радиоэлектронике
должен был видеть, что брал модели из библиотеки пустые (на что ему указывали и не раз), а так, да, есть такое - нищебродская библиотека в МС. Ветка получилась как монолог, бросил листать на 2 странице.
 
Прошу прощения за напоминание, в посте #1,118 я спросил мнения и не получил ни 1 ответа :-(
Схемы похожи на немного упрощенные усилители Кумир У-001, Кумир 35У-201С, Пульсар У001
 
Похож на УН Короля, как верно заметил тов Григорий выше. Моделирование показало его крайне невысокое усиление.. В общем так се. Смысл есть? Бляха, ну выложил же я недавно нормальную схему, нет надо с помойки всякий хлам собирать. _hm_
Вот честно - про его схемотехнику ничего не знаю. Нигде подобное не попадалось.
Поэтому и спросил мнения.

Собран давно, в 1991м.
Вот его описание - это ''конструктор''.
Естественно с моими улучшениями и модернизацией - излечил от помех и по сети и внутренних от мультивибратора защиты, добавил шумодав ДНЛ в 1 из входов - как противовес просадки напряжения плеча от подсветки индикаторов.
Умощнил, заменив пластиковые выходники на металлические и добавив в питание по банке электролитов в 22 000мкф.
Сейчас планирую его маленько улучшить. - На ОС на вход параллельно электролитов поставить по 4,7 МКФ плёнку и параллельно термокомпенсации - мелкая керамика стоит - добавить ещё 4,7 МКФ.
Если подскажете что то, так же не сложное - применю.

Могу дилетански охарактеризовать - сейчас звучит несколько жёстковато (это на улучшенные S90 - ПАС на НЧ и СЧ)
Спалил уже 3 высокочастотника.
 
NEULO спасибо !
Схема - спорна. У Вас по крайней мере 2 ошибки (может быть) - поскольку схему срисовывал человек с конкретного разбора, он мог и ошибиться в чём то.
Так вот с ''начального'' рисунка С1 (у Вас С3) не 5 пф, а 3Н3.
А Выход идёт до эмитера ... последнего транзистора УН.
И ещё, я совсем не уверен, что К140уд1 вполне заменяема на К140уд6.
Про транзисторы - думаю вполне в модели можно поменять.
Вот сегодня лазил по тем 2м ''разборам'' таких сборок. Всё, что смог выяснить, так то, что есть конденсаторы с номиналом 1Н и 3Н3 в УН.
Там такое дело - детали, резисторы и кондёры в пластиковых трубочках. Их выводы тоже. Это всё в ''пачках'' слоями приклеено к плате.
Потом это было залито жидким эпоксидом - протекало, утекло. А все детали меж собой склеились в обьёмный каркас.
Потом в этот каркас влили белый резиновый герметик....
Короче, удалось расковырять 3 конденсатора. Зелёные КМки с коричневой точкой. Пара которая в ООСах стоит - размеры 4на 4 мм только их толщина разная. Номиналы совпали СО схемными - 1Н и 3Н3.
Но куда они подходят ???
Там ещё кроме обьёмного монтажа промежуточная платка - дырявый гетинакс, вклеена во внутрь.
Попробовал оторвать кусок эпоксида с транзистора - оторвался вместе с надписью...
КАК чел это разбирал и срисовывал схему - НЕПОНЯТНО....
Так вот, детали стоят в сборке - ВЫСОКОЧАСТОТНЫЕ, а вот судя по описанию, работает она на низкой частоте (400гц), тоесть вполне может быть завал АЧХ - срезаны ВЧ посредствам внутренних ООС. Да и ''работа'' весьма своеобразная.
Я сейчас выложу всё её описание, что мне удалось добыть.
Пожалуйста прочитайте и подумайте, ЧТО можно из этих сборок сотворить.
К примеру, если протянуть ООС с характеристикой обратной имеющейся, да ещё сверху ''прижать'' линейной ООС, то, думаю, можно получить что то интересное....
Хотелось бы приспособить эти сборки к ВК по типу Вами выложенной ранее схемотехники, вместо 157ун2. А выход на германии :)
Сейчас войду, а потом добавлю сюда картинки с описанием.
КТ104Г - нч транзисторы. Неудивительно что усиление зарезано. Что касаемо- в том виде если собрать как есть- выходной каскад оказывается заперт. Поэтому был добавлен резистор R20 по моей схеме. Иначе всё в полной отсечке.
 
КТ104Г - нч транзисторы. Неудивительно что усиление зарезано. Что касаемо- в том виде если собрать как есть- выходной каскад оказывается заперт. Поэтому был добавлен резистор R20 по моей схеме. Иначе всё в полной отсечке.
тоесть, Вы полагаете, что там - внутри сборки схема именно такая. Тоесть человек, снимавший схему - ошибся.
Может быть. Проверить увы, неудается, только симуляцией... Сегодня попробовал сделать штурм эпоксидного ''каркаса'' и быстро отступил...

Можно только предполагать.
Вопрос - у меня ''зреет'' схема модернизированной обвязки этих сборок. К внутренним 3 ООСам я добавлю 2 внешних - глубоких, + выходной умощнитель.
Как схема дозреет - сможете её просимулировать ?

И ещё ''симуляторный вопрос'' - есть 2 схемы модернизированного Лина. Хотелось бы узнать их коэффициенты нелинейных искажений - ''как они есть'' и с добавлением конденсаторов параллельно термокомпенсации.
Вам интересно провести такие симуляции ?
 
на Паяльнике пп ВВ XXI появились, в профильной теме "ВВ Сухова" (только не знаю где Вы Музес и выходные купите), ещё из линейных достоин повторения "Параллакс"
 
тоесть, Вы полагаете, что там - внутри сборки схема именно такая. Тоесть человек, снимавший схему - ошибся.
Может быть. Проверить увы, неудается, только симуляцией... Сегодня попробовал сделать штурм эпоксидного ''каркаса'' и быстро отступил...

Можно только предполагать.
Вопрос - у меня ''зреет'' схема модернизированной обвязки этих сборок. К внутренним 3 ООСам я добавлю 2 внешних - глубоких, + выходной умощнитель.
Как схема дозреет - сможете её просимулировать ?

И ещё ''симуляторный вопрос'' - есть 2 схемы модернизированного Лина. Хотелось бы узнать их коэффициенты нелинейных искажений - ''как они есть'' и с добавлением конденсаторов параллельно термокомпенсации.
Вам интересно провести такие симуляции ?
Линна глянуть можно- это проще. Сборка штука такая.. Непредсказуемая. Что до того резистора что я добавил- всё залито компаундом, вполне человек снимавший схему мог его не найти. Ну как то без него просто нижнее плечо совсем заперто.
 
Нашел у себя в архиве
IMG_20240106_220811.jpg
Здесь улучшенный вариант схемы от Витамира.
Вот чья схема... не помню, но с этого форума
 
Понял.
Ладно, эти сборки УСС2, пока подождут, а потом ''практически'' попробую их запустить.
По Лину - выкладыааю.
Сначала ''экспериментальная'' хоть и на синьке. Потом 2 схемы одного и того же ''серийного'', но непонятно есть точка соединения в термокомренсации или нет...
Питание 25 вольт и там и там.
 

Вложения

  • Лидер206 экспериментал.JPG
    Лидер206 экспериментал.JPG
    672 KB · Просмотры: 122
  • Лидер206 стандарт.JPG
    Лидер206 стандарт.JPG
    90.1 KB · Просмотры: 130
  • Лидер206 серийный.JPG
    Лидер206 серийный.JPG
    180.9 KB · Просмотры: 126
Здесь улучшенный вариант схемы от Витамира.
Вот чья схема... не помню, но с этого форума
Я бачу тут аж чотири погіршення відносно того варіанту, що запропонував я :cry:
 
По Лину - выкладыааю.
Сначала ''экспериментальная'' хоть и на синьке. Потом 2 схемы одного и того же ''серийного'', но непонятно есть точка соединения в термокомренсации или нет...
Питание 25 вольт и там и там.
Краще вже К174УН7
"Георгий Иваныч, он же Гога, он же Гоша, он же Юрий, он же Гора, он же Жора.." (С).
Тобто, TDA810, TBA810, ТА810, LA4420, A210, TDA1037 і безліч подібних, що підвернеться під руку.
 
Последнее редактирование:
Краще вже К174УН7
"Георгий Иваныч, он же Гога, он же Гоша, он же Юрий, он же Гора, он же Жора.." (С).
Тобто, TDA810, TBA810, LA4420, A290, TDA1037 і безліч подібних, що підвернеться під руку.
174ун7 - Ацстой.
Прочие микры - не по феншую.

Да и вообще я вопрос задал - об СРАВНЕНИИ по коэфициенту искажений 2х примерно похожих схем.
Разница их в термокомпенсации - транзистором или диодами. И в ВК разные - РЕЗКО РАЗНЫЕ нагрузочные сопротивления - 270ом и 5,1ком. Ну там ещё мелкие различия в сопротивления и диоде.
Так вот ИНТЕРЕСНО - что дают эти изменения для коэффициента искажений и КАК изменяются эти искажения, если параллельно термокомпенсции - либо транзисторы либо гирлянде диодов поставить конденсатор где то 0,1 или 0,15мкф. ???
 
РЕЗКО РАЗНЫЕ нагрузочные сопротивления - 270ом и 5,1ком
да, без полезно Кривоид рихтовать, схемотехника такая - искривлять. Пик ту Пик в предклиппе посмотеть и забыть (или забить, что Г. полное играет)
 
вот клип показанного ранее уся . от входа в клип до ограничения. Ничего криминального не вижу. мягкое клипование и все
Если растянуть клиппируюший синус в прямую линию, то естественно, ничего и видно не будет.
 
Расскажите, это интересно
Від виходу в бік входу:
1) вкотре повторюю, схема Дарлінгтона на виході підсилювача в двотактному емітерному повторювачі, що працює в класі АВ, професійно непридатна. Від послідовності літер "комутаційні спотворення"
2) гарну фразу пару сторінок тому написав Григорий щодо вбивства підсилювача навантаженням каскаду підсилення напруги. Спочатку ми героїчно набираємо підсилення, потім вбиваємо його нікчемним вхідним опором двійки підсилювача струму. Тому, виключно трійка від Локанті, жодних двійок. Бо не буде чого на спотворення обмінювати.
3) співвідношення режимних струмів VT1-VT4 i VT5, VT6. Так можна з улюбленого вами кліпінгу не вийти.
4) напруга між колектором і емітером VT2, VT3. Якщо вже підгоряє повторно закаскодити вхідні транзистори, вчиться робити це в Зуєва.

Якщо придивитись до того малюнку більш пильно, можна з'ясувати, що ті 30 А якийсь відчайдух намагається зняти з бідолахи транзистора в навантаження. То ще безглуздіше за чотитри "покращення" (С), за які я згадав вище. Бо fT бідолахи транзистору ні хто не відміняв.

Електролітів у сигнальних ланцюгах, як бліх у собаки.
Не в ланцюгах, а в колах. ;)
МінімалізЬм, розумієте.
Ті конденсатори не велика біда, аби з однієї технологічної партії.
Бліх також можна позбутись ціною додавання ще кількох транзисторів.
Схемотехнічні мінімалісти обурились:(
 
Последнее редактирование:
Біда не велика, та як там казав великий Кола Бельди?
"Електроліти добре, пікушки добре, а підсилювач постійного струму - краще!"
 
174ун7 - Ацстой.
Прочие микры - не по феншую.
То ви просто не вмієте їх приготувати. _da
Да и вообще я вопрос задал - об СРАВНЕНИИ по коэфициенту искажений 2х примерно похожих схем.
Разница их в термокомпенсации - транзистором или диодами. И в ВК разные - РЕЗКО РАЗНЫЕ нагрузочные сопротивления - 270ом и 5,1ком. Ну там ещё мелкие различия в сопротивления и диоде.
А от всі три схеми, що ви навели, уваги таки не варті.
Так вот ИНТЕРЕСНО - что дают эти изменения для коэффициента искажений и КАК изменяются эти искажения, если параллельно термокомпенсции - либо транзисторы либо гирлянде диодов поставить конденсатор где то 0,1 или 0,15мкф. ???
Майже нічого не дають. Тим більше, той конденсатор.

К вопросу о симметричной запитке УН.
Я здесь подумал,
...улє тут думати, вчитись потрібно. Електронній схемотехніці в дійсний спосіб. Підручники для вишів за спеціальністю читати. І менше писати дурниці на форумах.
 
Последнее редактирование:
Ни одна меня не заинтересовала.
Вот меня интересовало можно ли сделать JLH на дарлингтонах, тем самым решив проблему слабой нагрузочной характеристики ВК, да ещё вдобавок убрать проблему терморазгона дарлингтонов без эмиттерных резисторов? Вот это всё я решил и решение работает для фазорасщепителя как по схеме ОЭ, так и ОК. Да и другие люди тоже оценили. Ну и чутка схем до кучи...
 

Вложения

  • Super_JLH.png
    Super_JLH.png
    89.1 KB · Просмотры: 155
  • Super_JLH2.png
    Super_JLH2.png
    56.3 KB · Просмотры: 153
  • Тосник с двойкой.png
    Тосник с двойкой.png
    67.1 KB · Просмотры: 145
  • Lamp_UN.png
    Lamp_UN.png
    39.2 KB · Просмотры: 149

Статистика форума

Темы
3,305
Сообщения
263,205
Пользователи
2,544
Новый пользователь
vlad'mir
Назад
Сверху Снизу