Схемотехника усилителей 2021

  • Автор темы Автор темы rngtng
  • Дата начала Дата начала
А ще, вони, справді, зустрічались іноді у вихідному каскаді строчної розгортки і блоках живлення деяких телевізорів. Переносних, якщо моя пам'ять мені ні з ким з вас не зраджує. Бо, справді, альтернативи не було.. І 812, і 838 з'явились значно пізніше, коли вже ЄС ЕОМ стали неактуальні.
 
Посмотреть вложение 83989
Модель я конечно собрал. Но как заставить это чудо работать -пока не знаю.) Сразу ясно что входные транзисторы без смещения работать однозначно - не будут. Ну они и заперты.
Для интересующихся прикладываю файл.
НЕУЛО, вот спасибо!!!
Это ВЕЛИКИЙ ПОЧИН.
ПРО СМЕЩЕНИЕ я уже понял, да и сам потихоньку до того же дошёл....
Надо - так надо. Смещайте
Ещё - вроде как надо поиграть Р3, Р4, Р21 - изменить их.
И Р1 и Р2 возможно тоже - уменьшить. Ведь там не''резисторный каскад'', а ''динамическая нагрузка''.
А, вобщем то я думаю, что надо начинать со 2 го каскада, отключив 1й.
Выставить на выходе пол питания, а уж потом приступать к 1у каскаду - его отстройка самая сложная.
Возможно потребуется несколько кругов настройки делать - постепенно приближаясь к оптимуму.
И ещё - гнать не надо. Будет время и вдохновление - симулируйте. Не будет - пусть лежит, ждёт подходящего момента.
Я, для понятия, сейчас картинки выложу может пригодятся.
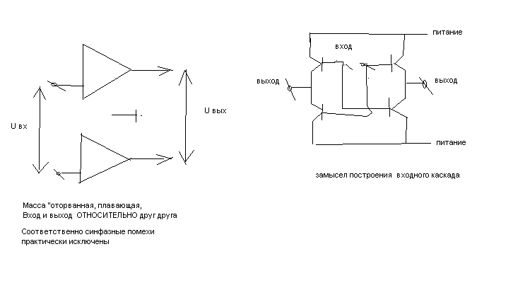
УСик на 4х транзисторах я такой делал, с ''оторванной массой и плавающим питанием'' - подключал на головку магнитофона, на выход наушники - всё работало.
А вот симуль - тот старый цирцуит маркер не понял ни простую, ни сложную схемы - отказался считать....
 

Вложения

  • TEX.GIF
    TEX.GIF
    5 KB · Просмотры: 89
  • диф С дин.JPG
    диф С дин.JPG
    11.3 KB · Просмотры: 95
  • Cxema000.jpg
    Cxema000.jpg
    61.9 KB · Просмотры: 93
Последнее редактирование:
К вопросу о тесте ИМИ 19-20 кГц

Евгений Букварев делал тест трех усилителей мультитоном и прослушиванием.

Из них два глубокоОСных усилителя и один безОСный.

Из тестов видно что чем меньше время задержки прохождения сигнала тем меньше продуктов искажений создающих шумовую подставку из продуктов интермодуляции.

В результате динамический диапазон усилителей составил:
Завидую: как можно так врать, чтобы прям в каждом слове.

"К вопросу про 19 20к"______________"провёл тест мультитоном" (в огороде Бузова, а в Киеве дядька)

"Из них два глубокоосных"____________________сраный маршал-лич - мелкоосник

"Image 1.png"________________для этого усь должен иметь единичное усиление на частоте больше 1 ГГц

(Букварёв вечно гордится непойми чем, но откровенно никогда не врёт и 1 ГГц не заявит)

"чем меньше время задержки....тем меньше продуктов искажений" ________________на самом деле, чем выше линейность, тем меньше продуктов искажений
 
Последнее редактирование:
любите вы передергивать. Подавляющее большинство усилителей "закорректировано", т.е. коррекция сделана с излишним запасом (мол "запас беды не чинит"). Если оптимизировать только коррекцию (тем самым уменьшив tPD) не трогая режимов по постоянке, то можно существенно снизить все виды искажений и улучшить качество звучания. Многократно подтверждено на практике.
Выше линейность (в вашем понимании) у ВК Шиклаи, и что? Он лучше работает типовых Дарлингтонов? Даже Селф привел таблицы тестов где Шиклаи выигрывают в области НЧ, а к ВЧ диапазону уже проигрывают. И это без учета других видов искажений связанных с tPD: коммутационных, векторных, динамических интермодуляционных и др.
Пане Пєтров, доки Ви не навчитесь відокремлювати нелінійні ефекти від лінійних і аналізувати, а потім оптимізувати кожен з них окремо, ваші висновки будуть хибними. Хлопці сміятимуться.
 
Не просто повторитель напряжения в паре с источником тока, а именно повторитель напряжения в паре с ИТУН, который, в свою очередь, управляется током нагрузки? Такое видел только в повторителе Уайта. Ну, и я на эту тему размышлял.
этот ВК неплохо работает и без лампы.
Правда, если надо чтобы хорошо работал и на нагрузке 4 Ома придется ток покоя увеличить
 

Вложения

  • OPS_LDSound_RL=8_20kHz-spectr.png
    OPS_LDSound_RL=8_20kHz-spectr.png
    50.1 KB · Просмотры: 100
  • OPS_LDSound_Bode.png
    OPS_LDSound_Bode.png
    53.7 KB · Просмотры: 94

Вложения

  • гибрид.png
    гибрид.png
    20.3 KB · Просмотры: 114
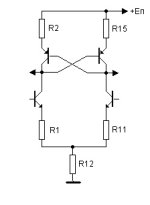
Каскод и есть каскод
Просто есть с фиксированным смещением, это я знаю, а реализация следящего каскода может быть самой различной, поэтому и схему спросил.
А прежде чем обвинять следящий каскод во всех ужастных преступлениях ты схему не удосужился посмотреть?
Тут ищи.
Знаю я тебя, счас окажется что я и за эту схему цепляюсь, и за этот форум. С других форумов ссылки - не кидаю. Да , я такой. _hm_
 
Последнее редактирование:
Применён КП307, затвором подключен к выходу ГСТ, стоком - на +15V, в истоке - последовательно включены стабилитрон на ~пять вольт и токоограничительный резистор, идущий на -15V.
С точки соединения стабилитрона и резистора взято напряжение на базы транзисторов ОБ.
Для большей лучшести, стабилитрон можно зашунтировать ~тремя микрофарадами.

В итоге:
  • засчёт включения по-Шиклайски, ток через входные транзисторы дифф-каскада меняется в такт с сигналом на ~единицы микроампер
  • засчёт слежения в каскаде ОБ, - напряжение коллектор-эмиттер транзисторов дифф-каскада практически постоянно, в результате мощность, рассеиваемая входными транзисторами, меняется с сигналом на ~единицы микроватт. Тепловой модуляции параметров транзисторов в такт с сигналом почти нет.
Примечание:
  • входные транзисторы дифф-каскада PNP, их нагрузка находится на минусовом питании, потому и КП307 можно применить. Полевой транзистор выбран ради его малого тока затвора и небольшой входной ёмкости.
 
Последнее редактирование:
За цей час вже можна було б прочитати і зрозуміти
 
Все таки просадка ёмкостей БП, существенно херит бас и плодит грязь.
Дело в том что у аккумуляторов и других химических источников тока есть внутреннее сопротивление, и в них тоже есть просадка. Внутреннее сопротивление работает также как ESR в конденсаторе
 
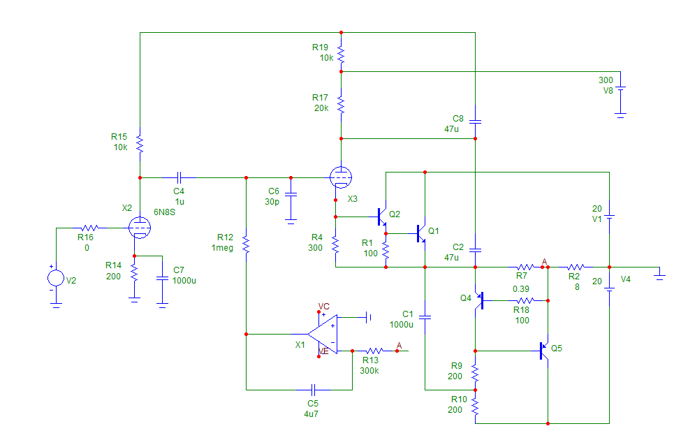
На схеме не хватает резистора между выводом 3 ОУ DA2.1 и эмиттером транзистора VT6, организующий с R20 ОС как R21, R22
Да ,схема "сырая" ,я предложил её как структурную
 
Вот спектр этого УНЧ оттуда же.
Это хороший спектр?
Посмотреть вложение 84107
Нормальный спектр. Не запредельно линейный, но безоосникам, мелко и средне оосникам до него как до китая ползком. Услышать искажения такого уровня мне представляется очень сомнительным, а измерить искажения такого уровня- тоже обычной звуковухой будет вряд ли возможно.
Что касаемо дифкаскадов которым не место в звуке, из звука ты их уже никак не вынешь- они везде в тракте записи. И в цапах тоже есть.
 
Дифкаскд, між іншим, найлінійніший з можливих з боку входу
 
Дифкаскд, між іншим, найлінійніший з можливих з боку входу
Якщо він правильно сконструйований:
1. З токовим дзеркалом
2. На "спарених" транзисторах (теплові спотворення)
 
Посмотрел, но ничего не понял,зачем так было наворачивать.
Посмотреть вложение 84104
Они еще и недонаворачивали. ГСТ можно было тоже сделать каскодным, на втором этаже применив полевой транзистор, на пару-тройку порядков улучшив характеристики.
А сверху вместо простого токового зеркала, можно было бы забульбенить токовое зеркало Вильсона.
Гулять, так гулять.
 
ГСТ можно было тоже сделать каскодным, на втором этаже применив полевой транзистор, на пару-тройку порядков улучшив характеристики.
Я тут посравнивал свойства нескольких схем ГСТ.
Ни о какой "паре~тройке порядков" улучшения характеристик - при каскадировании - речь не идёт.
Возможно, по сравнению с "германиевыми" ГСТ что-то и улучшится, но и то, врядли намного.

И применение полевых транзисторов - в качестве меры радикального улучшения параметров ГСТ - тоже (на мой теперешний взгляд) относится к сказкам (в которые я раньше слепо верил).
 

Вложения

Я тут посравнивал свойства нескольких схем ГСТ.
Ни о какой "паре~тройке порядков" улучшения характеристик - при каскадировании - речь не идёт.
Возможно, по сравнению с "германиевыми" ГСТ что-то и улучшится, но и то, врядли намного.

И применение полевых транзисторов - в качестве меры радикального улучшения параметров ГСТ - тоже (на мой теперешний взгляд) относится к сказкам (в которые я раньше слепо верил).
Корвете, є таке прізвище Вільсон, і токове дзеркало, назване його ім'ям.
Порівняйте, вам сподобається.
А ще, почитайте Джанга. Волтера Джанга. Його епічний твір про використання джерел сталого струму в овдио. Я раніше давав на нього посилання. Там казочка з малюнками і результатами вимірів макетів в "залізі" про різниці між різними схемами.
 
Последнее редактирование:
Они еще и недонаворачивали. ГСТ можно было тоже сделать каскодным, на втором этаже применив полевой транзистор, на пару-тройку порядков улучшив характеристики.
А сверху вместо простого токового зеркала, можно было бы забульбенить токовое зеркало Вильсона.
Гулять, так гулять.
Сарказм в цьому питанні недоречний, якщо підійти з розумінням.
А от схемотехнічний мінімалізЬм - зло.
А ще мене дивує, що всі переймаються багатоповерховістю на вході підсилювача для звуку, але ніхто не переймається нею на виході його каскадів підсилення напруги сигналу. Непорядок.
 
Последнее редактирование:
Они еще и недонаворачивали. ГСТ можно было тоже сделать каскодным, на втором этаже применив полевой транзистор, на пару-тройку порядков улучшив характеристики.
А сверху вместо простого токового зеркала, можно было бы забульбенить токовое зеркало Вильсона.
Гулять, так гулять.
Про эмиттерный ГСТ не могу не согласиться, а насчёт верхнего токового зеркала, на самом деле выигрыш не будет сильно большим, там итак оно уже улучшенное- с эмиттерными резисторами. Но в общем и целом всегда есть над чем поработать)))
 
они же максималисты - перфекционисты, а я лишь скромный конторский служащий с окладом о сорока рублей :)
Большой хвилосовский вопрос, кто больше перфекционист - "нелинейщик", вроде меня, или "нулевик", вроде него.
 
Не надо нам "оправданий". Покажите уровень разностной составляющей (1kHz).
1706031414039.png
Вот тот же спектр но с оконной блекмановской функцией.
Не ну.. Разница децибел в 35- это довольно много. Хотя для однокаскадника- и этот спектр достаточно неплох.

Паял я когда то ИТУН на 174ун14. Между прочим - очень приличный звук, по сравнению с типовой схемой из даташита. Но не без изъянов- таким усилком хорошо СЧ-ВЧ усиливать, а нч канал надо на ИНУН делать отдельный. Вот такое моё наблюдение.
 
Паял я когда то ИТУН на 174ун14. Между прочим - очень приличный звук, по сравнению с типовой схемой из даташита. Но не без изъянов- таким усилком хорошо СЧ-ВЧ усиливать, а нч канал надо на ИНУН делать отдельный. Вот такое моё наблюдение.
Было бы куда лучше не брать в итуновом комплексе сигнал общей оос с нагрузки. Там он не подавлен низким выходным.
НЧ канал легко успокаивается режектором.
 
одно время был популярен ВК Чуффоли в виде истокового повторителя с ГСТ в истоке. Слабое место такого решения плохая нагрузочная способность на отрицательной полуволне. Проблему можно решить если применить прием Уайта-Тейлора сняв сигнал для управления нижним ПТ с датчика тока установленного в стоке верхнего ПТ.
 

Вложения

  • OPS_Ciuffoli_RL-variable.png
    OPS_Ciuffoli_RL-variable.png
    49.8 KB · Просмотры: 121
  • OPS_Ciuffoli_20kHz-spectr.png
    OPS_Ciuffoli_20kHz-spectr.png
    49 KB · Просмотры: 128
Вчитываюсь, перечитываю, пытаясь отделить одно от другого.
Только чем нелинейные от гармонических и все вместе от интермодуляционных- панимай нетт.
 
Да, многие пытаются сделать динамическую нагрузку - активной,то есть эмулировать её, в полноценное нижнее плечо,за счёт верхнего.
Семынин что- то такое делал, и не только он.

Я вот здесь подумал насчёт искажений.
1.Нелинейные искажения.Самые безобидные.
Звук как бы размывается, плющится динамика, но слушать можно долго.
2. Гармонические искажения (наждак)
Слушать можно, но долго - тяжело.
3. Интермодуляционные искажения ( динамические)
Очень неприятные на слух, но проявляют себя лишь эпизодически,на сложных участках сигнала.
4.Комутационные искажения и искажения типа ступенька.
К звуку отношения не имеют, но влияют и слышны.
Эти искажения они все - нелинейные.
 
Не претендую на истину, лишь мое понимание
1. Нелинейные искажения, это искажения 1-го рода, гладкие искажения.
Формируются на чисто резистивной нагрузке,с одним активным нелинейным элементом в цепи ( транзистор)
2. Гармонические, искажения 2-ого рода.
Формируются в последовательном канале из двух и более, активных нелинейных элементов, например УН + ГСТ, двухтактный симметричный УН, или такой же УТ. ( Локанти) В УТ проявляются слабже чем в УН.
3. Интермоды.
Формируются на сложном спектральном и динамическом сигнале. из за некорректной работы ООС и не согласования токов входа и тока покоя . Наверное есть что-то ещё.

В усилителе,могут одновременно присутствовать все три вида звуковых искажений одновременно, если схема кривая.
Литературу надо читать , а не собственную классификацию придумывать основанную непонятно на чём.
 
Вот только вопрос: стоят ли усилия такой жёсткой стабилизации напряжения К-Э
Стоит ли многократное снижение искажений тех дополнительных усилий/затрат в виде 1 (одного) полевого транзистора, 1 (одного) стабилитрона и 1 (одного) резистора?
Вам решать.

Кстати, никакой нелюбимой вами ООС тут нет, только честная линеаризация каскада. Самое оно для ваших "безООСников".
 

Статистика форума

Темы
3,306
Сообщения
263,389
Пользователи
2,548
Новый пользователь
Александр Н.
Назад
Сверху Снизу