Схемотехника усилителей 2021

  • Автор темы Автор темы rngtng
  • Дата начала Дата начала
ясно . Я про то ,что применение недорого и доступного К553уд2 изменит звук умзч вв в лучшую сторону при изменении коррекции оу на современную. первый штрих.
 
ясно . Я про то ,что применение недорого и доступного К553уд2 изменит звук умзч вв в лучшую сторону при изменении коррекции оу на современную. первый штрих.
Ежели у автора схемы Видерхольда работает такая поганка как А109, то даже 553 УД1 будет лучше неё. Туда бы чего получше, за недорого, ту же 140УД8. Или 544уд1.
Смакетил Видерхольда, основа там качественная, просто нужно повозиться с выходным каскадом и драйвером. Потенциал велик, защита от перегруза продумана изящно, как и стабилизация тока покоя.
 
Последнее редактирование:
Ежели у автора схемы Видерхольда работает такая поганка как А109, то даже 553 УД1 будет лучше неё. Туда бы чего получше, за недорого, ту же 140УД8. Или 544уд1.
Смакетил Видерхольда, основа там качественная, просто нужно повозиться с выходным каскадом и драйвером. Потенциал велик, защита от перегруза продумана изящно, как и стабилизация тока покоя.
153УД отличный чип , по скорости не уступит и уд11 . С измененной коррекцией ,точнее рассосредоточенной коррекцией . 140уд8 и рядом не стояло.
 
Для того, чтобы с вами согласиться или возразить, мне нужно нырнуть в справочник. Не могу припомнить особых частотных свойств у 153 уд2. давно это было.
ПС. 1МГц частота единичного усиления, скорость нарастания 0,5В на мкс. Это в самом деле превосходные параметры или я что-то проспал ?
Вы меня невнимательно слушали. У 153уд2/он же лм301 внешняя коррекция ,как её выполнишь,так и будет
 

Вложения

  • коррекция.PNG
    коррекция.PNG
    18.6 KB · Просмотры: 407
На Ваш вопрос есть ответ самого автора на Ютьюбе.Он в "прямом эфире" симулирует разные микросхемы в своём ВВ. Лучшими оказались К574уд1а,ещё лучше AD825 и ещё лучше AD865 ки с ним 0,0002% на частоте 10000Гц.
 
Согласен,не Бог.Поэтому и сделал усилитель с отличными параметрами,но никаким по звуку и панораме .
С хорошими ,но хорошо распиарил.А Сухову я про ЛМ301 уже говорил.Но вам не интересно по чему я считаю,что 153уд2 /лм301 даст прирост качества
 
Коррекция для LM301 подходит для нашего 153 УД2 или это лишь принцип?
Это полные аналоги. Резистор порядка 10-47ком ,конденсатор 2-10пф. можно и миллеровскую коррекцию по даташиту дополнив конденсатор резистором ,чтобы сохранить петлевое усиление
 
Последнее редактирование:
Это полные аналоги.
Сейчас гляну в одну книжечку, убедиться в сказанном вами.

ХМ...У Херпи такого опера ещё нет. У Клайтона тоже нет. Наш справочник дает три варианта коррекции, собачие графики без цифр.
 
Последнее редактирование:
153УД отличный чип , по скорости не уступит и уд11 . С измененной коррекцией ,точнее рассосредоточенной коррекцией . 140уд8 и рядом не стояло.
Если интересно, прочитайте мою лабораторную работу по тестированию ОУ.
https://ldsound.club/index.php?threads/testirovanie-operacionnyx-usilitelej.645/
К553УД2, 1УО301 (болгарский аналог LM301), не впечатлили, гораздо более интересными показались К157УД2, во многих книгах пишут что её аналог LM301, но это не так. По схемотехнике они более схожи с ОУ от AD.
 
Если интересно, прочитайте мою лабораторную работу по тестированию ОУ.
https://ldsound.club/index.php?threads/testirovanie-operacionnyx-usilitelej.645/
К553УД2, 1УО301 (болгарский аналог LM301), не впечатлили, гораздо более интересными показались К157УД2, во многих книгах пишут что её аналог LM301, но это не так. По схемотехнике они более схожи с ОУ от AD.
Вы разве коррекцию как у меня делали?
 

Да, 301-я один в один с нашей 153-2. Те же три варианта коррекции, однополюсная, двухполюсная и с опережением. Третий вариант коррекции - скорость нарастания заметно выше, судя по форме импульса.
 
Саша, ты что, сей транзюк захотел?
Предполагаю что коллега Васильев хорошего лампача не слышал.
 
Вы разве коррекцию как у меня делали?
В этом тестировании нет, классическая коррекция. Но с К553УД2 пробовал коррекцию по ускорению, да быстродействие увеличивается, но оно какое-то искусственное, с быстродействующими все равно не сравнить. К553УД2 также как и К553УД1 (которая более широкополосная чем УД2, в приборах на ней выпрямители измерительные попадались) при такой коррекции на высоких частотах (более 100 кГц) форма синусоидального сигнала все равно портится.
 
В этом тестировании нет, классическая коррекция. Но с К553УД2 пробовал коррекцию по ускорению, да быстродействие увеличивается, но оно какое-то искусственное, с быстродействующими все равно не сравнить. К553УД2 также как и К553УД1 (которая более широкополосная чем УД2, в приборах на ней выпрямители измерительные попадались) при такой коррекции на высоких частотах (более 100 кГц) форма синусоидального сигнала все равно портится.
Вспомнил, как на заводе в лаборатории вместе с напарником повторяли цирклотрон от Сырицо, на этих самых 553 УД2 с двухполюсной коррекцией. Полоса оказалась гадкая, выходная мощность никакая, повозились и закинули идею в мусорку.
 
Опер нужен обязательно с полевыми транзисторами на входе.
Из таких есть что выбрать, ассортимент широкий.
Но и подделок хватает.
 
Тут то опер работает в малосигнальном режиме ,максимальный уровень сигнала на выходе оу всего 100мв.
 
Тут то опер работает в малосигнальном режиме ,максимальный уровень сигнала на выходе оу всего 100мв.
Мерил, не сходится. Ток на выходе опера 5ма. Не может он быть обеспечен 100 милливольтами через резистор 1 килоом в эмиттере каскада с ОБ.
 
Мерил, не сходится. Ток на выходе опера 5ма. Не может он быть обеспечен 100 милливольтами через резистор 1 килоом в эмиттере каскада с ОБ.
Именно 100мв. А ток эмиттера именно 5ма,вы совершенно правы. Но вы забываете, что тут перевод выхода оу в однотакт в режиме А
 
Вообщето разговор о умзч вв. И причем тут ламповые усилители. Вы же не смотрите фильмы на черно белом кинескопе .
Просто сам делал много чего из Радио на транзисторах, и много фирменных усилков и слушал, и сам имел, и что-то там сейчас в шкафу валяется.
А потом лампач приличный услышал. И транзисторов более не надо.
Это я к тому что погоня за мизерным искажениями очень часто уводит от хорошего звука.
Вот при этом ламповые усилители - просто и звучно!
 
Я нудный , поэтому пока схемку не доведу или не схороню, как бездарную, буду возиться и всем мозги клевать. А на эту от Видерхольда у меня давние виды. Красивая она и несложная и продумана в мелочах.
 
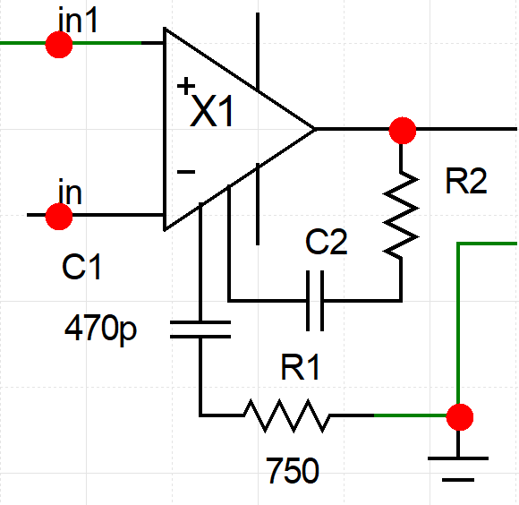
Да какая разница ,все равно резистор то в том месте стоит.R10 120 ом
 
Отлично! Спасибо вам от души , все стало ясно. !
ПС. Но в уме сидит гвоздик, как отсимметрировать данную схему. Мысли есть, видел подобное, опер сдвоенный, спараллеленный входами, с раздельными выходами с разным смешением в них.
 
Отлично! Спасибо вам от души , все стало ясно. !
ПС. Но в уме сидит гвоздик, как отсимметрировать данную схему. Мысли есть, видел подобное, опер сдвоенный, спараллеленный входами, с раздельными выходами с разным смешением в них.
Лишний геморрой и ноль прироста качества.А разводить плату с петлевым усилением на 20 кгц 75-85дб то еще удовольствие

Ох....Хоть кто-то просто и понятно разъяснил назначение этого наворота из транзисторов, как перевод вых каскада ОУ в А режим. Сейчас до Штирлица дошло послание из центра :) Но все равно туго доходит, как это может быть, если там базы закорочены, внутри ОУ.
Ша! Кончайте базар, дайте поговорить с грамотным человеком. :)
Кстати, есть другая ГДРовская схема, там в выходную ногу А109 задувается ток от источника на полевике, видимо, для этой же цели.
Да тоже самое ,но лучше через повторитель нагруженный на источник тока. ОУ не перегружается
 
Скажем, сейчас не 1977 год, есть опера получше дешманского 109-го, как думаете, что можно сюда применить , навскидку? AD825 OPA637 не предлагать))))
ЛФ356/357 ,ора134. Чем шустрее оу ,тем больше номинал резистора меж эмиттерами транзисторов в каскоде.Его увеличишь,уменьшишь усиление дискретной части .А его там и так с гулький нос.
 

Последние сообщения

Статистика форума

Темы
3,304
Сообщения
263,064
Пользователи
2,544
Новый пользователь
vlad'mir
Назад
Сверху Снизу