Схемотехника усилителей 2021

  • Автор темы Автор темы rngtng
  • Дата начала Дата начала
ЛФ356/357 ,ора134. Чем шустрее оу ,тем больше номинал резистора меж эмиттерами транзисторов в каскоде.Его увеличишь,уменьшишь усиление дискретной части .А его там и так с гулький нос.
Спасибо, ясно ! Принял к сведению.
И последний дилетантский вопрос. Если мы применяем опер , не требующий перевода в А класс принудительным приводом , что-то нужно менять в дискретной части?
Спрашиваю, потому как нет сил ворошить длинную ветку на Веге. Зрение садится после пары часов тамошних бдений.
 
ЛФ356/357 ,ора134. Чем шустрее оу ,тем больше номинал резистора меж эмиттерами транзисторов в каскоде.Его увеличишь,уменьшишь усиление дискретной части .А его там и так с гулький нос.
LF357 шибко напоминает нашу 544уд2
 
LF357 шибко напоминает нашу 544уд2
не , отличается .И схематочно и по звуку в лучшую сторону.
 
Последнее редактирование:
Только такие
1. На прямонакальных триодах, это 6с4с и 45
2. Простые, в класс АВ и класс А Линсли Худ
 

Вложения

  • IMG_1799_.jpg
    IMG_1799_.jpg
    150.4 KB · Просмотры: 311
  • IMG_1829_.jpg
    IMG_1829_.jpg
    131.9 KB · Просмотры: 304
Только такие
1. На прямонакальных триодах, это 6с4с и 45
2. Простые, в класс АВ и класс А Линсли Худ
Юра, схема Видерхольда из Радио 4 за 1078 год как бы всем хороша, кроме одного.
Драйвер в виде симметричных встречно направленных источников тока, качаемый по верхнему плечу, делает схему несимметричной. В отличие от любимой схемки с двойным дифкаскадом, по всей видимости от Рода Эллиотта, на латералах по выходу. Я эту схемку смакетил, там скорость и полоса невиданные, сама схема предельно простая, запустилась сразу. А позже нашел схему Krell, она по сути такая же, только на выходе биполяры.
А чего я зацепился за этот Видерхольд- уж больно красиво Николай Сухов рассказывает принцип её работы . А в далеком 81-83 годах , в бытность работы на заводе, не обратили внимания на неё, опыта не было, крутились вокруг другого решения.
JLH форева.gif

не , отличается .И схематочно и по звуку в лучшую сторону.
Сейчас купить доступную китайскую копию LF 357 взамен совершенно недоступной настоящей LF357 в 80-е годы- вилы одного уровня. Поэтому , почесав репу, впаяю что-нибудь привычное, типа нашей 544УД2.
 
Последнее редактирование модератором:
LF357 - 600 руб. пара, в золоте - 1200 штука, примерно. Навалом в Европе из старых запасов, НЕ китайские.
 
эту схемку смакетил, там скорость и полоса невиданные, сама схема предельно простая, запустилась сразу. А позже нашел схему Krell, она по сути такая же, только на выходе биполяры.
А чего я зацепился за этот Видерхольд- уж больно красиво Николай Сухов рассказывает принцип её работы . А в далеком 81-83 годах , в бытность работы на заводе, не обратили внимания на неё, опыта не было, крутились вокруг другого решения.
Так ты макетил схемку которая во вложении?
 
LF357 - 600 руб. пара, в золоте - 1200 штука, примерно. Навалом в Европе из старых запасов, НЕ китайские.
Для меня сегодня- что в Европу проехаться, что в лавку по импорту на край города- действия одного порядка.

Саша, ответь на мой рост про ОУ из коробочки.
Мне её искать, или тебе не надо?
Не ищи. 627-е есть, но их буду ставить, когда все остальное сложится. Если вообще сложится. Потому как есть схемы повеселее.
 
Александр, если еще какие МС нужны - свистите, если нам кислород не перекроют в ближайшее время - куплю.
 
Александр, если еще какие МС нужны - свистите, если нам кислород не перекроют в ближайшее время - куплю.
Дмитрий, ради бога, не нужно ничего, вы мне надарили на сто лет вперед, нужно осваивать .
 
Cухов видео новое выложил по теме ввшника нового.Термалтраками тряс.
 
Cухов видео новое выложил по теме ввшника нового.Термалтраками тряс.
В очередной раз попробовал Николая Сухова послушать..ну не могу и все...раздражает :( (ведущий Юрий, тоже ну никак не "заходит"). Опять даже до середины не дослушал..
PS Вот С.Д. Бать, прям белогвардейская изысканная интеллигентность..приятно, понятно :)
 
Бать из Радио номер 6 1972 делали все и недовольных не было.
Интересно как бы он понравился сейчас.
 
А я вот думаю нужен ли вообще качественный усилитель сегодня?
Что слушают сейчас? Реп?
Думаю уйдет поколение Битлов и всё..., припоминаю каким образом я контачил со своим сыном по поводу музыки, последней точкой соприкосновения был кажется Мумий тролль, а потом вся его как-бы музыка кроме смеха ничего не вызывала, и на чем ее слушать думаю без разницы,
 
Бать из Радио номер 6 1972 делали все и недовольных не было.
Интересно как бы он понравился сейчас.
Схема от Шушурина звучит плотнее и напористее, чем усилитель за 1972 год. Хотя в 1972 и позже этой схеме не было равных по звуку.
 
читал что в начале 70-х был какой то приказ запрещающий всякие новые разработки ламповой техники, это касалось и журнала Радио, и действительно, схем на лампах там практически не стало.

Что в СУХОМ остатке?
Используя репрессированные лампы и схемные решения СУХОВА и других товарищей накопившиеся за 40 лет - "Вперед к лучшему усилителю 22 года 21 века" УРА, Товарищи!!!

Большинство схем на лампах-стандартные, лишь перебираются сами лампы какая лучше-какая хуже, выходит-вкусовщина?
В лучшем случае-еще используется дифф каскад, встречалось нестандартное использование экранной сетки пентода, даже схемы с общей сеткой встречаются очень редко, думаю можно продолжить, а сеток у гептода например ну очень много.
 
Последнее редактирование:
Года 22 назад в Ростове на радиорынке,продавали готовые,отстроенные платы ВВ Сухова.Мы с товарищем,купили,собрали тогда у меня был Корвет 068 . и Кливер акустика.Результат на малой громкости был одинаков,на средней и максимальной ВВ был прозрачнее .Потом в том же ларьке появились платы отстроенного Холтона.Купили,собрали и ....Он сразу предыдущим шансов не оставил. Потом у меня был долгий перерыв в лет 10,а потом перешёл на импорт и понял,что в совке ВСЁ было на букву Г( наглядно по авто видно как мы отстали). ВВ запомнился плоской сценой и упрощёными тембрами,бас быстрый но очень поджатый,хлёсткий а,вот бас гитара бренчала как акустическая.Опять-жэ всё это в сравнении с другими УНЧ (современные дешёвые ресиверы- кинотеатры я не беру в голову там ВВ их накажет сразу и жестоко).
ВВ показал,что не там звук ,где 0.0001% искажений,а там где выше второй гармоник нет и скорость атаки большая,а она только от высокого напряжения 400Вольт и выше начинается..А вторая может быть до 1%.Вот все и перешли на лампу.Но у неё свои нюансы...
99 % от акустики зависит , если на говне слушать , то и результат на г. В юности наслушался ламп, уже тогда понял, нет там звука, а если лампа нравиться, зачем ВВ?
 
Нашёл у себя.. но что то ничего из этого делать не хочется..
Привык к мощности и большому демпингфактору… Да и акустики с чуйкой больше 96 dB нет и вряд ли будет
image.jpg
 
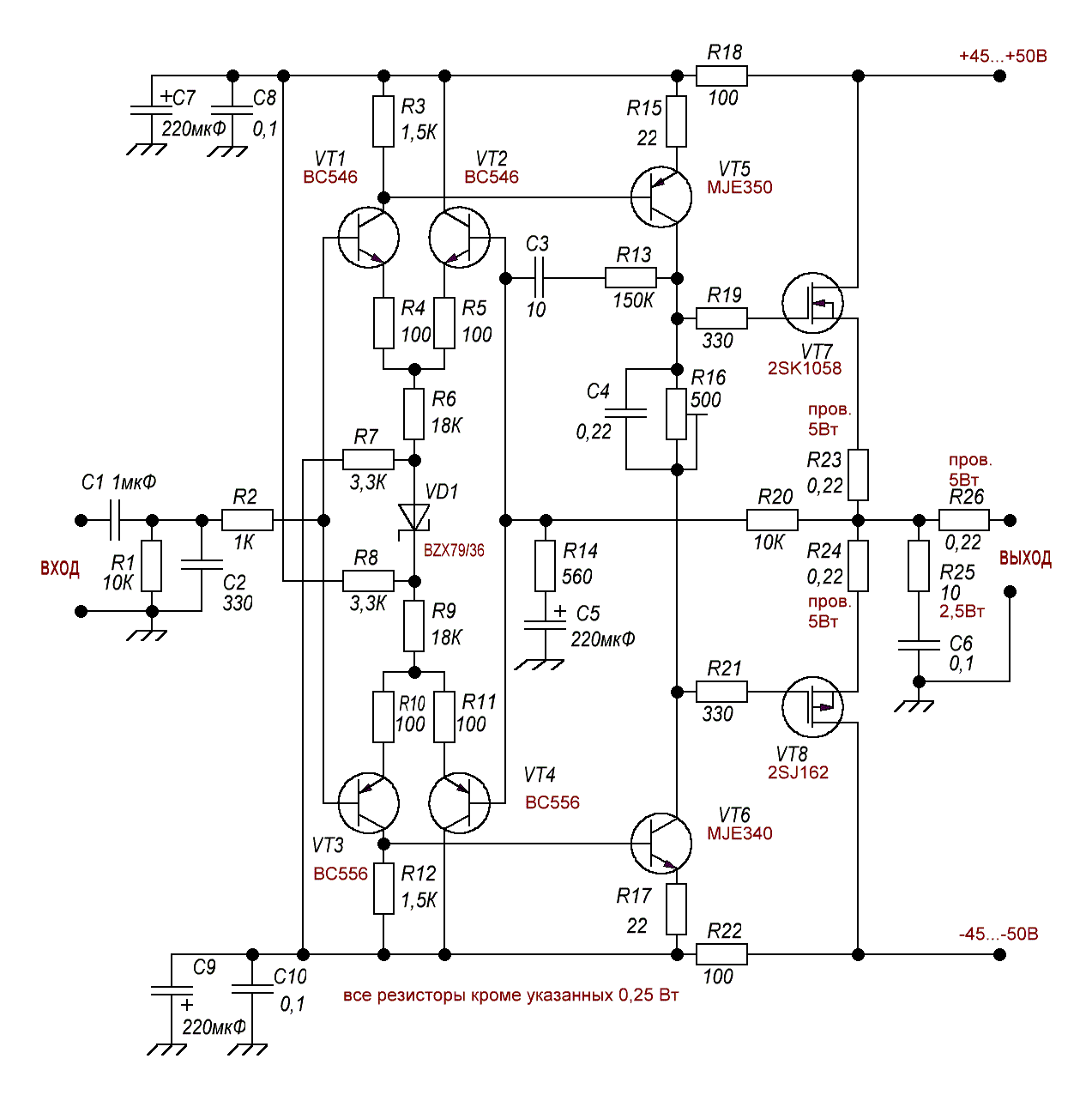
ввшник на кт808 и 153уд2
 

Вложения

  • УМЗЧ ВВ  1параквази.PNG
    УМЗЧ ВВ 1параквази.PNG
    79.5 KB · Просмотры: 420
А я вот думаю нужен ли вообще качественный усилитель сегодня?
Что слушают сейчас? Реп?
Думаю уйдет поколение Битлов и всё..., припоминаю каким образом я контачил со своим сыном по поводу музыки, последней точкой соприкосновения был кажется Мумий тролль, а потом вся его как-бы музыка кроме смеха ничего не вызывала, и на чем ее слушать думаю без разницы,
принципиально ничего не изменилось. Просто сменилось два поколения :) и селфон сейчас ухайдокает переносной магнитофончик одной левой. Качественными аппаратами по-прежнему заморачиваются или профи, или слухачи с золотыми ушами, или у кого на это хобби деньги есть.
По прежнему можно собрать себе систему по карману (или по понтам и понятиям).
Был т.н. "шансон", который вытеснен рэпом. И что? Да это ровно то-же самое, только на другом языке.
Босяцкие три аккорда сменили негритянские причитания под сабвуфер. Какие точки соприкосновения?
Их не было, когда трава была зеленее и девки давали. Их нет и сейчас.
 
Босяцкие три аккорда сменили негритянские причитания...........
+like
Я не в курсе (серьезно). А есть оперные певцы - негры?
.....................................
Но пройдет время и появится новый Битлс. Все по кругу развивается. Был совсем малый, велосипед у взрослых пацанов весчь. Подрос - велик для ботанов. Мопед или мотоцикл. Сегодня опять прелесть велосипеда поняли. На мотиках бабы сельские на рынок товар возят, мотоциклы у фанатов или понты мажоров.
Т.что бережём ширпотреб КТххх. Внуки продадут - добрым словом дедов вспомнят.
 
Последнее редактирование:
Я не в курсе (серьезно). А есть оперные певцы - негры?
 
ввшник на кт808 и 153уд2
Добрый день!
Вопрос: существенна ли последовательность включения цепочек RC (Цобеля) и RL?
Мне (почему-то) симпатичнее, когда выход усилителя сперва отгорожен цепочкой RL, за которой уже присутствует RC (по направлению от выхода к нагрузке).
 
Добрый день!
Вопрос: существенна ли последовательность включения цепочек RC (Цобеля) и RL?
Мне (почему-то) симпатичнее, когда выход усилителя сперва отгорожен цепочкой RL, за которой уже присутствует RC (по направлению от выхода к нагрузке).
Не принципиально.Но это мнение дилетанта. RC другое название антизвонная цепь. Может в этом что то есть. Я не знаю. Что господа инжинеры скажут?
 
Мне кажется, что последовательность RL-RC тем лучше, что за пределами звуковых частот несколько разгружает усилитель. Обратная последовательность - лишь выравнивает нагрузку.
 
Оно не лучше и не хуже. RC после LR, это фильтр. RC на выходе УМ, это коррекция.
 
На мой взгляд RC-цепочка (Цобеля) должна включаться непосредственно на выход усилителя, далее RL-цепочка последовательно с нагрузкой. Цобель считаю нужно цеплять на выход усилителя по той причине, что при возбуждении в усилителе с Цобелем после RL-цепочки может не хватить малого сопротивления по ВЧ, так как RL-цепочка на ВЧ имеет имеет сопротивление в несколько Ом
 
Никакого возбуждения в грамотно спроектированном усилителе не будет.
Цобель на выходе усилителя, это далеко не оптимальный способ коррекции, признак низкой квалификации проектировщика.
 

Последние сообщения

Статистика форума

Темы
3,304
Сообщения
263,064
Пользователи
2,544
Новый пользователь
vlad'mir
Назад
Сверху Снизу