Создание ЭМОС с несложной схемотехникой

  • Автор темы Автор темы Hettler
  • Дата начала Дата начала
Спасибо, я видел эту схему и статью (схемотехника простая малый размер) на ldsound http://ldsound.ru/gromkogovoritel-s-emos/ но смутило автор указывает объём 40л при этом приводит ачх 32Гц по -18дб относительно 100гц, и реализация ЭМОС в s70 такая же головка только в объёме 17,5л! 30гц по уровню -8дб относительно 100гц http://ldsound.ru/35-as-013-radiotehnika-s-70/
Так у Трошина , если не ошибаюсь 10гд36 (широкополосник) там работает. Если бы был например 8гд1, то наверно было бы получше ?
 
логотип audioXpress






« НАЗАДДЕЛИТЬСЯ
сабвуфер акселерометр ближнее поле рабочий стол сабвуферы НИОКР пластинчатые усилители мониторы ближнего поля Истории исследований и разработок тепловая защита сентябрь 2022 г. МФБ Термогид сервобас
Показать больше (14)
Зами Шварцман

Истории исследований и разработок: Настольные сабвуферы с обратной связью движения для студийных мониторов ближнего поля​

26 октября 2022, 14:10
Когда я начал свой собственный инженерный бизнес здесь, в Израиле, моим первоначальным планом было служить электронной промышленности с помощью моих навыков теплового проектирования и радиочастот, которые я приобрел за 26 лет работы над проектированием передатчиков для Motorola. Именно поэтому я назвал свою компанию «Термогид». В течение последних примерно 16 лет я был очень занят, работая над инженерными проектами для небольших высокотехнологичных фирм, и одним из моих основных клиентов была компания Waves Audio, также базирующаяся здесь, в Израиле. Я проделал для них большую работу по проектированию и анализу и продолжаю это делать до сих пор.

20221027110855_ZamiSchwartzmanMFBDesktopSubs-Lead-TWeb.jpg

Я впервые начал свой путь аудиофила 25 лет назад. У меня был друг, который покупал дорогое оборудование высокого класса и никогда не был удовлетворен тем, что он получал. Мне нравилась качественная музыка, но я решил, что лучше всего создать собственное оборудование на основе электростатических панелей, сделанных своими руками. Я построил пять разных моделей, пока не начал искать сабвуфер, который мог бы соответствовать моим электростатическим колонкам.

Проблема заключалась в том, что мне нужен был кроссовер с частотой 400 Гц, чтобы он соответствовал моим электростатическим панелям размером 100×50 см. Коммерческие сабвуферы не были такими высокими, поэтому я попробовал несколько типов концепций сабвуферов, в том числе пару линий передачи от пола до потолка, но они плохо сочетались с моими панелями. В конце концов я решил, что обратная связь по движению (MFB) — правильный путь.

Я разработал уникальный емкостный датчик положения для питания контура обратной связи, и в те годы — когда Интернет был еще молод — я действительно думал, что MFB — еще одно из моих изобретений.

Мне также пришлось решить некоторые сложные проблемы, связанные со стабильностью контура и шумом, но в конечном итоге все заработало нормально, и мой проект сабвуфера очень хорошо сочетался с панелями. Я был очень доволен результатами, и эта установка до сих пор работает нормально. Все эти годы я продолжал исследования MFB и датчиков, используя несколько типов концепций датчиков положения, которые были слишком сложными или слишком шумными.

Возможность домашней студии
В 2018 году мне в голову пришла идея настольных сабвуферов. За время работы с Waves я встретил немало звукорежиссеров в небольших и домашних студиях. Все они любили свои маленькие мониторы, заявляя, что они «продолжение их ушей» и что они никогда не подумают об использовании других мониторов. Они выполняли свою работу по микшированию, не слушая по-настоящему точных базовых нот через свои динамики. Все они в какой-то момент попробовали сабвуферы и отказались от них, потому что они плохо сочетались с их мониторами и вызывали неприятные условия в помещении.

Поэтому я подумал, что если бы я мог сделать сабвуферы достаточно маленькими, чтобы их можно было разместить под мониторами, это было бы хорошим началом. И если бы я мог спроектировать достаточно широкополосные сабвуферы, то я смог бы получить идеальное смешение фронтов акустических волн на высоте ушей слушателя. Используя кроссовер с частотой выше 100 Гц, я смог избавиться от интермодуляции низких и средних частот в мониторах и поднять их уровень звукового давления до более высокого уровня. А используя MFB, я смог получить широкополосный ровный отклик до 25 Гц в небольших герметичных корпусах. Я также мог бы получить больше преимуществ, таких как быстрое затухание переходных процессов, смягчение старения параметров драйвера и тепловое сжатие. А при прослушивании сабвуферов в ближнем поле прямая волна будет доминировать, смягчая эффекты отражения в комнате.

Итак, я отправился в более чем двухлетнее путешествие по проектированию и созданию нескольких прототипов сабвуферов MFB. На этом закончилась моя текущая версия настольных сабвуферов, настольные сабвуферы с обратной связью по движению ZRS-1, показанные на фотографии 1, которую я сейчас показываю на своем веб-сайте и которую я объясню.

20221024082636_Photo1-Motion-Feedback-Subwoofers.jpg
Фото 1: Мои настольные сабвуферы ZRS-1 с мониторами Neumann KH 120 сверху.
Прослушивание тестов с профессиональными звукорежиссерами лишило их дара речи, заявив, что у них не было такого опыта прослушивания. Они также сказали мне, что домашние студии могут стать огромным рынком для такого продукта.

Один из самых уважаемых звукорежиссеров здесь, в Израиле ( www.yuvalsound.com ), провел сеанс работы с этими сабвуферами и мониторами Neumann KH 120, которые он использует в своей студии. Он был настолько впечатлен улучшением качества звука, что оставил эту установку для демонстраций в своей студии, утверждая, что эта концепция представляет собой сдвиг парадигмы. Он бесплатно помогает мне своими навыками слушания, контактами и знаниями.

Все это заставило меня задуматься о том, что идею десктопного сабвуфера стоит коммерциализировать. У меня нет финансовых средств для инвестирования в производство, и для меня это не имеет смысла, учитывая все проблемы с цепочкой поставок в наши дни. Моя цель — заключить лицензионное соглашение с производителями динамиков. Хотя у меня нет патентной защиты, у меня есть немало знаний, практического опыта и знаний об аппаратном обеспечении, необходимом для успешной реализации MFB.

Помимо настольных сабвуферов, я также концентрируюсь на сабвуферах для автомобильных аудиосистем и саундбаров. Немногие аудиоинженеры разбираются в MFB. Это почти забытая технология, которую я вернул на основе материалов драйверов тока, акселерометров MEMS и усилителей класса D, которые являются ключевыми элементами MFB в моей конструкции.

Все эти технологии были недоступны в 1970-х и 1980-х годах, когда MFB был горячей темой исследований. Любому производителю придется потратить годы на работу талантливых инженеров, чтобы добиться того, где мои прототипы находятся сегодня.

Нижняя граница
У меня нет никаких секретов или защищенной интеллектуальной собственности, кроме моих ноу-хау и конкретных деталей моей схемы. Я могу освоить любого разработчика акустических систем с любым сабвуфером MFB, используя любой драйвер и размер корпуса в зависимости от моих схем питания и управления. Это все аппаратное обеспечение, никакого программного обеспечения или DSP — просто старомодные электронные схемы. Но это работает! Благодаря функциям DSP с коррекцией помещения, интеллектуальным кроссовером и возможностью подключения Bluetooth (BT) этот дизайн также может подойти для потребительских товаров.

Концепт
Небольшие студийные мониторные колонки широко используются дома и в профессиональных студиях. Большинство моделей основаны на двухполосной конструкции с мидбасовым динамиком диаметром от 3 до 5 дюймов в портированном корпусе и высокочастотным динамиком. Параметры конструкции мидбасового драйвера выбираются в соответствии с расчетными формулами Тиле-Смолла или другими расчетными формулами, и для данного размера корпуса уровень отклонения ограничен, что ограничивает воспроизведение низких частот. При превышении максимального уровня отклонения нелинейность динамика вызывает модуляцию средних частот басовыми нотами, ухудшая стереоизображение и четкость. Поэтому многие небольшие мониторы ближнего поля резко падают и фильтруют диапазон частот от 30 Гц до 60 Гц.

Даже при тщательном проектировании портированный корпус является резонансным, воспроизводя устойчивые, нависающие низкочастотные ноты (что приводит к гулкому или квадратному звуку). Добавление напольного сабвуфера в дополнение к компактным студийным мониторам с низким частотным диапазоном вызывает возбуждение в комнатном режиме. Иногда, даже при правильном размещении, сабвуферы плохо сочетаются со студийными мониторами.

Небольшие настольные сабвуферы, которые могут охватывать диапазон от 30 Гц до 400 Гц, можно использовать с кроссовером на частоте 100 Гц или даже до 200 Гц, что позволяет мониторам воспроизводить только средние и высокие частоты, образуя, по сути, трехполосную конфигурацию.

Идеальное выравнивание фронта акустической волны может быть достигнуто на высоте ушей слушателя, если динамики монитора расположены поверх настольных сабвуферов. А если сабвуферы ближнего поля направлены прямо на слушателя, можно значительно переносить эффекты отражения в помещении.

Корпус размером 20 × 20 × 20 см с 6-дюймовым низкочастотным динамиком казался практической целью проектирования настольного сабвуфера, на котором можно разместить множество типов студийных мониторов. Разработка такого маленького сабвуфера для мощного воспроизведения басов — серьезная задача, которую можно решить, внедрив систему управления движением для смягчения резонансов, присущих такому маленькому корпусу.

Обзор имеющихся в продаже сабвуферов
Герметичные или портированные корпуса — это классические концепции дизайна, обычно используемые для сабвуферов. Параметры драйвера должны быть тщательно выбраны для данного размера корпуса в соответствии с параметрами Тиле-Смолл (TS) или некоторыми правилами автоматизированного проектирования (САПР). Частотная характеристика портированного корпуса резонансная (порт представляет собой резонатор Гельмгольца), что дает медленные, устойчивые, нависающие басовые ноты (гулкий, квадратный бас).

Известно, что герметичные корпуса обеспечивают лучший контроль басов, чем портированные корпуса, но для покрытия нижней октавы с приемлемым переходным откликом требуются корпуса большего размера и тщательно подобранные драйверы.

Большие корпуса также требуют тщательно спроектированных распорок для снижения вибрации панели, а параметры драйвера должны тщательно контролироваться на производстве и обеспечивать долговременную стабильность.

Тепловое сжатие — еще одна известная проблема сабвуферов. Температура звуковой катушки увеличивается во время обычной работы, и когда она достигает 125°C, сопротивление медной обмотки может увеличиться в два раза, уменьшая мощность, потребляемую усилителем, почти на 6 дБ, тем самым сжимая уровень звукового давления и ухудшая переходные характеристики. Многие коммерческие сабвуферы повреждаются из-за структурных повреждений звуковой катушки из-за перегрева клея, поэтому часто используются дорогие драйверы с завышенной мощностью. Все эти проблемы можно решить, используя управление MFB.

MFB для воспроизведения басов
Динамики, использующие MFB, имеют своего рода датчик, контролирующий движение звуковой катушки. Сигнал датчика подается обратно на вход усилителя через схему управления и сравнивается с входным сигналом. Сигнал ошибки заставляет движение голоса создавать звуковое давление, которое следует за входным сигналом.

Технология MFB для низкочастотных динамиков не является чем-то новым. В течение многих лет лишь несколько производителей реализовывали эту технологию из-за ее сложности конструкции и ограничений драйверов и усилителей. Но это больше не считается проблемой современной электроники и материалов драйверов.

При использовании MFB характеристики драйвера больше не имеют решающего значения для соответствия TS или другим правилам проектирования, поскольку датчик и схема управления заботятся о частотной характеристике и подавлении резонанса.

Длинноходные звуковые катушки с уменьшенным коэффициентом силы могут использоваться для MFB с повышенной линейностью и более высоким уровнем звукового давления без ущерба для качества звука. Частотную характеристику можно сделать плоской от 20Гц и до режима развала драйвера, при этом кроссовер на мониторы можно установить от 100Гц до 200Гц.

Кроме того, с MFB можно использовать относительно небольшие корпуса без ущерба для уровня звукового давления и качества звука. В небольших корпусах вибрация панели не является проблемой, и крепления не требуются. Тепловая компрессия и гармонические искажения значительно уменьшаются при использовании MFB благодаря глобальной отрицательной обратной связи.

За последние 40 лет было исследовано множество методов измерения динамики звуковой катушки в реальном времени. Филлипс опубликовал исследовательскую работу в 1968 году и изготовил несколько моделей колонок для книжных полок MFB. Infinity, Velodyne, Sony, Yamaha, Grimm Audio и другие производители акустических систем также успешно использовали MFB.

Оптические, емкостные, индуктивные усилители, датчики Холла, сенсорные катушки, акселерометры, ультразвуковые и интеллектуальные усилители широко экспериментировали с методами управления движением звуковой катушки, но успех был ограниченным.

Многие патенты, связанные с MFB, были выданы частными дизайнерами и ведущими производителями акустических систем. Большинство патентов, связанных с MFB, были отменены, прекращены или срок их действия истек через 20 лет с даты выдачи патентов, и теперь они могут свободно использоваться промышленностью.

Современные технологии MEMS-акселерометров, надежные материалы динамиков и доступность эффективных, мощных усилителей класса D изменили представление о MFB и позволили разработать доступные небольшие сабвуферы.
Разработка прототипа для проверки концепции.
Чтобы реализовать свои идеи и продемонстрировать возможность создания небольшого настольного сабвуфера ближнего поля, я решил работать с MFB на основе акселерометра. Я спроектировал схему управления MFB, кроссоверные фильтры Линквица-Райли четвертого порядка, импульсный источник питания и мощный усилитель класса D, которые я интегрировал в корпус из МДФ размером 20×20×20 см. Я также модифицировал длинноходный динамик диаметром 6 дюймов, прикрепив акселерометр к каркасу звуковой катушки драйвера.

Основываясь на измерениях драйвера и теории управления, я решил установить параметры контура MFB для ровной частотной характеристики в диапазоне от 20 Гц до 400 Гц и реализовал схему защиты звуковой катушки от температуры в реальном времени, чтобы поддерживать температуру звуковой катушки ниже 125 ° C во время работы с перенапряжением. Я также разработал схему контроля перегрузки, которая определяет выходное напряжение усилителя и включает красный свет при приближении к шинам питания.

Блок-схема (рис. 1) показывает основные особенности конструкции этого прототипа. Сабвуфер был разработан для использования в конфигурации полного стерео, но его также можно настроить как одиночный сабвуфер, питающий два монитора с суммированием левых и правых низких частот.
20221024083042_Figure1-Motion-Feedback-Subwoofers.jpg

Результаты концептуальных испытаний ЗРС-1
Было построено шесть прототипов. Все эти прототипы имели ровную частотную характеристику от 30 Гц до 400 Гц без каких-либо корректировок. Тесты на прослушивание, проведенные в необработанных помещениях, показали, что прототипы сабвуферов хорошо сочетаются с несколькими марками студийных мониторов ближнего поля, демонстрируя лучшие характеристики среднечастотных и высоких частот с высоким уровнем звукового давления, превосходной четкостью и стереоизображением. Хорошо контролируемые мощные басовые ноты воспроизводятся вплоть до 30 Гц.

Теория акустики динамиков учит нас, что ускорение звуковой катушки тесно пропорционально акустической мощности низкочастотного динамика в герметичном корпусе (в поршневом режиме на низких частотах ниже уровня пробоя). Учитывая это и имея акселерометр, уже установленный на звуковой катушке, измерение выходного сигнала акселерометра было самой простой альтернативой для минимизации ошибок измерения отражения в помещении.

Измерения (рис. 2) показывают выходные данные акселерометра прототипа с MFB и без него. Первый график (зеленый) показывает сигнал акселерометра, измеренный с отключенной петлей обратной связи. Второй график (красный) показывает сигнал акселерометра с активным контуром MFB. Понятно, что без МПЧ драйвер имеет резкий резонансный отклик. При использовании MFB отклик выравнивается до диапазона от 25 Гц до 400 Гц в пределах ±1 дБ.
20221024083135_Figure2-Motion-Feedback-Subwoofers.jpg
Также известно, что на этих низких частотах очень близкие измерения микрофона на акустической оси динамика пропорциональны измерениям на расстоянии 1 метр в безэховой камере или в свободном поле. На рис. 3 показан 6-дюймовый динамик, измеренный на акустической оси сабвуфера с отключенным кроссоверным фильтром (зеленый), настроенным на частоту 100 Гц (красный) и, наконец, 200 Гц (синий).
20221024083230_Figure3-Motion-Feedback-Subwoofers.jpg
Заключение
Я продемонстрировал возможности моего небольшого настольного сабвуфера ZRS-1 MFB (фото 2), который можно использовать в качестве дополнения к небольшим студийным мониторам. Сеансы прослушивания, выполненные с помощью мониторов ближнего поля, расположенных над сабвуферами настольного компьютера, продемонстрировали смягчение эффектов отражения в помещении, повышение уровня звукового давления с превосходной четкостью и стереоизображением. Такой подход MFB позволяет реализовать сабвуферы в компактных корпусах, в том числе для саундбаров, автомобильных аудиосистем и портативных музыкальных устройств.20221027110855_ZamiSchwartzmanMFBDesktopSubs-Lead-TWeb.jpg
Я открыт к сотрудничеству посредством лицензирования или любого рода делового взаимодействия с производителями акустических систем. aX

Эта статья была первоначально опубликована в audioXpress в сентябре 2022 г.

20221027105344_Zami-Schwartzman.png
Об авторе

Зами Шварцман — инженер-электрик, окончивший в 1974 году Технион в Израиле. Он проработал в компании Motorola Communications 26 лет, занимаясь проектированием и управлением разработкой продуктов радиосвязи. Он покинул Motorola 16 лет назад и открыл собственный инжиниринговый бизнес — Thermoguide, Ltd. Большая часть его бизнеса сосредоточена на аналоговой электронике, тепловом проектировании и профессиональной аудиотехнике. В эти годы он активно участвовал в качестве субподрядчика в компании Waves Audio, Ltd., крупнейшем поставщике программных инструментов для музыкальной индустрии. Настольные сабвуферы, описанные в этой статье, были разработаны и спроектированы во время COVID-19 как дополнительный продукт, который можно добавить к любому студийному монитору ближнего поля. С Зами можно связаться через его веб-сайт www.servobass.com илипо электронной почте здесь .
Ссылка на статью :
 

Вложения

  • 20221027110855_ZamiSchwartzmanMFBDesktopSubs-Lead-TWeb.jpg
    20221027110855_ZamiSchwartzmanMFBDesktopSubs-Lead-TWeb.jpg
    354.8 KB · Просмотры: 118
  • 20221024082636_Photo1-Motion-Feedback-Subwoofers.jpg
    20221024082636_Photo1-Motion-Feedback-Subwoofers.jpg
    311.8 KB · Просмотры: 145
Последнее редактирование:
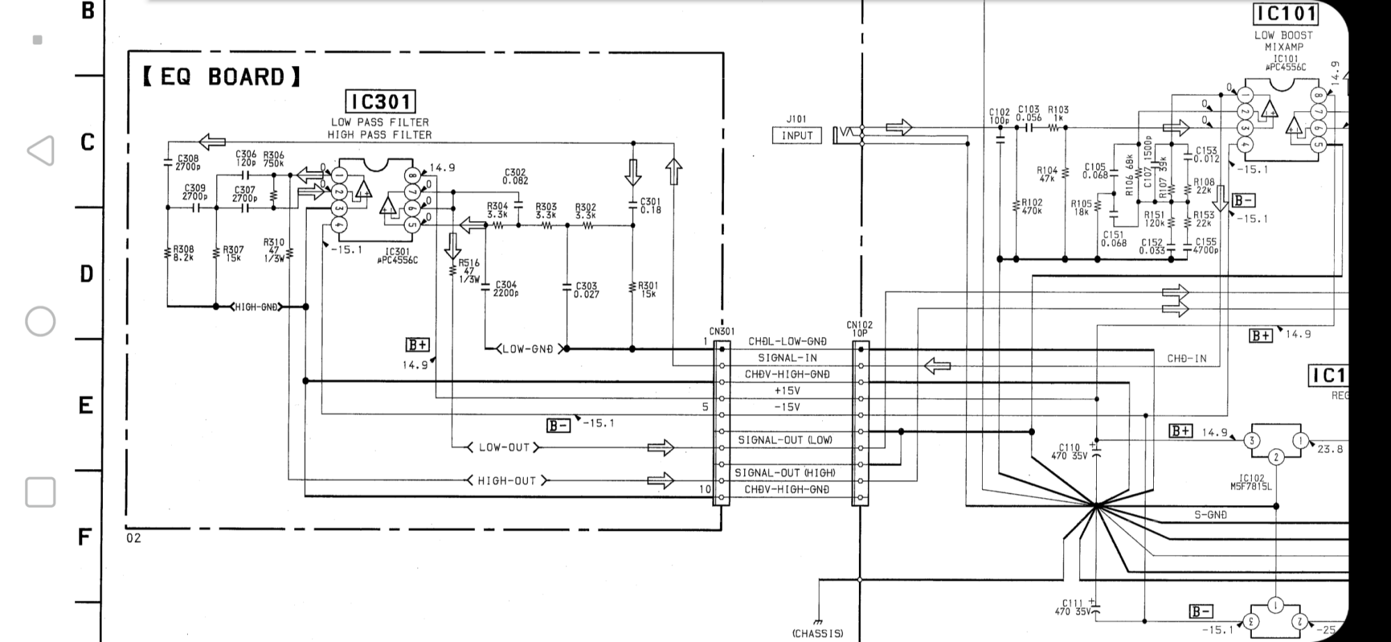
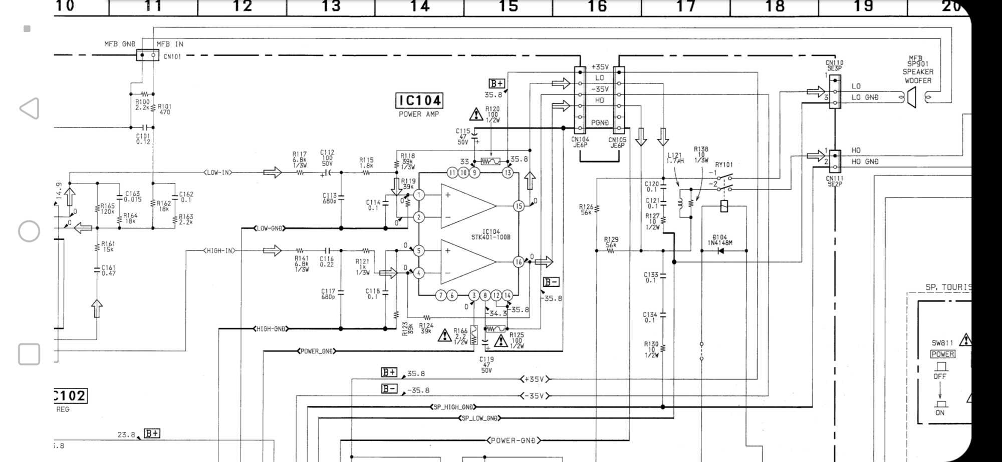
Есть интересные ас Sony-SA-H7900 они с (Motion Feedback) (Контроль движения диффузора он же Э.М.О.С.)
Скрин схемы из их сервис мануалаScreenshot_2023-10-07-01-10-06.pngScreenshot_2023-10-07-01-11-12.pngScreenshot_2023-10-07-01-11-51.png

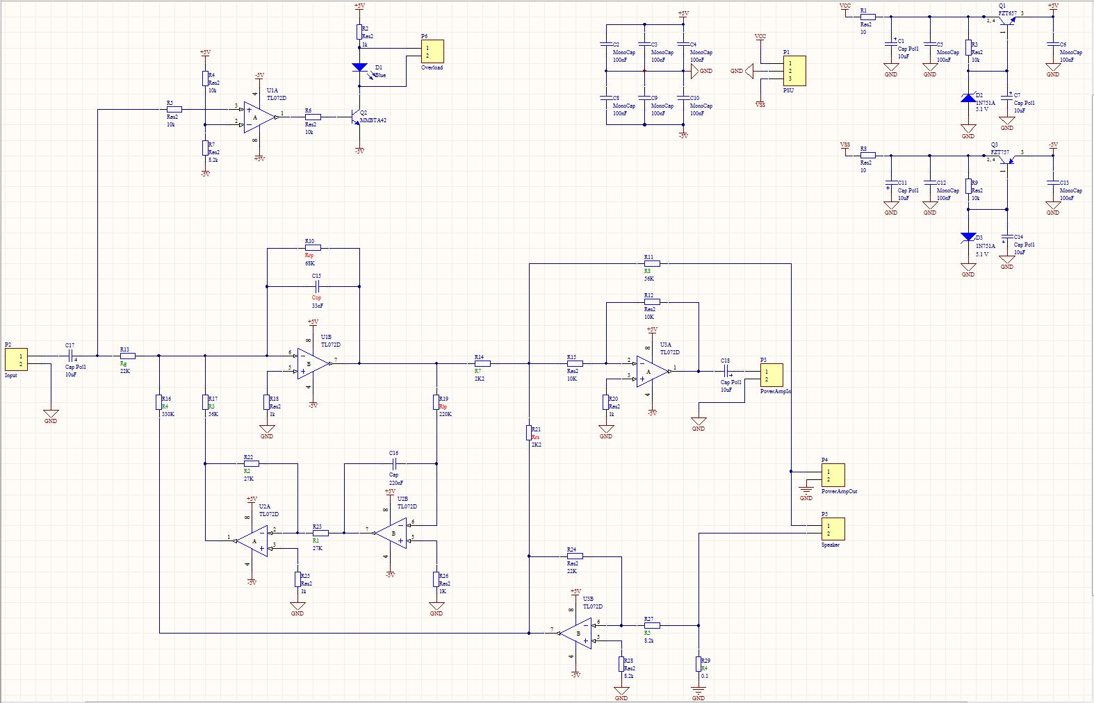
Кто разбирается в схемотехнике, на входе стоит фильтр раздела нч и сч-вч
Что здесь можно убрать лишнее для того что бы испоьзовать только эту схему ЭМОС с кратчайшим путём входа и со своим фнч, [правильно согласовать]
Вот сервис мануал
 

Вложения

Последнее редактирование:
Филипс активные АС делал и даже динамики с датчиком выпускал, их еще можно купить.
 
Филипс активные АС делал и даже динамики с датчиком выпускал, их еще можно купить.
За филипс знаю посмотрите сейчас какие на ас с эмос цены на ебей просят около 500€ за мини двухполоски полки + доставка около половины от этой суммы.. Сейчас дёшево можно купить только старый velodyne servo drive, и есть выложенные копии схем, (схемы относительно просты и хороши без буферов на транзисторах и проходных конденсаторов (сам узел ЭМОС) можно и плату с таких купить на разборке за вменяемые деньги, но у них мёртвые датчики у всёх, а информацию о датчиках фирма не разглашает (они миниатюрны около 5*5мм залиты чёрной эпоксидкой к диффузору) и ни кто не знает что за датчики , с другими датчиками их платы не работают! Их разработки ЭМОС содержатся в строгом секрете.
И у филипса схемотехника 60х-70х.. (Которая мне не нравится) На транзисторах куча буферов куча проходных конденсаторов (это не есть правильно для звука), (лучше купить уже платы от s-70 они ни чем не хуже филипса (если натроить)..
А здесь у сони всё просто, изящно на оу, думаю куда уже проще..
 
У С-70 всё неправильно. В Радио была толковая статья Имас с методикой синтеза ЭМОС с пъезодатчиком на 6ГД-2
Имас А. Усилитель с ЭМОС по ускорению диффузора. - “Радио”, 1981, №9
Схемой не обойдётесь. Всё непросто. Нужно синтезировать САР (систему автоматического регулирования) с учётом характеристик датчика, динамика, его оформления...Но не боги горшки обжигают...
Никакой мистики нет, только физика. Чего не может динамик, не сможет и ЭМОС:(
Улучшить воспроизведение НЧ до 400-500 гц может (при правильной работе). Максимальное давление не вырастет, а уменьшится (за счёт коррекции расширяется диапазон). Короче, нужен хороший мощный НЧ динамик с большим ходом:)
 
Последнее редактирование:
У С-70 всё неправильно. В Радио была толковая статья Имас с методикой синтеза ЭМОС с пъезодатчиком на 6ГД-2
Имас А. Усилитель с ЭМОС по ускорению диффузора. - “Радио”, 1981, №9
Схемой не обойдётесь. Всё непросто. Нужно синтезировать САР (систему автоматического регулирования) с учётом характеристик датчика, динамика, его оформления...Но не боги горшки обжигают...
Никакой мистики нет, только физика. Чего не может динамик, не сможет и ЭМОС:(
Улучшить воспроизведение НЧ до 400-500 гц может (при правильной работе). Максимальное давление не вырастет, а уменьшится (за счёт коррекции расширяется диапазон).
Во первых смотря какой тип ЭМОС применен, по смещению может и не увеличится, а по ускорению то увеличится, но цель применения ЭМОС не в значительном увеличении давления, а в увеличении скорости/точности, снижении времени переходных процессов (инертности), и подавление 2й и 3й гармоники! Что бы синус например 33- 35гц был чистый (при малом объеме).
А по поводу давления достаточно сравнить ачх s-70 с/без ЭМОС, по Трошину так же приводится разница но в схеме Трошина как раз таки подъём на самых низких 31-35гц он меньше чем в s70 при том что объём у Трошина 40л а в s70 ~18л . (Расширение диапазона вниз это и есть увеличение давления, слева на графике где было мало там поднимется).
Есть сохраненная статья с измерениями до/после ЭМОС по ускорению , наверное там самая "жирная" реализация, но схема сложная, и ничего не нужно синтезировать, ставится пьезо датчик при правильном монтаже схема заводится сразу регулируется только глубина влияния ЭМОС, кит набор от starbass покупается впаиваются детали ставится датчик на катушку и плата сразу заводится регулируется так же только глубина влияния, есть схема их платы ..
 
Последнее редактирование:
Да я же не спорю, просто для инфы, мало ли. Собственно, зачем ЭМОС в системе? Экономия объема ящика, не более того.
 
логотип audioXpress






« НАЗАДДЕЛИТЬСЯ
сабвуфер акселерометр ближнее поле рабочий стол сабвуферы НИОКР пластинчатые усилители мониторы ближнего поля Истории исследований и разработок тепловая защита сентябрь 2022 г. МФБ Термогид сервобас
Показать больше (14)
Зами Шварцман

Истории исследований и разработок: Настольные сабвуферы с обратной связью движения для студийных мониторов ближнего поля​

26 октября 2022, 14:10
Когда я начал свой собственный инженерный бизнес здесь, в Израиле, моим первоначальным планом было служить электронной промышленности с помощью моих навыков теплового проектирования и радиочастот, которые я приобрел за 26 лет работы над проектированием передатчиков для Motorola. Именно поэтому я назвал свою компанию «Термогид». В течение последних примерно 16 лет я был очень занят, работая над инженерными проектами для небольших высокотехнологичных фирм, и одним из моих основных клиентов была компания Waves Audio, также базирующаяся здесь, в Израиле. Я проделал для них большую работу по проектированию и анализу и продолжаю это делать до сих пор.

20221027110855_ZamiSchwartzmanMFBDesktopSubs-Lead-TWeb.jpg

Я впервые начал свой путь аудиофила 25 лет назад. У меня был друг, который покупал дорогое оборудование высокого класса и никогда не был удовлетворен тем, что он получал. Мне нравилась качественная музыка, но я решил, что лучше всего создать собственное оборудование на основе электростатических панелей, сделанных своими руками. Я построил пять разных моделей, пока не начал искать сабвуфер, который мог бы соответствовать моим электростатическим колонкам.

Проблема заключалась в том, что мне нужен был кроссовер с частотой 400 Гц, чтобы он соответствовал моим электростатическим панелям размером 100×50 см. Коммерческие сабвуферы не были такими высокими, поэтому я попробовал несколько типов концепций сабвуферов, в том числе пару линий передачи от пола до потолка, но они плохо сочетались с моими панелями. В конце концов я решил, что обратная связь по движению (MFB) — правильный путь.

Я разработал уникальный емкостный датчик положения для питания контура обратной связи, и в те годы — когда Интернет был еще молод — я действительно думал, что MFB — еще одно из моих изобретений.

Мне также пришлось решить некоторые сложные проблемы, связанные со стабильностью контура и шумом, но в конечном итоге все заработало нормально, и мой проект сабвуфера очень хорошо сочетался с панелями. Я был очень доволен результатами, и эта установка до сих пор работает нормально. Все эти годы я продолжал исследования MFB и датчиков, используя несколько типов концепций датчиков положения, которые были слишком сложными или слишком шумными.

Возможность домашней студии
В 2018 году мне в голову пришла идея настольных сабвуферов. За время работы с Waves я встретил немало звукорежиссеров в небольших и домашних студиях. Все они любили свои маленькие мониторы, заявляя, что они «продолжение их ушей» и что они никогда не подумают об использовании других мониторов. Они выполняли свою работу по микшированию, не слушая по-настоящему точных базовых нот через свои динамики. Все они в какой-то момент попробовали сабвуферы и отказались от них, потому что они плохо сочетались с их мониторами и вызывали неприятные условия в помещении.

Поэтому я подумал, что если бы я мог сделать сабвуферы достаточно маленькими, чтобы их можно было разместить под мониторами, это было бы хорошим началом. И если бы я мог спроектировать достаточно широкополосные сабвуферы, то я смог бы получить идеальное смешение фронтов акустических волн на высоте ушей слушателя. Используя кроссовер с частотой выше 100 Гц, я смог избавиться от интермодуляции низких и средних частот в мониторах и поднять их уровень звукового давления до более высокого уровня. А используя MFB, я смог получить широкополосный ровный отклик до 25 Гц в небольших герметичных корпусах. Я также мог бы получить больше преимуществ, таких как быстрое затухание переходных процессов, смягчение старения параметров драйвера и тепловое сжатие. А при прослушивании сабвуферов в ближнем поле прямая волна будет доминировать, смягчая эффекты отражения в комнате.

Итак, я отправился в более чем двухлетнее путешествие по проектированию и созданию нескольких прототипов сабвуферов MFB. На этом закончилась моя текущая версия настольных сабвуферов, настольные сабвуферы с обратной связью по движению ZRS-1, показанные на фотографии 1, которую я сейчас показываю на своем веб-сайте и которую я объясню.

20221024082636_Photo1-Motion-Feedback-Subwoofers.jpg
Фото 1: Мои настольные сабвуферы ZRS-1 с мониторами Neumann KH 120 сверху.
Прослушивание тестов с профессиональными звукорежиссерами лишило их дара речи, заявив, что у них не было такого опыта прослушивания. Они также сказали мне, что домашние студии могут стать огромным рынком для такого продукта.

Один из самых уважаемых звукорежиссеров здесь, в Израиле ( www.yuvalsound.com ), провел сеанс работы с этими сабвуферами и мониторами Neumann KH 120, которые он использует в своей студии. Он был настолько впечатлен улучшением качества звука, что оставил эту установку для демонстраций в своей студии, утверждая, что эта концепция представляет собой сдвиг парадигмы. Он бесплатно помогает мне своими навыками слушания, контактами и знаниями.

Все это заставило меня задуматься о том, что идею десктопного сабвуфера стоит коммерциализировать. У меня нет финансовых средств для инвестирования в производство, и для меня это не имеет смысла, учитывая все проблемы с цепочкой поставок в наши дни. Моя цель — заключить лицензионное соглашение с производителями динамиков. Хотя у меня нет патентной защиты, у меня есть немало знаний, практического опыта и знаний об аппаратном обеспечении, необходимом для успешной реализации MFB.

Помимо настольных сабвуферов, я также концентрируюсь на сабвуферах для автомобильных аудиосистем и саундбаров. Немногие аудиоинженеры разбираются в MFB. Это почти забытая технология, которую я вернул на основе материалов драйверов тока, акселерометров MEMS и усилителей класса D, которые являются ключевыми элементами MFB в моей конструкции.

Все эти технологии были недоступны в 1970-х и 1980-х годах, когда MFB был горячей темой исследований. Любому производителю придется потратить годы на работу талантливых инженеров, чтобы добиться того, где мои прототипы находятся сегодня.

Нижняя граница
У меня нет никаких секретов или защищенной интеллектуальной собственности, кроме моих ноу-хау и конкретных деталей моей схемы. Я могу освоить любого разработчика акустических систем с любым сабвуфером MFB, используя любой драйвер и размер корпуса в зависимости от моих схем питания и управления. Это все аппаратное обеспечение, никакого программного обеспечения или DSP — просто старомодные электронные схемы. Но это работает! Благодаря функциям DSP с коррекцией помещения, интеллектуальным кроссовером и возможностью подключения Bluetooth (BT) этот дизайн также может подойти для потребительских товаров.

Концепт
Небольшие студийные мониторные колонки широко используются дома и в профессиональных студиях. Большинство моделей основаны на двухполосной конструкции с мидбасовым динамиком диаметром от 3 до 5 дюймов в портированном корпусе и высокочастотным динамиком. Параметры конструкции мидбасового драйвера выбираются в соответствии с расчетными формулами Тиле-Смолла или другими расчетными формулами, и для данного размера корпуса уровень отклонения ограничен, что ограничивает воспроизведение низких частот. При превышении максимального уровня отклонения нелинейность динамика вызывает модуляцию средних частот басовыми нотами, ухудшая стереоизображение и четкость. Поэтому многие небольшие мониторы ближнего поля резко падают и фильтруют диапазон частот от 30 Гц до 60 Гц.

Даже при тщательном проектировании портированный корпус является резонансным, воспроизводя устойчивые, нависающие низкочастотные ноты (что приводит к гулкому или квадратному звуку). Добавление напольного сабвуфера в дополнение к компактным студийным мониторам с низким частотным диапазоном вызывает возбуждение в комнатном режиме. Иногда, даже при правильном размещении, сабвуферы плохо сочетаются со студийными мониторами.

Небольшие настольные сабвуферы, которые могут охватывать диапазон от 30 Гц до 400 Гц, можно использовать с кроссовером на частоте 100 Гц или даже до 200 Гц, что позволяет мониторам воспроизводить только средние и высокие частоты, образуя, по сути, трехполосную конфигурацию.

Идеальное выравнивание фронта акустической волны может быть достигнуто на высоте ушей слушателя, если динамики монитора расположены поверх настольных сабвуферов. А если сабвуферы ближнего поля направлены прямо на слушателя, можно значительно переносить эффекты отражения в помещении.

Корпус размером 20 × 20 × 20 см с 6-дюймовым низкочастотным динамиком казался практической целью проектирования настольного сабвуфера, на котором можно разместить множество типов студийных мониторов. Разработка такого маленького сабвуфера для мощного воспроизведения басов — серьезная задача, которую можно решить, внедрив систему управления движением для смягчения резонансов, присущих такому маленькому корпусу.

Обзор имеющихся в продаже сабвуферов
Герметичные или портированные корпуса — это классические концепции дизайна, обычно используемые для сабвуферов. Параметры драйвера должны быть тщательно выбраны для данного размера корпуса в соответствии с параметрами Тиле-Смолл (TS) или некоторыми правилами автоматизированного проектирования (САПР). Частотная характеристика портированного корпуса резонансная (порт представляет собой резонатор Гельмгольца), что дает медленные, устойчивые, нависающие басовые ноты (гулкий, квадратный бас).

Известно, что герметичные корпуса обеспечивают лучший контроль басов, чем портированные корпуса, но для покрытия нижней октавы с приемлемым переходным откликом требуются корпуса большего размера и тщательно подобранные драйверы.

Большие корпуса также требуют тщательно спроектированных распорок для снижения вибрации панели, а параметры драйвера должны тщательно контролироваться на производстве и обеспечивать долговременную стабильность.

Тепловое сжатие — еще одна известная проблема сабвуферов. Температура звуковой катушки увеличивается во время обычной работы, и когда она достигает 125°C, сопротивление медной обмотки может увеличиться в два раза, уменьшая мощность, потребляемую усилителем, почти на 6 дБ, тем самым сжимая уровень звукового давления и ухудшая переходные характеристики. Многие коммерческие сабвуферы повреждаются из-за структурных повреждений звуковой катушки из-за перегрева клея, поэтому часто используются дорогие драйверы с завышенной мощностью. Все эти проблемы можно решить, используя управление MFB.

MFB для воспроизведения басов
Динамики, использующие MFB, имеют своего рода датчик, контролирующий движение звуковой катушки. Сигнал датчика подается обратно на вход усилителя через схему управления и сравнивается с входным сигналом. Сигнал ошибки заставляет движение голоса создавать звуковое давление, которое следует за входным сигналом.

Технология MFB для низкочастотных динамиков не является чем-то новым. В течение многих лет лишь несколько производителей реализовывали эту технологию из-за ее сложности конструкции и ограничений драйверов и усилителей. Но это больше не считается проблемой современной электроники и материалов драйверов.

При использовании MFB характеристики драйвера больше не имеют решающего значения для соответствия TS или другим правилам проектирования, поскольку датчик и схема управления заботятся о частотной характеристике и подавлении резонанса.

Длинноходные звуковые катушки с уменьшенным коэффициентом силы могут использоваться для MFB с повышенной линейностью и более высоким уровнем звукового давления без ущерба для качества звука. Частотную характеристику можно сделать плоской от 20Гц и до режима развала драйвера, при этом кроссовер на мониторы можно установить от 100Гц до 200Гц.

Кроме того, с MFB можно использовать относительно небольшие корпуса без ущерба для уровня звукового давления и качества звука. В небольших корпусах вибрация панели не является проблемой, и крепления не требуются. Тепловая компрессия и гармонические искажения значительно уменьшаются при использовании MFB благодаря глобальной отрицательной обратной связи.

За последние 40 лет было исследовано множество методов измерения динамики звуковой катушки в реальном времени. Филлипс опубликовал исследовательскую работу в 1968 году и изготовил несколько моделей колонок для книжных полок MFB. Infinity, Velodyne, Sony, Yamaha, Grimm Audio и другие производители акустических систем также успешно использовали MFB.

Оптические, емкостные, индуктивные усилители, датчики Холла, сенсорные катушки, акселерометры, ультразвуковые и интеллектуальные усилители широко экспериментировали с методами управления движением звуковой катушки, но успех был ограниченным.

Многие патенты, связанные с MFB, были выданы частными дизайнерами и ведущими производителями акустических систем. Большинство патентов, связанных с MFB, были отменены, прекращены или срок их действия истек через 20 лет с даты выдачи патентов, и теперь они могут свободно использоваться промышленностью.

Современные технологии MEMS-акселерометров, надежные материалы динамиков и доступность эффективных, мощных усилителей класса D изменили представление о MFB и позволили разработать доступные небольшие сабвуферы.
Разработка прототипа для проверки концепции.
Чтобы реализовать свои идеи и продемонстрировать возможность создания небольшого настольного сабвуфера ближнего поля, я решил работать с MFB на основе акселерометра. Я спроектировал схему управления MFB, кроссоверные фильтры Линквица-Райли четвертого порядка, импульсный источник питания и мощный усилитель класса D, которые я интегрировал в корпус из МДФ размером 20×20×20 см. Я также модифицировал длинноходный динамик диаметром 6 дюймов, прикрепив акселерометр к каркасу звуковой катушки драйвера.

Основываясь на измерениях драйвера и теории управления, я решил установить параметры контура MFB для ровной частотной характеристики в диапазоне от 20 Гц до 400 Гц и реализовал схему защиты звуковой катушки от температуры в реальном времени, чтобы поддерживать температуру звуковой катушки ниже 125 ° C во время работы с перенапряжением. Я также разработал схему контроля перегрузки, которая определяет выходное напряжение усилителя и включает красный свет при приближении к шинам питания.

Блок-схема (рис. 1) показывает основные особенности конструкции этого прототипа. Сабвуфер был разработан для использования в конфигурации полного стерео, но его также можно настроить как одиночный сабвуфер, питающий два монитора с суммированием левых и правых низких частот.
Посмотреть вложение 76217

Результаты концептуальных испытаний ЗРС-1
Было построено шесть прототипов. Все эти прототипы имели ровную частотную характеристику от 30 Гц до 400 Гц без каких-либо корректировок. Тесты на прослушивание, проведенные в необработанных помещениях, показали, что прототипы сабвуферов хорошо сочетаются с несколькими марками студийных мониторов ближнего поля, демонстрируя лучшие характеристики среднечастотных и высоких частот с высоким уровнем звукового давления, превосходной четкостью и стереоизображением. Хорошо контролируемые мощные басовые ноты воспроизводятся вплоть до 30 Гц.

Теория акустики динамиков учит нас, что ускорение звуковой катушки тесно пропорционально акустической мощности низкочастотного динамика в герметичном корпусе (в поршневом режиме на низких частотах ниже уровня пробоя). Учитывая это и имея акселерометр, уже установленный на звуковой катушке, измерение выходного сигнала акселерометра было самой простой альтернативой для минимизации ошибок измерения отражения в помещении.

Измерения (рис. 2) показывают выходные данные акселерометра прототипа с MFB и без него. Первый график (зеленый) показывает сигнал акселерометра, измеренный с отключенной петлей обратной связи. Второй график (красный) показывает сигнал акселерометра с активным контуром MFB. Понятно, что без МПЧ драйвер имеет резкий резонансный отклик. При использовании MFB отклик выравнивается до диапазона от 25 Гц до 400 Гц в пределах ±1 дБ.
Посмотреть вложение 76218
Также известно, что на этих низких частотах очень близкие измерения микрофона на акустической оси динамика пропорциональны измерениям на расстоянии 1 метр в безэховой камере или в свободном поле. На рис. 3 показан 6-дюймовый динамик, измеренный на акустической оси сабвуфера с отключенным кроссоверным фильтром (зеленый), настроенным на частоту 100 Гц (красный) и, наконец, 200 Гц (синий).
Посмотреть вложение 76219
Заключение
Я продемонстрировал возможности моего небольшого настольного сабвуфера ZRS-1 MFB (фото 2), который можно использовать в качестве дополнения к небольшим студийным мониторам. Сеансы прослушивания, выполненные с помощью мониторов ближнего поля, расположенных над сабвуферами настольного компьютера, продемонстрировали смягчение эффектов отражения в помещении, повышение уровня звукового давления с превосходной четкостью и стереоизображением. Такой подход MFB позволяет реализовать сабвуферы в компактных корпусах, в том числе для саундбаров, автомобильных аудиосистем и портативных музыкальных устройств.Посмотреть вложение 76220
Я открыт к сотрудничеству посредством лицензирования или любого рода делового взаимодействия с производителями акустических систем. aX

Эта статья была первоначально опубликована в audioXpress в сентябре 2022 г.

20221027105344_Zami-Schwartzman.png
Об авторе

Зами Шварцман — инженер-электрик, окончивший в 1974 году Технион в Израиле. Он проработал в компании Motorola Communications 26 лет, занимаясь проектированием и управлением разработкой продуктов радиосвязи. Он покинул Motorola 16 лет назад и открыл собственный инжиниринговый бизнес — Thermoguide, Ltd. Большая часть его бизнеса сосредоточена на аналоговой электронике, тепловом проектировании и профессиональной аудиотехнике. В эти годы он активно участвовал в качестве субподрядчика в компании Waves Audio, Ltd., крупнейшем поставщике программных инструментов для музыкальной индустрии. Настольные сабвуферы, описанные в этой статье, были разработаны и спроектированы во время COVID-19 как дополнительный продукт, который можно добавить к любому студийному монитору ближнего поля. С Зами можно связаться через его веб-сайт www.servobass.com илипо электронной почте здесь .
Ссылка на статью :
Гениально, правильно и точно сделано. именно так и нужно заниматься низкими частотами. И на замерах все достоверно . И динамик басовый нужного габарита.
Не придраться.
 
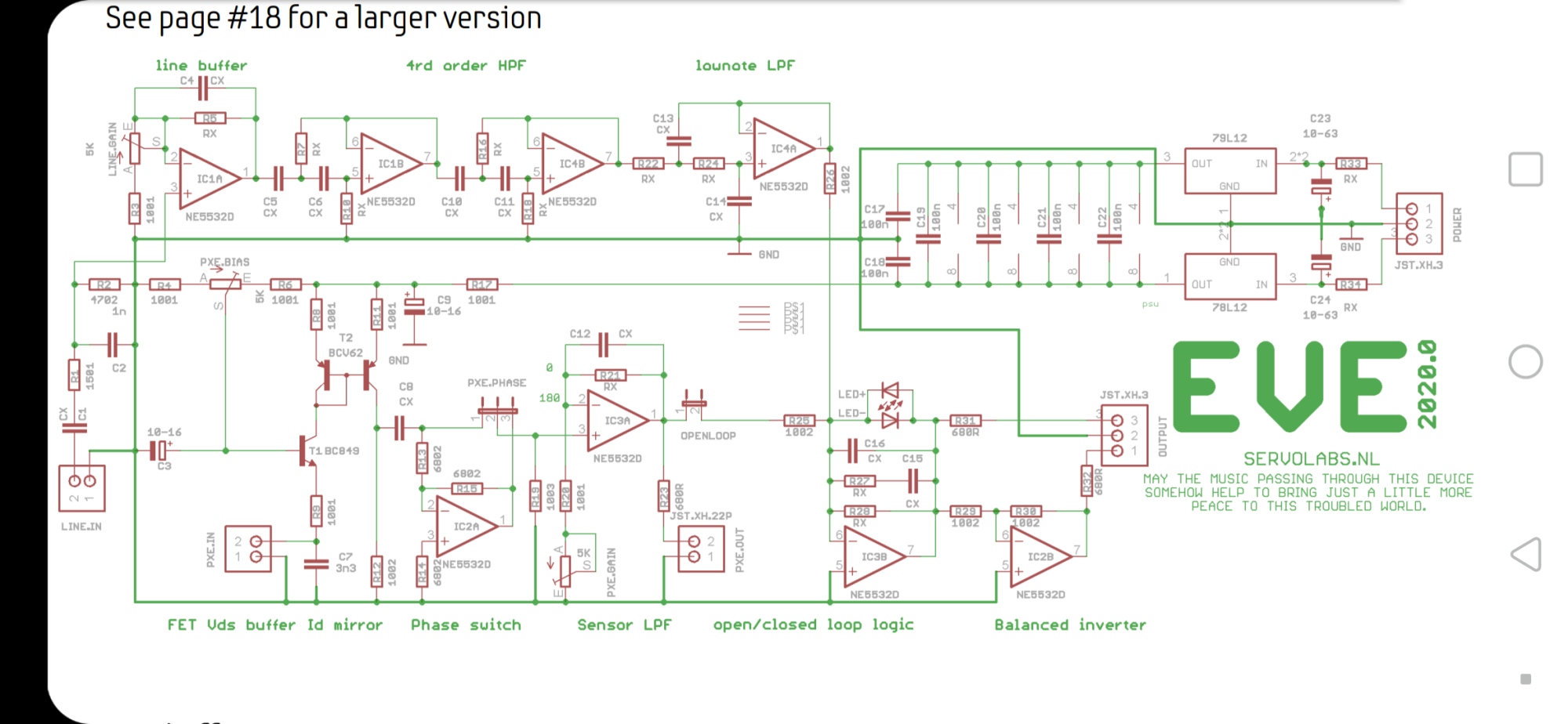
Вот фирма делает кит наборы, (уже не помню точно где именно, может и в этой версии документа нужно переводить весь текст, есть несколько версий документов и плат фирма более 10ти лет занимается разработкой/ изготовлением, есть описание сравнения с Motion Feedback от Philips, этот ЭМОС работает лучше филипсовского,
На скриншоте схема которая на стр.5,
Screenshot_2023-10-07-09-16-47.pngна платах есть ещё микросхемы ум на tpa31хх (для установки готового модуля в 2х полосную ас)
Демонстрация работы датчиков
 

Вложения

Последнее редактирование:
20221027110855_ZamiSchwartzmanMFBDesktopSubs-Lead-TWeb.jpg

Об авторе
Зами Шварцман — инженер-электрик, окончивший в 1974 году Технион в Израиле. Он проработал в компании Motorola Communications 26 лет, занимаясь проектированием и управлением разработкой продуктов радиосвязи. Он покинул Motorola 16 лет назад и открыл собственный инжиниринговый бизнес — Thermoguide, Ltd. Большая часть его бизнеса сосредоточена на аналоговой электронике, тепловом проектировании и профессиональной аудиотехнике. В эти годы он активно участвовал в качестве субподрядчика в компании Waves Audio, Ltd., крупнейшем поставщике программных инструментов для музыкальной индустрии. Настольные сабвуферы, описанные в этой статье, были разработаны и спроектированы во время COVID-19 как дополнительный продукт, который можно добавить к любому студийному монитору ближнего поля. С Зами можно связаться через его веб-сайт www.servobass.com илипо электронной почте здесь .
Ссылка на статью :
Дико плюсую статью. Кстати, единственный способ реально и дёшево побороть влияние комнаты на НЧ - сабвуфер максимально близко к слушателю, чтобы он был ещё в ближней зоне.
 
Последнее редактирование:
Дико плюсую статью. Кстати, единственный способ реально и дёшево побороть влияние комнаты на НЧ - сабвуфер максимально близко к слушателю, чтобы он был ещё в ближней зоне.
Как не согласиться с мудрым аксакалом. Точнее- с двумями.
 
Даже не знаю, а есть ли смысл? Честных 30 Гц от 5-6" не получить, они будут чисто номинальные, а на слух совсем не то.
Хорошие 40 Гц от 8" в 15 литрах ЗЯ получить не сложно. Таких динамиков мало, но самому собрать не сложно. Это уже будет ощутимый "басовый фундамент". В жилой комнате больше и не надо. Городить ЭМОС, биампинг ради того, что я получу просто в ЗЯ....
15 литров плюс пара литров для верхнего звена вполне нормально по габаритам для настольных АС.

Искажения снизу с ЭМОС упадут, но вот как на слух состыкуется сабвуфер в классе Д и полочники на лампе?
 
Дико плюсую статью. Кстати, единственный способ реально и дёшево побороть влияние комнаты на НЧ - сабвуфер максимально близко к слушателю, чтобы он был ещё в ближней зоне.
При этом саб должен быть слабеньким? А отражения один хрен вернутся.

Искажения снизу с ЭМОС упадут
Некоторые утверждают, что их слышат. Я пару раз ремонтировал S-70, даже пытался купить активные Grundig и Philips, но не произвели они на меня настолько впечатление, чтоб столько денег выбросить.
 
Хорошие 40 Гц от 8" в 15 литрах ЗЯ получить не сложно.
Есть 8" автосаб для маленького ящика. Но он требует 800 ватт. Ничего личного, только физика:)https://www.on-off-on.ru/catalog/akusticheskie-sistemy/11258/
Есть головка с ТС параметрами и оформлением и есть способы оптимизировать электрическим способом некоторые нвстройки (в пределах физических параметров головки). САР требует решения дополнительных проблем, связанных с устойчивостью, переходными процессами, перегрузкой и пр. Ещё раз повторю, простых, легко повторяемых решений (почти) нет. Вам предлагается кит системы от автора, который нужно собрать и попытаться настроить в соответствии с рекомендациями.
Наши люди делают ЭМОС на 10ГД-30 с электретным микрофоном в качестве датчика (см. Орлов. Говорят, что лучшеет (и я им верю))).
Но те, кто уже сделал, говорят, что нужна хорошая длинноходная мощная НЧ головка:(
Один из производителей- Velodyne http://www.salonav.com/arch/2005/09/054-057.htm
От 10 до 18" https://www.avreport.ru/present/nov...rov-ehtalonnogo-kachestva-digital-drive-plus/
Ниша 5-8" свободна для творчества:)https://dimoon.ru/akustika/emos-chast-1-vvedenie.html
Схема от И.Акулиничева (50 лет тому) Для 10 МАС-1
m7a051178.pngCXEMA_85-III_3AOC_10ГД-30E-Активная АС_#2_PNP.png

Для мелких головок есть решение от шведской ACE-base
 

Вложения

Последнее редактирование модератором:
Честных 30 Гц от 5-6" не получить, они будут чисто номинальные, а на слух совсем не то.
Получить можно что угодно от чего угодно, вопрос только: а нафига. На слух это будет тем хреновее, чем больше притянуто за уши.
Городить ЭМОС, биампинг ради того, что я получу просто в ЗЯ....
Когда не справляется ЗЯ можно сделать БП. Кто не умеет пилить, зато умеет паять - делают ЭМОС. Результат тот же самый.
Искажения снизу с ЭМОС упадут, но вот как на слух состыкуется сабвуфер в классе Д и полочники на лампе?
Никак. ЭМОС не может работать на опережение, зато может на задержку, поэтому получится каша.
Есть 8" автосаб для маленького ящика. Но он требует 800 ватт.
Они ещё говорят что это всё не из автозвука. Ага-ага.

Пост 62 - и эти люди что-то там про рекламу рассказывают.
 
В той статье на высоченном постаменте аграмадное "Я".
Остальное можно читать по диагонали.
 
Отметим также, что последние решения основаны на DSP (с соответствующими программами), не на "железе" и настройка сводится к измерениям (в помещении) и программированию.
 
При этом саб должен быть слабеньким? А отражения один хрен вернутся.
Да, саб может быть в разы меньше по мощности. Прямая волна для близкого слушателя - та же по амплитуде. стоячие волны - в разы слабее. Цитата из статьи: "А при прослушивании сабвуферов в ближнем поле прямая волна будет доминировать, смягчая эффекты отражения в комнате."
В той статье на высоченном постаменте аграмадное "Я".
Таки человек из Израиля, а шо такое?
Остальное можно читать по диагонали.
Ну да, схема и номиналы - ноу хау. Но - хорошая завлекалочка.

Даже не знаю, а есть ли смысл? Честных 30 Гц от 5-6" не получить, они будут чисто номинальные, а на слух совсем не то.
Имейте в виду, что до саба на столе (под столом, в столе - варианты) - меньше метра. Значит, 5...6" не надо будет иметь амплитуду, как если бы они стояли на расстоянии 3 метра. Низ будет НЕ номинальный.
Хорошие 40 Гц от 8" в 15 литрах ЗЯ получить не сложно.
По-моему, сложно. Именно хороший и именно в ЗЯ.
Таких динамиков мало, но самому собрать не сложно.
Приведёте T-S параметры? И сколько людей прочитавших смогут его собрать?
Это уже будет ощутимый "басовый фундамент". В жилой комнате больше и не надо. Городить ЭМОС, биампинг ради того, что я получу просто в ЗЯ....
Пассивная схема и ЭМОС будут звучать принципиально по-разному. АЧХ ведь не всё.
Вообще-то можно обычную стереосистему дополнить сабом, на котором/у которого сидеть. А штатные АС срезать ниже 100 Гц, чтобы они не создавали стоячие волны в комнате.
Искажения снизу с ЭМОС упадут, но вот как на слух состыкуется сабвуфер в классе Д и полочники на лампе?
А вы не говорите лампам, кто снизу, и они не обидятся.
 
Отметим также, что последние решения основаны на DSP (с соответствующими программами), не на "железе" и настройка сводится к измерениям (в помещении) и программированию.
Я уже пару раз намекал на это, и до сих пор не понимаю, почему в сфере разработки АС эра DSP досих пор не настала, достаточно посмотреть как сильно она продвинулась в смартфонах, беспроводных наушниках, переносных бумбоксах.
И когда знающие понимающие люди говорят что качественного звука там нет, хочется спросить, а что бы было, если бы развитие АС строения развивалось бы так же как нынешнее смартфоны:?
 
Вообще-то можно обычную стереосистему дополнить сабом, на котором/у которого сидеть. А штатные АС срезать ниже 100 Гц, чтобы они не создавали стоячие волны в комнате.
Что-то похожее сделал брату в комнату, в комповый стол - чисто случайно. Саб сразу под столешницей, на уровне пояса, сателлиты по бокам стола. Даже во всей комнате звук приятный. Ну как - сделал- скомпоновал готовое. Сабик и саттелиты Сони, ресивер Филипс. Саб там хитрый, с ПАС перед диффузором и без ЗПМ внутри. мне понравилось.

Я уже пару раз намекал на это, и до сих пор не понимаю, почему в сфере разработки АС эра DSP досих пор не настала, достаточно посмотреть как сильно она продвинулась в смартфонах, беспроводных наушниках, переносных бумбоксах.
И когда знающие понимающие люди говорят что качественного звука там нет, хочется спросить, а что бы было, если бы развитие АС строения развивалось бы так же как нынешнее смартфоны:?
Есть такая мультимедийная акустика, где-то встречалась, фурора не вызвала. Аналогично - читал не раз о мониторах с делением и выравниванием на DSP. Видимо - нишевой продукт.
 
В той статье на высоченном постаменте аграмадное "Я".
Остальное можно читать по диагонали.
Меня сначала покорежило косноязычие. Потом врубился, что это перевод. Мужик себя продает настырно.
Денег нету, так что пусть бы какая фирма взялась за массовое производство. Все равно у них лучше сделать не получится, а я бы сидел и роялти с этого процесса получал.
Это вкратце основное. Остальное так, между делом.
 
Есть такая мультимедийная акустика, где-то встречалась, фурора не вызвала.
ну так пользователи этих АС сигнал подают с телефонов по блютуз. там качество пережато, в лучшем случае МР3 128бит, при этом у подобных АС есть цифровые входы, и на выходе там уже другой звук.
читал не раз о мониторах с делением и выравниванием на DSP. Видимо - нишевой продукт.
Я думаю что тут дело в чем то другом, в чем мне не понять.
звуковики, обеспеченные пользователи не хотят переходить на что то новое, при этом от ЭЛТ мониторов, старых компов и кнопочных телефонов, они давным давно отказались.
 
ну так пользователи этих АС сигнал подают с телефонов по блютуз. там качество пережато, в лучшем случае МР3 128бит, при этом у подобных АС есть цифровые входы, и на выходе там уже другой звук.

Я думаю что тут дело в чем то другом, в чем мне не понять.
звуковики, обеспеченные пользователи не хотят переходить на что то новое, при этом от ЭЛТ мониторов, старых компов и кнопочных телефонов, они давным давно отказались.
во первых - это ниша активной акустики, то есть - небольшая. Мултимедия или мониторы. Всё, как я думаю. Первым не требуется супер качество, вторые мало кому требуются.
 
Имейте в виду, что до саба на столе (под столом, в столе - варианты) - меньше метра. Значит, 5...6" не надо будет иметь амплитуду, как если бы они стояли на расстоянии 3 метра. Низ будет НЕ номинальный.

По-моему, сложно. Именно хороший и именно в ЗЯ.

Приведёте T-S параметры? И сколько людей прочитавших смогут его собрать?

Пассивная схема и ЭМОС будут звучать принципиально по-разному. АЧХ ведь не всё.
Вообще-то можно обычную стереосистему дополнить сабом, на котором/у которого сидеть. А штатные АС срезать ниже 100 Гц, чтобы они не создавали стоячие волны в комнате.

А вы не говорите лампам, кто снизу, и они не обидятся.
Вот что я вам скажу....Нет! Я скажу вам больше. Возьмите любую пару любых колонок и послушайте их не усевшись на диване напротив , а придвинув их перед собой на столе. И вы таки получите свои 30 Герцелей совершенно даром.
 
Вот что я вам скажу....Нет! Я скажу вам больше. Возьмите любую пару любых колонок и послушайте их не усевшись на диване напротив , а придвинув их перед собой на столе. И вы таки получите свои 30 Герцелей совершенно даром.
100% соглашусь с Вами, в ближнем поле, "только не любых" 6-8",а с 2"катушкой и цепью от 30гд2, в ближнем поле дают 30гц, (просто в головках где керн не выступает при 30гц даже при малой мощности идёт такой лес гармоник 2й-60гц,3й-90,120гц.. Что основного тона не слышно особо..

Я уже пару раз намекал на это, и до сих пор не понимаю, почему в сфере разработки АС эра DSP досих пор не настала, достаточно посмотреть как сильно она продвинулась в смартфонах, беспроводных наушниках, переносных бумбоксах.
И когда знающие понимающие люди говорят что качественного звука там нет, хочется спросить, а что бы было, если бы развитие АС строения развивалось бы так же как нынешнее смартфоны:?
Ну почему же не настала, давно настала, китайцы (edifier и прочие) ставят dsp в бюджетные мультимедиа, там даже усилители используются которые имеют вход i2s и по цифре в некоторых моделях идёт сигнал с dsp, просто в обычном dsp (при использовании хороших головок) звук деградирует в АЦП, если на классический аналоговый вход подавать сигал, (идёт двойное преобразование АЦП-dsp-ЦАП), с цифровыми входами там тоже проблемы, dsp типа adau частоты дискретизации в основном 48кГц, если треки имеют,44.1, 48, 96, уже идёт передискретизация, тактовые генераторы при этом через пк фиговые.
Эмос давно реализован и с помощью dsp у velodyne, (но там в строжайшем секрете содержится как именно, упоминалось только что 16000 раз в секунду опрашивается датчик акселерометра нч головки (так как velodyne делает свои servo по ускорению)
Управление настройками dsp процессором ещё более 10ти лет назад реализовано через ноутбук или смартфон,
Elac, velodyne и много других фирм

До сих пор хорошие студио мониторы делаются bi/amp, three/amp с аналоговыми активными фильтрами на входе! И акцентируют на этом внимание что такие фильтра не портят качество звука источника

.
Наши люди делают ЭМОС с электретным микрофоном в качестве датчика (см. Орлов. Говорят, что лучшеет (и я им верю))).
Можно ссылку на описание статьи схемы что то не могу найти..
 
Было описание Эмос без датчика мостовая схема применительно в магнитофоне Астра 4 и была опубликована в журнале Техника Молодежи.Был такой номер журнала но утратил.Автор Пикерсгиль или Митрофанов известные по публикациям в журнале Радио.Может кто знает этот номер и год публикации журнала Техника Молодежи.
 
Нужно? https://forum.vegalab.ru/showthread.php?t=68662

Было описание Эмос без датчика мостовая схема
Несколько статей и конструкций в "Радио" - Митрофанов\Пикерсгиль, Акулиничев, Сырицо (с 70х) - легко найти (см.выше #66)))
 

Статистика форума

Темы
3,314
Сообщения
264,687
Пользователи
2,550
Новый пользователь
Александр Н.
Назад
Сверху Снизу