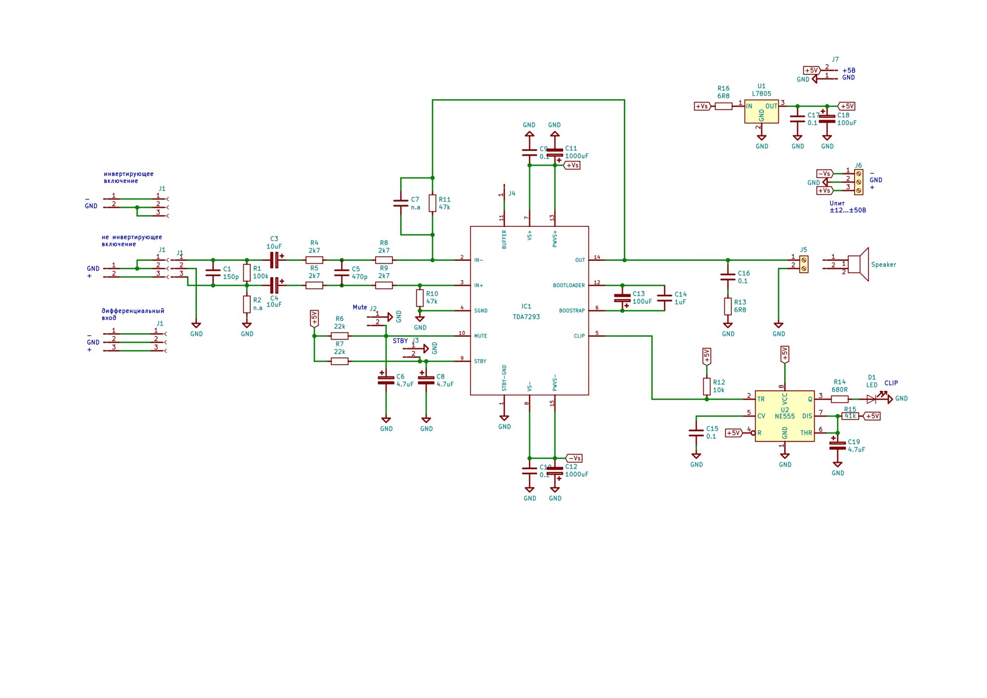
TDA7293 - инвертирующее включение

Ясно. Всё-таки проделайте опыт с отодвиганием штатного трансформатора питания. Когда витой шнур до него будет длиннее, можно будет покрутить его вокруг оси.
Провел эксперимент. Отодвинул примерно на 80см. Фон остается. Свивал два вида косичек:
1. Все три провода в косу.
2. Два провода переменки вместе, средняя точка отдельно.
Что так, что сяк - фон как был, так и остается. Даже не уменьшается. вертел трансформатор в разные положения - тоже не влияет.
 
Это что-то с конкретным ПК.
Если в это время подключить телефон к USB ПК - появляется фон.
Плохой (дешевый) без фильтра по входу БП ПК, старая история... срежет оптической мышки в колонках, раньше это была частая проблема, сейчас ПК стали лучше или ноутбуки, за счет БП, питание всегда чистое. Внешняя ЮСБ карта решает все проблемы, чистое питание, низкий шум, балансный выход, низкие искажения и т.д.
 
Провел эксперимент. Отодвинул примерно на 80см. Фон остается. Свивал два вида косичек:
1. Все три провода в косу.
2. Два провода переменки вместе, средняя точка отдельно.
Что так, что сяк - фон как был, так и остается. Даже не уменьшается. вертел трансформатор в разные положения - тоже не влияет.
А ТДА оригинальная?

Не реклама. Просто факт.
«Но мне нужны микросхемы, а не споры с китайцами. Я и так уже потерял полгода учась разбираться в сортах китайского мусора. Поэтому пару недель назад, волевым решением заказал микросхемы TDA7293 в «Чип и Дип».
Я не очень люблю этот магазин, но делать было нечего. Заказом через интернет я не смог воспользоваться: я приехал в магазин к 9-ти часам субботы, и обнаружил, что интернет-магазин работает по субботам с 10 утра. Пришлось брать с прилавка, дороже, но я по крайней мере посмотрел на микросхемы перед покупкой. Качество оказалось отличным, корпуса выглядели девственными и, разумеется, все как одна (10 штук) прошли тесты и заработали в плате с панелькой. После чего были запаяны.»
 
Последнее редактирование:
А ТДА оригинальная?
Очень похоже что оригинальные, брал в местной сети - www.impulsi.ru
Они в основном с Чип и Дип возят.

Вернул резистор R4 на место, как на схеме у Аудиокиллера, R10 заменил на 1Ом.
При закороченном входе фона нет. Совсем. Только шипение.
Всем спасибо за помощь.
 
Вернул резистор R4 на место, как на схеме у Аудиокиллера, R10 заменил на 1Ом.
При закороченном входе фона нет. Совсем. Только шипение.
Всем спасибо за помощь.
Таки шо было?
Некачественная пайка?
 
Таки шо было?
Некачественная пайка?
Был недостаток знаний в области УНЧ.
Сначала я собрал все по схеме Аудиокиллерера. Включал - был фон. Начал гуглить, на одном форуме вычитал рекомендацию по изменению схемы (R4 R10). Сделал. Фон не изчез. Обратился к уважаемым местным форумчанам. Подсказали, что при открытом входе фон это нормально... А у меня фонило и с открытым и с закороченным входом.
Сегодня вернул R4 и R10 как положено. При открытом взоде фон есть, при закороченном нету.
 
Фон скорее всего из-за корявой разводки "земли". Попробуйте все "сигнальные" земли собрать и отдельным проводником подключить к точке подключения силовой земли. Сначала напрямую, потом попробовать через резистор 10 Ом
 
а вернули это как? куда вы их переносили?
Переделка была следующая:
R4 на землю сигнала, а не на землю питания.
R10 увеличить до 10 Ом.
Эта переделка "не взлетела", вернул R4 на землю питания, R10 уменьшил до 1 Ом.

Началась новая проблема. Теперь уже когда два усилителя работают в паре.
Путем экспериментов выяснил, что как только я объединяю сигнальные земли двух каналов - в одном канале возникает легкий фон.
Раздельные земли никак не сделать, т.к. все это объединяется на миниджеке с общей землей.
Что может быть?
 
делайте отдельные БП для каждого канала,можно один транс с раздельными обмотками но выпрямители отдельные
 
Она держит до +/- 40, но чтоб наверняка на запас скачков напряжения сети +/-35.
Лучше позаботится про статику, ИМС ее боится, это заземление радиатора, металлический корпус, экраинованные провода.

Гарне рішення.

Поддерживаю, при правильном приготовлении довольно надежные.
В моём усилителе с предварительным тембро-блоком на 3-х мс NE5532 и инвертирующем УМЗЧ на TDA-7293, микросхемы обоих каналов посажены на пасте без изолирующих прокладок на один общий алюминиевый радиатор.
А поскольку отрицательное напряжения питания микросхем (-Vs) соединено с корпусом микросхемы TDA, то весь радиатор находится под напряжением (-Vs) относительно силовой земли. При этом весь корпус усилителя у меня неэкранированный, поскольку сделан из многослойной фанеры ~10-12мм, в том числе и его основание, к которому удобно в любом месте крепить платы усилителя на саморезах с литыми шайбами или "клопах".
Все сигнальные и силовые провода в усилителе неэкранированные и свиты в косички, а питание подаётся с одной стороны корпуса, где собран блок питания в корпусе от БП ПК, на другую сторону усилителя косичкой, свитой из трёх проводов (вместе с земляным проводом) длиной ~30-35 см и шагом намотки ~10-15 мм на 1 виток.
При номинальном положении регуляторов уровня звука наводок с полуметра от колонок практически не слышно. Зато при подсоединении аудио-плеера через китайский аудио-кабель дешёвой паршивости (с редким экранными проводками) длиной 5м довольно много гула при состоянии аудио-плеера в выключенном состоянии (высокое выходное сопротивление сигнала). Однако в нормальном рабочем режиме плеера, когда выходное сопротивление сигнала от плеера резко снижается, гула практически не слышно даже в паузе с расстояния 1-3 метра.
Мораль - надо использовать входной усилитель сигнала в усилителе с минимально-допустимым входным сопротивлением для снижения уровня наводок.

P.S. Уважаемый NEULO, держите нас, пожалуйста, в курсе событий с этим вариантом композитного УМЗЧ на TDA-7293. Интересно, будет ли существенное улучшение звука в сравнении со штатным вариантом.
А у меня есть на примете ещё более простой и интересный вариант безкомпозитного улучшения работы за счёт дополнительной мс на входе TDA, правда, никем не проверенный, кроме самого автора.

Georgi, 07.02.2025г, 14.ч 10м. время моск.
 
Последнее редактирование:
Все сигнальные и силовые провода в усилителе неэкранированные и свиты в косички
Зачем вы мне это все написали?
Я это все прошел, свивание проводов на такие короткие дистанции (внутри корпуса) ничего не дают вообще.
Более правильно внутри их проложить так чтоб подальше от входных цепей, сделать правильно одну точку земли и от нее плясать, входной тюльпан на землю не садить, а земля должна прийти от самой ПУ или УМЗЧ екран проводом.

У правильно собранного усилителя по землям шум (шипение) должно быть только собственный от радиодеталей и то если ухо вплотную к колонке, естественно с закороченым выходом.

Многие здесь у которых собран не один усилитель за плечами, не правильная разводка земли или силовых линий влечет за собой кучу гармонник, особенно на большой мощности когда по проводниках течет большой ток.
 
Провел эксперимент. Отодвинул примерно на 80см. Фон остается.
Ну чтож, трансформатор оправдан.
Вижу две причины:
1) Плохая разводка платы.
2) Поддельная микросхема.
Муторно, но читайте статьи про то как разводится общий провод. Не хочется резать всю плату, все дорожки, особенно если окажется что виновата микросхема. А то что она куплена в Чипе - не гарантия.
И подделки бывают разные. Одни просто не работают, а другие работают но с капризами.
По фото не смогу вылечить - надо брать в руки и сидеть-корпеть.
Желаю успеха.
 
Это что-то с конкретным ПК. Фон появляется сразу при включении. Сигнальный шнур подключен к усилителю, другой конец в воздухе - тишина. Как только подключаю сигнальный к ПК - появляется фон. Если подключаю к телефону - все чисто. Если в это время подключить телефон к USB ПК - появляется фон.
Вероятно возникает токовая петля через заземляющий сетевой провод, попробуйте его отключить в усилителе.
 
Платы с Али,все шумят имеется фон принесли мне штук 5 таких слышен фон.
 
Вероятно возникает токовая петля через заземляющий сетевой провод, попробуйте его отключить в усилителе.
Земляной в розетке не подключается, но фаза и ноль запаяны через емкости на земляной. Т.е. сетевые провода связаны через 2 конденсатора. Они на 400 В и видимо 0,1 мкФ, К73-17. Но от других источников все тихо.
 
Платы с Али,все шумят имеется фон принесли мне штук 5 таких слышен фон.
Верю не глядя. Причины те же.
1) Плохая разводка.
2) Некондиционные микросхемы.
Впрочем, написано очень много жалоб на качество купленных там микросхем, часто они вообще не работают.
Отсюда вывод. Или искать подлинные которые будут намного дороже и без гарантии и разводить, паять платы самому, а на это способны не только лишь все.
Или пора плюнуть на эту замшелую "легенду" - других усилителей и микросхем в избытке.
Хватит уже заниматься smile_9
 
Замутил Замакетил усь на 7293 требуху трясти) поёт чисто , фона нет, всё стерильно и чётко. После проб и ошибок, в итоге взял набор в чипе, клип детектор почти в подарок). Не могу сказать насколько оригинал, звонил ноги на мегаомы, на оригинал не похоже, но работает терпимо. Блок питания из двух трансов от ИБП +- 36 вольт. Мощи хоть отбавляй в клип не выходит, как раньше при питании +-24в.
5310289507872008976.jpg5310289507872008975.jpg

Вот остались смутные сомнения, схема включения универсальна, а это значит не самая лучшая. Ещё на входе стоит керамика:unsure: , тоже не лучший вариант.
RDC2-0052_sch_page-0001.jpg
 

Вложения

Последнее редактирование модератором:
аналогичный усь собран на плате разведенной по аудиокиллеру .
никакого намека даже в наушниках на какой либо фон нету .транс стоит впритык к плате .я не увидел у вас регулятор громкости .
судя по первому фото , трансформатор у вас никакой по мощности , учитывая размер платы со спичечный коробок и транс ....надо хотя вдвое больше
При отключении питания от сети - банки плавно разряжаются. Вот только в одном плече разряжается до 1В, а во втором до 6В. Этого же не должно быть?
банки гавно .
После некоторого простоя при подключении сигнального шнура появляется фон, но не 50 Гц, зудящий/свистящий. Что не пробовал - не помогло, все перепроверил. Когда сделал все было чисто и тихо.
микру через прокладку , радиатор на землю. ОБЯЗАТЕЛЬНО !
это кстати и к автору топика относится.
у микры корпус это не шасси !!!! даташит поглядите !!!
 
Забавнее всего то, что в даташите на микросхемы фирма обычно предлагает свою разводку платы. Она как правило, приличного размера, с широкими дорожками.
Потом включается искусственный куриный интеллект доморощенных улучшайзеров, в итоге на базар выкидываются платы усилителей размером с почтовую марку, с дорожками чуть толще волоса. После чего на форумах начинается многолетний стон по не тем микросхемам и проклятым китайским бракоделам.
 
Трансформаторы около100 ватт. Вторичка 28в провод 1.3 мм. При нагрузке падение около вольта 0.8-0.9. Есть транс от одиссея вторичка 36.7в. по постоянке +- 51в получается . чёт не рискнул. По рекомендации чипа макс+- 50 в. Да мне мощности и от этих за глаза. Напрягает звук резкий , хотя пару часов слушал громко вроде норм. Основная проблема как я понимаю на входе усилителя, даже китаец за 500р ( правда из двух один неисправен) звучал приятнее( Планирую заменить керамику на плёнку , вот засада надо 10мкф , а есть только 4.7.
5314586558227147561.jpg5314586558227147560 (1).jpg

есть только 4.7.
5314586558227147628.jpg
 
Последнее редактирование модератором:
"Висящий" в воздухе инвертирующий вход - работа с единичным усилением - возбуд...хотя бы резистор не меньше входного на землю или низкоомный РГ.
ПК. Фон появляется сразу при включении.
У стационарных ПК БП требует физического заземления в розетке. Иначе бегают паразиты ВЧ через конденсаторы ИБП.
 
Вот остались смутные сомнения, схема включения универсальна
И далека от даташитного варианта.
"Висящий" в воздухе инвертирующий вход - работа с единичным усилением
При Т-образной ООС #1 делитель ООС работает и при отключенном входе, усиление в норме.
У стационарных ПК БП требует физического заземления в розетке. Иначе бегают паразиты ВЧ через конденсаторы ИБП.
И палят входа при неудачном горячем подключении.
 
Последнее редактирование:
Забавнее всего то, что в даташите на микросхемы фирма обычно предлагает свою разводку платы. Она как правило, приличного размера, с широкими дорожками.
у аудиокиллера разводка идеальна и платы готовые стоят более чем гуманно , собранный усь сразу работает (если все компоненты исправны ) зачем, что то изобретать ?
усилитель зввучит прекрасно , и для дома его не просто более чем достаточно , его избыточно , и по громкости и по звучанию.




Планирую заменить керамику на плёнку , вот засада надо 10мкф , а есть только 4.7.
зачем ? там 2.2 мкф более чем достоточно
 
Трансформаторы около100 ватт. Вторичка 28в провод 1.3 мм. При нагрузке падение около вольта 0.8-0.9. Есть транс от одиссея вторичка 36.7в. по постоянке +- 51в получается . чёт не рискнул. По рекомендации чипа макс+- 50 в. Да мне мощности и от этих за глаза. Напрягает звук резкий , хотя пару часов слушал громко вроде норм. Основная проблема как я понимаю на входе усилителя, даже китаец за 500р ( правда из двух один неисправен) звучал приятнее( Планирую заменить керамику на плёнку , вот засада надо 10мкф , а есть только 4.7.
А кто сказал, что надо именно 10? Нам надо, чтоб произведение RC входной цепи или цепи ООС было примерно 25. Если 10мкф, то к нему 2,5 ком надо.
Ха. У Киллера входное 33 кила. Там стоит 0,68 мкф. И где там 10 мк?

У меня 0,33 мкФ в каналах сателлитов (раньше это были просто стереоканалы) и 1 мкФ в канале сабвуфера, схема неинвертирующая, по входам 22 кОм на землю.

Немного перемутили со схемой ))
У вас нормальный расклад НЧ-СЧ.
 
С дружественного форума: Правда в любом случае при инвертирующем включении - на входе обязательно надо ставить буфер, иначе параметры схемы сильно плывут в засимости от положения регулятора громкости.
 
Правда в любом случае при инвертирующем включении - на входе обязательно надо ставить буфер, иначе параметры схемы сильно плывут в засимости от положения регулятора громкости.
В схеме #1 данная проблема как раз отсутствует, но чуть выше шумы из-за 33 кОм последовательно по входу.
 
С дружественного форума: Правда в любом случае при инвертирующем включении - на входе обязательно надо ставить буфер, иначе параметры схемы сильно плывут в засимости от положения регулятора громкости.
На входе 10-комный регулятор и забить на положение бегунка. Шибко ранимые и впечатлительные на том друж форуме. Чуть что не так- их в обморок так и бросат, так и бросат!
 
На входе 10-комный регулятор и забить на положение бегунка. Шибко ранимые и впечатлительные на том друж форуме. Чуть что не так- их в обморок так и бросат, так и бросат!
Один "нєлох"(С) з дружнього форуму 50-омний регулятор використав. smile_1 smile_10
А повторювач таки універсальне кардинальне рішення, що перетворює змінний вихідний опір регулятору на сталий і суттєво низький.. Навчайтесь дядьку бокарьов, тут вам не там, "диплом медика"(С) не допоможе.

В схеме #1 данная проблема как раз отсутствует, но чуть выше шумы из-за 33 кОм последовательно по входу.
Пропоную пограти в арифметику. Вихідний опір потенціометричного регулятору коливається від умовно нуля Ом до чверті номіналу змінного резистору, в залежності від положення контакту, що рухається. Багато це, чи мало, думайТе. ;)

N.B. В паралельній темі я наводив посилання на досліди трьох рукосуїв з буржуазних даїв, кому та мікросхема сьогодні дійсно цікава. Почитайте, як вони виборюють кожен децибел і таки знайшли баланс між рівнем шумів і нелінійними спотвореннями підсилювача на цій мікросхемі. спровокованими номіналами опорів кіл, пов'язаних зі входами
 
Последнее редактирование:

Статистика форума

Темы
3,304
Сообщения
263,139
Пользователи
2,544
Новый пользователь
vlad'mir
Назад
Сверху Снизу