TDA7293 - инвертирующее включение

на базар выкидываются платы усилителей размером с почтовую марку, с дорожками чуть толще волоса.
Именно это очень любят китайцы, экономят на размерах текстолита, если не всегда, то очень часто.
При этом качество самих плат недоступного любителям уровня - двухслойность, маски, надписи и пр. но нередко топология страдает и экономия на спичках - любят платы без крепёжных отверстий, ну и что с ними делать? Приклеивать на термосопли?
 
Именно это очень любят китайцы, экономят на размерах текстолита, если не всегда, то очень часто.
При этом качество самих плат недоступного любителям уровня - двухслойность, маски, надписи и пр. но нередко топология страдает и экономия на спичках - любят платы без крепёжных отверстий, ну и что с ними делать? Приклеивать на термосопли?
До сих пор кошмар от пережитой "наладки" китаецкого набора , взятого по одной схеме и не глядя перекуроченного под совсем другие лампы , напряжения и токи . Подумаешь, ерунда, на шину с напряжением 15 вольт посадить лампы с 6-вольтовым накалом и все в параллель. Да фигня.
И самое дикое , что с такими чудовищными косяками эти уродцы продаются, как-то работают и их даже хвалят в отзывах. Видимо, подкупленные придурки. Настолько там все изначально дико и неправильно.
 
Замутил Замакетил усь на 7293 требуху трясти) поёт чисто , фона нет, всё стерильно и чётко. После проб и ошибок, в итоге взял набор в чипе, клип детектор почти в подарок). Не могу сказать насколько оригинал, звонил ноги на мегаомы, на оригинал не похоже, но работает терпимо. Блок питания из двух трансов от ИБП +- 36 вольт. Мощи хоть отбавляй в клип не выходит, как раньше при питании +-24в.
Посмотреть вложение 124923Посмотреть вложение 124924

Вот остались смутные сомнения, схема включения универсальна, а это значит не самая лучшая. Ещё на входе стоит керамика:unsure: , тоже не лучший вариант.
Посмотреть вложение 125076
Уважаемые читатели сайта!
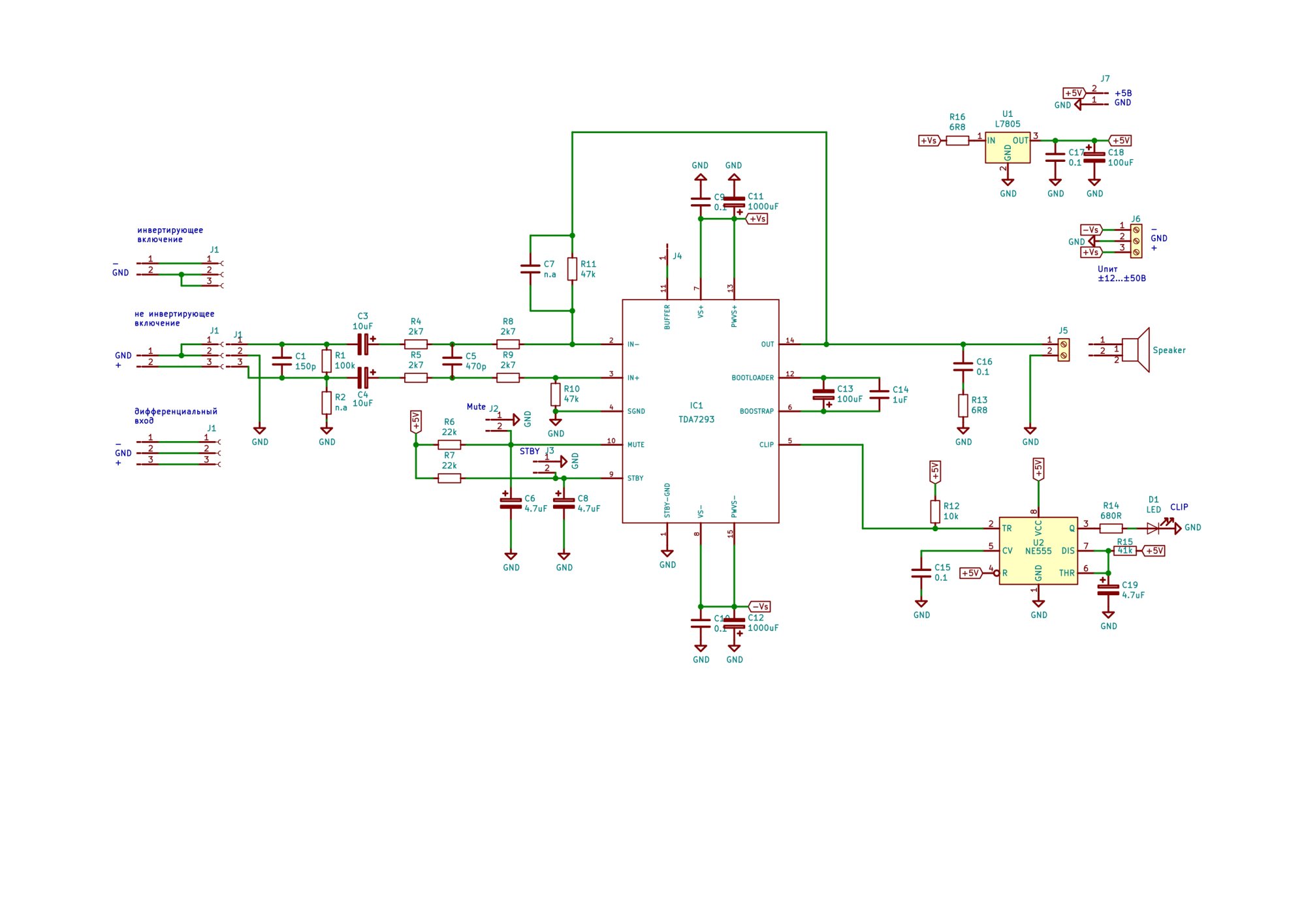
Обращаю ещё раз ваше внимание на ВОЗМОЖНОЕ отличие номиналов входных резисторов R4,R8 и R5,R9 данной платы "Oldsckool" на TDA7293 от номиналов на схеме.
У меня на этих платах вместо 2,7 кОм (по схеме) были реально установлены все 4 упомянутых резистора номиналом в 1 кОм !
Это привело к увеличению коэффициента усиления УМЗЧ
( Кумзч =1 + R11/(R4 +R8) )
с Ку = 1+47/(2,7+2,7) = 9,7 до Ку=1+47/(1+1) = 24,5
и к снижению входного сопротивления УМЗЧ (в инвертирующем включении)
с Rумзч ~=(R4+R8)=(2,7+2,7)=5,4 кОм до Rумзч=1+1=2 кОм

Других отклонений номиналов резисторов от схемы не обнаружено.
Несмотря на снижение входного сопротивления, вместо электролитического 10 мкф (по схеме) установил (в инвертирующем включении) на входе платы плёночный конденсатор 4,7 мкф. Низов вполне достаточно.

Georgi, 21.02.2025г, 18ч.10м время моск.
 
Последнее редактирование:
1740150293283.png

Это становится интересно! Из досліди трьох рукосуїв з буржуазних даїв . Там получили офонаренную скорость нарастания напряжения выходного каскада типа 100 В/мкс, но метод измерения был левоват, реально раза в три меньше.
 
Последнее редактирование:
Какой импеданс по 11 ноге в режиме Slave , Кто знает?
Откинуть входные потроха и вежливо, но настойчиво попросить выходной каскад поработать с другим "хозяином".
 
Какой импеданс по 11 ноге в режиме Slave , Кто знает?
Ёмкостной ))) Я грузил выход 11 на 50 Ом, получал несколько миллиВатт качественного звука. А также ошибочно взял ООС с 11-й ножки вместо 14-й, и... ничего на небольшой громкости не понял, звучание было нормальное (но я не знал об ошибке и специально не прислушивался). Прикольная микруха.
 
Переделал входные цепи, оказалось резисторы на входе 1к вместо 2,2к , в ООС 51к вместо 47к . Вход и Т=образную ООС сделал как тут. Получилось использовать старые площадки СМД. Звук норм. Фона нет. Буду лепить корпус.

 

Вложения

  • 5325779874360717465.jpg
    5325779874360717465.jpg
    225 KB · Просмотры: 76
  • 5325779874360717450.jpg
    5325779874360717450.jpg
    218.9 KB · Просмотры: 82
Вот тоже варганю на тда 7293,отдали платки ,но есть фон 50гц,китайская разводка еще и с двух сторон.
 

Вложения

  • проект на тда 7293.jpg
    проект на тда 7293.jpg
    442.2 KB · Просмотры: 79
Вы, очевидно, попали в «золотую середину» баланса THD/SNR с настройками и результатами из @Dxvideos пост#113 и ваш пост#114,
которые показывают результат 1Wrms/8R0 THD 0,00093 % и SNR 98,35 дБ (с)

5-6ma-normal-direncler-49-9k-4-99k-10x-gain-jfe2140-bjt-ccs-1w-se-jpg.1419113

На одном несчастном килогерце - уже тысячная, если не кривляться с её долями. Это значит, что на 20 кГц, из-за падения петлевого усиления в 20 раз при росте частоты в 20 раз, будет 0,02%, что было легко достижимо ещё на усилителях СССР и являлось типичным их параметром. 40 лет прогресса прошли мимо этой микросхемы.

Зачем надо мерить Кни именно на 20 кГц? Потому, что мы слушаем не гармоники, а интермоды. Все ВЧ-гармоники активно плодят разностные сигналы, которые падают в звуковой диапазон.

Самое смешное то, что вы видите перед собой работу той самой ловушки: нулей много, звука нету. Потому, что нули меряются на 1к, а интермоды образуются на 20...200 кГц, там линейности нету.

Из ловушки легко выйти, использовав сверхлинейные схемы, но все же знают, что много нулей - ещё не значит хороший звук, оборачиваются, и делают усилители с нулями, но без звука.

18709095.jpg
 
Если мы вычислим сумму искажений (высшие гармоники + гул на частоте 50 Гц) в корреляции с несущим сигналом на уровне +9 дБн, то получим сумму 96,8 дБн

Если исключить низкие частоты ниже 1 кГц, то сумма составит 98,1 дБв
91062978_838423ea322e872bd0cf865920d04121_800.jpg

Они сражаются за каждые 0,7 дБ искажений на 1 кГц,
И это, на самом деле, очень хороший результат!
не зная, что враг - за спиной.
 
Что они, на самом деле, натворили:
1745580375295-png.1452733

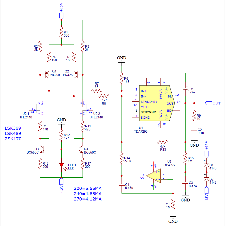
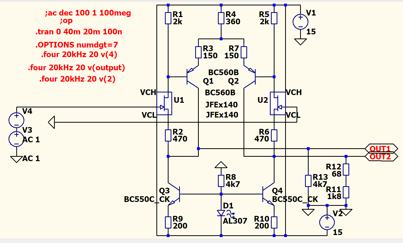
С ИМС всё ясно: для высокой линейности неприменима как по схемотехнике: это тот же забубённый Лин 67-го года, так и по измеренным результатам.

Проверим, как сказывается на общей линейности дискретная часть схемы:
1763533846476.png

Уже с первого взгляда видно: нагрузка слабого усилителя на 1к8 - ошибка, выдающая умозрительное решение и влекущая за собой искажения. Составитель схемы - валенок и никогда не имел дела с измерительными приборами.

Усилитель на ИМС имеет КуООС=10. Частотной коррекции вокруг него не наблюдается: как обычно, диевцы выше законов физики и электроники.
Но нам важно вычислить величину входного напряжения, оно же - выходное для дискретной части. Не менее 3-х вольт, при питании ИМС 2х40 В, КуООС=10 и выходном её напряжении 30 В.

1763548358118.png

На одном выходе схемы - 3 В ампл, на другом - 40 мВ.
Закоротили выход на землю через 1,8к - кругом молодцы, не замерили осциллом реальных напряжений - дважды херои. У основного усилителя +вход не работает, от него на выходе прибавка напряжения - 0,4 В из 30-ти.
Я худею, но не чрезмерно: это же дий. Элита мира. Там и турки, и латыши - поднимают электронику:

1763534866670.png

А должно быть ниже -96 дБ, на самый худой из концов. Сами понимаете: несчастные обманулись в своих лучших надеждах про 0,001%. Но они ещё лет 30 будут рассказывать, какой это хороший усилитель, а всё остальное - фуфель глинявый.

Ни один усилитель не любит закороток по выходу. И этот - тоже.

1763535063387.png

Выход на 1,8 кОма нагрузил - интересный звук получил.
Это просто издевательство над здравым смыслом и всеми принципами звукоусиления. Дебилоидам достаточно было 15 минут, чтобы проверить в симуляторе: а что мы суём на форум и показываем всему миру, чем собираемся позориться перед донбасскими шахтёрами?

Но - нет, симуляторы придумал Сатана и они лучше будут слушать дрянь, чем думать головой. Впрочем, где-то они правы. Постоянно слышу взвизги, что симулятор приукрашивает линейность. Да ради Бога, но тут её уже и приукрашивать некуда.

...баные рукосуи.
 
Последнее редактирование:
Но как-то ж можно улучшить вот это вот, которое я не стал бы трогать и двадцатиметровой палкой? Гуру выдаёт базу:

1763535765841.png

А чтоб ты жил вечно. Действительно, только этого тут и не хватало.
конденсаторы из карбона, нитрида бора или серебряной слюды
Аноптаниумные конденсаторы ещё ничо так, скоро новые поставки.
1763535908631.png


Эталонное звучание?!! Ты это серьёзно?!!

1763535999730.png

Турок - это не нация, но диагноз.
 
Что они, на самом деле, натворили:
1745580375295-png.1452733

С ИМС всё ясно: для высокой линейности неприменима как по схемотехнике: это тот же забубённый Лин 67-го года, так и по измеренным результатам.

Проверим, как сказывается на общей линейности дискретная часть схемы:
Посмотреть вложение 159644
Уже с первого взгляда видно: нагрузка слабого усилителя на 1к8 - ошибка, выдающая умозрительное решение и влекущая за собой искажения. Составитель схемы - валенок и никогда не имел дела с измерительными приборами.

Усилитель на ИМС имеет КуООС=10. Частотной коррекции вокруг него не наблюдается: как обычно, диевцы выше законов физики и электроники.
Но нам важно вычислить величину входного напряжения, оно же - выходное для дискретной части. Не менее 3-х вольт, при питании ИМС 2х40 В и выходном её напряжении 30 В.

На одном выходе схемы - 3 В ампл, на другом - 40 мВ.
Закоротили выход на землю через 1,8к - кругом молодцы, не замерили осциллом реальных напряжений - дважды херои. У основного усилителя +вход не работает, от него на выходе прибавка напряжения - 0,4 В из 30-ти.
Я худею, но не чрезмерно: это же дий. Элита мира. Там и турки, и латыши - поднимают электронику:

Посмотреть вложение 159645
А должно быть ниже -96 дБ, на самый худой из концов. Сами понимаете: несчастные обманулись в своих лучших надеждах про 0,001%. Но они ещё лет 30 будут рассказывать, какой это хороший усилитель, а всё остальное - фуфель глинявый.

Ни один усилитель не любит закороток по выходу. И этот - тоже.

Посмотреть вложение 159646
Выход на 1,8 кОма нагрузил - интересный звук получил.
Это просто издевательство над здравым смыслом и всеми принципами звукоусиления. Дебилоидам достаточно было 15 минут, чтобы проверить в симуляторе: а что мы суём на форум и показываем всему миру, чем собираемся позориться перед донбасскими шахтёрами?

Но - нет, симуляторы придумал Сатана и они лучше будут слушать дрянь, чем думать головой. Впрочем, где-то они правы. Постоянно слышу взвизги, что симулятор приукрашивает линейность. Да ради Бога, но тут её уже и приукрашивать некуда.

...баные рукосуи.
1760359366291-png.154989


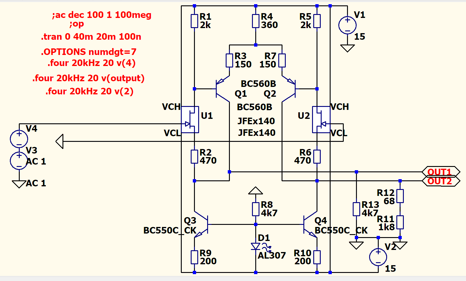
Зачем дорогие редкие полевики сюда применять?
 
Как только подключаю сигнальный к ПК - появляется фон.
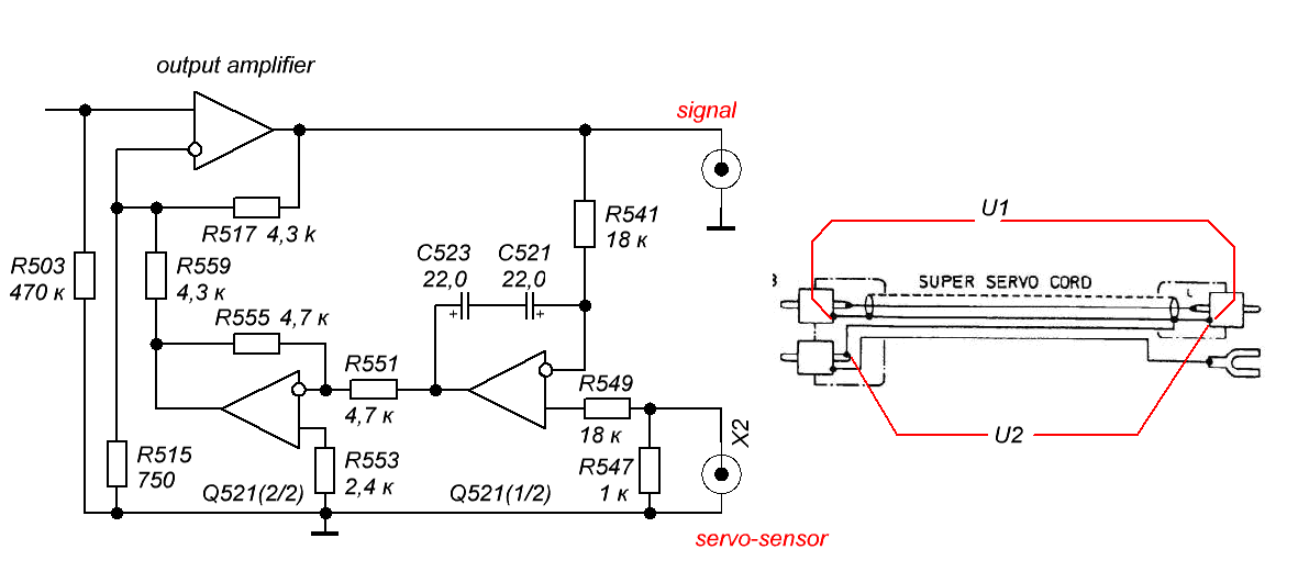
Продольная помеха это называется: ток от сети в сеть по земле сигнальных кабелей оставляет на их сопротивлении напряжение помехи. Лечится или соединением корпусов ПК и уся, или, кардинально, так, как в преде Онкио:

Компенсатор наводок в кабеле.GIF

Правый ОУ Ку521 снимает со специального кабеля напряжение помехи У1, падающее на его земляном проводе. Так как измерительная часть кабеля помещена в экран и ток земель по нему не идёт, У2 новых помех не собирает. Затем левый Ку521 усиливает и инвертирует У1, верхний левый усилитель вычитает этот сигнал из полезного.

Вуаля: на входе мощного усилителя имеем сигнал без помехи: её вычли из полезного сигнала со стороны преда, она добавилась снова в кабеле - и полезный сигнал полностью восстановился на входе УМ, без помех.

Вот так измерительная техника - а это решение именно измерительное - помогает против реальных проблем.
 
Что они, на самом деле, натворили:
1745580375295-png.1452733

С ИМС всё ясно: для высокой линейности неприменима как по схемотехнике: это тот же забубённый Лин 67-го года, так и по измеренным результатам.

Проверим, как сказывается на общей линейности дискретная часть схемы:
Посмотреть вложение 159644
Уже с первого взгляда видно: нагрузка слабого усилителя на 1к8 - ошибка, выдающая умозрительное решение и влекущая за собой искажения. Составитель схемы - валенок и никогда не имел дела с измерительными приборами.

Усилитель на ИМС имеет КуООС=10. Частотной коррекции вокруг него не наблюдается: как обычно, диевцы выше законов физики и электроники.
Но нам важно вычислить величину входного напряжения, оно же - выходное для дискретной части. Не менее 3-х вольт, при питании ИМС 2х40 В, КуООС=10 и выходном её напряжении 30 В.

Посмотреть вложение 159700
На одном выходе схемы - 3 В ампл, на другом - 40 мВ.
Закоротили выход на землю через 1,8к - кругом молодцы, не замерили осциллом реальных напряжений - дважды херои. У основного усилителя +вход не работает, от него на выходе прибавка напряжения - 0,4 В из 30-ти.
Я худею, но не чрезмерно: это же дий. Элита мира. Там и турки, и латыши - поднимают электронику:

Посмотреть вложение 159645
А должно быть ниже -96 дБ, на самый худой из концов. Сами понимаете: несчастные обманулись в своих лучших надеждах про 0,001%. Но они ещё лет 30 будут рассказывать, какой это хороший усилитель, а всё остальное - фуфель глинявый.

Ни один усилитель не любит закороток по выходу. И этот - тоже.

Посмотреть вложение 159646
Выход на 1,8 кОма нагрузил - интересный звук получил.
Это просто издевательство над здравым смыслом и всеми принципами звукоусиления. Дебилоидам достаточно было 15 минут, чтобы проверить в симуляторе: а что мы суём на форум и показываем всему миру, чем собираемся позориться перед донбасскими шахтёрами?

Но - нет, симуляторы придумал Сатана и они лучше будут слушать дрянь, чем думать головой. Впрочем, где-то они правы. Постоянно слышу взвизги, что симулятор приукрашивает линейность. Да ради Бога, но тут её уже и приукрашивать некуда.

...баные рукосуи.
Марно ти на них наїхав.
Почитай ту тему від початку. Хлопці просто взяли досить складний повторювач від Корделла і прилаштували до мікросхеми. Вони не мали на меті надлінійність як клас, і композитом то можна назвати досить умовно. Отримали виграш і за шумом, і за спотвореннями, порівняно з голою мікросхемою, і радіють собі потихеньку. За разом непогану плату спроектували
Ну, рукосуї.... smile_10
 
Марно ти на них наїхав.
Почитай ту тему від початку. Хлопці просто взяли досить складний повторювач від Корделла і прилаштували до мікросхеми. Вони не мали на меті надлінійність як клас, і композитом то можна назвати досить умовно. Отримали виграш і за шумом, і за спотвореннями, порівняно з голою мікросхемою, і радіють собі потихеньку. За разом непогану плату спроектували
Ну, рукосуї.... smile_10
Зачем дорогие редкие полевики сюда применять?
 
Зачем дорогие редкие полевики сюда применять?
Це для вас вони коштовні і рідкісні, а для них звичайні за звичною ціною.
Їх мета була вхід на польових транзисторах, вони її досягли, покращивши параметри відносно голої мікросхеми.
 
Це для вас вони коштовні і рідкісні, а для них звичайні за звичною ціною.
Їх мета була вхід на польових транзисторах, вони її досягли, покращивши параметри відносно голої мікросхеми.
Ты можешь объяснить, зачем ставить каскад с шумом 1 нв, и потом нагружать его каскадом с шумом >>10 нв?
 
Вони не мали на меті надлінійність як клас
Слухай. Але ж то - маячня. Вони ж патякають про 0,7 дБ выграшу в лiнiйностi, а це натяк на якiсь зачатки розуму. Могли ж тi клятi бiсовi виродки хоча б картою подивитися, що вони накоїли?

покращивши параметри відносно голої мікросхеми
Нихрена они не улучшили. Если про тысячную от 7293 на 1к я ещё как-то верю, потому что тогда на 20к Кг=0,02%, и это укладывается в пределы моих представлений о данном схемотипе, то добавкой любого количества новых усилителей этот показатель уже не улучшить.

Это-то они могли понять, или это - за горизонтом их понимания?

Шоб їх пiдняло та гепнуло! Вони повнiстю зламали в менi останнi залишки вiри в людину. Я їм того нiколи не подарую.

А вообще, вывод оченно прост. Если бы наши дегенераты его поняли! - но нечем.

Вы видели работу т.н. "нулевой ловушки". Они клюнули на два сраных нуля в периоде на 1 кГц, не понимая остального:
1. Что на ВЧ гармоники только растут, и что
2. Они там активно трахаются, размножая интермоды, которые сыплются вниз, в хорошо слышимые НЧ-СЧ.

И вот потом такие дегенераты мне рассказывают: сделал я усилитель с нулями, а он не звучит. И, формально, они полностью правы, ибо существо с выключенным мозгом ошибаться никогда не может:
нули есть? - есть,
звука нет? - нет.
Больше нас ничего не интересует.
И шо вы нам сделаете? Истина с нами.
 

Статистика форума

Темы
3,304
Сообщения
263,139
Пользователи
2,544
Новый пользователь
vlad'mir
Назад
Сверху Снизу