Транзисторные винил-корректоры

МС транс мгновенно возвращает звук на место. Поэтому смотрю на все эти вывороты заранее снисходительно. Надежды на прорывной звук нет и не может быть.
В интернет пространстве есть несколько человек к мнению которых я особенно внимателен, и думаю для вас будет не удивительно, что по интересующим меня вопросам они имеют прямо противоположные мнения. Плюс я, со своими тараканами. Может вас транзисторы не любят, за предвзятое отношение или за измену? :) Они все чувствуют и понимают, как и лампы._hm_
 
В интернет пространстве есть несколько человек к мнению которых я особенно внимателен, и думаю для вас будет не удивительно, что по интересующим меня вопросам они имеют прямо противоположные мнения. Плюс я, со своими тараканами. Может вас транзисторы не любят, за предвзятое отношение или за измену? :) Они все чувствуют и понимают, как и лампы._hm_
Схем, сочиненных на транзисторах, достаточно , чтобы транзисторы все поняли и простили.
Более того, они не желают знаться с бедными родственниками, рождеными по принципу "все на одном транзисторе и без всяких обратных связей. "
 
Схем, сочиненных на транзисторах, достаточно , чтобы транзисторы все поняли и простили.
Более того, они не желают знаться с бедными родственниками, рождеными по принципу "все на одном транзисторе и без всяких обратных связей. "
Что именно "все поняли", становится видно при обсуждении этих схем. И прощают себе. А "бедных родственников" везде хватает, или в ламповом королевстве их нет? Может и поверил бы, но за ламповыми баталиями тоже слежу. :)
 
Что именно "все поняли", становится видно при обсуждении этих схем. И прощают себе. А "бедных родственников" везде хватает, или в ламповом королевстве их нет? Может и поверил бы, но за ламповыми баталиями тоже слежу. :)
Скорее- болталиями, чем баталиями.
 

Вложения

  • MC1-1.JPG
    MC1-1.JPG
    30.4 KB · Просмотры: 288
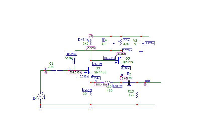
Два транзистора в типовой схеме. Чем хуже?
Не пробовал. Хотя. была идея применить на входе 2П903.

Два транзистора в типовой схеме. Чем хуже?
В сверхмалошумной схеме учитывается и шум второго каскада тоже. Хотя влияние уже сильно меньше. И BD139 уже под вопросом.
Для измерилки-примочки к звуковой карте. чтобы мерить ММ и МС бошки, сделал двойку на полевике 303 в виде повторителя и дальше КТ 683 c приличным током, чтобы резисторы поменьше. Коррекцию по RIAA пассивную, заточенную под Брюлевский диск. И полетели.
 
В сверхмалошумной схеме учитывается и шум второго каскада тоже. Хотя влияние уже сильно меньше. И BD139 уже под вопросом.
BD139 не принципиально, можно умощнить повторителем и тогда низкоомная ООС не будет проблемой.
 

Вложения

  • МС1-2.JPG
    МС1-2.JPG
    25.8 KB · Просмотры: 229
Не громковато ли будут шипеть 510kOhm, подключенные параллельно входу?!
 
Не громковато ли будут шипеть 510kOhm, подключенные параллельно входу?!
В реальном МС преде. параллельно входу должен стоять резистор соответствующий МС головке (10-1000 Ом). 510кОм это ООС по постоянке.
 
В реальном МС преде. параллельно входу должен стоять резистор соответствующий МС головке (10-1000 Ом).
И он выключит/вмешается в работу ООС по постоянному току. Да и своего шума добавит попутно.

Я считаю, что схема должна быть такой, что бы не требовались ни разделительные конденсаторы, ни шумящие резисторы, подключенные ко входной цепи.
Попробуйте перерисовать схему на двуполярное питание так, чтобы база Q3 была подключена к "земле" через обмотку ГЗМ.
 
И он выключит/вмешается в работу ООС по постоянному току. Да и своего шума добавит попутно.
Он ставится перед конденсатором и не оказывает влияния на ОС.
Я считаю, что схема должна быть такой, что бы не требовались ни разделительные конденсаторы, ни шумящие резисторы, подключенные ко входной цепи.
Попробуйте перерисовать схему на двуполярное питание так, чтобы база Q3 была подключена к "земле" через обмотку ГЗМ.
Мечтать не вредно. :) Двуполярное питание в корректорах я сейчас не делаю. Не вижу смысла пропускать ток базы через головку.
 
Он ставится перед конденсатором и не оказывает влияния на ОС.

Мечтать не вредно. :) Двуполярное питание в корректорах я сейчас не делаю. Не вижу смысла пропускать ток базы через головку.
Я тут на вашей стороне, цена транзистору пятак, а МС головку упалить запросто во-первых и дико неприятно и разорительно во-вторых. Хрен с ними, пусть лучше шумит.
Тем более, что сама тема шума от МС надута, как та цыганская лошадь через соломину. Знали бы , на каком позорном шлаке собраны МС-ММ корректоры от одной жутко важной фирмы.....И что? -И ничто. Все слушают и пузыри пускают.
 
Зачем этот отвод?
Для полной балансности, сигнал с ГЗМ должен поступать на каждый вход противофазно. При этом - должно быть обеспечено подключение к опорному потенциалу (к "земле").
Без отвода от середины обмотки это не обеспечить, так как ради снижения шума - от применения резисторов отказываемся.
Итого, сей вариант - неосуществим.

А вот соединённые базы NPN+PNP транзисторов, - вполне решают проблему входного шума.

Чтобы обеспечить стабильную рабочую точку входного каскада, - можно ООС подавать не на вход усилителя (через тот самый резистор 510kOhm), что увеличивает шум, а двигать этим сигналом питание входного каскада.
Да, на трёх транзисторах такое не получится! :) "Гурманам/минималистам" такая схема явно не понравится. :)
 
Здесь на форуме присутствует и участвует Александр Степанович, мудрый наставник по делам электрическим. И в процессе создания и измерения МС предусилителя на К538УН3 он рассчитал ожидаемый шум на выходе этой схемы, он оказался в районе микровольта.
Такой сигнал оказался на пределе чувствительности моего микровольтметра, провозился день, выяснил лишь некоторую разницу в уровне шума в каналах. По памяти, наибольшее шумовое было 1, 6 микровольта.
И это при усилении 26дБ, которое выбрано как здоровый компромисс. С бОльшим усилением уже заводилась акустика. А главное- звук заметно выигрышный, знакомый приволок пару японских МС трансов, а пара была от другого знакомого . И все эти трансы ушли курить, микросхема уделала обоих. Знакомый радостно утащил в свою аудиоберлогу эту платку, тем более, его Ортофон МС 10 Супер оказался идентичным моему. Поэтому холодно отношусь ко всем вашим спорам про лучший МС пред.
 
Итого, сей вариант - неосуществим...........А вот соединённые базы NPN+PNP транзисторов
Они уже больше 50 лет в железе существуют. И одни и другие.
Без отвода от середины обмотки это не обеспечить, так как ради снижения шума - от применения резисторов отказываемся.
Вы недостаточно ясно понимаете, что создает шум на входе корректора, и для чего существуют нагрузочные резисторы ГВ. Почему ГВ сама является источником шума и как его можно уменьшить. Это и в популярной литературе описано и в академических трудах Вогеля, Липшица и др. авторов с дотошным математическим анализом.
Ни какого среднего отвода в ГВ не надо для балансной схемы, глупость это.
 
Последнее редактирование:
Ни какого среднего отвода в ГВ не надо для балансной схемы, глупость это.
Обоснуйте. Или покажите, что вы называете "балансным подключением".
Я понимаю балансность так, как сделано в трансформаторных входах и/или выходах с XLR-разъёмами.
 
"Balanced Phono-Amps" - Burkhard Vogel
Академический труд с расчетами, обоснованием практически каждого элемента. Доступна в сети.
 
Обоснуйте. Или покажите, что вы называете "балансным подключением".
Если вход балансного корректора уже привязан к земле через резисторы, этого достаточно и нет необходимости отдельно привязывать к земле еще и обмотку головки. В этом случае экран балансного кабеля соединяют с землей только со стороны корректора.
 
Если вход балансного корректора уже привязан к земле через резисторы, этого достаточно и нет необходимости отдельно привязывать к земле еще и обмотку головки. В этом случае экран балансного кабеля соединяют с землей только со стороны корректора.
Балансный вход предполагает два равноценных сигнальных провода , которые могут быть привязаны к общему проводу , а могут быть и не привязаны, в случае входного трансформатора.
Предусилитель с выходом на трансформаторе имеет заземленную средней точкой вторичку, на концах ее сигналы балансные, но если средняя точка перебрасывается на нижний край вторички, получается обычный несимметричный выход на коаксиальный кабель.
 
Как я понял, товарищ считает, что балансный сигнал с головки снять вообще нельзя т.к. нет отводов от средних точек катушек головки.
Обоснуйте. Или покажите, что вы называете "балансным подключением".
Я понимаю балансность так, как сделано в трансформаторных входах и/или выходах с XLR-разъёмами.
 
Как я понял, товарищ считает, что балансный сигнал с головки снять вообще нельзя т.к. нет отводов от средних точек катушек головки.
Правильно понимаете, - без центрального отвода в обмотке снять сигнал балансно нельзя.
И раз ГЗМ с такими отводами не существуют, - то и УК с балансным входом неосуществим.
 
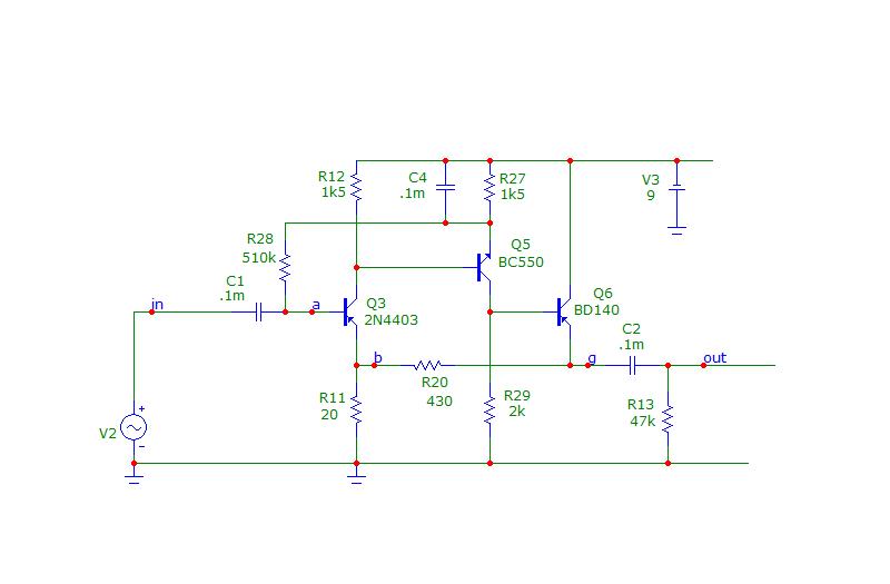
Вот балансный корректор
 

Вложения

  • изображение_2023-01-20_122323572.png
    изображение_2023-01-20_122323572.png
    456.5 KB · Просмотры: 312
Вот балансный корректор
Балансный, но в нём есть резисторы на входе, - R1, R2 и R3. Они все шумят. И они были бы не нужны, если источник сигнала имел заземлённую среднюю точку.
 
Балансный, но в нём есть резисторы на входе, - R1, R2 и R3. Они все шумят. И они были бы не нужны, если источник сигнала имел заземлённую среднюю точку.
А что, шум резисторов -он не шунтируется, как обычно, омическим самой ММ башки?
Или не делали простого опыта: выдернуть кабель от вертушки, послушать, включить кабель, послушать- и успокоиться насчет?
чем дольше живу, тем злее вопросы, какой соломой забиты головы несчастных звуколюбов. Каждый первый знающий обязан запугать их до усрачки, шумами, фоном, частотами,искажениями. Чтобы сидел, не рыпался , не совался в священные покои Дворца Великого Звука.

Моя идея-фикс - избавиться от тех резисторов на входе, от которых можно избавиться.
Балансный источник, то есть, привязанный к "земле", имеющий противофазные выходы, даёт такую возможность.

Ладно, моё занудство затянулось, прекращаю. :)
Куда проще: выткнуть штеккер- воткнуть штеккер. И задуматься об услышанном.
Вот к примеру, взять меня. Сегодня прогулялся к другу , с измерилкой на плече, помочь ему стыковать саб в систему, правильно. И что в итоге? Да ничего! Разобрав по костям его домашку из пары двухполосок и саба, убедились, что он до моего посещения , на слух , идеальным образом настроил свою домашку, в точке прослушивания, с помощью пары носков и двух пар мячиков. Мне осталось только поелозить микрофоном на шуме и свипе, поняв, что все совершенно замечательно, в пределах комнатных неприятностей.
Всем бы такой волшебный слух и понимание жизни, как у того доктора Пономаренко. Да продлит Аллах эмиссии его лампам в моем ламповом корректоре!
 
R1, ....... Они все шумят. И они были бы не нужны, если источник сигнала имел заземлённую среднюю точку.
Скажите, зачем стоит R1 =47кОм именно такого номинала во всех корректорах? Почему это считается стандартом? Как обходят этот стандарт для уменьшения шума? Какой шум создаёт сама головка как генератор энергии и как его считать, знаете? Какой шум создаёт сопротивление? Почему в одном месте номинал сопротивления пытаются уменьшить предельно, а в другом нужно как можно больше номиналом?
Сколько много вопросов, но на них давным давно даны ответы. Их просто надо знать, а не придумывать отсебятены.
............................................
Вначале надо освоить азы и почитать теорию. А пока вы.....просто путаетесь в двух соснах.
 
Последнее редактирование:
Скажите, зачем стоит R1 =47кОм именно такого номинала во всех корректорах? Почему это считается стандартом? Какой шум создаёт сама головка как генератор энергии и как его считать, знаете?
Вначале надо освоить азы и почитать теорию. А пока вы.....просто путаетесь в двух соснах.
47кил это средняя температура по больнице, надо с чего-то начинать. А там увидим, какой-то башке 47 этого мало, а какой-то много.
 
47кил это средняя температура по больнице, надо с чего-то начинать. А там увидим, какой-то башке 47 этого мало, а какой-то много.
Это уже делает опытный мастер. И емкость шнурка измерит и конденсатор подберёт на входе. Данные паспорта ГВ проверит в натуре.....Но кто делает понимая, что он делает и зачем, это одно. Кто методом тыка, это совершенно другое.
 
Последнее редактирование:
Это уже делает опытный мастер. И емкость шнурка измерит и конденсатор подберёт на входе. Данные паспорта ГВ проверит в натуре.....Но кто делает понимая, что он делает и зачем, это одно. Кто методом тыка, это совершенно другое.
Опытный мастер не будет подбирать ёмкость параллельно входу, а лишь подавит входной резонанс резистором параллельным головке. Входную ёмкость следует стремиться сделать минимальной, сюда же следует относить появление каскода во входном каскаде MM RIAA корректора.
 

Статистика форума

Темы
3,304
Сообщения
263,097
Пользователи
2,544
Новый пользователь
vlad'mir
Назад
Сверху Снизу