Транзисторные винил-корректоры

у неведомого создателя корректора не было ни ОУ, ни интеллекта, зато в голове роилось множество концепций, а последние лет 50 он проспал в анабиозе.
Peter J. Baxandall (August 11, 1921 – September 8, 1995)
Так он 30 лет уже спит, но не в анабиозе. На то время, когда он этот эскиз представил, выбор ОУ был ограничен. Смысл его идеи в пассивной цепи 75мкс на выходе.
Насчет множества концепций вы абсолютно правы. :)
 
Вы знаете их наделал кучу с разной коррекцией пассивной активной распределенной. только не делал по входу когда на входе 6.8 ком высокочастотная корр по моему.
На мои уши лучший вариант идеи Сухова это малая вх емкость. 150ком вх сопротивление. апер коррекция. Коррекцию 7950 мкс. счидаю можно и удалить или сместить пониже. и естественно корректор как можно ближе к головке.
Нагрузка в 150 ком резко меняет поведение головы на верхнем крае, причем, у каждой это поведение свое.И его надо индивидуально корректировать , отчего схема теряет универсальность и становится прибитой к конкретной башке.

Peter J. Baxandall (August 11, 1921 – September 8, 1995)
Так он 30 лет уже спит, но не в анабиозе. На то время, когда он этот эскиз представил, выбор ОУ был ограничен. Смысл его идеи в пассивной цепи 75мкс на выходе.
Насчет множества концепций вы абсолютно правы. :)
Специально выносил вч коррекцию на выход корректора, народ сказал - звук неважный. Я молча согласился.
 
Специально выносил вч коррекцию на выход корректора, народ сказал - звук неважный. Я молча согласился.
Только что закончил восстанавливать пред Onkyo P-309, в нем корректор такого типа, но дискретный. Недолго послушал (пара дисков) - звук нормальный, чуть другое восприятие. Высокие спокойнее, мягче звучат как-то. Редкие щелчки пролетают незаметно, внимание на них не акцентируется. Такое вот имхо, и хотел узнать мнение других.
Но сделайте поправку - я не привык к ламповым корректорам. smile_10
 
Только что закончил восстанавливать пред Onkyo P-309, в нем корректор такого типа, но дискретный. Недолго послушал (пара дисков) - звук нормальный, чуть другое восприятие. Высокие спокойнее, мягче звучат как-то. Редкие щелчки пролетают незаметно, внимание на них не акцентируется. Такое вот имхо, и хотел узнать мнение других.
Но сделайте поправку - я не привык к ламповым корректорам. smile_10
Да, коррекция по вч, вынесенная из обратной связи, что-то улучшает в звучании в целом.
Импульсная помеха от песка и царапин -суровое испытание для схемы с общей ООС. Особенно в пределах одной микросхемы.
 
Нагрузка в 150 ком резко меняет поведение головы на верхнем крае, причем, у каждой это поведение свое.И его надо индивидуально корректировать , отчего схема теряет универсальность и становится прибитой к конкретной башке.
Полностью согласен. Номинал этого резистора и конденсатора на входе сильно меняет АЧХ корректора на ВЧ, в зависимости от импеданса головы.
 
Импульсная помеха от песка и царапин -суровое испытание для схемы с общей ООС. Особенно в пределах одной микросхемы.
Чем глубже ООС, тем меньше проблем с перегрузкой. Истина в самой крайней инстанции. Ну, если вы не увлекаетесь сюрстрёмингом.
 
Полностью согласен. Номинал этого резистора и конденсатора на входе сильно меняет АЧХ корректора на ВЧ, в зависимости от импеданса головы.
Мне проще, все могу увидеть здесь и сейчас с помощью измервинила, на ходу подстроить, добиваясь наилучшей линейности АЧХ, а потом на прослушке понять, все ли получилось как задумано. Потому как много случаев, когда ровная ачх сопровождала достаточно некомфортный звук . А плавный спад наверху возвращал звук в норму.
И кстати, самые кайфовые по звуку бошки те. у которых нет резонансного вздрыка наверху, даже спадающие отдачей с 10 кил, но плавно. Таких по памяти несколько, и все оставили щемящее чувство прекрасного. Одна- МСС 120 Dual , мс с высокой отдачей и сменной вставкой. (Такие есть, оказывается, тот же Denon DL-80)
Добавлю, что поскольку корректор еще служит как проверочный для разных бошек, его конструкция удобна для быстрой разборки , выноса из корпуса на длинных проводах и подключении без муторной отпайки разъемов .
И вдогонку, малую емкость по входу несложно получить применением тупенького ровненького триода с усилением раз в 20-30. Усиление выжмем дальше, а шум и емкость задает входной каскад.
 
Последнее редактирование:
И кстати, самые кайфовые по звуку бошки те. у которых нет резонансного вздрыка наверху, даже спадающие отдачей с 10 кил, но плавно. Таких по памяти несколько, и все оставили щемящее чувство прекрасного. Одна- МСС 120 Dual , мс с высокой отдачей и сменной вставкой. (Такие есть, оказывается, тот же Denon DL-80)
Если сравнить этот Dual/Denon и Ortofon MC 10 Super, что скажете. Намного ли проиграет Ортофон, если не брать во внимание высокий выход и сменную иглу, на ваш взгляд?
 
Раз пьянка пошла не по ламповым...:)
не ламповый ...но простой...
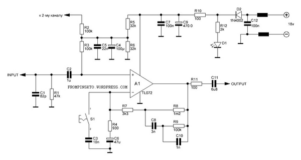
Простой винил-корректор на 2 канала(стерео) на одном распространённом ОУ с JFET полевиками.

Посмотреть вложение 41018

Чел собрал с дополнительным конденсатором для подъёма ВЧ на 4Дб и показывает видео работы винил-корректора ...

У фонокорректора Dual звук, как по мне то Лучше.
 
Если сравнить этот Dual/Denon и Ortofon MC 10 Super, что скажете. Намного ли проиграет Ортофон, если не брать во внимание высокий выход и сменную иглу, на ваш взгляд?
МС 10 Ортофон тянет за собой пред или трансик, весь комплект вывалится в тучу денег, сравнение несравнимое. Просто тот Дюал МСС120, который от рождения Денон , даже в своем бюджетном секторе играет на мой слух совершенно замечательно
 
А на мой слух Ortofon MC 30 supreme лучше чем Grado Gold но серьезно хуже ZYX (модель не помню)за 1,5к[imath]и Koetsu Rosewood за 3к[/imath]. Но коетсу на любителя, очень деликатьно подрезает вч и песочек почти не заметен. Так что экономическая целесообразность в первую очередь.
 
А на мой слух Ortofon MC 30 supreme лучше чем Grado Gold но серьезно хуже ZYX (модель не помню)за 1,5к[imath]и Koetsu Rosewood за 3к[/imath]. Но коетсу на любителя, очень деликатьно подрезает вч и песочек почти не заметен. Так что экономическая целесообразность в первую очередь.
У каждой головы свой почерк, единственное отличие МС от ММ, на мой слух- у МС нет присущего многим ММ окраса, призвуков резонансных . Хотя, есть привнесенная подвижкой некая яркость , как у того же Денона 103 .
.И есть ощущение. что параметр разделения каналов очень сильно влияет на качество стереозвука, сильнее всего прочего.
 
Одна- МСС 120 Dual , мс с высокой отдачей и сменной вставкой. Тот Дюал МСС120, который от рождения Денон
Саша, Дуал сам головы не делал, для него это делали три конторы Шур, Аудиотехника и Ортофон. Конкретно Dual TKS MCC120 это клон Аудиотехники AT-31E, Денон тут не причём.
 
Последнее редактирование:
Саша, Дуал сам головы не делал, для него это делали три конторы Шур, Аудиотехника и Ортофон. Конкретно Dual TKS MCC120 это клон Аудиотехники AT-31E, Денон тут не причём.
И выпускался в Японии.
У меня эта бошка на Дюале 741 стояла. На головке надпись была - Япония.
 
Саша, Дуал сам головы не делал, для него это делали три конторы Шур, Аудиотехника и Ортофон. Конкретно Dual TKS MCC120 это клон Аудиотехники AT-31E, Денон тут не причём.
Михалыч, лопни мои глаза, которые на спине у этого Дуаля МСС120 читали : Denon DL ...чего-то там. И допускаю, что МСС120 могли пришпандорить в того Дюаля взамен сиротской штатной дюаловой бошки типа DN , он же Ортофон,тонкий-звонкий .
 
Так кажись на спине у него была надпись МСС120. Если склероз не изменяет.
 
Винил и "экономическая целесообразность" вещи несовместимые. _da
А шо делать? CD ушли в утиль. Можно, конечно, заморочиться с Lynx24 ( у друга пылится) но зачем? После того как услышал в чем разница, все время ловишь себя на мысли, чдо это 16бит/компрессия итд. А так, остался винил и ХДД.
 
А шо делать? CD ушли в утиль. Можно, конечно, заморочиться с Lynx24 ( у друга пылится) но зачем? После того как услышал в чем разница, все время ловишь себя на мысли, чдо это 16бит/компрессия итд. А так, остался винил и ХДД.
Меня устраивает сидиплеер Таскам CD200 на замену уверенно сдохших лазерами Филипсов . Тем более удачно, что Таскам читает CD CD-RW CD-R MP3 и WAV
 
Denon-а этого на вторичке много предложений, а вот иголки проблема. Тушки либо без иголок, либо кантилевер в виде кочерги.
 
Denon-а этого на вторичке много предложений, а вот иголки проблема. Тушки либо без иголок, либо кантилевер в виде кочерги.
У него вставка съемная , значит может быть где-то в предложениях .
 

Вложения

  • dn120.jpg
    dn120.jpg
    23.2 KB · Просмотры: 85

Вложения

  • ImportedPhoto_1715766313344.jpg
    ImportedPhoto_1715766313344.jpg
    193 KB · Просмотры: 87
Я брал иголки в интернет-магазине в Польше. Там большой выбор.
Дешёвые реплики неизвестного происхождения, годны когда нет ничего другого, до JICO и, тем более, до оригинала им как до луны, да и что хотеть за 27$. Привозили когда-то для Шура V15-III такое, послушал пару пластинок и продал. На фото оно слева, в середине качественная реплика от Walco, справа - оригинал. Толщина кантилеверов говорит сама за себя.

show_file.php
 
Последнее редактирование:
Михалыч, а глянь-ка , у двух вставок справа с края трубки видна припаянная натяжка, металлонитка , видимо. А у левого фуфела следов пайки нет. То есть, похерили демферную нить , кайодлы. Значит. жди на ачх выкидыш наверху.
 
Разве эта нить - демпферная?
Я думал, она не даёт иглодержателю выползти из упругого элемента (под действием усилия со стороны канавки на иглу).
 
Т.е. вставку получается надо и с этой стороны смотреть. Буду знать.
 

Статистика форума

Темы
3,304
Сообщения
263,097
Пользователи
2,544
Новый пользователь
vlad'mir
Назад
Сверху Снизу