Транзисторные винил-корректоры

Загляньте під спідницю більш-менш пристойному програвачеві компакт дисків.
Ви там обовязково побачите цифровий фільтр. Це вже таки не 16\44.1 ;)
А ви спробуйте пошукати журнали Audio, з вимірюваннями. Або подивіться виміри ЦАПів в режимі 16/44,1 , Наприклад Lynx_24 Андроннікова. Думаєте він не знав про цифрові фільтра? Тест диск Сухова вам у поміч!

Тема шумов квантования уже давно в прошлом. Она была актуальна лет 30-35 назад. Сейчас уже нет проблем обеспечить, даже в копеечных смартфонах или активных колонках уровень шумов, помех и искажений на уровне -100 - 90 дБ в электрическом тракте. Даже при работе самого простого и дешевого блютуза уже вполне приличные параметры, не говоря о современных звуковых картах для ПК, где искажения и уровень шума может быть еще на один два порядка ниже. и соответственно в тысячи раз меньше, чем на виниле.

.
Сферический конь в вакууме!
 
Я це вже проходив, мені не цікаво. Як і режим 16\44.1, який сьогодні в явному вигляді ніде не використовується. Тим більше, в овдитильських "залізних" програвачах компакт-дисків.
Рекомендації від Сухова і Андроннікова, на які Ви послались, сьогодні також недоречні. З тієї ж причини.
 
Я це вже проходив, мені не цікаво. Як і режим 16\44.1, який сьогодні в явному вигляді ніде не використовується. Тим більше, в овдитильських "залізних" програвачах компакт-дисків.
Рекомендації від Сухова і Андроннікова, на які Ви послались, сьогодні також недоречні. З тієї ж причини.
А я десь казав про щось іньше, крім 16/44,1? Здається, я дотримуюсь теми. А ви, трохи відхилились. З повагою...

Я це вже проходив, мені не цікаво. Як і режим 16\44.1, який сьогодні в явному вигляді ніде не використовується. Тим більше, в овдитильських "залізних" програвачах компакт-дисків.
Рекомендації від Сухова і Андроннікова, на які Ви послались, сьогодні також недоречні. З тієї ж причини.
І мені не цікаво. Компактів здихався вже давно. Але ми тут не за цим...

Тим більше, в овдитильських "залізних" програвачах компакт-дисків.
Рекомендації від Сухова і Андроннікова, на які Ви послались, сьогодні також недоречні.
Я про те, що якість ЦАПа не є боттлнеком. У цьому випадку це формат. Нехай ЦАПа буде хоч 32 на ГГц, а носій 16/44 ви, все одно, отримаєте 1%/1кГц/-60дБ.
 
Тема шумов квантования уже давно в прошлом. Она была актуальна лет 30-35 назад.
С тех пор на CDAudio-фонограммах разрядов больше не стало. Как было 16 так и есть (скажите спасибо Sony, а то Philips вообще только 14 хотел сделать!). И меньше, чем на 1/65536-ю долю вы напряжение изменить не можете, именно такова "точность" цифрового сигнала. С частотой дискретизации дела обстоят ещё хуже.
 
С тех пор на CDAudio-фонограммах разрядов больше не стало. Как было 16 так и есть (скажите спасибо Sony, а то Philips вообще только 14 хотел сделать!). И меньше, чем на 1/65536-ю долю вы напряжение изменить не можете, именно такова "точность" цифрового сигнала. С частотой дискретизации дела обстоят ещё хуже.
И 16 бит вполне достаточно для того, чтобы предельно "качественно" послушать музон, оцифрованный с пластинок, где динамический диапазон, реально, не выше 60-65 дБ, а искажения выше 5 кГц порядка 3-5 -10%. Тут основная проблема не в низком семплинге, а в качестве записи или сигнала с винилового проигрывателя, как основного источника той музыки, которую слушает большая часть людей. Качественную цифровую запись в формате 16/44,1 вы не отличите на слух от более высоких форматов семплинга потому, что у человека, как анализатора параметров звуковых сигналов разрешение слуха на порядки хуже. Например большинство людей не слышать нелинейные искажения, если они ниже 1-3%. Это все было доказано и исследовано еще лет 35-40 назад. И просто смешно слушать споры людей о том какая аппаратура звучит точней или качественней в отношении анализа семплинга. Практически любая старинная музыкальная запись всегда звучит с дикими нелинейными искажениями, которые в той или иной форме люди слышат как легкий хруст в звуках у инструментов или голосов певцов. Тема рассуждений о роли семплинга надуманная. Человек не в состоянии расслышать разницу записей с разным семплингом выше 16/44,1, если она сделана на современной цифровой студийной аппаратуре и сохранена в виде файла без сжатия цифровых данных, например в формате VAW .

WAV (Waveform Audio File Format) — это стандартный формат аудиофайла для хранения звукового потока битов на персональных компьютерах. Формат был разработан и впервые опубликован в 1991 году IBM и Microsoft. 1

WAV — это формат несжатого аудио без потерь, в котором хранятся необработанные аудиоданные без какого-либо снижения качества или размера. Файлы WAV обеспечивают максимальную детализацию и точность звучания. 2

Из-за высоких параметров WAV чаще используется в профессиональной аудиоиндустрии и звукозаписи, но большой размер файлов ограничивает его применение в домашней фонотеке и особенно в сетевых решениях. 3

WAV также является стандартным форматом кодирования для компакт-дисков. 2
 
В чем суть вашего вопроса, уточните.
С этого нужно было начинать. Предлагаю вам ознакомиться со статьей Николая Сухова "Hi-Fi ПРАВДА и High-End СКАЗКИ" . После этого полистать П. Шкритек "справочное руководство по звуковой схемотехнике" стр 290-291. Если этого будет недостаточно, поискать научную литературу на тему цифровой обработки сигналов.
 
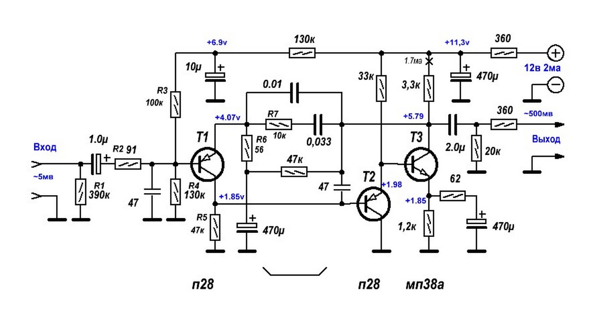
Ладно, начнем все сначала, с моего варианта винил корректора, а уже потом перейдем к детальному изучению большой советской энциклопедии и другой нетленки по совету ряда компетентных товарищей!:)


 
Последнее редактирование:
музон, оцифрованный с пластинок
  1. я слушаю не "музон", а музыку
  2. я хочу слушать её не оцифрованную с грампластинок, а в студийном качестве, в том виде, какой был подготовлен к записи НА грампластинку, - 24/96, или, хотя бы, 24/48
 
С тех пор на CDAudio-фонограммах разрядов больше не стало.

А этого вполне достаточно. Основной ошибкой является ставить знак равенства между шумами квантования и нелинейными искажениями (на что намекают подписи графиков из книги Шкритека). Но тут не стоит обвинять автора, раньше были такие представления. Шум квантования не является привычными нелинейными искажениями. Да, изначально он имеет корреляцию с полезным сигналом и может содержать его гармоники, уровень которых меняется хитрым образом. Но при использовании dithering корреляция исчезает, шум квантования становится практически таким же, как шумы любых аналоговых источников. Уровень шума для 16-битных систем составляет порядка -93dBFS, что для аналоговых источников достижимо разве что с хорошей СШП. В этом легко убедиться, посмотрев реальные спектры - для малых сигналов искажений не возникает. Раньше не было полного понимания этих процессов, хотя dithering в неявном виде был всегда (в виде шумов исходной аналоговой фонограммы или собственных шумов тракта перед АЦП). Если использовать noise shaping, то можно сдвинуть максимум спектральной плотности шума на частоты повыше и снизить еще на несколько dB взвешенный шум. Поэтому как источник формат 16/44,1 вполне достаточен и обгоняет все бытовые аналоговые источники. Другое дело, что из-за слишком узкой разрядной сетки с сигналом очень сложно что-то делать. Но это проблема студии, а не наша, причем давным-давно вся обработка делается в сетке как минимум 24 бита.
 
А этого вполне достаточно. Основной ошибкой является ставить знак равенства между шумами квантования и нелинейными искажениями (на что намекают подписи графиков из книги Шкритека). Но тут не стоит обвинять автора, раньше были такие представления. Шум квантования не является привычными нелинейными искажениями. Да, изначально он имеет корреляцию с полезным сигналом и может содержать его гармоники, уровень которых меняется хитрым образом. Но при использовании dithering корреляция исчезает, шум квантования становится практически таким же, как шумы любых аналоговых источников. Уровень шума для 16-битных систем составляет порядка -93dBFS, что для аналоговых источников достижимо разве что с хорошей СШП. В этом легко убедиться, посмотрев реальные спектры - для малых сигналов искажений не возникает. Раньше не было полного понимания этих процессов, хотя dithering в неявном виде был всегда (в виде шумов исходной аналоговой фонограммы или собственных шумов тракта перед АЦП). Если использовать noise shaping, то можно сдвинуть максимум спектральной плотности шума на частоты повыше и снизить еще на несколько dB взвешенный шум. Поэтому как источник формат 16/44,1 вполне достаточен и обгоняет все бытовые аналоговые источники. Другое дело, что из-за слишком узкой разрядной сетки с сигналом очень сложно что-то делать. Но это проблема студии, а не наша, причем давным-давно вся обработка делается в сетке как минимум 24 бита.
Вместо этих долгих объяснений я просто показал график, несколькими комментариями выше, и никто не понял этой же информации, но в дугом виде.
 
Последнее редактирование:
А этого вполне достаточно. Основной ошибкой является ставить знак равенства между шумами квантования и нелинейными искажениями (на что намекают подписи графиков из книги Шкритека). Но тут не стоит обвинять автора, раньше были такие представления. Шум квантования не является привычными нелинейными искажениями. Да, изначально он имеет корреляцию с полезным сигналом и может содержать его гармоники, уровень которых меняется хитрым образом. Но при использовании dithering корреляция исчезает, шум квантования становится практически таким же, как шумы любых аналоговых источников. Уровень шума для 16-битных систем составляет порядка -93dBFS, что для аналоговых источников достижимо разве что с хорошей СШП. В этом легко убедиться, посмотрев реальные спектры - для малых сигналов искажений не возникает. Раньше не было полного понимания этих процессов, хотя dithering в неявном виде был всегда (в виде шумов исходной аналоговой фонограммы или собственных шумов тракта перед АЦП). Если использовать noise shaping, то можно сдвинуть максимум спектральной плотности шума на частоты повыше и снизить еще на несколько dB взвешенный шум. Поэтому как источник формат 16/44,1 вполне достаточен и обгоняет все бытовые аналоговые источники. Другое дело, что из-за слишком узкой разрядной сетки с сигналом очень сложно что-то делать. Но это проблема студии, а не наша, причем давным-давно вся обработка делается в сетке как минимум 24 бита.
При всем уважении, Вопросы! 1. Имеете аппаратуру и практику использования dithering? Или это в теории? Есть измерения не абстрактные? 2. Где можно посмотреть реальные спектры снятые на реальном обьекте? 3. Зачем вы говорите о соотношении сигнал/шум говоря о цифровых системах? Не сомневаюсь ( или уже нет?) что вы, как разработчик, осведомлены, что не шум ограничивает динамический диапазон в цифровых системах...
 
1. Имеете аппаратуру и практику использования dithering?

А зачем мне аппаратура? Я же не студия звукозаписи.

2. Где можно посмотреть реальные спектры снятые на реальном обьекте?

Можно посмотреть на компьютере. В звуковом редакторе сгенерировать сигнал малого уровня без использования dithering, затем с использованием. И сравнить спектры. При желании можно эти сигналы записать на CD и потом звуковой картой посмотреть спектры.

3. Зачем вы говорите о соотношении сигнал/шум говоря о цифровых системах? Не сомневаюсь ( или уже нет?) что вы, как разработчик, осведомлены, что не шум ограничивает динамический диапазон в цифровых системах...

Ограничивает именно шум квантования.
 
А зачем мне аппаратура? Я же не студия звукозаписи.



Можно посмотреть на компьютере. В звуковом редакторе сгенерировать сигнал малого уровня без использования dithering, затем с использованием. И сравнить спектры. При желании можно эти сигналы записать на CD и потом звуковой картой посмотреть спектры.



Ограничивает именно шум квантования.
Мы уже не первый раз дискутируем на этот вопрос, и я как тогда, так и сейчас не соглашусь с вами. Но из уважения, не буду поддерживать спор на эту тему. На сем, желаю удачи и крепкого здоровья.
 
А этого вполне достаточно. Основной ошибкой является ставить знак равенства между шумами квантования и нелинейными искажениями (на что намекают подписи графиков из книги Шкритека). Но тут не стоит обвинять автора, раньше были такие представления. Шум квантования не является привычными нелинейными искажениями. Да, изначально он имеет корреляцию с полезным сигналом и может содержать его гармоники, уровень которых меняется хитрым образом. Но при использовании dithering корреляция исчезает, шум квантования становится практически таким же, как шумы любых аналоговых источников. Уровень шума для 16-битных систем составляет порядка -93dBFS, что для аналоговых источников достижимо разве что с хорошей СШП. В этом легко убедиться, посмотрев реальные спектры - для малых сигналов искажений не возникает. Раньше не было полного понимания этих процессов, хотя dithering в неявном виде был всегда (в виде шумов исходной аналоговой фонограммы или собственных шумов тракта перед АЦП). Если использовать noise shaping, то можно сдвинуть максимум спектральной плотности шума на частоты повыше и снизить еще на несколько dB взвешенный шум. Поэтому как источник формат 16/44,1 вполне достаточен и обгоняет все бытовые аналоговые источники. Другое дело, что из-за слишком узкой разрядной сетки с сигналом очень сложно что-то делать. Но это проблема студии, а не наша, причем давным-давно вся обработка делается в сетке как минимум 24 бита.
Редкое качество, объяснить сложные вещи простыми понятными словами .
 
Вопросы! 1. Имеете аппаратуру и практику использования dithering?
Как пользователь/владелец ПКД "Эстония ЛП-001", - отвечу:
  • в связке SAA7030+TDA1540 это наличествует
Рассуждения типа "16 разрядов - достаточно", ведомые в отрыве от упоминания частоты дискретизации, ошибочны. Шестнадцати разрядов действительно было бы достаточно, будь частота хотя бы раз в ~пять выше верхней передаваемой частоты сигнала. В фонограмме, а не только в фильтрах и ЦАПах.
 
Как пользователь/владелец ПКД "Эстония ЛП-001", - отвечу:
  • в связке SAA7030+TDA1540 это наличествует
Рассуждения типа "16 разрядов - достаточно", ведомые в отрыве от упоминания частоты дискретизации, ошибочны. Шестнадцати разрядов действительно было бы достаточно, будь частота хотя бы раз в ~пять выше верхней передаваемой частоты сигнала. В фонограмме, а не только в фильтрах и ЦАПах.
Отлично! А теперь, вопрос! Как влияет на звучание наличие сей фичи? Потому, как в соответствующей ветке на веге, біло только несвязное бубнение, про то, что фича есть, а єффекту нет! Имееися в виду, что фича отключаемая.
 
Почитал "прения сторон", задумался и пришел к выводу, что давно пора всем любителям цифровой записи (хоть CD, хоть DAT) воздать вселенско-цифровую похвалу великим кодам Рида-Соломона, начертанным на "полях Галуа"!
Теперь решил слушать только пластинки с механической записью в цифровой форме.
 
Как влияет на звучание наличие сей фичи?
Это надо было у Юрия Робертовича спрашивать (он - выпаивал повышающий фильтр), но не забывать, что ему и Шушурин №1 нравился. В "Эстонии ЛП-001С" аналоговая часть была не ахти.
Тов. Котельников доказал, что вполне достаточно 2х раз.
Он не про нестационарный сигнал это доказывал, а про синусоиду, неизменно длящуюся из минус-бесконечности в плюс-бесконечность. Странно, что вы повторяете заблуждения петрапятьдесятпервого.
 
Это надо было у Юрия Робертовича спрашивать (он - выпаивал повышающий фильтр), но не забывать, что ему и Шушурин №1 нравился.
Дожвем до его годков... не тому будем радоваться.
В "Эстонии ЛП-001С" аналоговая часть была не ахти.
Да какая разница. На веге народ был в недоумении, что включаешь, что выключаешь... Только андронников надавил авторитетом, мол, кнопка есть значит должна быть нажата.
Он не про нестационарный сигнал это доказывал, а про синусоиду, неизменно длящуюся из минус-бесконечности в плюс-бесконечность. Странно, что вы повторяете заблуждения петрапятьдесятпервого.
А потом симулят сигналы на звуковухах с внутренним интерфейсом в 24-32 бита. Они им навтыкает отсчетов, типа 16/44 и потом нам в лицо тычут, грамотеи.
 

Вложения

А потом симулят сигналы на звуковухах с внутренним интерфейсом в 24-32 бита. Они им навтыкает отсчетов, типа 16/44 и отом нам в лицо тычут, грамотеи.
к сожалению смысл сей чудной фразы от меня ускользнул. Не могли бы вы пояснить что имелось ввиду?
 
Дожвем до его годков... не тому будем радоваться.

Да какая разница. На веге народ был в недоумении, что включаешь, что выключаешь... Только андронников надавил авторитетом, мол, кнопка есть значит должна быть нажата.

А потом симулят сигналы на звуковухах с внутренним интерфейсом в 24-32 бита. Они им навтыкает отсчетов, типа 16/44 и потом нам в лицо тычут, грамотеи.
Да, как вы не поймете, что все отличие 16 /24/ 32 при современной математике по обработке потоков данных заключается только в уровне шумовой полки, условно - 120/-140/-160 дБ и соответствующий этим значениям уровень минимальных нелинейных искажений, которые можно сгенерировать и намерить в обычных программах и их типовых режимах 0,001/0,0001/0,00001%! Вы ни этих шумов ни таких искажений не услышите и поэтому не сможете сравнить их своими ушами, потому, что у вас в идеальном случае Д.Д. 120 дБ, а в реальной КП он снижается до 90-80 дБ за счет собственных шумов КП. А нелинейные искажения вы почувствуете примерно с 1% (-40 дБ) в лучшем случае, а реально где-то с 3-5%. Вы это можете понять? Поймите пока еще не поздно, что вы не робот, опомнитесь, гражданин!

Ой, какой тяжелый клиент!!! _neuchi

Ну, я же вам показывал эти графики... что вам ещё показать?




16- 24.jpg
 
Последнее редактирование:
в связке SAA7030+TDA1540 это наличествует

SAA7030 - это цифровой фильтр с 4-кратной передискретизацией и noise shaping. Но к обсуждаемому вопросу он не имеет никакого отношения. Здесь на входе готовый цифровой поток с 16-битным квантованием, с которым уже ничего не сделать. Применять dithering надо ПЕРЕД квантованием.

Шестнадцати разрядов действительно было бы достаточно, будь частота хотя бы раз в ~пять выше верхней передаваемой частоты сигнала

Сейчас у любого желающего есть возможность сделать оцифровку аналогового сигнала с частотой дискретизации 96 или 192 кГц. Но почему-то при этом никакого чуда не случается.

А потом симулят сигналы на звуковухах с внутренним интерфейсом в 24-32 бита. Они им навтыкает отсчетов, типа 16/44 и потом нам в лицо тычут, грамотеи.

Совершенно верно, при синтезе и обработке сигнала требуется использовать разрядную сетку 24 - 32 бита. И только на самом последнем этапе делается реквантование в 16 бит с использованием нужного вида dithering/noise shaping.
 
Сейчас у любого желающего есть возможность сделать оцифровку аналогового сигнала с частотой дискретизации 96 или 192 кГц. Но почему-то при этом никакого чуда не случается.
Цифрую 24/96 Оливином, кто приходил, ни один не смог точно определить что играет пластинка или оцифровка при переключении источников. Мне этого вполне достаточно.
 
Если под noise shaping'ом вы понимаете округление 16 разрядов в 14, то всё правильно.

Нет, под noise shaping понимаю другое - наличие обратной связи по ошибке квантования, что реализовано в SAA7030.

Аналогичный прием я применял в цифровом фильтре для удаления постоянной составляющей сигнала в индикаторе уровня: https://leoniv.livejournal.com/326974.html
 
Нет, под noise shaping понимаю другое - наличие обратной связи по ошибке квантования, что реализовано в SAA7030.
Да, всё правильно, я это и подразумевал.
Жаль, что в этом фильтре нет переключения выхода в 16-разрядный режим.
 

Статистика форума

Темы
3,304
Сообщения
262,988
Пользователи
2,544
Новый пользователь
vlad'mir
Назад
Сверху Снизу