Транзисторные винил-корректоры

Там на глаз было все в порядке, крутил буквально на доли градусов, при этом сигнал на выходе по каналам менялся сильно. Шибата да Микролайн меют очень острую настройку наклона, сфера менее привередлива, как и эллипс.
Именно так. Смотрел по треку для настройки VTA по Спектре разные бошки, 540-я с микролайном чуто отзывалась на изненения угла вспахивания канавки , быстро нашли оптимальный угол. Тогда как сфера или эллипс реагировали.....никак.
 
Так у нас глаза то тоже 2, как и уха, поэтому стереозрение, квадро не стал покупать, шибко дорого, да и пластинок таких нет, смотреть нечего.
Вот представьте себе "музыку", которая извлекается корябанием немедицинской иглы о поверхность пластикового ! коробленного ! эксцентриситетного ! диска!!!
А ещё народ рассуждает о пользе полевых на входе корректора. После такого уже и корректировать ничего не хочется 🫥
 
Так можно патефон, там игла железная, или от кактуса и корректировать ничего не нужно, самый короткий тракт, тру хиенд!
 
Знаю умельца, который кантилевер из кактусовых игл делал, а вот чтобы алмаз на иглу заменяли - таких пока не встречал. _kluch
 
Есть акация японская, гледичия, на ней растут настоящие иглы для патефона. Но в о времена сложных отношений с Японией поставки саженцев акации прекратились и принято было решение выпускать иглы к патефонам из стали. К тому же курс иены сильно вырос и решили беречь валюту для других целей.
Кактусовые иглы Шибата в серию не пошли , радиус сильно гулял от семейства кактусов.
 
Там на глаз было все в порядке, крутил буквально на доли градусов, при этом сигнал на выходе по каналам менялся сильно. Шибата да Микролайн меют очень острую настройку наклона, сфера менее привередлива, как и эллипс.
Именно!
До начала измерений крена иглы - ГЗМ выглядела совершенно правильно установленной. Повороты держателя делались буквально микроскопические, но всё равно - я проскакивал идеальное положение. Только с какой-то многочисленной попытки - наверняка случайно - удалось выставить ГЗМ точнее. Видимых отличий - на глаз - нет никаких.

В прецизионной технике должны быть прецизионные настройки, только тогда получится то, что обещано в паспорте изделия.

Без соответствующей оснастки (измерительная грампластинка+АЦП+анализатор спектра и фазы) делать там нечего.
 
Разбаланс головок сильный, например, самая дорогая Шибата дает в одном канале 1,01В, а в другом 0,86 на 1кГц,
Проверте азимут головки. Наверное устанавливали по шаблону, надо через измерительный фонокорректор. Иголки приклеивают наверное вручную, поэтому видимая паралельность корпуса звукоснимателя и шаблона не является истинной. И перпендикуляр между осями иглы и корпуса головки тоже сомнителен.
 
Наклоном получиось выровнять каналы.
На глаз, игла сместилась от вертикали или строго вертикально сейчас?
Рад вашему успеху и поклон вам за практически важный совет!
 
Проверьте азимут головки.
Тем, что вы называете "азимутом" (углом, отсчитываемым в горизонтальной плоскости), можно подправить только горизонтальный угол следования.
А в случае настройки равенства сигналов по каналам, минимума КНИ и максимума стерео-разделения - изменяется именно крен, а не "азимут".
 
На глаз, игла сместилась от вертикали или строго вертикально сейчас?
На глаз, на зеркале и в мелкоскоп вообще ничего не изменилось, там буквально доли градуса, подложил под головку вывод 0,4 мм вдоль шелла и пластиковыми винтиками крепления головы настраиваю требуемый наклон. Подумываю нарезать зубья на алюминевом держателе шелла и винтом сбоку крутить. высота тонарма регулируется оперативно у некоторых, вот оперативную регулировку наклона пока не видал.

зы. У меня же есть стекляшка с рисками, раньше по ней настраивал, подарю теперь соратнику, красивая вещь, но бесполезная.
 
У меня же есть стекляшка с рисками, раньше по ней настраивал, подарю теперь соратнику, красивая вещь, но бесполезная.
Кстати!
После указанной настройки переходное затухание между каналами улучшилось до -30dB (минус тридцати децибелл) на средних частотах. До неё - колебалось около -25dB.

PS
По каким ключевым словам искать?
На "корректор Сухова" ничего не находит.
 
Последнее редактирование:
Это я пока не мерил, с компом до вертушки еще не добрался.
 
На avito мне попадаются только какие-то ламповые и "германиевые" шляпы.
 
Купил для коллекции, а вдруг и правда как заиграет! smile_10
 
На индуктивности головы?
Постоянная времени 75µs будет получена нагрузкой ГЗМ (450mH, 750 Ohm) на низкое (5k25) входное сопротивление корректора. Резисторы, обеспечивающие величину входного сопротивления, - "электронно охлаждаются", их суммарное сопротивление (номинальное) равно 53k9.
Да, это почти "классические" сорок семь килоом, а значит - большого проигрыша по шумам по сравнению с "обычным" корректором быть не должно.

"Эрконовцы" выставили счёт, мои номиналы (С2-29В-0,125 ОЖ0.467.130ТУ ОТК) с налогом (но без почты) стоят по 31р68к.
Полный прейскурант выложил на ЯД.
 
Особоточные кривых номиналов резисторы пилю надфилем из имеющихся.
 
Особоточные кривых номиналов резисторы пилю надфилем из имеющихся.
алмазным, вестимо. Забава бедной юности)))) Ну нет у меня резистора на 470 Ом, а на 200 Ом вагон.
 
Особоточные кривых номиналов резисторы пилю надфилем из имеющихся.
По мне, так эффективнее и проще параллелить резисторы.
Для получения хрен знает какой цифры после запятой.;)
 
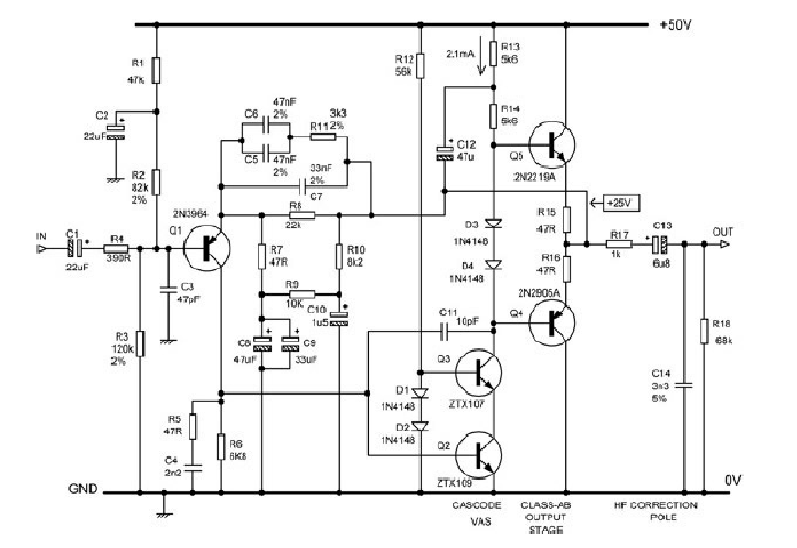
Все, с кем говорил про TVV-47, вспоминали его звук с теплотой, и повторяли эту схему многие.
И когда сам недавно поисследовал эту проще некуда схемку, обнаружил там много полезных свойств, придающих звуку такую особенную живость и свободу . https://www.salonav.com/arch/2022/02/prostoj-xorosho-zvuchashhij-fonokorrektor.htm
что да, то да! проще не придумаешь и параметры неплохие
 

Вложения

  • TVV-47-Mod_2kHz-square.png
    TVV-47-Mod_2kHz-square.png
    49.9 KB · Просмотры: 117
  • TVV-47-mod_10kHz-FCD.png
    TVV-47-mod_10kHz-FCD.png
    110.5 KB · Просмотры: 109
  • TVV-47-mod_10kHz-spectr.png
    TVV-47-mod_10kHz-spectr.png
    52 KB · Просмотры: 106
  • TVV-47-Mod_Bode.png
    TVV-47-Mod_Bode.png
    55.2 KB · Просмотры: 125
Раритет.
Сегодня делать есно нет смысла. В своё время был в когорте лучших.
Lecson AC-1 (1973 г.)
Посмотреть вложение 41989


Вообще. Корректор очень даже очень.
После 1973г. много чего более совершенного\правильного появилось.
структура примерно та же что и TVV-47, но с наворотами. Искажения в установившемся режиме незначительно лучше чем у TVV-47, но сильно уступает на первом периоде из-за значительного ГВЗ. Напомню: чем меньше дополнительных искажений вносит усилитель на первом периоде, тем точнее он усиливает музыкальный сигнал
 

Вложения

  • Lecson AC-1_2kHz-square.png
    Lecson AC-1_2kHz-square.png
    55.6 KB · Просмотры: 124
  • Lecson AC-1_10kHz-FCD.png
    Lecson AC-1_10kHz-FCD.png
    57 KB · Просмотры: 116
  • Lecson AC-1_10kHz-spectr.png
    Lecson AC-1_10kHz-spectr.png
    57.4 KB · Просмотры: 100
  • Lecson AC-1_Bode.png
    Lecson AC-1_Bode.png
    61.3 KB · Просмотры: 104
Сухов Н.Е.
В соответствии со строго схемотехническими правилами цепочка антиРИАА должна быть подключена не напрямую ко входу фонокорректора, а в разрыв земляного провода головки звукоснимателя, это типово 500 мГн, и затем уже через эту индуктивность и последовательный резистор 1 кОм соединена со входом фонокорректора. И важный нюанс - антиРИАА при этом должна иметь собственное выходое сопротивление не порядка 600 Ом, как у Липшица и Ноймана , а значительно меньше (не больше 10 Ом), чтобы не добавляться к эквивалентному последовательному резистору ММ головки звукоснимателя (разумеется, для МС головок анти-РИАА обязан быть на много порядков низкоомнее).

Это утверждение касается только замера АЧХ корректора?На замеры нелинейных искажений это влияет или нет?
 
Сухов Н.Е.
В соответствии со строго схемотехническими правилами цепочка антиРИАА должна быть подключена не напрямую ко входу фонокорректора, а в разрыв земляного провода головки звукоснимателя, это типово 500 мГн, и затем уже через эту индуктивность и последовательный резистор 1 кОм соединена со входом фонокорректора. И важный нюанс - антиРИАА при этом должна иметь собственное выходое сопротивление не порядка 600 Ом, как у Липшица и Ноймана , а значительно меньше (не больше 10 Ом), чтобы не добавляться к эквивалентному последовательному резистору ММ головки звукоснимателя (разумеется, для МС головок анти-РИАА обязан быть на много порядков низкоомнее).

Это утверждение касается только замера АЧХ корректора?На замеры нелинейных искажений это влияет или нет?
и как это выглядит на практике? проведите тест любого УК, например, простейший TVV-47
А если использовать реверсивный корректор на выходе? как правильно?
 

Статистика форума

Темы
3,304
Сообщения
263,055
Пользователи
2,544
Новый пользователь
vlad'mir
Назад
Сверху Снизу