Транзисторные винил-корректоры

LSK наверное КПС104 сможет заменить...еще вполне доставаемо, хоть и дороговато из за позолоты
LSK вполне заменима подобранной парой 2SK170. Это уже стандарт у аматоров. Они в продаже есть, не дорогие. Найти КПС тоже непросто, да и смысла нет, она хуже.
Если оценить это решение с другими (для головки МС), то оно оказывается дешевле и проще. Подобное сделано в усилителе Онкио.
Для только головки ММ м\схему АД797 можно заменить любимым ОУ, т.как в схеме нет подводных камней. Но первый каскад желательно оставить авторский. Не космическая цена на 797.
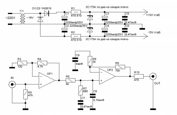
Первый каскад очень интересен. Такое построение усилителя на спарке полевик-ОУ имеет не только огромное усиление, но и полностью свободно от эффекта Миллера. По этому узел получается очень линейным. Чего нет в других схемах (напимер Сухова и Никитина)
К тому же рисовать просто запараллеленные полевики как дифкаскад- и обман и самообман одновременно.
Где там такое?
..................
Обычные корректоры без трансформатора не годится для МС, А стоимость такого трансф-ра очень и далеко очень кусачая. Установка его имеет определенные правила. Просто с ним получается на схеме, пока не решил купить.
 
Последнее редактирование:
Где там такое?
..................
IMG_20220907_085022.jpg


https://www.chipdip.ru/catalog/popular/ad797 ну да. недорогие , точно. учитывая что их ещё надо 6 штук.)

Не знаю. МС не юзал да и не собираюсь. Долгие проводы- лишние слёзы. NE5534 более чем достаточно для качественного звука. Если правильно приготовить, разумеется.
 
Не знаю. МС не юзал да и не собираюсь. Долгие проводы- лишние слёзы. NE5534 более чем достаточно для качественного звука. Если правильно приготовить, разумеется.
Будете смеяться.Но обычного TL082 вполне хватило сочинить и отслушать двухкаскадный корректор,который потом поделали многие , там уже трудился опер получше, ОРА2134.Только сказать про огромный отрыв по звуку не могу, разница скорее в нулевом смещении на выходе у ОРА2134. Для удовольствия от звучания нужно не так много, как про это думается, а битва за престижные параметры уводит в сторону от главного .Хотя, сочинить простую,качественную и звучную схему чертовски приятно.Чего уж.

574уд2 можно применить в металле желтом))?
А смысл? Разве что сравнить в макете оба варианта и взять лучший.Дядя Паша погонял разные опера в пластике , 544уд2, пластик разный и он хуже металла.Я тоже сравнивал и там есть отличия не в пользу пластика.Зато цена пятак

Не знаю. МС не юзал да и не собираюсь. Долгие проводы- лишние слёзы. NE5534 более чем достаточно для качественного звука. Если правильно приготовить, разумеется.
5534 биполярная, звук иной, мне не нравится.На вход не годится, сдвиг велик, на выход самое то.
 
ОРА604 в пассив Бокарева лучше всего при питании 20-22 вольта.Выше греется
Перегрузочная способность больше получается .
 
..............
Обычные корректоры без трансформатора не годится для МС, А стоимость такого трансф-ра очень и далеко очень кусачая. Установка его имеет определенные правила. Просто с ним получается на схеме, пока не решил купить.
А кто из форумчан постоянно пользуется, или фанат МС?
 
Что на входе, "баян" биполяров, или транс?
Трансы есть,и есть платка с питанием от батареек на 538УН3.Каждый вариант по-своему интересен, пользуюсь обоими.

Что на входе, "баян" биполяров, или транс?
Биполярный баян на входе привозили, восстановил,настроил,послушал, не впечатлен.Скучно звучит, трансы куда лучше, даже макака на 538ун3 лучше этой фирмы.
 

Вложения

  • IMG_20210111_115659.jpg
    IMG_20210111_115659.jpg
    295.4 KB · Просмотры: 279
544уд2, металл и пластик обе хорошИ. 574уд2 двухканальный, мне неудобно, попробовать можно. Еще 154уд1, 154уд2 хорошие, делали все в г. Рига, и 544уд1,2, 574уд1,2
 
Биполярный баян на входе привозили, восстановил,настроил,послушал, не впечатлен.Скучно звучит, трансы куда лучше, даже макака на 538ун3 лучше этой фирмы.
Может то фирмА такая была.
Теория ненавязчиво предсказывает, что для МС лучше всего бы подошли малошумящие германиевые транзисторы. И по шумам, и по линейности.
"Баян" на них можно было бы и не собирать. Вполне возможно, что хватило бы и одного, на микроплате под тонармом.
 
Может то фирмА такая была.
Теория ненавязчиво предсказывает, что для МС лучше всего бы подошли малошумящие германиевые транзисторы. И по шумам, и по линейности.
"Баян" на них можно было бы и не собирать. Вполне возможно, что хватило бы и одного, на микроплате под тонармом.
Одиночный не охваченный оос транзистор =говнозвук. Убедить в обратном меня не получится, таких схем было немало, включая УВ от Лексиных и заканчивая разными МС предами на одиночных транзисторах, биполярах и полевиках. И все они ушли в мусорку, именно по причине паскудного звука. Такое мое бетонное имхо.
 
Ну если так сильно предубеждение, то лучше и не пробовать.
Хотя ту же параллельную местную ООС с коллектора на базу одиночного транзистора, никто не отменял.
Переменные напряжения на выходе каскада-"баяна" мизерные, нечетным гармоникам, да при сверхлинейных германиевых ВАХ, просто неоткуда будет взяться.
 
Ну если так сильно предубеждение, то лучше и не пробовать.
Хотя ту же параллельную местную ООС с коллектора на базу одиночного транзистора, никто не отменял.
Переменные напряжения на выходе каскада-"баяна" мизерные, нечетным гармоникам, да при сверхлинейных германиевых ВАХ, просто неоткуда будет взяться.
Так кажется, то есть, казалось и мне. До первой прослушки. К тому же все эти" Одинокие волки МакКвейды " выявили пакостное свойство трещать песком даже на нормальных пластинках, чего с МС трансом было невозможно в принципе.Там все гладко и чисто.
 
"Баян" на них можно было бы и не собирать. Вполне возможно, что хватило бы и одного, на микроплате под тонармом.
Для МС блока (в отличии от ММ) это не актуально. В реальной вертушке чаще всего места не хватает разместить усилитель+стабилизатор ( БП ). Получаем, что реальные трудности превышают ожидаемый эффект. Не альпинисты мы.
Баян это не проблема. Когда есть рисунок платы, то даже и для чайника. Другое дело, что для действительно высококачественного баяна нужны и транзисторы, которые на базар не возят.
Последнее конечно для фанатов. Но им повышенная цена и долгая доставка от забугорных барыг не суть важны. Заморская икра..........баклажанная!
...........................
чего с МС трансом было невозможно в принципе.Там все гладко и чисто.
Гладко это не совсем правдиво, но большая часть проблем обнуляется трансформатором.
Только Бугатти лучше Опеля, но....
 
Последнее редактирование:
Для прикола тянул провода от МС бошки витой парой из МГТФ в пару метров и без экрана. Ходил по ней ногами, руками, фона ноль. Появлялся лишь когда провод к силовику тащил вплотную.
 
Для прикола тянул провода от МС бошки витой парой из МГТФ в пару метров и без экрана. Ходил по ней ногами, руками, фона ноль. Появлялся лишь когда провод к силовику тащил вплотную.
Так это объяснимо, сопротивление доли Ом, поймать наводку физически невозможно.
 
Так это объяснимо, сопротивление доли Ом, поймать наводку физически невозможно.
Магнитную можно, если часто не свивать .И качество контактов уже сказывается .И кстати, образуются токовые петли, увеличивающие фон.Еще думал, почему в МС трансе Ортофон в одном канале первичка транса не заземлена.А потому что.
 
Корректор для МС. Автор Норман Таггерт (бывший ученый-астронавт NASA).

МС.jpg МС1.jpg
Публикация (подробная, с расчетами) в трёх номерах журнала. Журнал авторитетный, но лично мне этот корректор не совсем по душе. Но на вкус и цвет....
 
Последнее редактирование:
Авторитетность журнала не повод для поклонения всему там изложенному.
По шумам схема явно не с рекордными показателями.
 
Автор: "Предусилитель объективно имеет приемлемые характеристики."
Шум -76дВ хороший показатель.
.....................................

Цикл статей о фонокорректоре (в трех номерах) интересен для аматора-конструктора. Автор описывает очень подробно методику (это не первый его корректор) проектирования.
Это не срачь и откровенная дурь часто на форумах.
 
Последнее редактирование:
Форумная форма размещения материала просто обречена на срач.
Методика проектирования штука хорошая, но она на 100% субьективна - автор сам выбирает себе ТЗ и модель. Из бесконечного количества вариантов этих самых ТЗ и моделей.
Какой выход? Повторять конструкции давным-давно известные, или от известных иноземных конструкторов. Так безопаснее во всех отношениях.

"Плечевая" и невеста - две большие разницы.
Вот зачем было на вход УК-МС ставить джфеты? Мосфет во втором каскаде УК тоже из разряда жести.
 
Вот зачем было на вход УК-МС ставить джфеты? Мосфет во втором каскаде УК тоже из разряда жести.
Точно такие же вопросы возникли и у меня.
Но в те же годы, появились корректоры Никитина и Мусатова с джетами на входе. Видимо такое увлечение было, джетами. Опять же проще с ними.
 
Поделки А. Никитина, практически все!, отличаются приличным звуком. Т.е. Никитин слушает свои разработки, а не просто гонится за хорошими параметрами. Он даже операционники по звуку выбирает, одни поставит в магнитофон, другие из него выбросит.
 
Если делать с джфетами, то для масштабного усилителя можно использовать за мечтательный уникальный КП903 с резистивной нагрузкой, и без истокового резистора. Две детали на канал, все можно смонтировать навесным способом, а сами транзисторы вкрутить в алюминиевую пластину- радиатор. Благо у транзистора все выводы изолированы от корпуса.
В такую схему можно поставить КП903 с небольшим начальным током, которые не пошли на выходные каскады УМ.
 
Последнее редактирование:
Если делать с джфетами, то для масштабного усилителя можно использовать замечтательный КП903 с резистивной нагрузкой, и без истокового резистора. Две детали на канал, все можно смонтировать навесным способом, а сами транзисторы вкрутить в алюминиевую пластину- радиатор.
Вы опередили мои слова. 903 это нечто. Есть в коллекции с нач током стока 0,5А.
Только куда деться от собачей пентодной вахи без спарки с Р транзистором или иной схемы.
 
У меня их под сотню, бОльшая часть в "спасительных" белых корпусах.
Имеются с начальным в десятки мА, выкладывал простыню измерений всего массива.
Р-спарку к малотоковым КП903 можно набрать из копеечных КП103М1. Импорту они не уступают.
Тоже был такой спасительный вариант пластмассового корпуса для мелких джфетов.
Токовые КП903 пойдут в УМ. А малотоковые тоже надо пристроить.

Кстати, их можно попробовать на "триодном" участке ВАХ. Он у КП903 достаточно протяженный и линейный, как для усиления в милливольты. Тогда проблема большого начального тока отпадает сама собой.
 
Последнее редактирование:
У меня их под сотню, бОльшая часть в "спасительных" белых корпусах.
Имеются с начальным в десятки мА, выкладывал простыню измерений всего массива.
Р-спарку к малотоковым КП903 можно набрать из копеечных КП103М1. Импорту они не уступают.
Тоже был такой спасительный вариант пластмассового корпуса для мелких джфетов.
Токовые КП903 пойдут в УМ. А малотоковые тоже надо пристроить.

Кстати, их можно попробовать на "триодном" участке ВАХ. Он у КП903 достаточно протяженный, как для усиления в милливольты. Тогда проблема большого начального тока отпадает сама собой.
Взял на пробу забавные КП510, N, симуляторы JFET на МОПе, нормально открытые, закрываются тремями вольтами. У них какое-то собачее название по англицки, еншансед что ли.
 
Тоже на них глаз положил. Но пока не покупал.
Не, посмотрел КП510 - это другие транзисторы, не те, на которые глаз положил.
Находил какие-то мелкие, странные, с триодными ВАХ.
Некоторые МОПы и раньше делали с нормально открытым затвором.
Для каких-то специальных применений.
Те же К П306, КП313.
У КП901 приличного уровня начальный ток. Хотя и с большим разбросом по паспорту, от 15 до 200 мА.
Но МОПы могут дико шуметь, если прямо на вход.
 
Последнее редактирование:
Тоже на них глаз положил. Но пока не покупал.
Не, посмотрел КП510 - это другие транзисторы, не те, на которые глаз положил.
Находил какие-то мелкие, странные, с триодными ВАХ.
Некоторые МОПы и раньше делали с нормально открытым затвором.
Для каких-то специальных применений.
Те же К П306, КП313.
У КП901 приличного уровня начальный ток. Хотя и с большим разбросом по паспорту, от 15 до 200 мА.
Но МОПы могут дико шуметь, если прямо на вход.
Дык, 901 латералы это одиночки от тройки в параллель внутри КП904, есть фото потрохов 904го.

Тоже на них глаз положил. Но пока не покупал.
Не, посмотрел КП510 - это другие транзисторы, не те, на которые глаз положил.
Находил какие-то мелкие, странные, с триодными ВАХ.
Некоторые МОПы и раньше делали с нормально открытым затвором.
Для каких-то специальных применений.
Те же К П306, КП313.
У КП901 приличного уровня начальный ток. Хотя и с большим разбросом по паспорту, от 15 до 200 мА.
Но МОПы могут дико шуметь, если прямо на вход.
Какие- то СИТы серии 900 делались, у них обязаны быть триодные ВАХи.Номера не помню

Поделки А. Никитина, практически все!, отличаются приличным звуком. Т.е. Никитин слушает свои разработки, а не просто гонится за хорошими параметрами. Он даже операционники по звуку выбирает, одни поставит в магнитофон, другие из него выбросит.
Звук твоей никитинской Коры впечатлил.
 

Статистика форума

Темы
3,304
Сообщения
263,020
Пользователи
2,544
Новый пользователь
vlad'mir
Назад
Сверху Снизу