СМЕРШ
1 ранг
- Регистрация
- 30 Янв 2024
- Сообщения
- 2,431
- Реакции
- 2,569
- Баллы
- 102
- Страна
- Poland
- Город
- Stargard
- Предупреждений
- 15
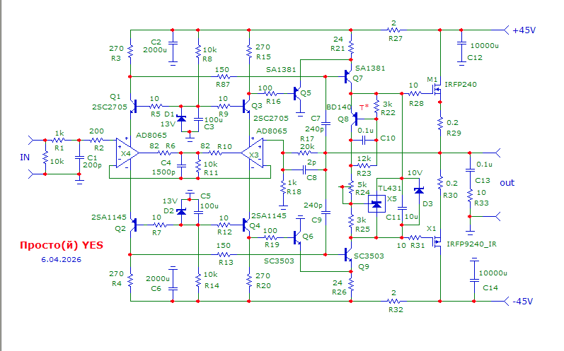
Смотрим ещё одно творение Сухова с интегратором:
Модель усилителя достоверна. ОУ У1 усилителя - иерархическая, цельнотранзисторная модель К574УД1, ОУ У2 интегратора - также иерархическая, точность её - предельна: с нею без настройки запустился довольно непростой в коррекции композитный УМ РУБЕЖ.
Какие же искажения вносит воровка сАРа в доверчивый колькин усилитель?
Подаём ему на вход сигналы 19 и 20 Гц, сопротивление резистора меж ОУ интегратора и ОУ усилителя
меняем по директиве: 200к - 200 ГОм.
На втором значении петля ООС интегратора разрывается достаточно качественно.
Что выходит?
Выходное напряжение в обоих случаях одинаковое.
Суть та, что интегратор вносит дичайшие искажения с уровнями -25 дБ(2%), -40 дБ(1%) в низкочастотном-среднечастотном регистрах, а без него искажения падают до -120...-125 дБ. Оказывается, Сара легко вытягивает искажения вверх на 60...100 дБ по уровню.
Или, как говорят некоторые тупорылые инженеры:
тут всё не так однозначно,
две ясно видимые петли ООС: сары (интегратора) и усилителя - это одна неразделимая петля ООС (что соответствует искажениям до 2%),
и технически запрещено мерить петлевое только звуковой петли:
В общем, интегратор - штука весьма ядовитая. Не всякий инженер её грамотно применит. Точнее, даже, всякий инженер применит её неграмотно, поскольку в подробности не вникает, а мыслит он поблочно:
вот блок УМ или ржакенсуха,
вот блок Сары,
ничего худого, если мы поженим их меж собой,
какие могут быть проблемы?
Да никаких.
Модель усилителя достоверна. ОУ У1 усилителя - иерархическая, цельнотранзисторная модель К574УД1, ОУ У2 интегратора - также иерархическая, точность её - предельна: с нею без настройки запустился довольно непростой в коррекции композитный УМ РУБЕЖ.
Какие же искажения вносит воровка сАРа в доверчивый колькин усилитель?
Подаём ему на вход сигналы 19 и 20 Гц, сопротивление резистора меж ОУ интегратора и ОУ усилителя
меняем по директиве: 200к - 200 ГОм.
На втором значении петля ООС интегратора разрывается достаточно качественно.
Что выходит?
Выходное напряжение в обоих случаях одинаковое.
Суть та, что интегратор вносит дичайшие искажения с уровнями -25 дБ(2%), -40 дБ(1%) в низкочастотном-среднечастотном регистрах, а без него искажения падают до -120...-125 дБ. Оказывается, Сара легко вытягивает искажения вверх на 60...100 дБ по уровню.
Или, как говорят некоторые тупорылые инженеры:
тут всё не так однозначно,
две ясно видимые петли ООС: сары (интегратора) и усилителя - это одна неразделимая петля ООС (что соответствует искажениям до 2%),
и технически запрещено мерить петлевое только звуковой петли:
В общем, интегратор - штука весьма ядовитая. Не всякий инженер её грамотно применит. Точнее, даже, всякий инженер применит её неграмотно, поскольку в подробности не вникает, а мыслит он поблочно:
вот блок УМ или ржакенсуха,
вот блок Сары,
ничего худого, если мы поженим их меж собой,
какие могут быть проблемы?
Да никаких.
Вложения
Последнее редактирование:
на базу ВК, чтоб подавить клир. Точно как ты прописываешь, в глубину петлевого раз (80 дБ х 40 мВ = 400 В). Токо вот загвоздка, - если произведение клира на петлевое >1, то выход УНа имеет полное право залезть в клип



